XB-ART-48915
Proc Natl Acad Sci U S A
2014 Apr 29;11117:6335-40. doi: 10.1073/pnas.1320577111.
Show Gene links
Show Anatomy links
MicroRNAs are critical regulators of tuberous sclerosis complex and mTORC1 activity in the size control of the Xenopus kidney.
Romaker D, Kumar V, Cerqueira DM, Cox RM, Wessely O.
???displayArticle.abstract???
MicroRNAs (miRNAs) are major posttranscriptional regulators of a wide variety of biological processes. However, redundancy among most miRNAs has made it difficult to identify their in vivo functions. We previously demonstrated that global inhibition of miRNA biogenesis in Xenopus resulted in a dramatically smaller pronephric kidney. This suggested that microRNAs play a pivotal role in organ size control. Here we now provide a detailed mechanistic explanation for this phenotype. We identified that the activation of the mechanistic target of rapamycin complex 1 (mTORC1) by Insulin and insulin-like growth factor (Igf) 2 is an important regulator in kidney growth, which in turn is modulated by microRNAs. Molecular analyses demonstrate that microRNAs set a threshold for mTORC1 signaling by down-regulating one of its core negative regulators, tuberous sclerosis 1 (Tsc1). Most importantly, this rheostat can be reprogrammed experimentally. Whereas knockdown of miRNAs causes growth arrest, concomitant knockdown of Tsc1 restores mTORC1 activity and proximal tubular size. Together, these data establish a previously unidentified in vivo paradigm for the importance of posttranscriptional regulation in organ size control.
???displayArticle.pubmedLink??? 24733901
???displayArticle.pmcLink??? PMC4036005
???displayArticle.link??? Proc Natl Acad Sci U S A
???displayArticle.grants??? [+]
Species referenced: Xenopus
Genes referenced: actl6a atp1b1 dicer1 hk2 hook2 igf1 igf1r igf2 igf3 ins insr insrr irs1 mmut mtor pklr pten rps6 slc12a1 slc12a3 slc5a9 smo tsc1 tsc2
???displayArticle.antibodies??? Akt1 Ab7 Akt1 Ab8 Insr Ab1 Kidney Ab2 Mapk1 Ab16 Rps6 Ab3 Rps6 AB4 Somite Ab3 Tsc1 Ab
???displayArticle.morpholinos??? dicer1 MO5 igf2 MO1 ins MO1 pten MO1 tsc1 MO1
???displayArticle.omims??? TUBEROUS SCLEROSIS 1; TSC1
Phenotypes: Xla Wt + dicer1 MO(fig.1.b) [+]
Xla Wt + dicer1 MO(fig.1.b)
Xla Wt + dicer1 MO(fig.1.c)
Xla Wt + dicer1 MO(fig.4.b)
Xla Wt + dicer1 MO(fig.4.d)
Xla Wt + dicer1 MO(fig.5.e)
Xla Wt + dicer1 MO(fig.S7.m)
Xla Wt + igf2 MO + ins MO(fig.3.d)
Xla Wt + igf2 MO + ins MO(fig.3.f)
Xla Wt + igf2 MO + ins MO(fig.3.h)
Xla Wt + igf2 MO + ins MO(fig.3.j)
Xla Wt + igf2 MO + ins MO(fig.3.j, k, l)
Xla Wt + igf2 MO + ins MO(fig.3.l)
Xla Wt + LY294002(fig.2.f)
Xla Wt + LY294002(fig.2.j)
Xla Wt + LY294002(fig.2.n)
Xla Wt + LY294002(fig.2.o)
Xla Wt + LY294002(fig.S4.a, b)
Xla Wt + Rapamycin(fig.2.h)
Xla Wt + Rapamycin(fig.2.l)
Xla Wt + Rapamycin(fig.2.o)
Xla Wt + Rapamycin(fig.S4.a, b)
Xla Wt + Torin 2(fig.2.e)
Xla Wt + Torin 2(fig.2.i)
Xla Wt + Torin 2(fig.2.m)
Xla Wt + Torin 2(fig.2.o)
Xla Wt + Torin 2(fig.S4.a, b)
Xla Wt + tsc1 MO(fig.5.c)
Xla Wt + tsc1 MO(fig.5.f)
Xla Wt + tsc1 MO(fig.S1.b)
Xla Wt + dicer1 MO(fig.1.c)
Xla Wt + dicer1 MO(fig.4.b)
Xla Wt + dicer1 MO(fig.4.d)
Xla Wt + dicer1 MO(fig.5.e)
Xla Wt + dicer1 MO(fig.S7.m)
Xla Wt + igf2 MO + ins MO(fig.3.d)
Xla Wt + igf2 MO + ins MO(fig.3.f)
Xla Wt + igf2 MO + ins MO(fig.3.h)
Xla Wt + igf2 MO + ins MO(fig.3.j)
Xla Wt + igf2 MO + ins MO(fig.3.j, k, l)
Xla Wt + igf2 MO + ins MO(fig.3.l)
Xla Wt + LY294002(fig.2.f)
Xla Wt + LY294002(fig.2.j)
Xla Wt + LY294002(fig.2.n)
Xla Wt + LY294002(fig.2.o)
Xla Wt + LY294002(fig.S4.a, b)
Xla Wt + Rapamycin(fig.2.h)
Xla Wt + Rapamycin(fig.2.l)
Xla Wt + Rapamycin(fig.2.o)
Xla Wt + Rapamycin(fig.S4.a, b)
Xla Wt + Torin 2(fig.2.e)
Xla Wt + Torin 2(fig.2.i)
Xla Wt + Torin 2(fig.2.m)
Xla Wt + Torin 2(fig.2.o)
Xla Wt + Torin 2(fig.S4.a, b)
Xla Wt + tsc1 MO(fig.5.c)
Xla Wt + tsc1 MO(fig.5.f)
Xla Wt + tsc1 MO(fig.S1.b)
???attribute.lit??? ???displayArticles.show???
|
|
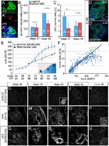
Fig. 1. Growth characteristics of the Xenopus proximal tubules. (AâAâ²â²) Representative immunofluorescence analysis of proximal tubules at stage 42 marked by 3G8 (green); mitotic cells were labeled by pH3 (red), and nuclei were visualized by DAPI (blue). Asterisks indicate dividing cells in the proximal tubules. (B and C) Graphs depicting the total number of proximal tubular cells (B) and the percentage of pH3-positive cells (C) in uninjected controls and xDicer-MOâinjected embryos at stages 37 and 42. The number of embryos analyzed is indicated in the bars. *P < 0.005; ns, not statistical significant change. (D and Dâ²) TUNEL staining (red) of stage 42 embryos; images were counterstained with DAPI (blue) and ECL (green) to visualize nuclei and proximal tubules, respectively. Inset in D shows a DNase I-treated sample as positive control. (E) Total number of cells present in the proximal and distal tubule of a single pronephros during stages 34â46 [equivalent of 45â106 h postfertilization (hpf)]. Proximal tubular growth follows a sigmoidal trend (blue line, with an R2 = 0.9274), whereas the distal tubular one is linear (black line, with an R2 = 0.6914). Inset shows scheme subdividing proximal tubular expansion into three distinct phases, baseline (B, stages 34â37), growth (G, stages 38â42), and stationary (S, stages 43â46). The number of embryos analyzed is presented in Dataset S1. (F) Scatterplot depicting total number of cells and those in mitosis; each individual embryo used for the time course analysis in E from stages 34â46 is represented by a blue diamond. Note that the number of mitotic cells does not directly correlate with the overall cell numbers, but instead follows a polynomial trend (red line, with an R2 = 0.8009). Black line indicates an extrapolation of a direct correlation considering only proximal tubules of 500 cells or fewer (with an R2 = 0.7604). (GâU) Immunofluorescence staining of sectioned proximal tubules at different developmental stages using antibodies recognizing pErk1/2[T202/Y204], pAkt[Ser473], and pS6[Ser235/236]. Tubular structures are outlined by yellow dotted lines. Inset in I shows pErk1/2 staining in the somites as control for antibody activity. Insets in P and U show immunofluorescence analysis of total Akt and ribosomal S6, respectively. All error bars correspond to the SD. |
|
|
Fig. 2. mTORC1 controls proximal tubular expansion. (A) Schematic of the mTORC1 signaling pathway indicating the three pharmacological inhibitors (rapamycin, Torin2, and LY294002) and their targets. (B) Schematic of the experimental layout. (CâJ) pAkt and pS6 immunofluorescence analysis of stage 42 embryos either untreated or treated with 4 μM rapamycin, 1.2 nM Torin2, or 2 μM LY294002 from stage 34 onward. Tubular structures are outlined by yellow dotted lines. (KâO) 3G8 whole-mount immunohistochemistry and quantification of proximal tubular cells in untreated controls and embryos with inhibited mTORC1 signaling at stage 42. (PâR) Comparison of embryo length and skeletal muscle formation using the monoclonal antibody 12/101 in the presence or absence of 4 μM rapamycin at stage 42. Number of embryos analyzed and the SD are indicated in the individual bars. *P < 0.005. |
|
|
Fig. 3. Insulin/Igf2 activate mTORC1 in the proximal tubules. (AâBâ²â²) Whole-mount in situ hybridizations and paraplast sections thereof showing expression of Insulin or Igf2 in the proximal tubules of stage 38 Xenopus embryos. (CâDâ²) Phospho-Insulin/IGF receptor (pInsR/IgfR) immunofluorescence analysis of uninjected controls and embryos injected with Ins/Igf2-MOs at stage 40. C and D show pInsR/IgfR staining only; Câ² and Dâ² show merged images with DAPI (blue) and ECL (green) to visualize nuclei and proximal tubules, respectively. Note the apical activation of the Insulin/IGF receptor present in control embryos, which is lost in tubules lacking Insulin and Igf2. (EâHâ²) pAkt and pS6 immunofluorescence analysis of uninjected controls and Ins/Igf2-MOâinjected embryos at stage 42. E, F, G, and H show pAkt or pS6 staining only; Eâ², Fâ², Gâ², Hâ² show merged images with DAPI (blue) and 3G8 (green) to visualize nuclei and proximal tubules, respectively. Tubular structures in C, D, E, F, G, and H are outlined by yellow dotted lines. (IâK) 3G8 whole-mount immunohistochemistry and total proximal tubular cell counts of control embryos and Insulin/Igf2 morphants at stage 42. Number of embryos analyzed and the SD is indicated in the individual bars. *P < 0.005. (L) Stage 42 cell counts from uninjected (blue) and Ins/Igf2-MOâinjected embryos (red) superimposed on the scatterplot of Fig. 1F (gray) demonstrate that impaired growth is caused by decreased numbers of mitotic cells. The fact that the pronephroi of the Insulin/Igf2 morphants shift to the right indicates that proliferation is not completely abolished but reduced to a baseline level. |
|
|
Fig. 4. miRNAs regulate mTORC1 pathway activity. (AâDâ²) pAkt and pS6 immunofluorescence analysis of uninjected controls and xDicer-MOâinjected embryos at stage 42. A, B, C, and D show pAkt or pS6 staining only; Aâ², Bâ², Câ², and Dâ² show merged images with DAPI (blue) and ECL (green) to visualize nuclei and proximal tubules, respectively. (EâGâ²) pS6 immunofluorescence comparing LLC-PK1 proximal tubular cells lipofected with scr-MO or sDicer-MO in the presence or absence of 0.1 μM Insulin or 0.01 nM Igf2. (H and I) Western blot analysis of LLC-PK1 cells lipofected with decreasing amounts of scr-MO or sDicer-MO in the presence of 0.01 nM or 0.1 nM recombinant Igf2 protein. α-Actin serves as a loading control. |
|
|
Fig. 5. Tsc1 is a target of miRNA activity in proximal tubular cells in Xenopus and LLC-PK1 cells. (A) Flowchart of the in silico analysis identifying in vivo relevant miRNA/mRNA target pairs. (B) Table of conserved and mouse kidney-specific miRNAs potentially regulating mTORC1 pathway components. (C) Total number of proximal tubular cells of uninjected controls and MO-injected embryos at stage 42. Number of embryos analyzed and the SD is indicated in the individual bars. *P < 0.005; ns, a not statistical significant change. (DâG) pS6 immunofluorescence comparing the proximal tubules of Dicer, Tsc1, and Tsc1/Dicer double morphants. (H and Hâ²) Tsc1 immunofluorescence of uninjected controls and xDicer-MOâinjected embryos. (I) Western blot analysis of LLC-PK1 cells lipofected with sDicer-MO, sTsc1-sMO, and a combination of both MOs using pS6 and α-actin antibodies. (J) Schematic of the Luciferase reporter (pmirGLO-Tsc1) containing the most proximal portion of the Tsc1 3â² UTR. Black bars indicate the predicted miRNA-binding sites. The miR-19a/b (dark blue) and miR-130a/b (light blue) were identified in our in silico analysis and were selected for further analysis because of their dual binding sites. (K) Luciferase assays of LLC-PK1 cells transfected with the empty vector, pmirGLO-Tsc1 alone or in combination with lipofected sDicer-MO, miR-19b, or miR-130b miRNA mimics. SD is indicated in the individual bars. *P < 0.005. (L and Lâ²) Model of mTORC1 signaling, in which the presence (L) or absence of miRNAs (Lâ²) modulates the abundance of Tsc1. |
|
|
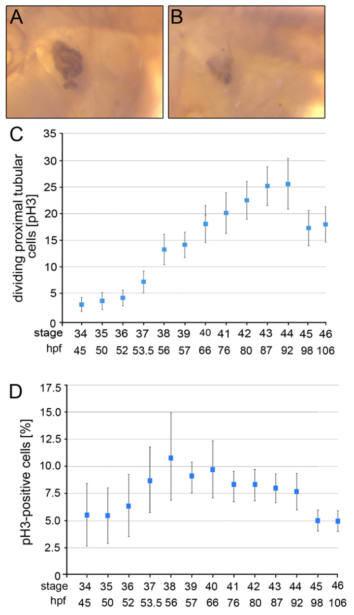
Fig. S1. Analysis of cell division in the proximal tubules of the pronephros. (A and B) 3G8 whole-mount immunostaining of uninjected controls and embryos injected with xDicer-morpholino oligomer (MO) at stage 45, demonstrating that the size of the pronephric tubules is still dramatically affected at late stages of kidney development. (C) Number of mitotic (pH3-positive) cells present in the proximal tubule of a single pronephros during stages 34â46 [equivalent of 45â106 h postfertilization (hpf)]. (D) Percentage of cell division was calculated for each stage by dividing the number of mitotic (pH3-positive) cells by the total number of cells for each individual embryo. Average and SDs of these data are depicted. Note that pH3-positive cells peak at stage 38, at a time point, when the number of total cells only starts to increase. |
|
|
Fig. S2. Expression of Akt and S6 during Xenopus pronephros development. (AâJ) Immunofluoresence analysis using antibodies recognizing all three Akt isoforms (Akt1/2/3) and the ribosomal protein S6. Representative sections of the pronephric area for stages 38â45 are shown. A and F are the secondary antibody only negative control. (K) Western blot analysis of whole embryo lysates comparing stages 34â45 using the same antibodies as used in the immunostainings. α-Actin marks equal loading control and asterisk indicates the position of pS6. |
|
|
Fig. S3. Expression analysis of mechanistic target of rapamycin complex 1 (mTORC1) signaling components. Whole-mount in situ hybridizations and paraplast sections thereof comparing mtor (AâBâ²â²), tuberous sclerosis (tsc) 1 (CâDâ²â²), and tsc2 (EâFâ²â²) at stages 35 and 38. |
|
|
Fig. S4. Analysis of cell division and pronephric patterning in Xenopus embryos with impaired mTORC1 signaling. (A and B) Total number (A) and percentage (B) of mitotic (pH3-positive) cells in the proximal tubule at stage 42 comparing untreated controls to embryos treated with rapamycin, Torin2, and LY294002. The SD is indicated in the individual bars. *P < 0.005. The number of embryos analyzed is identical to the one shown in Fig. 2O. (CâFâ²â²) Whole-mount in situ hybridization comparing untreated controls to embryos treated with rapamycin or LY294002 at stage 39 with β1-Na/K-ATPase (CâCâ²â²), Sglt1K (DâDâ²â²), Nkcc2 (EâEâ²â²), and Ncc (FâFâ²â²). Note that none of these markers are lost or grossly altered. |
|
|
Fig. S5. Expression analysis of Insulin/Insulin-like growth factor (Igf) signaling. Whole-mount in situ hybridizations and paraplast sections thereof comparing igf1 (AâBâ²â²), igf3 (CâDâ²â²), insulin receptor (insr) (EâFâ²â²), insulin receptor substrate 1 (GâHâ²â²), igf2 (I), insulin (ins) (K), igf receptor (igfr) (M), and insulin-related receptor (insrr) (N) at stages 34 (A, C, E, G, I, and K) and 38 (BâBâ²â², DâDâ²â², FâFâ²â², HâHâ²â², M, and N). (J and L) In situ hybridizations on paraplast sections of stage 42 Xenopus embryos for igf2 and insulin. Insets show sense control. |
|
|
Fig. S6. Characterization of MO knockdowns. (A) Schematic of the GFP fusion proteins containing the 5â² UTR and the entire coding sequence of Insulin and Igf2. The position of the Ins-MO and Igf2-MO are indicated. (BâG) GFP fluorescence was analyzed at stage 10.5. Representative images are shown and the percentage of GFP-positive embryos is indicated in the Upper Right corner of each panel. More than 10 embryos each were analyzed in two independent experiments. |
|
|
Fig. S7. Characterization of mTORC1 signaling. (A and B) Western blot analysis of Lewis lung carcinoma-porcine kidney 1 (LLC-PK1) cells treated with different concentrations of Insulin (A) or Igf2 (B) for 20 min using pS6 as readout for mTORC1 activity. (C and D) pS6 Western blot analysis of LLC-PK1 cells treated with 100 nM Insulin (C) or 0.01 nM recombinant Igf2 (D) for 0â60 min. Note that the maximal activation occurs between 20 and 40 min. α-Actin was used as a loading control. (EâJ) pS6 immunofluorescence analysis of human HK2 cells in the presence or absence of 0.1 μM Insulin or 0.01 nM Igf2 comparing cells lipofected with a scrambled MO (scr-MO) or sDicer-MO. Note that the sDicer-MO perfectly matched the human Dicer sequence and thus could be used to inhibit the translation of the human protein. (KâN) pAkt immunofluorescence analysis comparing the proximal tubules of xTsc1, xDicer, and xTsc1/xDicer double morphants to those of uninjected control Xenopus embryos. (O) Luciferase assays of LLC-PK1 cells transfected with the empty vector, pmirGLO-Tsc1, or pmirGLO-Tsc1-mut alone or in combination with lipofected sDicer-MO plus/minus a mixture of miR-19b and miR-130b mimics. The graph is an average of three independent experiments. SD is indicated in the individual bars. Note that deletion of the miR-19b/miR-130b binding sites had only minimal effect on the activity of the reporter probably due to the length of the 3â² UTR and the abundance of other microRNA (miRNA) binding sites. |
|
|
igf2 (insulin like growth factor 2) gene expression in Xenopus laevis embryo, assayed via in situ hybridization, NF stage 34, lateral view, anterior left, dorsal up. |
|
|
igf2 (insulin like growth factor 2) gene expression in Xenopus laevis embryo, assayed via in situ hybridization, NF stage 34, lateral view, anterior left, dorsal up. |
|
|
igf2 (insulin like growth factor 2) gene expression in sectioned trunk of Xenopus laevis embryo, at NF stage 37 and 38. Coronal section, dorsal up. |
|
|
igf1r (insulin like growth factor 1 receptor) gene expression in Xenopus laevis embryo, assayed via in situ hybridization, NF stage 38, lateral view, anterior left, dorsal up. |
|
|
igf3 (insulin-like growth factor 3) gene expression in Xenopus laevis embryo, assayed via in situ hybridization, NF stage 34, lateral view, anterior left, dorsal up. |
|
|
igf3 (insulin-like growth factor 3) gene expression in Xenopus laevis embryo, assayed via in situ hybridization, NF stage 38, lateral view, anterior left, dorsal up. |
|
|
igf3 (insulin-like growth factor 3) gene expression in sectioned trunk of Xenopus laevis embryo, at NF stage 37 and 38. Coronal section, dorsal up. |
|
|
insrr (insulin receptor-related receptor) gene expression in Xenopus laevis embryo, assayed via in situ hybridization, NF stage 38, lateral view, anterior left, dorsal up. |
|
|
mtor (mechanistic target of rapamycin (serine/threonine kinase)) gene expression in Xenopus laevis embryo, assayed via in situ hybridization, NF stage 35, lateral view, anterior left, dorsal up. |
|
|
mtor (mechanistic target of rapamycin (serine/threonine kinase)) gene expression in Xenopus laevis embryo, assayed via in situ hybridization, NF stage 38, lateral view, anterior left, dorsal up. |
|
|
mtor (mechanistic target of rapamycin (serine/threonine kinase)) gene expression in sectioned trunk of Xenopus laevis embryo, at NF stage 37 and 38. Coronal section, dorsal up. |
|
|
tsc1 (tuberous sclerosis 1) gene expression in Xenopus laevis embryo, assayed via in situ hybridization, NF stage 35, lateral view, anterior left, dorsal up. |
|
|
tsc1 (tuberous sclerosis 1) gene expression in Xenopus laevis embryo, assayed via in situ hybridization, NF stage 38, lateral view, anterior left, dorsal up. |
|
|
tsc1 (tuberous sclerosis 1) gene expression in sectioned trunk of Xenopus laevis embryo, at NF stage 37 and 38. Coronal section, dorsal up. |
|
|
tsc2 (tuberous sclerosis 2) gene expression in Xenopus laevis embryo, assayed via in situ hybridization, NF stage 35, lateral view, anterior left, dorsal up. |
|
|
tsc2 (tuberous sclerosis 2) gene expression in Xenopus laevis embryo, assayed via in situ hybridization, NF stage 38, lateral view, anterior left, dorsal up. |
|
|
tsc2 (tuberous sclerosis 2) gene expression in sectioned trunk of Xenopus laevis embryo, at NF stage 37 and 38. Coronal section, dorsal up. |
References [+] :
Agrawal,
The miR-30 miRNA family regulates Xenopus pronephros development and targets the transcription factor Xlim1/Lhx1.
2009, Pubmed,
Xenbase
Agrawal, The miR-30 miRNA family regulates Xenopus pronephros development and targets the transcription factor Xlim1/Lhx1. 2009, Pubmed , Xenbase
Astrinidis, Tuberous sclerosis complex: linking growth and energy signaling pathways with human disease. 2005, Pubmed
Belo, Cerberus-like is a secreted factor with neutralizing activity expressed in the anterior primitive endoderm of the mouse gastrula. 1997, Pubmed , Xenbase
Bertram, Why and how we determine nephron number. 2014, Pubmed
Bouchard, Nephric lineage specification by Pax2 and Pax8. 2002, Pubmed
Drinjakovic, E3 ligase Nedd4 promotes axon branching by downregulating PTEN. 2010, Pubmed , Xenbase
Faivre, Current development of mTOR inhibitors as anticancer agents. 2006, Pubmed
FOX, Growth and degeneration of the pronephric system of Rana temporaria. 1962, Pubmed
Gonzalez, The Akt kinases: isoform specificity in metabolism and cancer. 2009, Pubmed
Guevara-Aguirre, Growth hormone receptor deficiency is associated with a major reduction in pro-aging signaling, cancer, and diabetes in humans. 2011, Pubmed
Hattersley, The fetal insulin hypothesis: an alternative explanation of the association of low birthweight with diabetes and vascular disease. 1999, Pubmed
Hull, The origin and characteristics of a pig kidney cell strain, LLC-PK. 1976, Pubmed
Inoki, TSC2 is phosphorylated and inhibited by Akt and suppresses mTOR signalling. 2002, Pubmed
Inui, MicroRNA control of signal transduction. 2010, Pubmed
Inui, miRNAs and morphogen gradients. 2012, Pubmed
Keller, Nephron number in patients with primary hypertension. 2003, Pubmed
Kim, Pathological roles of MAPK signaling pathways in human diseases. 2010, Pubmed
Knight, Small molecule inhibitors of the PI3-kinase family. 2010, Pubmed
Laplante, mTOR signaling in growth control and disease. 2012, Pubmed
Liu, Discovery of 9-(6-aminopyridin-3-yl)-1-(3-(trifluoromethyl)phenyl)benzo[h][1,6]naphthyridin-2(1H)-one (Torin2) as a potent, selective, and orally available mammalian target of rapamycin (mTOR) inhibitor for treatment of cancer. 2011, Pubmed
Ma, Molecular mechanisms of mTOR-mediated translational control. 2009, Pubmed
Manning, Identification of the tuberous sclerosis complex-2 tumor suppressor gene product tuberin as a target of the phosphoinositide 3-kinase/akt pathway. 2002, Pubmed
McCoy, Non-canonical wnt signals antagonize and canonical wnt signals promote cell proliferation in early kidney development. 2011, Pubmed , Xenbase
Mendell, MicroRNAs in stress signaling and human disease. 2012, Pubmed
Nakae, The forkhead transcription factor Foxo1 (Fkhr) confers insulin sensitivity onto glucose-6-phosphatase expression. 2001, Pubmed
Neufeld, Body building: regulation of shape and size by PI3K/TOR signaling during development. 2003, Pubmed
Oldham, Insulin/IGF and target of rapamycin signaling: a TOR de force in growth control. 2003, Pubmed
Oldham, Genetic and biochemical characterization of dTOR, the Drosophila homolog of the target of rapamycin. 2000, Pubmed
Othman, Insulin-mediated oxidative stress and DNA damage in LLC-PK1 pig kidney cell line, female rat primary kidney cells, and male ZDF rat kidneys in vivo. 2013, Pubmed
Pasquinelli, MicroRNAs and their targets: recognition, regulation and an emerging reciprocal relationship. 2012, Pubmed
Pera, Neural and head induction by insulin-like growth factor signals. 2001, Pubmed , Xenbase
Poliseno, A coding-independent function of gene and pseudogene mRNAs regulates tumour biology. 2010, Pubmed
Potter, Akt regulates growth by directly phosphorylating Tsc2. 2002, Pubmed
Romaker, An immunofluorescence method to analyze the proliferation status of individual nephron segments in the Xenopus pronephric kidney. 2012, Pubmed , Xenbase
Tran, Xenopus Bicaudal-C is required for the differentiation of the amphibian pronephros. 2007, Pubmed , Xenbase
Tumaneng, Organ size control by Hippo and TOR pathways. 2012, Pubmed
Tumaneng, YAP mediates crosstalk between the Hippo and PI(3)K–TOR pathways by suppressing PTEN via miR-29. 2012, Pubmed
Urban, FGF is essential for both condensation and mesenchymal-epithelial transition stages of pronephric kidney tubule development. 2006, Pubmed , Xenbase
Vize, Development of the Xenopus pronephric system. 1995, Pubmed , Xenbase
Wessely, Xenopus pronephros development--past, present, and future. 2011, Pubmed , Xenbase
White, Notch signaling, wt1 and foxc2 are key regulators of the podocyte gene regulatory network in Xenopus. 2010, Pubmed , Xenbase
Wingert, The zebrafish pronephros: a model to study nephron segmentation. 2008, Pubmed , Xenbase
Zhang, Regulation of G-protein signaling via Gnas is required to regulate proximal tubular growth in the Xenopus pronephros. 2013, Pubmed , Xenbase
Zhou, Proximo-distal specialization of epithelial transport processes within the Xenopus pronephric kidney tubules. 2004, Pubmed , Xenbase
Zhu, The Lin28/let-7 axis regulates glucose metabolism. 2011, Pubmed
