Click here to close Hello! We notice that you are using Internet Explorer, which is not supported by Xenbase and may cause the site to display incorrectly. We suggest using a current version of Chrome, FireFox, or Safari.
XB-ART-48993
Development 2014 Jun 01;14111:2216-24. doi: 10.1242/dev.106377.
Show Gene links Show Anatomy links

The phosphorylation status of Ascl1 is a key determinant of neuronal differentiation and maturation in vivo and in vitro.

Ali FR, Cheng K, Kirwan P, Metcalfe S, Livesey FJ, Barker RA, Philpott A.


???displayArticle.abstract???
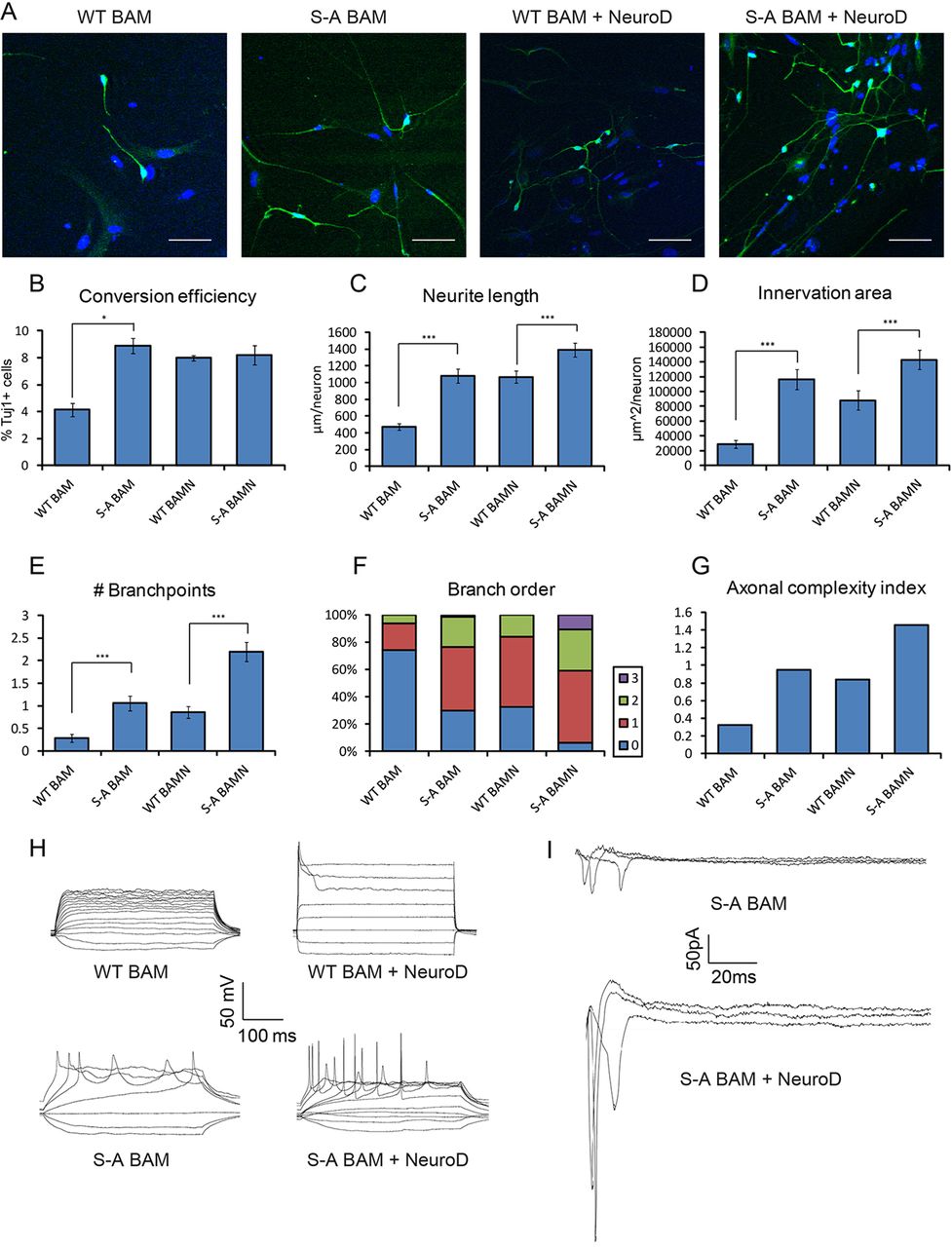
Generation of neurons from patient fibroblasts using a combination of developmentally defined transcription factors has great potential in disease modelling, as well as ultimately for use in regeneration and repair. However, generation of physiologically mature neurons in vitro remains problematic. Here we demonstrate the cell-cycle-dependent phosphorylation of a key reprogramming transcription factor, Ascl1, on multiple serine-proline sites. This multisite phosphorylation is a crucial regulator of the ability of Ascl1 to drive neuronal differentiation and maturation in vivo in the developing embryo; a phosphomutant form of Ascl1 shows substantially enhanced neuronal induction activity in Xenopus embryos. Mechanistically, we see that this un(der)phosphorylated Ascl1 is resistant to inhibition by both cyclin-dependent kinase activity and Notch signalling, both of which normally limit its neurogenic potential. Ascl1 is a central component of reprogramming transcription factor cocktails to generate neurons from human fibroblasts; the use of phosphomutant Ascl1 in place of the wild-type protein significantly promotes neuronal maturity after human fibroblast reprogramming in vitro. These results demonstrate that cell-cycle-dependent post-translational modification of proneural proteins directly regulates neuronal differentiation in vivo during development, and that this regulatory mechanism can be harnessed to promote maturation of neurons obtained by transdifferentiation of human cells in vitro.

???displayArticle.pubmedLink??? 24821983
???displayArticle.link??? Development
???displayArticle.grants??? [+]

Species referenced: Xenopus laevis
Genes referenced: ascl1 bcl2l11 cdknx map2 mdfic myt1 neurog2 notch1 sms tub
???displayArticle.morpholinos??? cdknx MO1


???attribute.lit??? ???displayArticles.show???
References :
Philpott, Multi-site phospho-regulation of proneural transcription factors controls proliferation versus differentiation in development and reprogramming. 2016, Pubmed, Xenbase