XB-ART-49062
Curr Biol
2014 Jun 02;2411:1263-70. doi: 10.1016/j.cub.2014.04.021.
Show Gene links
Show Anatomy links
Anillin regulates cell-cell junction integrity by organizing junctional accumulation of Rho-GTP and actomyosin.
Reyes CC, Jin M, Breznau EB, Espino R, Delgado-Gonzalo R, Goryachev AB, Miller AL.
???displayArticle.abstract???
Anillin is a scaffolding protein that organizes and stabilizes actomyosin contractile rings and was previously thought to function primarily in cytokinesis [1-10]. Using Xenopus laevis embryos as a model system to examine Anillin's role in the intact vertebrate epithelium, we find that a population of Anillin surprisingly localizes to epithelial cell-cell junctions throughout the cell cycle, whereas it was previously thought to be nuclear during interphase [5, 11]. Furthermore, we show that Anillin plays a critical role in regulating cell-cell junction integrity. Both tight junctions and adherens junctions are disrupted when Anillin is knocked down, leading to altered cell shape and increased intercellular spaces. Anillin interacts with Rho, F-actin, and myosin II [3, 8, 9], all of which regulate cell-cell junction structure and function. When Anillin is knocked down, active Rho (Rho-guanosine triphosphate [GTP]), F-actin, and myosin II are misregulated at junctions. Indeed, increased dynamic "flares" of Rho-GTP are observed at cell-cell junctions, whereas overall junctional F-actin and myosin II accumulation is reduced when Anillin is depleted. We propose that Anillin is required for proper Rho-GTP distribution at cell-cell junctions and for maintenance of a robust apical actomyosin belt, which is required for cell-cell junction integrity. These results reveal a novel role for Anillin in regulating epithelial cell-cell junctions.
???displayArticle.pubmedLink??? 24835458
???displayArticle.pmcLink??? PMC4043929
???displayArticle.link??? Curr Biol
???displayArticle.grants??? [+]
Species referenced: Xenopus laevis
Genes referenced: actl6a anln ctnnb1 mlc1 mrc1 rho rho.2 rps3a tjp1
???attribute.lit??? ???displayArticles.show???
|
|
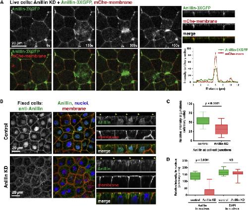
Figure 1. Anillin Localizes at Cell-Cell Junctions in Interphase and Mitotic Epithelial Cells (A) Live imaging of Anillin-3XGFP in gastrula-stage embryos in which endogenous Anillin was depleted. mChe-membrane labels the plasma membrane. Images are brightest point projections of 17 apical z planes. Nuclear Anillin is not visible because only apical planes were captured. Right: z view shows that Anillin-3XGFP is apically focused. Graph shows an average of five line scans drawn perpendicular to junctions, indicating that the peak intensities of Anillin-3XGFP and mChe-membrane overlap. (B) Embryos were injected with a GFP-membrane injection marker with or without the Anillin MO. Gastrula-stage embryos were fixed and stained with an anti-Anillin antibody (pseudocolored green), anti-GFP to view the membrane (pseudocolored red), and DAPI (blue). z views show that apically focused Anillin accumulation at cell-cell junctions is reduced when Anillin is depleted (yellow arrowheads). (C) Quantification of the average intensity of endogenous Anillin at cell-cell junctions in control and Anillin KD cells (see Supplemental Experimental Procedures for details). Data are from three separate experiments; n = 18 embryos for control and n = 19 embryos for Anillin KD, graphed as box-and-whisker plot with the whiskers representing the 1stâ99th percentile; p < 0.0001. (D) Quantification of the average endogenous Anillin and DAPI intensity in the nucleus in control and Anillin KD cells (see Supplemental Experimental Procedures for details). Data are from three independent experiments; n = 18 embryos for control and n = 19 embryos for Anillin KD, graphed as box-and-whisker plot with the whiskers representing the 1stâ99th percentile; p < 0.0001 for control versus Anillin KD for nuclear Anillin signal; p = 0.16 for control versus Anillin KD for DAPI signal. See also Figure S1 and Movies S1 and S2. |
|
|
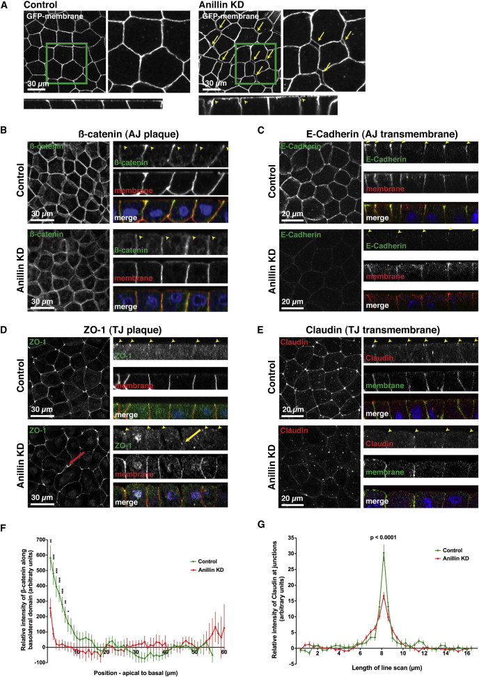
Figure 2. AJs and TJs Are Disrupted when Anillin Is Knocked Down (A) Single intermediate plane views (top) and z views (bottom) of GFP-membrane in control and Anillin KD embryos reveal increased intercellular spaces in Anillin KD embryos (yellow arrows and arrowheads). (BâE) Fixed staining of control and Anillin KD embryos for β-catenin (B), E-Cadherin (C), ZO-1 (D), and Claudin (E). GFP-membrane or mChe-membrane was used as a MO injection marker, and DAPI labels DNA. z views show the normal localization of the cell-cell junction proteins in control cells as well as the disrupted localization in Anillin KD cells (see yellow arrowheads). The x-y TJ protein images on the left in (D) and (E) are maximal-intensity projections of serial z sections. The red arrow in (D) highlights an intercellular space between a dividing cell and its neighbor, whereas the yellow arrow indicates a ZO-1 concentration that is buried basally. (F) Quantification of β-catenin polarization in control and Anillin KD cells from line scans along the basolateral surface. The β-catenin signal at the ten most-basal points was normalized to zero so that data from multiple embryos could be averaged (see Supplemental Experimental Procedures for details). Data are from two independent experiments; n = 26 embryos for control and n = 18 embryos for Anillin KD, graphed as mean ± SEM; âp ⤠0.05, ââp ⤠0.01, âââp ⤠0.001. (G) Quantification of the relative intensity of Claudin at cell-cell junctions by generating line scans perpendicular to junctions (see Supplemental Experimental Procedures for details). Data are from two independent experiments; n = 10 embryos for control and n = 12 for Anillin KD, graphed as mean ± SEM; p < 0.0001. See also Figure S2. |
|
|
Figure 3. Junctional Integrity Is Compromised when Anillin Is Knocked Down (A) Live control or Anillin KD embryos were mounted in 3,000 molecular weight (MW) Alexa 488-Dextran. Left: x-y views show that dextran can penetrate between rounded cells in Anillin KD embryos. Right: z views generated along the indicated lines (top) and 3D views (bottom) show that, although dextran remains at the surface in control embryos, it can penetrate between cells in Anillin KD embryos. (B) Quantification of the average percentage of junctions where dextran penetrated into the intercellular space in control and Anillin KD embryos. Data are from three independent experiments; n = 13 embryos for controls and n = 17 embryos for Anillin KD, graphed as mean + SEM; p < 0.0001. (C) Quantification of the average depth of dextran penetration for control and Anillin KD embryos. Data are from three independent experiments; n = 13 embryos for controls and n = 17 embryos for Anillin KD, graphed as box-and-whisker plot with the whiskers representing the 1stâ99th percentile; p < 0.0001. See also Figure S2. |
|
|
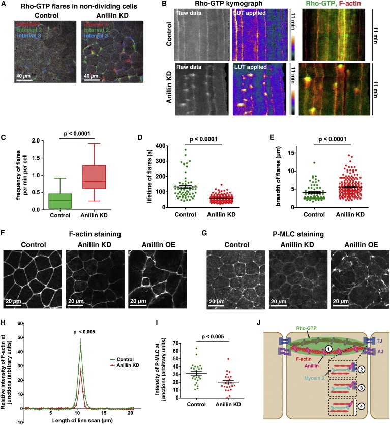
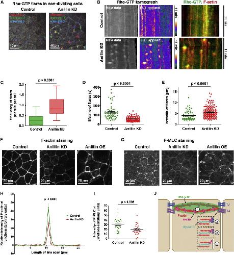
Figure 4. Anillin Regulates the Distribution of Rho-GTP, F-Actin, and Phospho-Myosin II at Cell-Cell Junctions (A) Embryos were injected with GFP-rGBD (Rho-binding domain of Rhotekin) as a probe for active Rho. Brightest point projections of Rho-GTP flares over three time intervals in nondividing control and Anillin KD cells (see Supplemental Experimental Procedures). Red indicates flare during minutes 0â2.5; green indicates flare during minutes 2.5â5; blue indicates flare during minutes 5â7.5; white indicates overlap of Rho-GTP flares. (B) Rho-GTP kymographs for nondividing control and Anillin KD cells. Left: raw data and LUT kymographs (see Supplemental Experimental Procedures) show increased Rho-GTP flares in Anillin KD cells, which occur more frequently along tricellular junctions (vertical lines in kymographs). Right: kymographs with Rho-GTP (green) and F-actin (red) overlaid. (C) Quantification of frequency of Rho-GTP flares per minute per cell for control and Anillin KD embryos. Data are from three independent experiments; n = 21 kymographs for controls and n = 21 kymographs for Anillin KD, graphed as box-and-whisker plot with the whiskers representing the 1stâ99th percentile; p < 0.0001. (D) Quantification of the lifetime of Rho-GTP flares for control and Anillin KD embryos. Data are from two independent experiments; n = 59 flares from 16 kymographs for controls and n = 177 flares from 16 kymographs for Anillin KD, graphed as a scatter dot plot with mean ± SEM indicated; p < 0.0001. (E) Quantification of breadth of Rho-GTP flares for control and Anillin KD embryos. Data are from two independent experiments; n = 62 flares from 16 kymographs for controls and n = 190 flares from 16 kymographs for Anillin KD, graphed as a scatter dot plot with mean ± SEM indicated; p < 0.0001. (F) Fixed staining for F-actin in control, Anillin KD, and Anillin OE embryos. In Anillin KD embryos, junctional accumulation of F-actin is reduced, whereas in Anillin OE embryos, it is more intense at cell-cell junctions and the cell cortex, and cell shapes are abnormal. (G) Fixed staining for P-MLC in control, Anillin KD, and Anillin OE embryos. In Anillin KD embryos, junctional accumulation of P-MLC is reduced, whereas in Anillin OE embryos, P-MLC is strongly accumulated at junctions and the cell cortex. (H) Quantification of the relative intensity of F-actin at cell-cell junctions. Line scans from control and Anillin KD embryos were acquired and normalized (see Supplemental Experimental Procedures). Data are from three independent experiments; n = 24 embryos for control and n = 23 embryos for Anillin KD, graphed as mean ± SEM; p < 0.005. (I) Quantification of the intensity of P-MLC at cell-cell junctions. Data are from four independent experiments; n = 24 embryos for control and n = 24 embryos for Anillin KD, graphed as a scatter dot plot with mean ± SEM indicated; p < 0.005. (J) Model showing possible mechanisms by which Anillin may regulate cell-cell junctions. Although our results suggest that Anillin regulates cell-cell junction integrity by controlling the distribution of junctional Rho-GTP and stabilizing the apical actomyosin belt (1), it is also possible that Anillin may directly interact with a TJ component (2) or an AJ component (3) or link the apical actomyosin belt with the plasma membrane (4). See also Figure S3 and Movies S3, S4, and S5. |
|
|
Figure S1. Anillin localizes at cell-cell junctions in interphase and mitotic epithelial cells, and Anillin protein levels are knocked down by the Anillin MO, Related to Figure 1. A. Cartoon of injection scheme and timing. Xenopus embryos were injected at the 2-cell or 4-cell stage with the Anillin MO and/or mRNAs for fluorescent probes. Embryos were used for live imaging, fixation, or lysates at gastrulation (stage 10-11) for all experiments unless otherwise indicated. B. Live co-imaging of 3XGFP alone (left) and mChe-membrane (right). Images are brightest point projections of 14 apical z planes. The 3XGFP tag alone exhibits nonspecific cytoplasmic localization. C. Western blot showing KD of endogenous Anillin and expression levels for three replacement concentrations of Anillin-3XGFP. Bottom panel shows the same blot stripped and re-probed for tubulin as a loading control. C’. Western blot showing that a cross-reactive band of the same size as Anillin-3XGFP is present in embryos that were not injected with Anillin-3XGFP. C”. Cells were injected with the Anillin MO and Anillin-3XGFP then fixed and stained with anti-GFP (mouse, green) and anti-Anillin (rabbit, red) antibodies. The population of Anillin detected by each antibody is overlapping and highlights Anillin’s localization to the contractile ring, nuclei, and cell-cell junctions. D. Internal and surface views of epithelial cells in a gastrula stage Xenopus embryo injected with Anillin MO, Anillin-3XGFP (green), and 2XmChe-EMTB (red) to visualize microtubules. E. Control gastrula stage embryos were fixed and stained with anti-Anillin antibodies for endogenous Anillin (green) and with DAPI (blue). Endogenous Anillin is localized at the cell-cell junctions, nuclei, and contractile rings of dividing cells (yellow arrows). F. Same as Figure S1E but embryos were fixed at neurulation (stage 14). Endogenous Anillin strongly accumulates at the cell-cell junctions of dividing cells (marked by yellow arrows). G. Control and Anillin KD gastrula stage embryos were fixed and stained for F-actin (phalloidin, green) and nuclei (DAPI, pseudocolored red). Anillin KD embryos exhibit large, multinucleate cells, which result from cytokinesis failure. H. Western blot showing Anillin protein levels when Anillin was OE or KD as compared to control embryos. Xenopus embryo lysates were collected at gastrulation (stage 10- 11). The top panel shows the immunoblot probed with an anti-Anillin antibody, and the bottom panel shows the immunoblot probed with an anti-α-tubulin antibody as a loading control. I. Quantification of average Anillin KD efficiency expressed as a percentage of control levels. Control levels were normalized to 100%, and results from five independent experiments were averaged and graphed as mean + SEM. See also Movie S2. |
|
|
Figure S2. Anillin knock down leads to defects in adherens junctions, which can be partially rescued by Anillin re-expression, as well as disrupted tight junctions and defects in junctional integrity, Related to Figures 2 and 3. A. Cartoon of the apical junctional complex showing the position of TJs and AJs in polarized epithelia. Both AJs and TJs are connected to the apical actomyosin belt. B. Western blot showing Anillin KD and rescue. Embryos were injected at the 4-cell stage with either 4 mM Anillin MO alone or 4 mM Anillin MO + 0.4 or 0.8 ng/µl needle concentration of WT Anillin mRNA. Cell lysates were collected from gastrula stage embryos, and the blot was probed with anti-Anillin antibodies. Bottom panel shows the same blot stripped and re-probed for tubulin as a loading control. C. Embryos were injected with GFP-mem alone, GFP-mem + Anillin MO, or GFP-mem + Anillin MO + Anillin mRNA (1.25 ng/µl) at the 4- or 8-cell stage. Embryos were fixed and stained for AJ component β-catenin (red), GFP-mem as a MO injection marker (green) and DAPI (blue). Each embryo expresses GFP-mem (and the Anillin MO and rescue construct, when present) in a mosaic pattern. β-catenin images show that in controls where just GFP-mem was injected, the β-catenin intensity appears consistent throughout the field of view, whereas when Anillin MO was co-injected with GFP-mem, β-catenin signal is strongly reduced in GFP-expressing cells (marked by asterisks in enlargement). In contrast, when both Anillin MO and Anillin mRNA were co-injected with GFP-mem, β- catenin signal is only mildly reduced in GFP-expressing cells compared to the internal control cells, demonstrating that Anillin mRNA can partially rescue the effect of Anillin depletion on β-catenin. (Right) line scans highlight the differences in β-catenin intensity at cell-cell junctions in internal control cells vs. cells expressing GFP-mem (and the Anillin MO and rescue construct, when present). D. Line scans of ZO-1 signal along cell-cell junctions in control and Anillin KD embryos reveal that in control cells, ZO-1 signal is enriched at tTJs relative to bicellular TJs, whereas in Anillin KD embryos, ZO-1 signal is minimally increased at tTJs. Enlargements boxed in green show that ZO-1 signal is sharp and linear in controls but wavy and discontinuous in Anillin KD embryos. E. Cartoon shows experimental plan where embryos are mounted in 3,000 MW Alexa 488-Dextran. If junctions are intact, the dextran will not be able to penetrate the intercellular space, but if junctional integrity is breached, the dextran will penetrate the intercellular space. F. Control embryos were incubated with 3 mM EGTA in 0.1X MMR for 15 minutes to chelate calcium and disrupt cell-cell junctions, mounted, and images were taken 45 minutes post incubation. Dextran was able to penetrate into the increased intercellular spaces created between cells after EGTA treatment. G. Anillin KD gastrula stage embryos were mounted in 3,000 MW Alexa 488-dextran. Z views show that the Alexa 488-Dextran could penetrate deeply into the spaces between cell-cell junctions (yellow arrows). |
|
|
Figure S3. Anillin regulates the distribution of Rho-GTP, F-actin, and P-MLC, Related to Figure 4. A. Frames from live confocal imaging of Rho-GTP dynamics in dividing control and Anillin KD embryos. Embryos were injected with GFP-rGBD (Rho binding domain of Rhotekin) as a probe for active Rho. In control embryos, Rho-GTP is present around cell-cell junctions and remains focused at the equatorial cortex (red arrow) throughout cytokinesis. When Anillin is knocked down, active Rho is not restricted to the equatorial cortex (red arrow). Flares of Rho-GTP appear at cell-cell junctions around the perimeter of the cell (yellow arrows). B. F-actin (mChe-UtrCH) images corresponding to late cytokinesis in the control and Anillin KD cells in Figure S3A showing that the dividing Anillin KD cell is separating from its neighboring cells (yellow arrows), whereas the control cell maintains adhesion with its neighbors. C. Brightest point projections of Rho-GTP flares over three time intervals in dividing control and Anillin KD cells (division site marked by red arrow). Red = flare during minutes 0-2.5, green = flare during minutes 2.5-5, blue = flare during minutes 5-7.5, white = overlap of Rho-GTP flares through the time intervals. Boxed regions are enlarged in Figure S3C’. C’. Montage of frames from time lapse movies corresponding to the dashed boxes marked in the Anillin KD images in Figure S3C highlighting the lifetime of the Rho-GTP flares. D. Scheme showing how kymographs were generated for analysis of junctional RhoGTP over time (see Experimental Procedures). Tricellular junctions where three cells come together are numbered above the resulting kymographs and are marked by vertical lines in the kymographs. |
|
|
Figure S3. Anillin regulates the distribution of Rho-GTP, F-actin, and P-MLC. E. E. Frames from live confocal movies of F-actin in control and Anillin OE embryos. Embryos were injected with 20 ng/µl Anillin mRNA and imaged by live confocal microscopy at late blastula (stage 9). Embryos were co-injected with a probe for F-actin (mChe-UtrCH). Yellow arrows highlight dividing cells, and the red-boxed regions are enlarged on the right. When Anillin is OE, the F-actin in the contractile ring is intense and spiky, and the cells divide more slowly. F. (Left) merged images that correspond to those in Figure 4F of F-actin (red), GFPmem (green), and nuclei (blue) for control, Anillin KD, and Anillin OE embryos. For OE, embryos were injected with 40 ng/µl Anillin mRNA. (Right) z views of F-actin staining for control, Anillin KD, and Anillin OE embryos. F-actin is concentrated at the apical surface of each junction in controls (yellow arrowheads). However, F-actin accumulation is reduced in apically domed Anillin KD cells. In Anillin OE embryos, F-actin is more strongly accumulated at junctions and the apical cell cortex (yellow arrow) compared with controls. G. (Left) merged images that correspond to those in Figure 4G of P-MLC (red), GFPmem (green), and nuclei (blue) for control, Anillin KD, and Anillin OE embryos. For OE, embryos were injected with 40 ng/µl Anillin mRNA. (Right) z views of P-MLC for control, Anillin KD, and Anillin OE embryos. P-MLC is accumulated at the apical surface of each junction in controls (yellow arrowheads). However, P-MLC accumulation is reduced or lacking in Anillin KD cells. The remaining P-MLC signal in Anillin KD cells often is more broadly distributed compared with the focused apical signal in controls. In Anillin OE embryos, P-MLC is more strongly accumulated at junctions and the apical cell cortex (yellow arrows) compared with controls, and the apical cell surface is sometimes contracted (left yellow arrow). See also Movies S3-S5. |
References [+] :
Benais-Pont,
Identification of a tight junction-associated guanine nucleotide exchange factor that activates Rho and regulates paracellular permeability.
2003, Pubmed
Benais-Pont, Identification of a tight junction-associated guanine nucleotide exchange factor that activates Rho and regulates paracellular permeability. 2003, Pubmed
Benink, Concentric zones of active RhoA and Cdc42 around single cell wounds. 2005, Pubmed , Xenbase
Clark, Integration of single and multicellular wound responses. 2009, Pubmed , Xenbase
D'Avino, Interaction between Anillin and RacGAP50C connects the actomyosin contractile ring with spindle microtubules at the cell division site. 2008, Pubmed
D'Avino, How to scaffold the contractile ring for a safe cytokinesis - lessons from Anillin-related proteins. 2009, Pubmed
Dorn, Actomyosin tube formation in polar body cytokinesis requires Anillin in C. elegans. 2010, Pubmed
Fanning, Zonula occludens-1 and -2 regulate apical cell structure and the zonula adherens cytoskeleton in polarized epithelia. 2012, Pubmed
Fernandez-Gonzalez, Myosin II dynamics are regulated by tension in intercalating cells. 2009, Pubmed
Field, Characterization of anillin mutants reveals essential roles in septin localization and plasma membrane integrity. 2005, Pubmed
Field, Anillin, a contractile ring protein that cycles from the nucleus to the cell cortex. 1995, Pubmed
Frenette, An anillin-Ect2 complex stabilizes central spindle microtubules at the cortex during cytokinesis. 2012, Pubmed
Goldbach, Stabilization of the actomyosin ring enables spermatocyte cytokinesis in Drosophila. 2010, Pubmed
Gregory, Cell division requires a direct link between microtubule-bound RacGAP and Anillin in the contractile ring. 2008, Pubmed
Haglund, Cindr interacts with anillin to control cytokinesis in Drosophila melanogaster. 2010, Pubmed
Hall, The septin-binding protein anillin is overexpressed in diverse human tumors. 2005, Pubmed
Hickson, Rho-dependent control of anillin behavior during cytokinesis. 2008, Pubmed
Le Page, A functional analysis of MELK in cell division reveals a transition in the mode of cytokinesis during Xenopus development. 2011, Pubmed , Xenbase
Liu, Cleavage furrow organization requires PIP(2)-mediated recruitment of anillin. 2012, Pubmed
Liu, Nucleotide exchange factor ECT2 interacts with the polarity protein complex Par6/Par3/protein kinase Czeta (PKCzeta) and regulates PKCzeta activity. 2004, Pubmed
Liu, Myosins in cell junctions. 2012, Pubmed
Merzdorf, Formation of functional tight junctions in Xenopus embryos. 1998, Pubmed , Xenbase
Miller, F-actin affinity chromatography: technique for isolating previously unidentified actin-binding proteins. 1989, Pubmed
Oegema, Functional analysis of a human homologue of the Drosophila actin binding protein anillin suggests a role in cytokinesis. 2000, Pubmed
Palmer, Some bio-electric parameters of early Xenopus embryos. 1970, Pubmed , Xenbase
Piekny, The myriad roles of Anillin during cytokinesis. 2010, Pubmed
Piekny, Anillin is a scaffold protein that links RhoA, actin, and myosin during cytokinesis. 2008, Pubmed
Ratheesh, A bigger picture: classical cadherins and the dynamic actin cytoskeleton. 2012, Pubmed
Ratheesh, Centralspindlin and α-catenin regulate Rho signalling at the epithelial zonula adherens. 2012, Pubmed
Rodgers, Regulation of epithelial permeability by the actin cytoskeleton. 2011, Pubmed
Smutny, Myosin II isoforms identify distinct functional modules that support integrity of the epithelial zonula adherens. 2010, Pubmed
Straight, Anillin binds nonmuscle myosin II and regulates the contractile ring. 2005, Pubmed , Xenbase
Suzuki, ANLN plays a critical role in human lung carcinogenesis through the activation of RHOA and by involvement in the phosphoinositide 3-kinase/AKT pathway. 2005, Pubmed
Terry, Rho signaling and tight junction functions. 2010, Pubmed
Terry, Spatially restricted activation of RhoA signalling at epithelial junctions by p114RhoGEF drives junction formation and morphogenesis. 2011, Pubmed
Vicente-Manzanares, Non-muscle myosin II takes centre stage in cell adhesion and migration. 2009, Pubmed
Watanabe, Rho and anillin-dependent control of mDia2 localization and function in cytokinesis. 2010, Pubmed
Wildenberg, p120-catenin and p190RhoGAP regulate cell-cell adhesion by coordinating antagonism between Rac and Rho. 2006, Pubmed
Yonemura, alpha-Catenin as a tension transducer that induces adherens junction development. 2010, Pubmed
Zhao, Anillin is a substrate of anaphase-promoting complex/cyclosome (APC/C) that controls spatial contractility of myosin during late cytokinesis. 2005, Pubmed
