XB-ART-49322
Mol Cell
2014 Aug 21;554:524-36. doi: 10.1016/j.molcel.2014.06.024.
Show Gene links
Show Anatomy links
Hierarchical molecular events driven by oocyte-specific factors lead to rapid and extensive reprogramming.
Jullien J, Miyamoto K, Pasque V, Allen GE, Bradshaw CR, Garrett NJ, Halley-Stott RP, Kimura H, Ohsumi K, Gurdon JB.
???displayArticle.abstract???
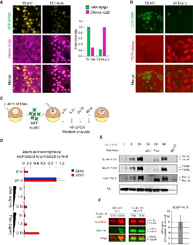
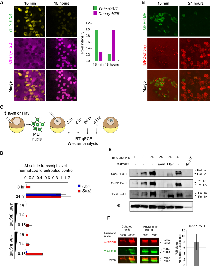
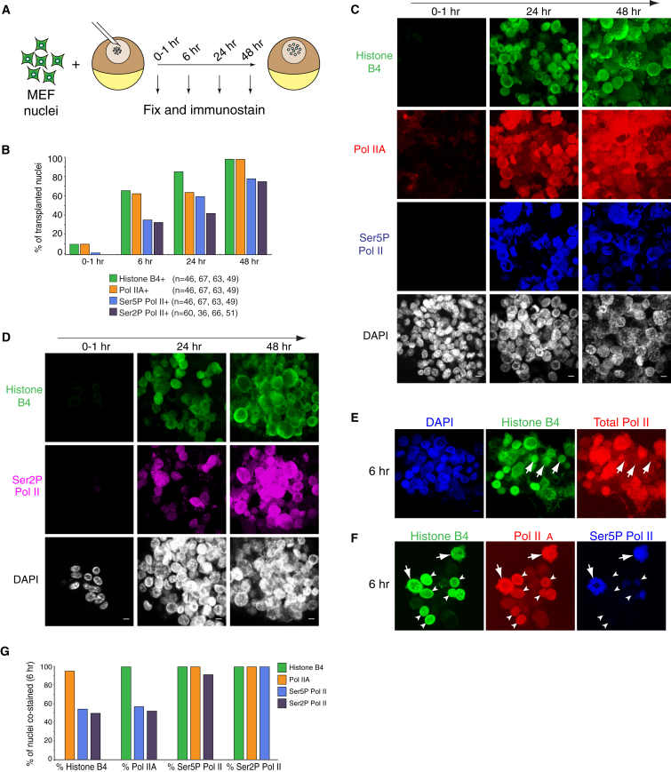
Nuclear transfer to oocytes is an efficient way to transcriptionally reprogram somatic nuclei, but its mechanisms remain unclear. Here, we identify a sequence of molecular events that leads to rapid transcriptional reprogramming of somatic nuclei after transplantation to Xenopus oocytes. RNA-seq analyses reveal that reprogramming by oocytes results in a selective switch in transcription toward an oocyte rather than pluripotent type, without requiring new protein synthesis. Time-course analyses at the single-nucleus level show that transcriptional reprogramming is induced in most transplanted nuclei in a highly hierarchical manner. We demonstrate that an extensive exchange of somatic- for oocyte-specific factors mediates reprogramming and leads to robust oocyte RNA polymerase II binding and phosphorylation on transplanted chromatin. Moreover, genome-wide binding of oocyte-specific linker histone B4 supports its role in transcriptional reprogramming. Thus, our study reveals the rapid, abundant, and stepwise loading of oocyte-specific factors onto somatic chromatin as important determinants for successful reprogramming.
???displayArticle.pubmedLink??? 25066233
???displayArticle.pmcLink??? PMC4156308
???displayArticle.link??? Mol Cell
???displayArticle.grants??? [+]
081277 Wellcome Trust , RG44593 Wellcome Trust , RG54943 Wellcome Trust , 092096 Wellcome Trust , 101050 Wellcome Trust , WT101050 Wellcome Trust , WT092096 Wellcome Trust , BBS/B/14647 Biotechnology and Biological Sciences Research Council , Wellcome Trust
Species referenced: Xenopus
Genes referenced: h2bc21 lefty1 myc pou5f3 rbp1 sox2 tbp tbpl2
???attribute.lit??? ???displayArticles.show???
References [+] :
Akhtar,
TBP-related factors: a paradigm of diversity in transcription initiation.
2011, Pubmed
Akhtar, TBP-related factors: a paradigm of diversity in transcription initiation. 2011, Pubmed
Akhtar, TBP2 is a substitute for TBP in Xenopus oocyte transcription. 2009, Pubmed , Xenbase
Barrero, Macrohistone variants preserve cell identity by preventing the gain of H3K4me2 during reprogramming to pluripotency. 2013, Pubmed
Bellier, Phosphorylation of the RNA polymerase II largest subunit during Xenopus laevis oocyte maturation. 1997, Pubmed , Xenbase
Bensaude, Inhibiting eukaryotic transcription: Which compound to choose? How to evaluate its activity? 2011, Pubmed
Biddle, Xenopus oocytes reactivate muscle gene transcription in transplanted somatic nuclei independently of myogenic factors. 2009, Pubmed , Xenbase
Braunschweig, Histone H1 binding is inhibited by histone variant H3.3. 2009, Pubmed
Byrne, Nuclei of adult mammalian somatic cells are directly reprogrammed to oct-4 stem cell gene expression by amphibian oocytes. 2003, Pubmed , Xenbase
Callan, The Croonian Lecture, 1981. Lampbrush chromosomes. 1982, Pubmed
Callan, Lampbrush chromosomes. 1986, Pubmed
Cao, High-resolution mapping of h1 linker histone variants in embryonic stem cells. 2013, Pubmed
Chao, Flavopiridol inactivates P-TEFb and blocks most RNA polymerase II transcription in vivo. 2001, Pubmed
Core, Transcription regulation through promoter-proximal pausing of RNA polymerase II. 2008, Pubmed
Custódio, Abundance of the largest subunit of RNA polymerase II in the nucleus is regulated by nucleo-cytoplasmic shuttling. 2006, Pubmed
Darzacq, In vivo dynamics of RNA polymerase II transcription. 2007, Pubmed
de Graaf, Chromatin interaction of TATA-binding protein is dynamically regulated in human cells. 2010, Pubmed
Di Stefano, C/EBPα poises B cells for rapid reprogramming into induced pluripotent stem cells. 2014, Pubmed
Doyle, The distribution of RNA polymerase II largest subunit (RPB1) in the Xenopus germinal vesicle. 2002, Pubmed , Xenbase
Freiman, Requirement of tissue-selective TBP-associated factor TAFII105 in ovarian development. 2001, Pubmed
Gall, Assembly of lampbrush chromosomes from sperm chromatin. 1998, Pubmed , Xenbase
Gao, Rapid H1 linker histone transitions following fertilization or somatic cell nuclear transfer: evidence for a uniform developmental program in mice. 2004, Pubmed
Gaspar-Maia, MacroH2A histone variants act as a barrier upon reprogramming towards pluripotency. 2013, Pubmed
Gazdag, TBP2 is essential for germ cell development by regulating transcription and chromatin condensation in the oocyte. 2009, Pubmed
Geles, Cell-type-selective induction of c-jun by TAF4b directs ovarian-specific transcription networks. 2006, Pubmed
Goodrich, Unexpected roles for core promoter recognition factors in cell-type-specific transcription and gene regulation. 2010, Pubmed
Gurdon, Changes in somatic cell nuclei inserted into growing and maturing amphibian oocytes. 1968, Pubmed , Xenbase
Hadjantonakis, An X-linked GFP transgene reveals unexpected paternal X-chromosome activity in trophoblastic giant cells of the mouse placenta. 2001, Pubmed
Halley-Stott, Mammalian nuclear transplantation to Germinal Vesicle stage Xenopus oocytes - a method for quantitative transcriptional reprogramming. 2010, Pubmed , Xenbase
Hayakawa, Oocyte-specific linker histone H1foo is an epigenomic modulator that decondenses chromatin and impairs pluripotency. 2012, Pubmed
Hayashi-Takanaka, Tracking epigenetic histone modifications in single cells using Fab-based live endogenous modification labeling. 2011, Pubmed
Jallow, Specialized and redundant roles of TBP and a vertebrate-specific TBP paralog in embryonic gene regulation in Xenopus. 2004, Pubmed , Xenbase
Jullien, Characterization of somatic cell nuclear reprogramming by oocytes in which a linker histone is required for pluripotency gene reactivation. 2010, Pubmed , Xenbase
Jullien, Mechanisms of nuclear reprogramming by eggs and oocytes: a deterministic process? 2011, Pubmed , Xenbase
Jullien, HIRA dependent H3.3 deposition is required for transcriptional reprogramming following nuclear transfer to Xenopus oocytes. 2012, Pubmed , Xenbase
Kim, Epigenetic memory in induced pluripotent stem cells. 2010, Pubmed
Le, Enhanced telomere rejuvenation in pluripotent cells reprogrammed via nuclear transfer relative to induced pluripotent stem cells. 2014, Pubmed
Maza, Hijacked by an oocyte: hierarchical molecular changes in somatic cell nuclear transfer. 2014, Pubmed , Xenbase
Miyamoto, Nuclear Wave1 is required for reprogramming transcription in oocytes and for normal development. 2013, Pubmed , Xenbase
Miyamoto, Nuclear actin polymerization is required for transcriptional reprogramming of Oct4 by oocytes. 2011, Pubmed , Xenbase
Morgan, RNA polymerase II in Cajal bodies of amphibian oocytes. 2000, Pubmed , Xenbase
Murata, Histone H3 lysine 4 methylation is associated with the transcriptional reprogramming efficiency of somatic nuclei by oocytes. 2010, Pubmed , Xenbase
Narbonne, Reprogramming and development in nuclear transfer embryos and in interspecific systems. 2012, Pubmed
Ohsumi, Chromosome condensation in Xenopus mitotic extracts without histone H1. 1993, Pubmed , Xenbase
Palancade, Incomplete RNA polymerase II phosphorylation in Xenopus laevis early embryos. 2001, Pubmed , Xenbase
Pasque, Histone variant macroH2A marks embryonic differentiation in vivo and acts as an epigenetic barrier to induced pluripotency. 2012, Pubmed
Pasque, Histone variant macroH2A confers resistance to nuclear reprogramming. 2011, Pubmed , Xenbase
Pérez-Montero, The embryonic linker histone H1 variant of Drosophila, dBigH1, regulates zygotic genome activation. 2013, Pubmed
Pijnappel, A central role for TFIID in the pluripotent transcription circuitry. 2013, Pubmed
Plath, Progress in understanding reprogramming to the induced pluripotent state. 2011, Pubmed
Roeder, Multiple forms of deoxyribonucleic acid-dependent ribonucleic acid polymerase in Xenopus laevis. Isolation and partial characterization. 1974, Pubmed , Xenbase
Roth, A monoclonal antibody that recognizes a phosphorylated epitope stains lampbrush chromosome loops and small granules in the amphibian germinal vesicle. 1990, Pubmed , Xenbase
Saeki, Linker histone variants control chromatin dynamics during early embryogenesis. 2005, Pubmed , Xenbase
Shinagawa, Histone variants enriched in oocytes enhance reprogramming to induced pluripotent stem cells. 2014, Pubmed
Simeoni, Widespread transcription in an amphibian oocyte relates to its reprogramming activity on transplanted somatic nuclei. 2012, Pubmed , Xenbase
Skene, Histone variants in pluripotency and disease. 2013, Pubmed
Smith, Expression of a histone H1-like protein is restricted to early Xenopus development. 1988, Pubmed , Xenbase
Tachibana, Human embryonic stem cells derived by somatic cell nuclear transfer. 2013, Pubmed
Tamada, Chromatin decondensation and nuclear reprogramming by nucleoplasmin. 2006, Pubmed , Xenbase
Tanaka, A mammalian oocyte-specific linker histone gene H1oo: homology with the genes for the oocyte-specific cleavage stage histone (cs-H1) of sea urchin and the B4/H1M histone of the frog. 2001, Pubmed
Tang, RNA-Seq analysis to capture the transcriptome landscape of a single cell. 2010, Pubmed
Teranishi, Rapid replacement of somatic linker histones with the oocyte-specific linker histone H1foo in nuclear transfer. 2004, Pubmed , Xenbase
Wen, Histone variant H3.3 is an essential maternal factor for oocyte reprogramming. 2014, Pubmed
Wu, Harnessing the potential of induced pluripotent stem cells for regenerative medicine. 2011, Pubmed
Xie, Splicing speckles are not reservoirs of RNA polymerase II, but contain an inactive form, phosphorylated on serine2 residues of the C-terminal domain. 2006, Pubmed
