|
FIGURE 1.
Isoquercitrin induces axial defects in Xenopus embryos. A, molecular structure of isoquercitrin. B, quantification of the phenotypes obtained by isoquercitrin at 150 μM treatment and control (DMSO). C, control embryo. DâF, isoquercitrin leads to reduced eyes (D), microcephalic (E), or acephalic (F) phenotypes. G and H, histological sections show lack of dorsal structures after isoquercitrin treatment. In situ hybridization reveals disturbance in expression domain of bf1 (I and M), krox20/rx2 (J and N), and hoxB9 (K and O). L and P, schematic representation of the alterations in the gene expression of anterior region of the embryo. Q, PCR reveals reduced expression of anterior markers chordin and otx2, whereas xvent-1 is unaffected after isoquercitrin (Isoq.) treatment (lane 3). Ef1-α was used as loading control. |
|
FIGURE 2.
Isoquercitrin inhibits Wnt/β-catenin. A, embryos were injected with Renilla + S01234 reporter, xwnt8 (10 pg), followed by DMSO or isoquercitrin treatment (150 μM). The activation of the gene reporter was counteracted by the treatment with isoquercitrin, reaching 5.0-fold less than the control. Luc, luciferase; Ren, Renilla. B, RKO-BAR/Renilla cells incubated with Wnt-3a conditioned medium (Wnt3a-CM) and treated with 12.5, 25, 50, 100, and 200 μM isoquercitrin, showing that reduction of gene reporter activity is concentration-dependent. C, whole-embryo PCR showing endogenous expression of xnr3, Wnt target gene, and xbra, Nodal target gene. *, p < 0.05; **, p < 0.01. Isoq., isoquercitrin. |
|
FIGURE 3.
Isoquercitrin inhibits ectopic axis formation and rescues lithium chloride-dorsalized embryos. AâC, phenotypes of axis patterning induced by ventral xwnt8 injection. Note that embryos display one axis, or an incomplete or complete secondary axis. D, isoquercitrin (Isoq.) treatment reduced ectopic axis formation. Uninj., uninjected. E, isoquercitrin-treated or untreated animal cap explants were injected with xWnt8, LRP6, or β-catenin. mRNA levels of xnr3 and the loading ef1α were analyzed by RT-PCR. FâI, LiCl assay phenotypes. J, graph displays a DAI index after LiCl and isoquercitrin treatment. Note that isoquercitrin reduces the DAI of lithium chloride-dorsalized embryos from approximately 7.4 to 5. WE, whole embryo. |
|
FIGURE 4.
Isoquercitrin affects canonical Wnt signaling downstream to β-catenin nucleus translocation. Isoquercitrin interfered with Wnt signaling activation when Xenopus embryos were injected with siamois reporter gene S01234 and co-injected with Wnt8, LRP6, β-catenin WT, and β-catenin (β-cat) S33A but not with Lef1 ÎN VP16. *, p < 0.05; **, p < 0.01; ***, p < 0.001. Luc, luciferase; Ren, Renilla; AU, arbitrary units. |
|
FIGURE 5.
Isoquercitrin affects β-catenin phosphorylation in colon cancer cells. Phosphorylation (p) of β-catenin was analyzed after 24 h of isoquercitrin treatment. A, in all colon cancer cell lines, phospho-β-catenin levels increased. B, total β-catenin levels are not significantly affected in colon cancer cell lines. C, α-tubulin was used as loading control. D, protein level graphs of phospho-β-catenin, β-catenin, and the ratio between phospho-β-catenin and total β-catenin. Note that phospho-β-catenin increased after isoquercitrin treatment. *, p < 0.05; **, p < 0.01. A.U., arbitrary units. |
|
FIGURE 6.
Isoquercitrin affects β-catenin cell localization and Wnt target expressions and suppresses cell proliferation in HCT-116 colon cancer cells. A, β-catenin level is increased in the cytoplasm after isoquercitrin (Isoq.) treatment in a dose-dependent manner, whereas it is decreased in the nucleus in the same condition. α-Tubulin and lamin were used as cytoplasm and nucleus loading controls, respectively. The Wnt signaling pathway was stimulated with Wnt-3a conditioned media (Wnt3a-CM). Quercetin (Quer.) was used as a known flavonoid able to inhibit the Wnt signaling pathway. B, cyclin D1 expression was decreased after isoquercitrin treatment in a dose-dependent manner. DMSO was used as control. C, Western blotting analysis PCNA expression. α-Tubulin was used as loading control. D, protein levels graph of PCNA. *, p < 0.05; ***, p < 0.001. A.U., arbitrary units. |
|
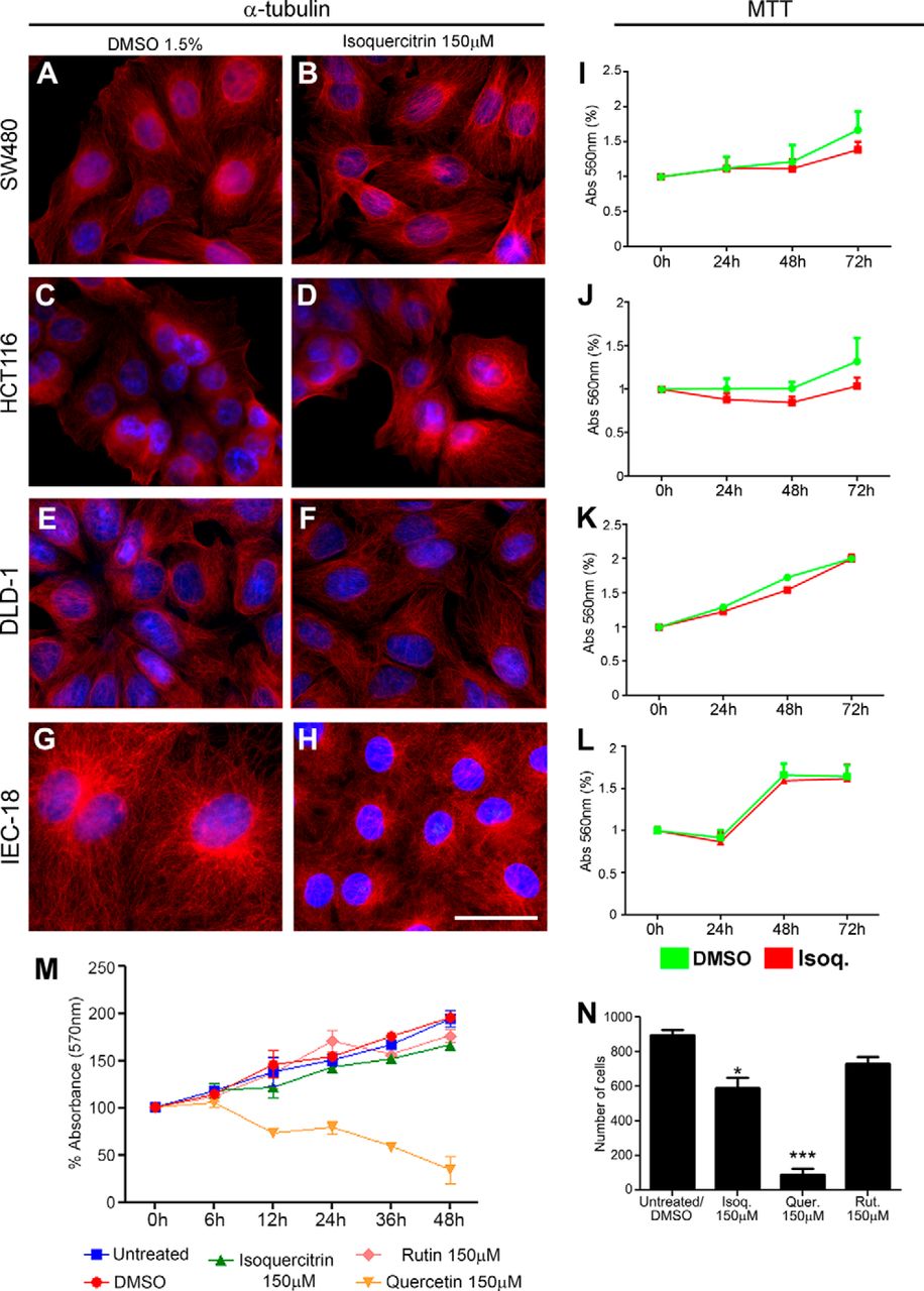
FIGURE 7.
Isoquercitrin shows no toxic effects on colon cancer cells and non-tumor colon cells. A–H, immunochemistry against α-tubulin to analyze cell morphology. Cell morphology was not affected by isoquercitrin treatment. I–L, MTT assay measured at 0, 24, 48 and 72 h showed lower toxicity of isoquercitrin (Isoq.). M, MTT assay on HCT116 cells measured at 0, 6, 12, 24, and 48 h showed lower toxicity of isoquercitrin or rutin treatment, whereas quercetin treatment was toxic. N, total cell counts were reduced by isoquercitrin (Isoq.) and quercetin (Quer.) treatments but were not affected by rutin (Rut.) treatment. *, p < 0.05; ***, p < 0.001. Abs, absorbance. |
|
FIGURE 8.
Isoquercitrin suppresses cell proliferation in colon cancer cells but does not affect non-tumoral colon cells. Colon cancer cells were analyzed by Click-it EdU assay to measure proliferation. Click-it EdU immunocytochemistry is shown for SW480 (A–D), HCT116 (G–J), DLD-1 (M–P), and IEC-18 (S–V) cells. Isoquercitrin (Isoq.) treatment significantly reduced cell proliferation in all colon cancer cell lines analyzed, but did not affect cell proliferation in non-tumor cell line IEC-18. E, in SW480 cells, the proliferation ratio decreased nearly to 24%. F, L, and R, total number of cells in SW480, HCT116, and DLD-1 also decreased nearly to 50%. K, in HCT116 cells, the proliferation ratio decreased nearly to 18%. Q, in DLD-1 cells, the proliferation ratio decreased nearly to 17%. W and X, in IEC18 cells, the proliferation ratio was not affected (W), and the total number of cells was unaffected (X) by isoquercitrin treatment. *, p < 0.05; **, p < 0.01. |
|
FIGURE 9.
Isoquercitrin inhibits cell migration in colon cancer cells but does not affect non-tumoral colon cells. Colon cancer cells were investigated for potential to migrate into a cell-free scratch region. A–D, SW480, DLD-1, HCT116, and IEC-18 cells at 0 h of scratch assay. E–H, SW480, DLD-1, HCT116, and IEC-18 cells after DMSO treatment for 18 h of scratch assay. I–L, SW480, DLD-1, HCT116, and IEC-18 cells after isoquercitrin treatment for 18 h of scratch assay. Note that migration was inhibited by isoquercitrin in all colon cancer cell lines used. No effect was observed in non-tumor IEC-18 cells. M–P, graphs representing the cell migration distance from the scratch border after 18 h of treatment. ***, p < 0.001. |