XB-ART-49726
J Cell Biol
2014 Jul 07;2061:113-27. doi: 10.1083/jcb.201402093.
Show Gene links
Show Anatomy links
In vivo collective cell migration requires an LPAR2-dependent increase in tissue fluidity.
???displayArticle.abstract???
Collective cell migration (CCM) and epithelial-mesenchymal transition (EMT) are common to cancer and morphogenesis, and are often considered to be mutually exclusive in spite of the fact that many cancer and embryonic cells that have gone through EMT still cooperate to migrate collectively. Here we use neural crest (NC) cells to address the question of how cells that have down-regulated cell-cell adhesions can migrate collectively. NC cell dissociation relies on a qualitative and quantitative change of the cadherin repertoire. We found that the level of cell-cell adhesion is precisely regulated by internalization of N-cadherin downstream of lysophosphatidic acid (LPA) receptor 2. Rather than promoting the generation of single, fully mesenchymal cells, this reduction of membrane N-cadherin only triggers a partial mesenchymal phenotype. This intermediate phenotype is characterized by an increase in tissue fluidity akin to a solid-like-to-fluid-like transition. This change of plasticity allows cells to migrate under physical constraints without abolishing cell cooperation required for collectiveness.
???displayArticle.pubmedLink??? 25002680
???displayArticle.pmcLink??? PMC4085712
???displayArticle.link??? J Cell Biol
???displayArticle.grants??? [+]
BB/D017521/1 Biotechnology and Biological Sciences Research Council , BB/F019769/1 Biotechnology and Biological Sciences Research Council , G0801145 Medical Research Council , G117/506 Medical Research Council , MR/J000655/1 Medical Research Council , Wellcome Trust , MRC_G0801145 Medical Research Council , MRC_G117/506 Medical Research Council , BB_BB/D017521/1 Biotechnology and Biological Sciences Research Council
Species referenced: Xenopus laevis
Genes referenced: cdh2 ctnnb1 ctnnd1 dlx2 enpp2 fli1 fn1 foxd3 itk lpar1 lpar2 pxn rab5a snai2 tub twist1 vcl wnt8a
???displayArticle.antibodies??? Cdh2 Ab3 Ctnnb1 Ab5 Vcl Ab1
???displayArticle.morpholinos??? enpp2 MO1 lpar1 MO2 lpar2 MO2
???attribute.lit??? ???displayArticles.show???
|
|
Figure 1. LPAR2 signaling is required for in vivo NC migration. (A) In situ hybridization for Foxd3 and LPAR2. (B) In situ hybridization for Twist and LPAR2. Asterisks indicate eyes. (C) Control Morpholino coinjected with membrane-mCherry into animal caps expressing 5â²UTR-LPAR2GFP. (D) LPAR2 Morpholino coinjected with membrane-mCherry into animal caps expressing 5â²UTR-LPAR2GFP. Note the absence of LPAR2-GFP fluorescence in the cell injected with LPAR2MO. (E) Frontal view of embryos injected with Control MO (CMO) or LPAR2MO, Foxd3 in situ hybridization. Asterisks, eyes; Inj., injected side; red lines, normal migration in control side. (F) LPAR2MO-injected embryos have NC migration defects (41 embryos were analyzed). Studentâs t test (two-tailed): ***, P < 0.005; errors bars indicate SD. (G) Grafting procedure. (H) Graft of control (left) or LPAR2MO (middle) or LPAR1MO cells (right) labeled with FDx (green) into host embryos. (I) Graft of control NC cells labeled with rhodamine-dextran (RDx, red) into LPAR2MO host (FDx, green). Bars: (A, B, E, H, and I) 0.5 mm; (C and D) 100 µm. |
|
|
Figure 2. LPAR2 phosphorylation is required for in vivo NC migration. (A) Western blot of whole LPAR2 with Phos-tag PAGE showing that the phosphorylated forms of LPAR2 (Ph-LPAR2) become predominant at the onset of NC migration (stage 19). nonPh-LPAR2, nonphosphorylated LPAR2; α-Tub, α-Tubulin. (B) Normalized ratio of PhoshoLPAR2 and Phospho+nonphosphoLPAR2. The experiment was done four times. A representative gel and a representative graph showing the ratio of Phospho-LPAR2/Total LPAR2 are depicted in A and B, respectively. (C) Western blot of control (LPAR2) or point mutation S324A LPAR2 (LPAR2SA) cytoplasmic tail with Phos-tag PAGE. Alkaline phosphatase (+AP) treatment allows visualization of the non-phosphorylated bands. (D) Embryos injected with LPAR2MO or coinjected with LPAR2MO and 5 mismatch (5 mm) LPAR2 mRNA or 5 mmLPAR2SA mRNA. A mixture of FoxD3 and Dlx2 probes (which labels premigratory as well as migratory NC cells) was used to visualize the whole NC population. Asterisks indicate eyes. (E) Quantification of NC migration from embryos shown in D (18 embryos were analyzed). One-way ANOVA, P = 0.0025. Individual comparisons: *, P < 0.05. Error bars indicate SD. |
|
|
Figure 3. Inhibition of LPAR2 does not affect cell motility or chemotaxis. (A and B) Cell tracking analysis on cell clusters (A; n = 2,261 cells from four independent experiments; Studentâs two-tailed t test: P = 0.25) and single cells (B; n = 1,299 cells from three independent experiments; Studentâs two-tailed t test: P = 0.75). (C and D) Chemotaxis assay with controls (C) and LPAR2MO cells (D). Time projection of cell tracks color-coded according to their Chemotaxis index (from blue [0.1] to red [0.9]). (E) Chemotaxis index from experiments shown in C and D (mean chemotactic index of 22 explants from three independent experiments; Studentâs two-tailed t test: P = 0.1837). |
|
|
Figure 4. LPAR2 signaling is required for solid-likeâtoâfluid-like transition during NC EMT. (AâD) Invasion assay with microfluidic tunnels. Bars, 50 µm. (E) Quantification of invasion assay (19 10-µm explants from seven independent experiments; Studentâs two-tailed t test: P = 0.279; 31 25-µm explants from nine independent experiments; Studentâs two-tailed t test: P = 0.006; 22 50-µm explants from seven independent experiments; Studentâs two-tailed t test: P = 0.0018; 29 150-µm explants from eight independent experiments; Studentâs two-tailed t test: P < 0.001). (FâI) Spatial correlation kymographs. Projection of all time points (F) or temporal maps (H) where each line corresponds to a mean of three consecutive time points. Hot colors indicate a high level of correlation between two compared velocity vectors. (G) Comparison of correlation kymographs projections between control (left) and LPAR2MO (right). (I) Comparison of correlation kymographs over time between control (top) and LPAR2MO (bottom) cells. The broken line in the control data indicates at which distance between cells correlation is lost. That represents the threshold of solid-likeâtoâliquid-like behavior transition. |
|
|
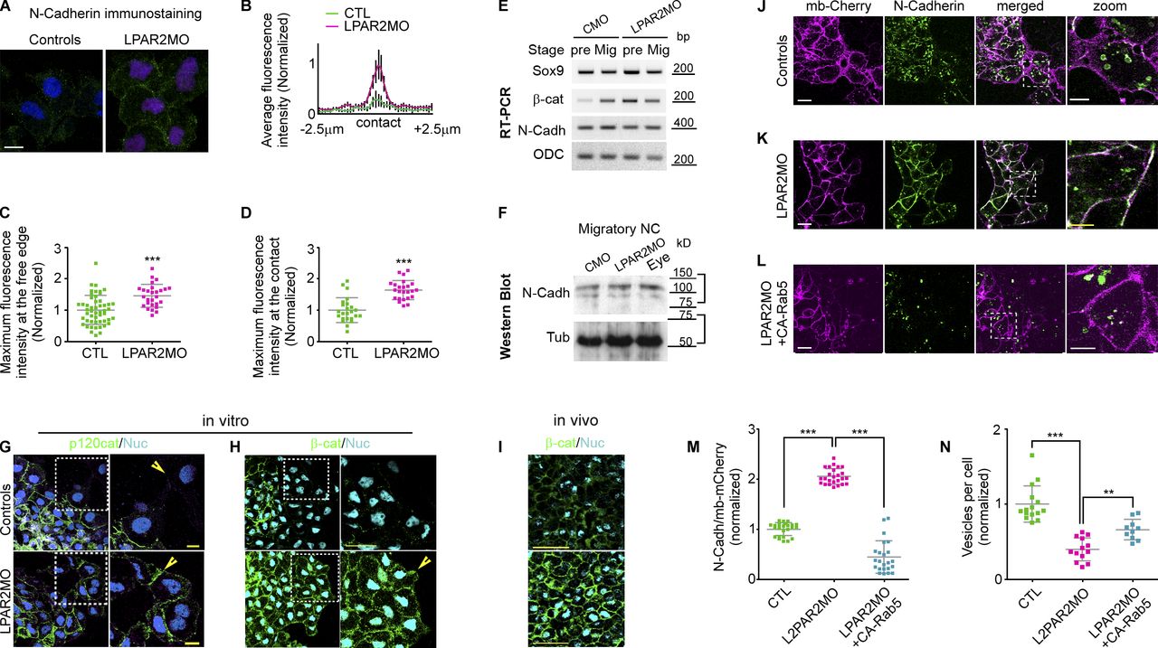
Figure 5. LPAR2 signaling controls N-cadherin internalization. (A) N-cadherin immunostaining in controls and LPAR2MO cells. Bar, 10 µm. (B) Mean normalized fluorescence intensity along the cellâcell contact area is plotted for controls (green curve) and LPAR2MO cells (magenta curve). Error bars indicate SEM. (C) Maximum fluorescence levels at the free edge (78 cells from 13 independent experiments; Studentâs two-tailed t test: P < 0.001; error bars indicate SD). (D) Maximum fluorescence levels at the cellâcell junctions (48 contacts from 13 independent experiments; Studentâs two-tailed t test: P < 0.001; error bars indicate SD) are shown for controls (green dots) and LPAR2MO (magenta dots). (E) RT-PCR for Sox 9 (NC marker), β-catenin, and N-cadherin from embryos at premigratory (stage 19) and migratory (stage 24) NC injected with control MO (CMO) or LPAR2MO. (F) Western blot for N-cadherin and tubulin from dissected NC and eye tissue of the embryos injected with CMO or LPAR2MO. (G) Localization of p120-GFP expressed in controls and LPAR2MO cells. (H and I) Immunostaining for endogenous β-catenin in controls and LPAR2MO cells performed in vitro (H) or whole mount staining of dissected cranial tissues (I). Boxed regions are enlarged on the right. (JâL) Pulse-chase assay with NC cells injected with N-cadherin HaloTag (green) and membrane-mCherry (magenta) in controls (J), LPAR2MO cells (K), or cells coinjected with LPAR2MO and activated Rab5 (L). Boxed regions are enlarged in the âzoomâ column. (M) Normalized fluorescence intensity levels for N-cadherin at the cell membrane in controls (green), LPAR2MO cells (magenta), and LPAR2MO-CA-Rab5 cells (cyan). n = 73 cells from three independent experiments. One-way ANOVA: P < 0.0001. Individual comparisons: **, P < 0.01; ***, P < 0.001. Error bars indicate SD. (N) Normalized number of intracellular vesicles per cells in controls (green), LPAR2MO cells (magenta), and LPAR2MO-CA-Rab5 cells (cyan). n = 291 cells from three independent experiments. One-way ANOVA: P < 0.0001. Individual comparisons: **, P < 0.01; ***, P < 0.001. Error bars indicate SD. Bars: (GâI) 50 µm; (G and H, high magnification) 10 µm; (JâK) 20 µm. |
|
|
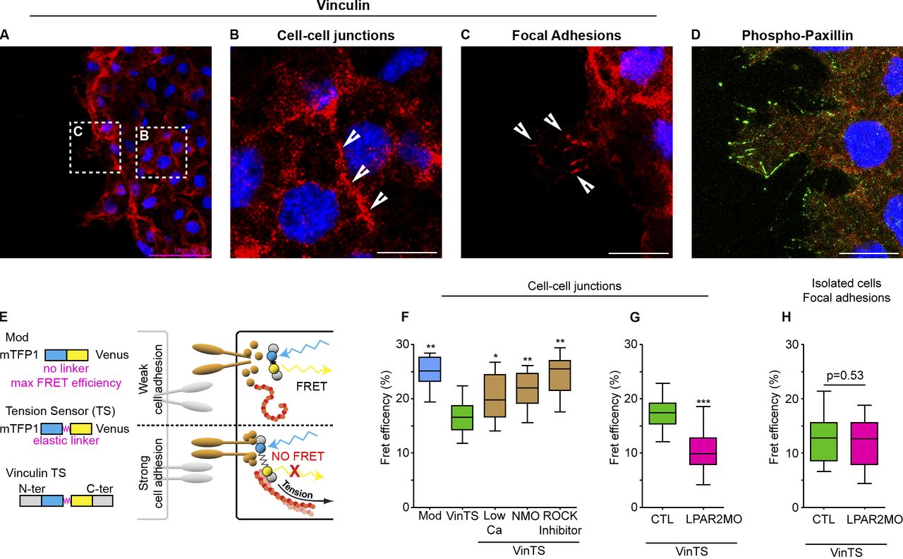
Figure 6. Lack of LPAR2 signaling generates increased tension at cellâcell junctions. (AâC) Vinculin immunostaining in Xenopus NC cells. Vinculin localizes at cellâcell junctions (arrowheads in B) and at focal adhesions (arrowheads in C). (D) Immunostaining against Phospho-Paxillin. Nuclei are stained with DAPI (blue). Bars: (A) 50 µm; (BâD) 15 µm. (E) Diagram depicting how the VinTS FRET probe works. (F) Vinculin FRET at the cellâcell contacts with control FRET probe (Mod, blue) and VinTS in controls (green) or low cellâcell adhesion conditions (brown). n = 76 cells from three independent experiments. One-way ANOVA: P < 0.001. Individual comparison: *, P < 0.05; **, P < 0.01. (G) Vinculin FRET at the cellâcell contacts in controls (green) and LPAR2MO cells (magenta). n = 64 cells from three independent experiments. Studentâs two-tailed t test: P < 0.001. (H) Vinculin FRET in focal adhesions in controls (green) and LPAR2MO cells (magenta). n = 22 cells from three independent experiments. Studentâs two-tailed t test: P = 0.53. |
|
|
Figure 7. Inhibition of cellâcell adhesion rescues LPAR2 loss of function. (AâF) Cell dispersion assay in controls (A), LPAR2MO cells (B), or LPAR2MO cells in low calcium/magnesium conditions (C), coinjected with N-Cadherin MO (D), incubated with N-Cadherin blocking antibody (E), or coinjected with activated Rab5 (F). (G) Dispersion analysis using Delaunay triangulation from experiments shown in A. n = 103 explants from 12 independent experiments. One-way ANOVA: P < 0.0001. Individual comparison: ***, P < 0.001; ns, not significant. (H) Spatial correlation analysis. The broken line represents the solid-to-fluid transition. (I) Quantification of the spatial correlation analysis; the plot shows distances at which the alignment of velocity vectors falls below 0.5 for each experimental condition. n = 17 explants from three independent experiments. One-way ANOVA: P < 0.0001. Individual comparisons: ***, P < 0.01. |
|
|
Figure 8. Inhibition of N-cadherin restores migration of LPAR2 morphant cells through interstices in vitro and in vivo. (AâD) Invasion assay with LPAR2MO cells (A and C) or LPAR2MO cells incubated with N-cadherin blocking antibody (NCD2; B and D). (E) Quantification of the invasion assay shown in AâD. 50 µm, n = 27 explants from four independent experiments. One-way ANOVA: P < 0.0001. 150 µm, n = 36 explants from four independent experiments. One-way ANOVA: P < 0.0001. Individual comparisons: ***, P < 0.001. Error bars indicate SD. (F) Grafting procedure. (GâJ) Grafts of NC injected with FDx (G), FDx and LPAR2MO directly into control hosts (H), FDx and LPAR2MO treated with N-cadherin antibody (NCD2) before transplantation (I), or LPAR2MO cells overexpressing CA-RAb5 (J). Asterisks indicate eyes. (K) Analysis of NC migration of the experiment shown in GâJ. 35 embryos were analyzed. One-way ANOVA: P < 0.0001. Individual comparisons: **, P < 0.01; ns, not significant. Bars: (AâD) 50 µm; (GâJ) 0.5 mm. |
|
|
Figure 9. In vivo CCM requires a basal level of cellâcell adhesion. (A) Dispersion assay of controls (green curve) or control cells cultured in low calcium/magnesium conditions (orange curve), or cells expressing N-cadherin dominant-negative (N-cadh δCyto, blue curve) analyzed by triangulation. Control versus low Ca2+/Mg2+, n = 11 explants from four independent experiments. Studentâs two-tailed t test: ***, P = 0.0093. Control versus N-CadhδCyto, n = 15 explants from four independent experiments. ***, P = 0.0094. Error bars indicate SD. (BâD) Analysis of NC migration after inhibition of N-cadherin using a Morpholino (B), overexpression of deletion constructs lacking the cytoplasmic domain (C), and a β-catenin binding domain (D). Asterisks indicate eyes. (E) Distance of NC migration from experiments shown in BâD. 77 embryos were analyzed. One-way ANOVA: P < 0.0001. Individual comparisons: **, P < 0.01; ***, P < 0.001. Error bars indicate SD. (FâI) Model of NC migration. (F) NC cells progressively dissociate while migrating toward the ventral side of the head. The color code indicates the range of partial mesenchymal phenotypes with a transition from an early EMT/solid-like (red) to a late-EMT/fluid-like (green) phenotype. (G) At the onset of EMT, cells are motile but too tightly attached to one another to invade other tissues, as they express high levels of N-cadherin in the membrane. (H) After cellâcell dissociation triggered by LPA/LPAR2âdependent N-cadherin internalization, NC cells can migrate and invade other tissues. (I) Dramatic reduction of cellâcell adhesion promotes a fully mesenchymal phenotype that favors dispersion of individual cells in vitro but impairs directional migration in vivo. |
|
|
Figure S1. LPAR2 and Autotaxin are required for NC migration. (A) Lateral view of XFli1 (NC marker) and LPAR2 expression at postmigration stages. (B) Expression of LPAR1 in premigratory (stage 18, dorsal view) and migratory stages (stage 24, lateral view). Arrowheads indicate the otic vesicle and an ectodermal domain that appears to be expressing LPAR1. No expression was seen in NC cells. (C) Expression of Autotaxin at stage 18 and 20 (dorsal views) and stage 24 (lateral view). ATX is first weakly expressed in the neural plate border region (St18) and is up-regulated in early migratory NC cells (St20), and remains expressed in a subpopulation of migratory NC cells (St24). Asterisks indicate eyes. (D) Inhibition of ATX expression impairs NC migration (St24, dorsal and lateral views). (E) Inhibitions of ATX or LPAR2 expressions do not affect NC induction (St18, Snail2 in situ hybridization; the inset shows FDx on the injected side). (F) RT-PCR from RNA extracts obtained from whole embryos (WE), animal caps (AC), animal caps expressing truncated BMP receptor (AC + tBR), or from NC cells obtained from animal caps coexpressing tBR and Wnt8, in the presence of LPAR2MO (L2MO). Snail2 and Foxd3 are NC markers. Asterisks mark the eye. (G and H) Sequence analyses of LPAR2 and LPAR1. (G) Evolutional tree (NJ method; GENETYX) of LPARâs seventh cytoplasmic domain amino acid sequences (C-tail). LPAR2 sequences are categorized into two groups, relatively primitive animals (lizard, turtle, frogs) and mammalian homologues (human, rat, mouse, dog), whereas the sequence homologies of LPAR1 are very high in C-tail among species. Right panel, multiple sequence alignments of LPARs. Among the primitive species, Tyr317, Ser318, Ser321, and Ser324 are well-conserved. (H) We compared LPAR2 and LPAR1 sequences to generate a LPAR consensus sequence in which S324 is well conserved across species. |
|
|
Figure S2. Using a microfluidic chamber to test 2D migration under physical constraints. (A) In vivo NC migration. The broken lines outline NC streams. Bar, 150 μm. (B) Minimum and maximum width of the four NC streams in vivo. (C) In vitro NC migration. The broken lines outline NC cells. Bar, 25 μm. (D) Mean width of the cellâs long and short axis and mean nucleus diameter. (EâH) PDMS microfluidic chamber contains tunnels 10, 25, 50, and 150 μm wide by 120 μm long and îº10â20 μm high mounted on a glass coverslip. The dish is coated with Fibronectin and the tunnels separate a closed compartment that is filled with Stromal cellâderived factor 1 (red) and an open compartment where explants are seeded in front of the tunnels. |
|
|
Figure S3. Cell dispersion assay with control and LPAR2MO-injected cells. (A) Control cells. (B) LPAR2MO cells. (C) Normalized mean triangle areas between the nearest neighbors. n = 27 explants from three independent experiments. Student’s two-tailed t test: ***, P < 0.005. Error bars indicate SD. |
|
|
lpar1 (lysophosphatidic acid receptor 1) gene expression in Xenopus laevis embryo, assayed via in situ hybridization, NF stage 18, dorsal view, anterior up. |
|
|
lpar1 (lysophosphatidic acid receptor 1) gene expression in Xenopus laevis embryo, assayed via in situ hybridization, NF stage 24, lateral view, anterior left, dorsal up. |
|
|
lpar2 (lysophosphatidic acid receptor 2) gene expression in Xenopus laevis embryo, assayed via in situ hybridization, NF stage 16, dorsal view, anterior up. |
|
|
lpar2 (lysophosphatidic acid receptor 2) gene expression in Xenopus laevis embryo, assayed via in situ hybridization, NF stage 25, lateral view, anterior left, dorsal up. |
References [+] :
Alfandari, Mechanism of Xenopus cranial neural crest cell migration. 2010, Pubmed , Xenbase
Aybar, Snail precedes slug in the genetic cascade required for the specification and migration of the Xenopus neural crest. 2003, Pubmed , Xenbase
Barriga, The hypoxia factor Hif-1α controls neural crest chemotaxis and epithelial to mesenchymal transition. 2013, Pubmed , Xenbase
Belmadani, The chemokine SDF-1/CXCL12 regulates the migration of melanocyte progenitors in mouse hair follicles. 2009, Pubmed
Belmadani, The chemokine stromal cell-derived factor-1 regulates the migration of sensory neuron progenitors. 2005, Pubmed
Bowes, Xenbase: a Xenopus biology and genomics resource. 2008, Pubmed , Xenbase
Carmona-Fontaine, Contact inhibition of locomotion in vivo controls neural crest directional migration. 2008, Pubmed , Xenbase
Carmona-Fontaine, Complement fragment C3a controls mutual cell attraction during collective cell migration. 2011, Pubmed , Xenbase
Clay, Rho activation is apically restricted by Arhgap1 in neural crest cells and drives epithelial-to-mesenchymal transition. 2013, Pubmed
Contos, Characterization of lpa(2) (Edg4) and lpa(1)/lpa(2) (Edg2/Edg4) lysophosphatidic acid receptor knockout mice: signaling deficits without obvious phenotypic abnormality attributable to lpa(2). 2002, Pubmed
Contos, Lysophosphatidic acid receptors. 2000, Pubmed
Contos, Requirement for the lpA1 lysophosphatidic acid receptor gene in normal suckling behavior. 2000, Pubmed
Davies, Cancer as a dynamical phase transition. 2011, Pubmed
DeSimone, The Xenopus embryo as a model system for studies of cell migration. 2005, Pubmed , Xenbase
Doxzen, Guidance of collective cell migration by substrate geometry. 2013, Pubmed
Duband, Diversity in the molecular and cellular strategies of epithelium-to-mesenchyme transitions: Insights from the neural crest. 2010, Pubmed
Foty, The differential adhesion hypothesis: a direct evaluation. 2005, Pubmed
Friedl, Classifying collective cancer cell invasion. 2012, Pubmed
García, Micro-molding for poly(dimethylsiloxane) microchips. 2006, Pubmed
Grashoff, Measuring mechanical tension across vinculin reveals regulation of focal adhesion dynamics. 2010, Pubmed
Groysman, A negative modulatory role for rho and rho-associated kinase signaling in delamination of neural crest cells. 2008, Pubmed
Hanahan, Hallmarks of cancer: the next generation. 2011, Pubmed
Houben, Autotaxin and LPA receptor signaling in cancer. 2011, Pubmed
Huang, Lysophosphatidic acid modulates the association of PTP1B with N-cadherin/catenin complex in SKOV3 ovarian cancer cells. 2012, Pubmed
Ishiyama, An autoinhibited structure of α-catenin and its implications for vinculin recruitment to adherens junctions. 2013, Pubmed
Kabla, Collective cell migration: leadership, invasion and segregation. 2012, Pubmed
Kam, Cadherin-bound beta-catenin feeds into the Wnt pathway upon adherens junctions dissociation: evidence for an intersection between beta-catenin pools. 2009, Pubmed
Kasemeier-Kulesa, CXCR4 controls ventral migration of sympathetic precursor cells. 2010, Pubmed
Kinoshita, Phosphate-binding tag, a new tool to visualize phosphorylated proteins. 2006, Pubmed
Kuriyama, A role for Syndecan-4 in neural induction involving ERK- and PKC-dependent pathways. 2009, Pubmed , Xenbase
Ladoux, Physically based principles of cell adhesion mechanosensitivity in tissues. 2012, Pubmed
Lim, Epithelial-mesenchymal transitions: insights from development. 2012, Pubmed
Lin, Lysophosphatidic acid (LPA) receptors: signaling properties and disease relevance. 2010, Pubmed
Liu, Lysophosphatidic Acid disrupts junctional integrity and epithelial cohesion in ovarian cancer cells. 2012, Pubmed
Los, The HaloTag: a novel technology for cell imaging and protein analysis. 2007, Pubmed
Mayor, The neural crest. 2013, Pubmed , Xenbase
Mills, The emerging role of lysophosphatidic acid in cancer. 2003, Pubmed
Miyake, Actomyosin tension is required for correct recruitment of adherens junction components and zonula occludens formation. 2006, Pubmed
Monsoro-Burq, Neural crest induction by paraxial mesoderm in Xenopus embryos requires FGF signals. 2003, Pubmed , Xenbase
Moolenaar, The ins and outs of lysophosphatidic acid signaling. 2004, Pubmed
Nandadasa, N- and E-cadherins in Xenopus are specifically required in the neural and non-neural ectoderm, respectively, for F-actin assembly and morphogenetic movements. 2009, Pubmed , Xenbase
Nguyen, Metastasis: from dissemination to organ-specific colonization. 2009, Pubmed
Ogata, TGF-beta signaling-mediated morphogenesis: modulation of cell adhesion via cadherin endocytosis. 2007, Pubmed , Xenbase
Olesnicky Killian, A role for chemokine signaling in neural crest cell migration and craniofacial development. 2009, Pubmed
Polyak, Transitions between epithelial and mesenchymal states: acquisition of malignant and stem cell traits. 2009, Pubmed
Powell, Riding the crest of the wave: parallels between the neural crest and cancer in epithelial-to-mesenchymal transition and migration. 2013, Pubmed
Rørth, Collective cell migration. 2009, Pubmed
Roszik, AccPbFRET: an ImageJ plugin for semi-automatic, fully corrected analysis of acceptor photobleaching FRET images. 2008, Pubmed
Sasai, Requirement of FoxD3-class signaling for neural crest determination in Xenopus. 2001, Pubmed , Xenbase
Sauka-Spengler, A gene regulatory network orchestrates neural crest formation. 2008, Pubmed
Smicun, S1P and LPA have an attachment-dependent regulatory effect on invasion of epithelial ovarian cancer cells. 2007, Pubmed
Sumida, Myosin II activity dependent and independent vinculin recruitment to the sites of E-cadherin-mediated cell-cell adhesion. 2011, Pubmed
Taguchi, Mechanosensitive EPLIN-dependent remodeling of adherens junctions regulates epithelial reshaping. 2011, Pubmed
Tanaka, Nm23-H1 regulates contact inhibition of locomotion, which is affected by ephrin-B1. 2012, Pubmed
Tao, G-protein-coupled signals control cortical actin assembly by controlling cadherin expression in the early Xenopus embryo. 2007, Pubmed , Xenbase
Theveneau, Chase-and-run between adjacent cell populations promotes directional collective migration. 2013, Pubmed
Theveneau, Collective cell migration of epithelial and mesenchymal cells. 2013, Pubmed
Theveneau, Collective chemotaxis requires contact-dependent cell polarity. 2010, Pubmed , Xenbase
Theveneau, Neural crest delamination and migration: from epithelium-to-mesenchyme transition to collective cell migration. 2012, Pubmed , Xenbase
Thiery, Epithelial-mesenchymal transitions in development and disease. 2009, Pubmed
Umezu-Goto, Autotaxin has lysophospholipase D activity leading to tumor cell growth and motility by lysophosphatidic acid production. 2002, Pubmed
Urh, HaloTag, a Platform Technology for Protein Analysis. 2012, Pubmed
Wheelock, Cadherin switching. 2008, Pubmed
Wirtz, The physics of cancer: the role of physical interactions and mechanical forces in metastasis. 2011, Pubmed
Xiang, Lysophospholipid receptor activation of RhoA and lipid signaling pathways. 2013, Pubmed
Yonemura, alpha-Catenin as a tension transducer that induces adherens junction development. 2010, Pubmed
