XB-ART-49742
Genome Biol Evol
2014 Jun 19;67:1635-51. doi: 10.1093/gbe/evu135.
Show Gene links
Show Anatomy links
Evolution of the vertebrate Pax4/6 class of genes with focus on its novel member, the Pax10 gene.
Feiner N, Meyer A, Kuraku S.
???displayArticle.abstract???
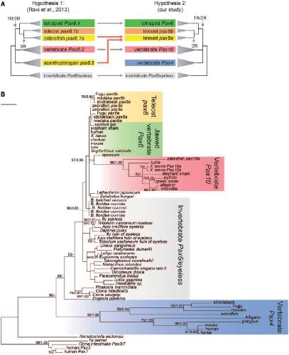
The members of the paired box (Pax) family regulate key developmental pathways in many metazoans as tissue-specific transcription factors. Vertebrate genomes typically possess nine Pax genes (Pax1-9), which are derived from four proto-Pax genes in the vertebrate ancestor that were later expanded through the so-called two-round (2R) whole-genome duplication. A recent study proposed that pax6a genes of a subset of teleost fishes (namely, acanthopterygians) are remnants of a paralog generated in the 2R genome duplication, to be renamed pax6.3, and reported one more group of vertebrate Pax genes (Pax6.2), most closely related to the Pax4/6 class. We propose to designate this new member Pax10 instead and reconstruct the evolutionary history of the Pax4/6/10 class with solid phylogenetic evidence. Our synteny analysis showed that Pax4, -6, and -10 originated in the 2R genome duplications early in vertebrate evolution. The phylogenetic analyses of relationships between teleost pax6a and other Pax4, -6, and -10 genes, however, do not support the proposed hypothesis of an ancient origin of the acanthopterygian pax6a genes in the 2R genome duplication. Instead, we confirmed the traditional scenario that the acanthopterygian pax6a is derived from the more recent teleost-specific genome duplication. Notably, Pax6 is present in all vertebrates surveyed to date, whereas Pax4 and -10 were lost multiple times in independent vertebrate lineages, likely because of their restricted expression patterns: Among Pax6-positive domains, Pax10 has retained expression in the adult retina alone, which we documented through in situ hybridization and quantitative reverse transcription polymerase chain reaction experiments on zebrafish, Xenopus, and anole lizard.
???displayArticle.pubmedLink??? 24951566
???displayArticle.pmcLink??? PMC4122933
???displayArticle.link??? Genome Biol Evol
Species referenced: Xenopus
Genes referenced: depdc7 ids KIAA1549l pax3 pax4 pax6 pax6l tbx2 wt1
???attribute.lit??? ???displayArticles.show???
References [+] :
Amemiya,
The African coelacanth genome provides insights into tetrapod evolution.
2013, Pubmed
Amemiya, The African coelacanth genome provides insights into tetrapod evolution. 2013, Pubmed
Amores, Genome evolution and meiotic maps by massively parallel DNA sequencing: spotted gar, an outgroup for the teleost genome duplication. 2011, Pubmed
Amores, Zebrafish hox clusters and vertebrate genome evolution. 1998, Pubmed
Anisimova, State-of the art methodologies dictate new standards for phylogenetic analysis. 2013, Pubmed
Begemann, The zebrafish neckless mutation reveals a requirement for raldh2 in mesodermal signals that pattern the hindbrain. 2001, Pubmed
Belecky-Adams, Pax-6, Prox 1, and Chx10 homeobox gene expression correlates with phenotypic fate of retinal precursor cells. 1997, Pubmed
Breitling, Origin of the paired domain. 2000, Pubmed
Carriere, Characterization of quail Pax-6 (Pax-QNR) proteins expressed in the neuroretina. 1993, Pubmed
Castoe, Sequencing the genome of the Burmese python (Python molurus bivittatus) as a model for studying extreme adaptations in snakes. 2011, Pubmed
Chi, Getting your Pax straight: Pax proteins in development and disease. 2002, Pubmed
Chiari, Phylogenomic analyses support the position of turtles as the sister group of birds and crocodiles (Archosauria). 2012, Pubmed
Crawford, More than 1000 ultraconserved elements provide evidence that turtles are the sister group of archosaurs. 2012, Pubmed
Crow, The "fish-specific" Hox cluster duplication is coincident with the origin of teleosts. 2006, Pubmed
Delporte, Expression of zebrafish pax6b in pancreas is regulated by two enhancers containing highly conserved cis-elements bound by PDX1, PBX and PREP factors. 2008, Pubmed
Djiotsa, Pax4 is not essential for beta-cell differentiation in zebrafish embryos but modulates alpha-cell generation by repressing arx gene expression. 2012, Pubmed , Xenbase
Edgar, MUSCLE: a multiple sequence alignment method with reduced time and space complexity. 2004, Pubmed
Feiner, The origin of bmp16, a novel Bmp2/4 relative, retained in teleost fish genomes. 2009, Pubmed
Ferreiro-Galve, Pax6 expression during retinogenesis in sharks: comparison with markers of cell proliferation and neuronal differentiation. 2012, Pubmed
Gawantka, Antagonizing the Spemann organizer: role of the homeobox gene Xvent-1. 1995, Pubmed , Xenbase
Glardon, Isolation and developmental expression of the amphioxus Pax-6 gene (AmphiPax-6): insights into eye and photoreceptor evolution. 1998, Pubmed
Halder, Induction of ectopic eyes by targeted expression of the eyeless gene in Drosophila. 1995, Pubmed
Hoegg, Phylogenetic timing of the fish-specific genome duplication correlates with the diversification of teleost fish. 2004, Pubmed
Holland, AmphiPax3/7, an amphioxus paired box gene: insights into chordate myogenesis, neurogenesis, and the possible evolutionary precursor of definitive vertebrate neural crest. 1999, Pubmed
Holland, Gene duplications and the origins of vertebrate development. 1994, Pubmed
Hoshiyama, Evolution of the gene families forming the Pax/Six regulatory network: isolation of genes from primitive animals and molecular phylogenetic analyses. 2007, Pubmed
Hubbard, Ensembl 2009. 2009, Pubmed
Huelsenbeck, MRBAYES: Bayesian inference of phylogenetic trees. 2001, Pubmed
Hurley, A new time-scale for ray-finned fish evolution. 2007, Pubmed
Iwabe, Sister group relationship of turtles to the bird-crocodilian clade revealed by nuclear DNA-coded proteins. 2005, Pubmed
Kaessmann, Origins, evolution, and phenotypic impact of new genes. 2010, Pubmed
Kammandel, Distinct cis-essential modules direct the time-space pattern of the Pax6 gene activity. 1999, Pubmed
Klüver, Regulatory back-up circuit of medaka Wt1 co-orthologs ensures PGC maintenance. 2009, Pubmed
Kuraku, Impact of asymmetric gene repertoire between cyclostomes and gnathostomes. 2013, Pubmed
Kuraku, Detection and phylogenetic assessment of conserved synteny derived from whole genome duplications. 2012, Pubmed
Kuraku, Comprehensive survey of carapacial ridge-specific genes in turtle implies co-option of some regulatory genes in carapace evolution. 2005, Pubmed
Kuraku, Timing of genome duplications relative to the origin of the vertebrates: did cyclostomes diverge before or after? 2009, Pubmed
Lakowski, Mechanisms controlling Pax6 isoform expression in the retina have been conserved between teleosts and mammals. 2007, Pubmed
Lundin, Evolution of the vertebrate genome as reflected in paralogous chromosomal regions in man and the house mouse. 1993, Pubmed
Lynch, The probability of preservation of a newly arisen gene duplicate. 2001, Pubmed
Macdonald, Distribution of Pax6 protein during eye development suggests discrete roles in proliferative and differentiated visual cells. 1997, Pubmed
Manousaki, Co-orthology of Pax4 and Pax6 to the fly eyeless gene: molecular phylogenetic, comparative genomic, and embryological analyses. 2011, Pubmed
Matus, Expression of Pax gene family members in the anthozoan cnidarian, Nematostella vectensis. 2007, Pubmed
Mehta, Evidence for at least six Hox clusters in the Japanese lamprey (Lethenteron japonicum). 2013, Pubmed
Meyer, From 2R to 3R: evidence for a fish-specific genome duplication (FSGD). 2005, Pubmed
Mishra, PAX6, paired domain influences sequence recognition by the homeodomain. 2002, Pubmed
Moreno, Spatio-temporal expression of Pax6 in Xenopus forebrain. 2008, Pubmed , Xenbase
Mulley, Parallel retention of Pdx2 genes in cartilaginous fish and coelacanths. 2010, Pubmed
Nakatani, Reconstruction of the vertebrate ancestral genome reveals dynamic genome reorganization in early vertebrates. 2007, Pubmed
Nornes, Zebrafish contains two pax6 genes involved in eye development. 1998, Pubmed
Ogasawara, Developmental expression of Pax1/9 genes in urochordate and hemichordate gills: insight into function and evolution of the pharyngeal epithelium. 1999, Pubmed
Osumi, Concise review: Pax6 transcription factor contributes to both embryonic and adult neurogenesis as a multifunctional regulator. 2008, Pubmed
Pilz, Mapping of the human homologs of the murine paired-box-containing genes. 1993, Pubmed
Prince, Splitting pairs: the diverging fates of duplicated genes. 2002, Pubmed
Qiu, Unresolved orthology and peculiar coding sequence properties of lamprey genes: the KCNA gene family as test case. 2011, Pubmed
Rath, Developmental and daily expression of the Pax4 and Pax6 homeobox genes in the rat retina: localization of Pax4 in photoreceptor cells. 2009, Pubmed
Ravi, Sequencing of Pax6 loci from the elephant shark reveals a family of Pax6 genes in vertebrate genomes, forged by ancient duplications and divergences. 2013, Pubmed
Reinecke, Immunohistochemical localization of polypeptide hormones in endocrine cells of the digestive tract of Branchiostoma lanceolatum. 1981, Pubmed
Rest, Molecular systematics of primary reptilian lineages and the tuatara mitochondrial genome. 2003, Pubmed
Sanger, A developmental staging series for the lizard genus Anolis: a new system for the integration of evolution, development, and ecology. 2008, Pubmed
Schmidt, TREE-PUZZLE: maximum likelihood phylogenetic analysis using quartets and parallel computing. 2002, Pubmed
Shaffer, The western painted turtle genome, a model for the evolution of extreme physiological adaptations in a slowly evolving lineage. 2013, Pubmed
Sheng, Direct regulation of rhodopsin 1 by Pax-6/eyeless in Drosophila: evidence for a conserved function in photoreceptors. 1997, Pubmed
Shimodaira, CONSEL: for assessing the confidence of phylogenetic tree selection. 2001, Pubmed
Sosa-Pineda, The Pax4 gene is essential for differentiation of insulin-producing beta cells in the mammalian pancreas. 1997, Pubmed
Stanke, AUGUSTUS: a web server for gene finding in eukaryotes. 2004, Pubmed
St John, Sequencing three crocodilian genomes to illuminate the evolution of archosaurs and amniotes. 2012, Pubmed
St-Onge, Pax6 is required for differentiation of glucagon-producing alpha-cells in mouse pancreas. 1997, Pubmed
Sun, Identification and expression of an elastase homologue in Branchiostoma belcheri with implications to the origin of vertebrate pancreas. 2010, Pubmed
Tamura, MEGA5: molecular evolutionary genetics analysis using maximum likelihood, evolutionary distance, and maximum parsimony methods. 2011, Pubmed
Tamura, Assignment of the human PAX4 gene to chromosome band 7q32 by fluorescence in situ hybridization. 1994, Pubmed
Turque, Pax-QNR/Pax-6, a paired box- and homeobox-containing gene expressed in neurons, is also expressed in pancreatic endocrine cells. 1994, Pubmed
Underhill, PAX proteins and fables of their reconstruction. 2012, Pubmed
Wada, Tripartite organization of the ancestral chordate brain and the antiquity of placodes: insights from ascidian Pax-2/5/8, Hox and Otx genes. 1998, Pubmed
Walther, Pax-6, a murine paired box gene, is expressed in the developing CNS. 1991, Pubmed
Wang, The draft genomes of soft-shell turtle and green sea turtle yield insights into the development and evolution of the turtle-specific body plan. 2013, Pubmed
Wehr, Pax and vertebrate development. 1996, Pubmed
Wullimann, Detailed immunohistology of Pax6 protein and tyrosine hydroxylase in the early zebrafish brain suggests role of Pax6 gene in development of dopaminergic diencephalic neurons. 2001, Pubmed
Zardoya, Complete mitochondrial genome suggests diapsid affinities of turtles. 1998, Pubmed
Zhang, Specification of sense-organ identity by a Caenorhabditis elegans Pax-6 homologue. 1995, Pubmed
