XB-ART-49821
J Cell Biol
2014 Mar 17;2046:947-63. doi: 10.1083/jcb.201307119.
Show Gene links
Show Anatomy links
EB1 enables spindle microtubules to regulate centromeric recruitment of Aurora B.
Banerjee B, Kestner CA, Stukenberg PT.
???displayArticle.abstract???
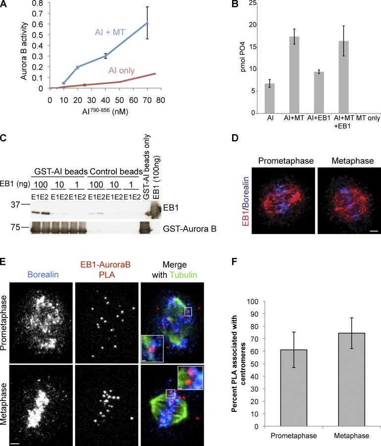
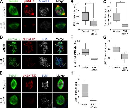
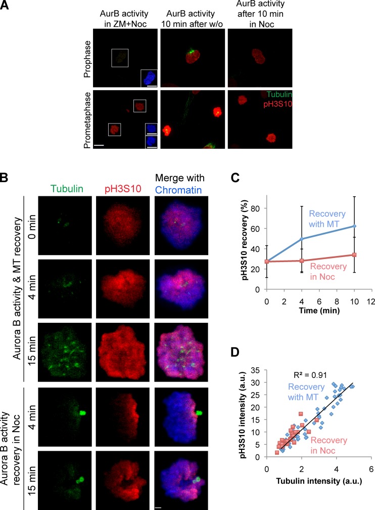
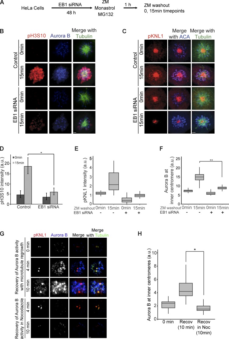
The Aurora B kinase coordinates kinetochore-microtubule attachments with spindle checkpoint signaling on each mitotic chromosome. We find that EB1, a microtubule plus end-tracking protein, is required to enrich Aurora B at inner centromeres in a microtubule-dependent manner. This regulates phosphorylation of both kinetochore and chromatin substrates. EB1 regulates the histone phosphorylation marks (histone H2A phospho-Thr120 and histone H3 phospho-Thr3) that localize Aurora B. The chromosomal passenger complex containing Aurora B can be found on a subset of spindle microtubules that exist near prometaphase kinetochores, known as preformed K-fibers (kinetochore fibers). Our data suggest that EB1 enables the spindle microtubules to regulate the phosphorylation of kinetochores through recruitment of the Aurora B kinase.
???displayArticle.pubmedLink??? 24616220
???displayArticle.pmcLink??? PMC3998792
???displayArticle.link??? J Cell Biol
???displayArticle.grants??? [+]
Species referenced: Xenopus
Genes referenced: aurkb birc5l bub1 cdca8 h2ac21 hoxc6 incenp kidins220 knl1 mapre1 mbp myc ndc80 noct tbx2 tub
???attribute.lit??? ???displayArticles.show???
References [+] :
Bayliss,
Structural basis of Aurora-A activation by TPX2 at the mitotic spindle.
2003, Pubmed,
Xenbase
Bayliss, Structural basis of Aurora-A activation by TPX2 at the mitotic spindle. 2003, Pubmed , Xenbase
Brito, Microtubules do not promote mitotic slippage when the spindle assembly checkpoint cannot be satisfied. 2008, Pubmed
Cheeseman, The conserved KMN network constitutes the core microtubule-binding site of the kinetochore. 2006, Pubmed
Chu, Aurora B kinase activation requires survivin priming phosphorylation by PLK1. 2011, Pubmed
Cimini, Aurora kinase promotes turnover of kinetochore microtubules to reduce chromosome segregation errors. 2006, Pubmed
De Antoni, A small-molecule inhibitor of Haspin alters the kinetochore functions of Aurora B. 2012, Pubmed
DeLuca, Kinetochore microtubule dynamics and attachment stability are regulated by Hec1. 2006, Pubmed
Desai, The use of Xenopus egg extracts to study mitotic spindle assembly and function in vitro. 1999, Pubmed , Xenbase
Du, Structural basis for recognition of H3T3ph and Smac/DIABLO N-terminal peptides by human Survivin. 2012, Pubmed
Dumont, Deformations within moving kinetochores reveal different sites of active and passive force generation. 2012, Pubmed
Fischle, Regulation of HP1-chromatin binding by histone H3 methylation and phosphorylation. 2005, Pubmed , Xenbase
Fuller, Midzone activation of aurora B in anaphase produces an intracellular phosphorylation gradient. 2008, Pubmed , Xenbase
Hauf, The small molecule Hesperadin reveals a role for Aurora B in correcting kinetochore-microtubule attachment and in maintaining the spindle assembly checkpoint. 2003, Pubmed
Hayashi, Crystal structure of the amino-terminal microtubule-binding domain of end-binding protein 1 (EB1). 2003, Pubmed
Hendzel, Mitosis-specific phosphorylation of histone H3 initiates primarily within pericentromeric heterochromatin during G2 and spreads in an ordered fashion coincident with mitotic chromosome condensation. 1997, Pubmed
Hirota, Histone H3 serine 10 phosphorylation by Aurora B causes HP1 dissociation from heterochromatin. 2005, Pubmed
Hsu, Mitotic phosphorylation of histone H3 is governed by Ipl1/aurora kinase and Glc7/PP1 phosphatase in budding yeast and nematodes. 2000, Pubmed
Jeyaprakash, Structural basis for the recognition of phosphorylated histone h3 by the survivin subunit of the chromosomal passenger complex. 2011, Pubmed
Joseph, The RanGAP1-RanBP2 complex is essential for microtubule-kinetochore interactions in vivo. 2004, Pubmed
Kallio, Inhibition of aurora B kinase blocks chromosome segregation, overrides the spindle checkpoint, and perturbs microtubule dynamics in mitosis. 2002, Pubmed , Xenbase
Kelly, Chromosomal enrichment and activation of the aurora B pathway are coupled to spatially regulate spindle assembly. 2007, Pubmed , Xenbase
Kelly, Survivin reads phosphorylated histone H3 threonine 3 to activate the mitotic kinase Aurora B. 2010, Pubmed , Xenbase
Khodjakov, Minus-end capture of preformed kinetochore fibers contributes to spindle morphogenesis. 2003, Pubmed
Knauer, The Survivin-Crm1 interaction is essential for chromosomal passenger complex localization and function. 2006, Pubmed
Knowlton, Aurora B is enriched at merotelic attachment sites, where it regulates MCAK. 2006, Pubmed , Xenbase
Lampson, Correcting improper chromosome-spindle attachments during cell division. 2004, Pubmed
Lan, Aurora B phosphorylates centromeric MCAK and regulates its localization and microtubule depolymerization activity. 2004, Pubmed , Xenbase
Liu, Sensing chromosome bi-orientation by spatial separation of aurora B kinase from kinetochore substrates. 2009, Pubmed
Losada, Cohesin release is required for sister chromatid resolution, but not for condensin-mediated compaction, at the onset of mitosis. 2002, Pubmed , Xenbase
Mackay, A dominant mutant of inner centromere protein (INCENP), a chromosomal protein, disrupts prometaphase congression and cytokinesis. 1998, Pubmed
Matson, A conserved role for COMA/CENP-H/I/N kinetochore proteins in the spindle checkpoint. 2012, Pubmed
Mishra, The Nup107-160 complex and gamma-TuRC regulate microtubule polymerization at kinetochores. 2010, Pubmed , Xenbase
Mitchison, Properties of the kinetochore in vitro. I. Microtubule nucleation and tubulin binding. 1985, Pubmed
Mollinari, The mammalian passenger protein TD-60 is an RCC1 family member with an essential role in prometaphase to metaphase progression. 2003, Pubmed
Morrison, EB1, a protein which interacts with the APC tumour suppressor, is associated with the microtubule cytoskeleton throughout the cell cycle. 1998, Pubmed
Niedzialkowska, Molecular basis for phosphospecific recognition of histone H3 tails by Survivin paralogues at inner centromeres. 2012, Pubmed , Xenbase
Orjalo, The Nup107-160 nucleoporin complex is required for correct bipolar spindle assembly. 2006, Pubmed , Xenbase
Platani, The Nup107-160 nucleoporin complex promotes mitotic events via control of the localization state of the chromosome passenger complex. 2009, Pubmed
Rosasco-Nitcher, Centromeric Aurora-B activation requires TD-60, microtubules, and substrate priming phosphorylation. 2008, Pubmed , Xenbase
Ruchaud, Chromosomal passengers: conducting cell division. 2007, Pubmed
Salimian, Feedback control in sensing chromosome biorientation by the Aurora B kinase. 2011, Pubmed
Santaguida, Evidence that Aurora B is implicated in spindle checkpoint signalling independently of error correction. 2011, Pubmed
Santaguida, Dissecting the role of MPS1 in chromosome biorientation and the spindle checkpoint through the small molecule inhibitor reversine. 2010, Pubmed
Saurin, Aurora B potentiates Mps1 activation to ensure rapid checkpoint establishment at the onset of mitosis. 2011, Pubmed
Sessa, Mechanism of Aurora B activation by INCENP and inhibition by hesperadin. 2005, Pubmed , Xenbase
Söderberg, Direct observation of individual endogenous protein complexes in situ by proximity ligation. 2006, Pubmed
Stucke, Kinetochore localization and microtubule interaction of the human spindle checkpoint kinase Mps1. 2004, Pubmed
Sun, EB1 promotes Aurora-B kinase activity through blocking its inactivation by protein phosphatase 2A. 2008, Pubmed
Terada, Role of chromosomal passenger complex in chromosome segregation and cytokinesis. 2001, Pubmed
Tighe, Mps1 kinase activity restrains anaphase during an unperturbed mitosis and targets Mad2 to kinetochores. 2008, Pubmed
Tirnauer, EB1 targets to kinetochores with attached, polymerizing microtubules. 2002, Pubmed
Tsai, A Ran signalling pathway mediated by the mitotic kinase Aurora A in spindle assembly. 2003, Pubmed , Xenbase
Tseng, Dual detection of chromosomes and microtubules by the chromosomal passenger complex drives spindle assembly. 2010, Pubmed , Xenbase
Tsukahara, Phosphorylation of the CPC by Cdk1 promotes chromosome bi-orientation. 2010, Pubmed
Tulu, Molecular requirements for kinetochore-associated microtubule formation in mammalian cells. 2006, Pubmed
van der Waal, Mps1 promotes rapid centromere accumulation of Aurora B. 2012, Pubmed
Wang, Histone H3 Thr-3 phosphorylation by Haspin positions Aurora B at centromeres in mitosis. 2010, Pubmed , Xenbase
Wang, Aurora B dynamics at centromeres create a diffusion-based phosphorylation gradient. 2011, Pubmed
Wang, Haspin inhibitors reveal centromeric functions of Aurora B in chromosome segregation. 2012, Pubmed
Wang, A positive feedback loop involving Haspin and Aurora B promotes CPC accumulation at centromeres in mitosis. 2011, Pubmed
Welburn, Aurora B phosphorylates spatially distinct targets to differentially regulate the kinetochore-microtubule interface. 2010, Pubmed
Wheatley, INCENP is required for proper targeting of Survivin to the centromeres and the anaphase spindle during mitosis. 2001, Pubmed , Xenbase
Wheatley, Aurora-B phosphorylation in vitro identifies a residue of survivin that is essential for its localization and binding to inner centromere protein (INCENP) in vivo. 2004, Pubmed , Xenbase
Yamagishi, Two histone marks establish the inner centromere and chromosome bi-orientation. 2010, Pubmed
Zimniak, Phosphoregulation of the budding yeast EB1 homologue Bim1p by Aurora/Ipl1p. 2009, Pubmed
