Click here to close
Hello! We notice that you are using Internet Explorer, which is not supported by Xenbase and may cause the site to display incorrectly.
We suggest using a current version of Chrome,
FireFox, or Safari.
PLoS One
2013 May 15;85:e64304. doi: 10.1371/journal.pone.0064304.
Show Gene links
Show Anatomy links
Hydrogen sulfide prevents hydrogen peroxide-induced activation of epithelial sodium channel through a PTEN/PI(3,4,5)P3 dependent pathway.
Zhang J, Chen S, Liu H, Zhang B, Zhao Y, Ma K, Zhao D, Wang Q, Ma H, Zhang Z.
???displayArticle.abstract???
Sodium reabsorption through the epithelial sodium channel (ENaC) at the distal segment of the kidney plays an important role in salt-sensitive hypertension. We reported previously that hydrogen peroxide (H2O2) stimulates ENaC in A6 distalnephron cells via elevation of phosphatidylinositol 3,4,5-trisphosphate (PI(3,4,5)P3) in the apical membrane. Here we report that H2S can antagonize H2O2-induced activation of ENaC in A6 cells. Our cell-attached patch-clamp data show that ENaC open probability (PO ) was significantly increased by exogenous H2O2, which is consistent with our previous finding. The aberrant activation of ENaC induced by exogenous H2O2 was completely abolished by H2S (0.1 mM NaHS). Pre-treatment of A6 cells with H2S slightly decreased ENaC P(O); however, in these cells H2O2 failed to elevate ENaC PO . Confocal microscopy data show that application of exogenous H2O2 to A6 cells significantly increased intracellular reactive oxygen species (ROS) level and induced accumulation of PI(3,4,5)P3 in the apical compartment of the cell membrane. These effects of exogenous H2O2 on intracellular ROS levels and on apical PI(3,4,5)P3 levels were almost completely abolished by treatment of A6 cells with H2S. In addition, H2S significantly inhibited H2O2-induced oxidative inactivation of the tumor suppressor phosphatase and tensin homolog (PTEN) which is a negative regulator of PI(3,4,5)P3. Moreover, BPV(pic), a specific inhibitor of PTEN, elevated PI(3,4,5)P3 and ENaC activity in a manner similar to that of H2O2 in A6 cells. Our data show, for the first time, that H2S prevents H2O2-induced activation of ENaC through a PTEN-PI(3,4,5)P3 dependent pathway.
???displayArticle.pubmedLink???
23741314 ???displayArticle.pmcLink???PMC3669336 ???displayArticle.link???PLoS One ???displayArticle.grants???[+]
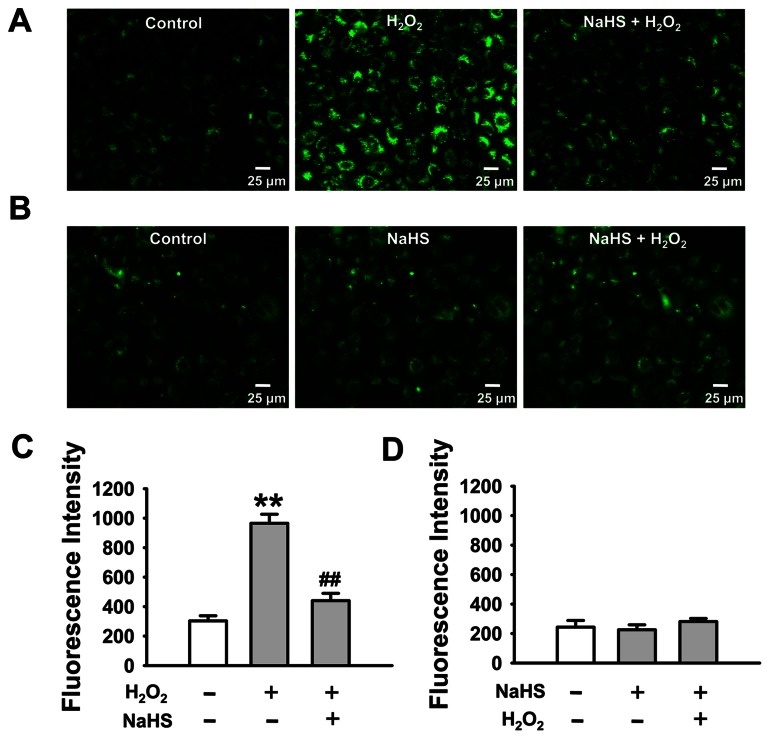
Figure 2. H2S ameliorates H2O2-elicited oxidative stress in A6 cells.All experiments were assessed in the presence of 50 µM 2,2′-dipyridyl. The images represent the level of intracellular ROS detected by the membrane-permeable fluorescent probe, carboxy-H2DCFDA, under indicated conditions in A6 cells. (A) The left image shows that there was a certain residual level of intracellular ROS under control condition; middle image shows a significant elevation of intracellular ROS level upon application of 3 mM H2O2; right image shows that this H2O2-induced increase in intracellular ROS was abolished by additional 0.1 mM NaHS. (B) The images represent that the intracellular ROS levels under control (left), treatment of A6 cells with 0.1 mM NaHS for 30 min (middle) followed by additional 0.1 mM H2O2 for 30 min (right). (C) and (D) Summarized fluorescent intensity of (A) and (B), respectively. Data were from three independent paired experiments. **P<0.01 compared with control group, ##P<0.01 compared with H2O2 treatment group.
Figure 3. H2S inhibits H2O2-induced elevation of PI(3,4,5)P3 near the apical compartment of A6 cells.Left images show confocal microscopy XY sections of apical, lateral, and basal membranes of A6 cells as indicated. Right images show XZ sections of A6 cells. (A) Control; (B) the cells were treated with 3 mM H2O2 for 30 min; (C) the cells were treated with 0.1 mM NaHS for 30 min; (D) the cells were co-treated with 3 mM H2O2+0.1 mM NaHS for 30 min. (E) Summarized mean fluorescent intensities measured in and in the vicinity of the apical membrane from three independent experiments, which represent the levels of PI(3,4,5)P3 near the apical region of the membrane. **P<0.01 compared with control group, ##P<0.01 compared with H2O2 treatment group.
Figure 4. H2O2 oxidizes PTEN and H2S protects PTEN to be oxidized by H2O2.All experiments were assessed in the presence of 50 µM 2,2′-dipyridyl. (A) and (B) Western blot analysis demonstrates that the total PTEN protein expression was not altered by treatment of A6 cells with 1 mM, 3 mM and 5 mM H2O2. (C) and (D) Western blot analysis shows that the magnitude of reduced (active) PTEN was dramatically decreased upon treatment of A6 cells with 0.3 mM, 1 mM and 3 mM H2O2 for 30 min; the intensity of the bands corresponding to reduced PTEN in the top panels of (C) was determined and presented as a percentage of the sum of the intensities of the bands corresponding to the oxidized and reduced proteins. (E) and (F) show that H2S protected 3 mM H2O2 induced PTEN oxidation (n = 3 in each group) **P<0.01 compared with control group; P<0.05 compared with 0.3 mM H2O2 treatment group; ##P<0.01 compared with H2O2 treatment group.
Figure 5. Inhibition of PTEN by BPV(pic) results in accumulation of PI(3,4,5)P3 near the apical compartment of A6 cells.The experiments were performed under different conditions as follows: (A) control; (B) the cells were treated with 3 mM H2O2 for 30 min; (C) the cells were treated with 30 nM BPV(pic) for 30 min; (D) the cells were co-treated with 30 nM BPV(pic) +3 mM for 30 min. (E) Summarized mean fluorescent intensities measured as ascribed in Figure 3 from three independent experiments, which represent the level of PI(3,4,5)P3 in the apical membrane. **P<0.01 compared with control group, ##P<0.01 compared with BPV(pic) treatment group.
Figure 6. Inhibition of PTEN leads to an aberrant activation of ENaC in A6 cells.Representative single-channel ENaC trace recorded from an A6 cell before and after addition of 30 nM BPV(pic) and 3 mM H2O2 to the basolateral bath. Two breaks between the traces indicate the 20 min omitted recording periods. (B) Summarized Po of ENaC before and post application of different reagents. n = 5 paired experiments. **P<0.01 compared with control group, #P<0.05 compared with BPV(pic) treatment group.
Figure 1. H2S inhibits H2O2-induced enhancement of ENaC activity in A6 cells.(A) and (B) Representative single-channel ENaC traces respectively recorded from two A6 cells before and after addition of 3 mM H2O2 and 3 mM H2O2+0.1 mM NaHS to the basolateral bath; the breaks between the traces indicate omitted 20 min of the recording periods; downward events represent channel openings (the dashed gray line); the currents were monitored for at least 30 min before and after chemical application for both in (A) and (B). (C) and (D) Summarized Po of ENaC before and after application of different reagents as indicated (n = 6 paired experiments). **P<0.01 compared with control group, ##
P<0.01 compared with H2O2 treatment group.
Bian,
Role of hydrogen sulfide in the cardioprotection caused by ischemic preconditioning in the rat heart and cardiac myocytes.
2006, Pubmed
Bian,
Role of hydrogen sulfide in the cardioprotection caused by ischemic preconditioning in the rat heart and cardiac myocytes.
2006,
Pubmed Blazer-Yost,
Real-time three-dimensional imaging of lipid signal transduction: apical membrane insertion of epithelial Na(+) channels.
2004,
Pubmed
,
Xenbase Cai,
The novel proangiogenic effect of hydrogen sulfide is dependent on Akt phosphorylation.
2007,
Pubmed Cheng,
Hydrogen sulfide-induced relaxation of resistance mesenteric artery beds of rats.
2004,
Pubmed Fiorucci,
The third gas: H2S regulates perfusion pressure in both the isolated and perfused normal rat liver and in cirrhosis.
2005,
Pubmed Geng,
Endogenous hydrogen sulfide regulation of myocardial injury induced by isoproterenol.
2004,
Pubmed Gericke,
Regulation of the PTEN phosphatase.
2006,
Pubmed Ha,
HBx-induced reactive oxygen species activates hepatocellular carcinogenesis via dysregulation of PTEN/Akt pathway.
2010,
Pubmed Henderson,
Hydrogen sulfide protects against ischemia-reperfusion injury in an in vitro model of cutaneous tissue transplantation.
2010,
Pubmed Hu,
Cardioprotection induced by hydrogen sulfide preconditioning involves activation of ERK and PI3K/Akt pathways.
2008,
Pubmed Jain,
Low levels of hydrogen sulfide in the blood of diabetes patients and streptozotocin-treated rats causes vascular inflammation?
2010,
Pubmed Johansen,
Exogenous hydrogen sulfide (H2S) protects against regional myocardial ischemia-reperfusion injury--Evidence for a role of K ATP channels.
2006,
Pubmed Kimura,
Hydrogen sulfide protects neurons from oxidative stress.
2004,
Pubmed Kwon,
Reversible oxidation and inactivation of the tumor suppressor PTEN in cells stimulated with peptide growth factors.
2004,
Pubmed Lan,
Hydrogen sulfide protects against chemical hypoxia-induced injury by inhibiting ROS-activated ERK1/2 and p38MAPK signaling pathways in PC12 cells.
2011,
Pubmed Lee,
Reversible inactivation of the tumor suppressor PTEN by H2O2.
2002,
Pubmed Leslie,
Redox regulation of PI 3-kinase signalling via inactivation of PTEN.
2003,
Pubmed Lu,
Hydrogen sulfide protects astrocytes against H(2)O(2)-induced neural injury via enhancing glutamate uptake.
2008,
Pubmed Ma,
Hydrogen peroxide stimulates the epithelial sodium channel through a phosphatidylinositide 3-kinase-dependent pathway.
2011,
Pubmed
,
Xenbase Manna,
Decreased hepatic phosphatidylinositol-3,4,5-triphosphate (PIP3) levels and impaired glucose homeostasis in type 1 and type 2 diabetic rats.
2012,
Pubmed Manna,
Hydrogen sulfide and L-cysteine increase phosphatidylinositol 3,4,5-trisphosphate (PIP3) and glucose utilization by inhibiting phosphatase and tensin homolog (PTEN) protein and activating phosphoinositide 3-kinase (PI3K)/serine/threonine protein kinase (AKT)/protein kinase Cζ/λ (PKCζ/λ) in 3T3l1 adipocytes.
2011,
Pubmed Martin-Belmonte,
PTEN-mediated apical segregation of phosphoinositides controls epithelial morphogenesis through Cdc42.
2007,
Pubmed Mori,
Enhanced superoxide production in renal outer medulla of Dahl salt-sensitive rats reduces nitric oxide tubular-vascular cross-talk.
2007,
Pubmed Pochynyuk,
Binding and direct activation of the epithelial Na+ channel (ENaC) by phosphatidylinositides.
2007,
Pubmed Schmid,
Bisperoxovanadium compounds are potent PTEN inhibitors.
2004,
Pubmed Sekhar,
Glutathione synthesis is diminished in patients with uncontrolled diabetes and restored by dietary supplementation with cysteine and glycine.
2011,
Pubmed Seo,
The major target of the endogenously generated reactive oxygen species in response to insulin stimulation is phosphatase and tensin homolog and not phosphoinositide-3 kinase (PI-3 kinase) in the PI-3 kinase/Akt pathway.
2005,
Pubmed Shatalin,
H2S: a universal defense against antibiotics in bacteria.
2011,
Pubmed Sun,
Hydrogen sulphide is an inhibitor of L-type calcium channels and mechanical contraction in rat cardiomyocytes.
2008,
Pubmed Tang,
Effect of hydrogen sulphide on beta-amyloid-induced damage in PC12 cells.
2008,
Pubmed Taylor,
NADPH oxidase in the renal medulla causes oxidative stress and contributes to salt-sensitive hypertension in Dahl S rats.
2006,
Pubmed Taylor,
Effect of renal medullary H2O2 on salt-induced hypertension and renal injury.
2005,
Pubmed Tripatara,
Characterisation of cystathionine gamma-lyase/hydrogen sulphide pathway in ischaemia/reperfusion injury of the mouse kidney: an in vivo study.
2009,
Pubmed Wang,
Cyclosporine stimulates the renal epithelial sodium channel by elevating cholesterol.
2009,
Pubmed
,
Xenbase Warnock,
Liddle syndrome: genetics and mechanisms of Na+ channel defects.
2001,
Pubmed Whiteman,
The novel neuromodulator hydrogen sulfide: an endogenous peroxynitrite 'scavenger'?
2004,
Pubmed Whiteman,
Adiposity is a major determinant of plasma levels of the novel vasodilator hydrogen sulphide.
2010,
Pubmed Xu,
Ischemia-reperfusion reduces cystathionine-beta-synthase-mediated hydrogen sulfide generation in the kidney.
2009,
Pubmed Yang,
Hydrogen sulfide protects against chemical hypoxia-induced cytotoxicity and inflammation in HaCaT cells through inhibition of ROS/NF-κB/COX-2 pathway.
2011,
Pubmed Yu,
Aldosterone-induced increases in superoxide production counters nitric oxide inhibition of epithelial Na channel activity in A6 distal nephron cells.
2007,
Pubmed
,
Xenbase Zhang,
Anionic phospholipids differentially regulate the epithelial sodium channel (ENaC) by interacting with alpha, beta, and gamma ENaC subunits.
2010,
Pubmed