XB-ART-49993
Dev Cell
2014 Dec 08;315:559-71. doi: 10.1016/j.devcel.2014.10.023.
Show Gene links
Show Anatomy links
aPKC phosphorylates p27Xic1, providing a mechanistic link between apicobasal polarity and cell-cycle control.
???displayArticle.abstract???
During the development of the nervous system, apicobasally polarized stem cells are characterized by a shorter cell cycle than nonpolar progenitors, leading to a lower differentiation potential of these cells. However, how polarization might be directly linked to the kinetics of the cell cycle is not understood. Here, we report that apicobasally polarized neuroepithelial cells in Xenopus laevis have a shorter cell cycle than nonpolar progenitors, consistent with mammalian systems. We show that the apically localized serine/threonine kinase aPKC directly phosphorylates an N-terminal site of the cell-cycle inhibitor p27Xic1 and reduces its ability to inhibit the cyclin-dependent kinase 2 (Cdk2), leading to shortening of G1 and S phases. Overexpression of activated aPKC blocks the neuronal differentiation-promoting activity of p27Xic1. These findings provide a direct mechanistic link between apicobasal polarity and the cell cycle, which may explain how proliferation is favored over differentiation in polarized neural stem cells.
???displayArticle.pubmedLink??? 25490266
???displayArticle.pmcLink??? PMC4262734
???displayArticle.link??? Dev Cell
???displayArticle.grants??? [+]
Species referenced: Xenopus laevis
Genes referenced: ccna1 ccnd1 ccne1 cdk2 cdk4 cdknx elavl3 fig4 myt1 neurod1 neurog1 pbrm1 prkci sox3 tubb2b wwc1
???displayArticle.antibodies??? BrdU Ab9 Myt1 Ab1 Sox3 Ab1
???attribute.lit??? ???displayArticles.show???
|
|
Graphical Abstract |
|
|
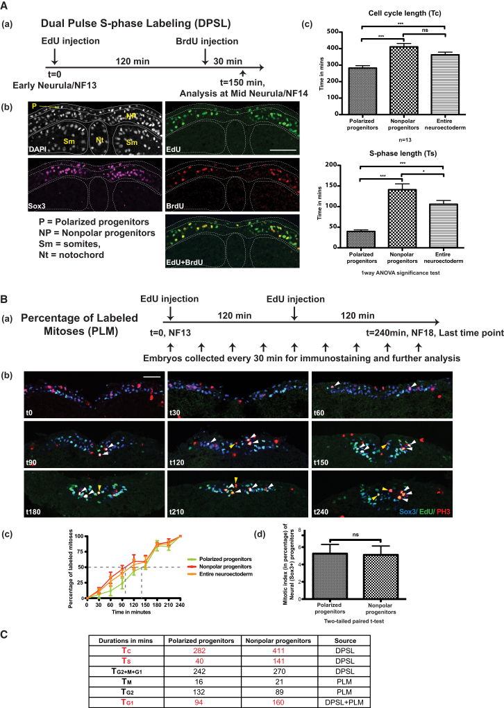
Figure 1. Polarized and Nonpolar Neural Progenitors Have Significantly Different Cell-Cycle Kinetics Parameters(A) Dual pulse S phase labeling (DPSL) technique applied on wild-type NF13 Xenopus embryos (a) and analyzed by sectioning (b) shows that outer polar progenitors have shorter cell cycle (TC) and S phase (TS) lengths than inner nonpolar progenitors (c, mean ± SEM).(B) Similar embryos were processed for percentage of labeled mitoses (PLM, to estimate TG2+1/2M) (a–c). Representative sections are shown in (b), in which white arrowheads show labeled mitoses for nonpolar progenitors, while yellow arrowheads show labeled mitoses for polarized progenitors. During the time course of the experiment, neural plate cells converge to the midline. Percentage of mitotic indices for polarized and nonpolar progenitors showed no differences (d, mean ± SEM).(C) Table summarizes different cell-cycle parameters for the two types of progenitors. See the Experimental Procedures and Supplemental Experimental Procedures for details about the techniques and calculations of kinetic parameters. All scale bars represent 100 μM. |
|
|
Figure 2. Overexpressing Activated aPKC Causes Progenitor Proliferation and Shortens the Cell Cycle by Shortening G1 and S Phases(A) DPSL analysis (a) shows that embryos on the aPKC-CAAX injected side show higher number of Sox3+ progenitors (b and c) and have shorter cell cycle (TC) and S phase (TS) (c, mean ± SEM). Control embryos overexpressing GFP-CAAX showed no such differences. The scale bar in (Ab) represents 100 μM. See also Figure S1.(B) Schematic of Fucci cell cycle biosensor, which can be visually used to measure the lengths of various phases of cell cycle, is shown (a). When live imaged in the presence of either a pseudosubstrate inhibitor (MyrPSI) or a chemical inhibitor (Gö6983/GO) against aPKC, HeLa Fucci cells showed a significant increase in cell-cycle length (TC) due to elongated G1 and early S phases (b, mean ± SEM). Time-lapse movies are shown in Movies S1AâS1C. |
|
|
Figure 3. aPKC Directly Phosphorylates p27Xic1(A) In vitro kinase assays showing that aPKC phosphorylates bacterially expressed GST-p27Xic1. Myelin basic protein (MBP) was used as a positive marker for aPKC phosphorylation.(B) Specificity of the kinase reaction was confirmed by using a pseudosubstrate inhibitor of aPKC.(C) Kinase assay performed in an embryonic environment (using embryo lysate instead of kinase buffer) also confirmed p27Xic1 being a direct phosphorylation target of aPKC.(D) In vivo kinase assay shows that p27Xic1 incorporates higher amount of P32 when it is co-overexpressed along with aPKC-CAAX; the amount of incorporated P32 is lower when p27Xic1 in overexpressed in HeLa cells in the presence of pseudosubstrate inhibitor against aPKC.(E) CoIP of HA-aPKC-CAAX with Flag-p27Xic1 in HeLa cells shows that aPKC-CAAX and p27Xic1 interact physically.(F) Physical interaction between p27Xic1 and aPKC was confirmed for endogenous proteins from embryonic lysates by a coIP assay using antibodies against endogenous p27Xic1 and aPKC. See also Figures S2 and S3. |
|
|
Figure 4. aPKC Phosphorylates p27Xic1 in Its Cdk-Interaction Domain, Leading to Its Weaker Binding and Inhibition of Cdk2(A) The schematic shows p27Xic1 protein with its key interaction domains. Boxes in the middle show N-terminal, C-terminal and middle fragments that were used for immunocomplex kinase assays that indicated that aPKC phosphorylates p27Xic1 in its N-terminal half of the protein. The amino acid sequence underneath represents the Cdk-interaction domain of p27Xic1. MS analysis of Flag-p27Xic1 post-kinase assays identified multiple phosphorylation sites within its Cdk interaction domain with significant confidence scores (Ascores ⥠13) after aPKC phosphorylation of p27Xic1 in vitro (indicated by arrows), whereas phosphosite (T68) was picked with Ascore of 27 after in vivo kinase assay; another phosphosite (T99) was picked with Ascore of 13 (both indicated by asterisks).(B) Sequence alignment of the N-terminal half of Xenopus p27Xic1 with other CIP/KIP CdkIs shows that aPKC phosphosite T68 (with arrow) in p27Xic1 is conserved in mammalian p21Cip1 and fish p27Xic1; site T99 (with arrowhead) shows no conservation. Asterisks indicate fully conserved residues, whereas colons and periods indicate groups with strongly and weekly similar properties, respectively.(CâE) In coIP assays performed in HeLa cells, phosphomimetic mutant for the site (T68E) showed reduced binding against Cdk2, whereas phosphomutant for the same site (T68A) showed enhanced binding against Cdk2. See also Figure S5. Quantitation for binding of wild-type and mutants p27Xic1 is shown in (E) (mean ± SEM).(F) Histone H1 kinase assay shows that phosphomutant T68A of p27Xic1 strongly inhibits Cdk2âs kinase activity, whereas phosphomimetic p27Xic1 (T68E) had negligible effect on the kinase activity of Cdk2, in comparison to the wild-type and T99 mutants of p27Xic1. Left blot shows the autoradiogram while the right blot shows the corresponding IP/western blot control. See also Figure S4. |
|
|
Figure 5. p27Xic1 Overexpression Promotes Neuronal Differentiation, and This Effect Is Rescued by Overexpression of aPKC-CAAX(A) The neuronal markers N-tubulin and ElrC were increased and progenitor marker Sox3 was decreased on the p27Xic1 injected (right; arrows) side in the embryos, as seen on whole mounts and sections. See also Figure S6.(B) FACS cell-cycle profiling on p27Xic1-overexpressing embryos shows a significantly higher percentage of nuclei in the G1 phase, compared to control embryos, suggesting an elongation of G1.(C) The increase in neuronal differentiation, observed by p27Xic1 overexpression, is rescued by coexpression of aPKC-CAAX, but it could not effectively rescue the ectopic neurogenesis caused by overexpression of phosphomutant p27Xic1 (T68A). Scale bars in (Aa) and (Ac) represent 500 μM and 50 μM respectively. |
|
|
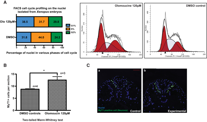
Figure 6. Elongating G1 Phase by Nongenetic Means Promotes Neuronal Differentiation(A) Growing Xenopus embryos from NF10 to 20 in the presence of 120 μM olomoucine, an inhibitor of cyclin-dependent kinases and G1 progression, may elongate the G1 phase of the cell cycle, as indicated by the cell-cycle profiling of the nuclei isolated from NF20 embryos. Experimental embryos showed a higher number of nuclei in the G1 phase of the cell cycle than the control embryos.(B) Experimental embryos, when stained with neuronal differentiation marker MyT1, showed a significantly higher number of differentiated neurons in comparison to control (mean ± SEM).(C) Examples of sections from control and experimental embryos stained with MyT1 antibody (green). Nuclei are blue and scale bar represents 50 μM. |
|
|
FigS1, related to fig2A: Over-expression of apicobasal polarity kinase aPKC promotes progenitor proliferation and suppresses neuronal differentiation. (A) shows wild type , constitutively active and dominant negative versions of aPKC with their important domains. PB1 domain (responsible for aPKCâs interaction with Par6), PS/pseudosubstrate domain and C1 domain (responsible for its interaction with membrane lipids) constitute aPKCâs N-terminal regulatory domain, while C terminal part of the protein constitutes its kinase domain. The schematic has been adapted from Suzuki et al, 2003, J. Biochem. 133, 9â16. Constitutively active and dominant negative forms of aPKC have been reported in our previous publication (Sabherwal et al, 2009). Overexpression of membrane targeted active aPKC (aPKC-CAAX) suppresses neuronal differentiation as differentiation markers N-tubulin and ElrC showed reduction on injected side of the embryos (Bb and Be), and promoted neural progenitor proliferation (Progenitor marker Sox3 was enhanced on injected side, Bh). Overexpressing nuclear dominant negative form of aPKC had the inverse effect of promoting differentiation (Bc and Bf). Scale bar in Ba represents 500μM. |
|
|
FigS2, related to fig3F: Physical interaction between p27Xic1 and aPKC was confirmed for endogenous proteins from embryonic lysates by a co-immuno-precipitation assay using antibodies against endogenous p27Xic1 and aPKC. In the first two experiments and last experiment (lanes 2 and 3), p27Xic1 was immuno-precipitated from embryonic lysate usinga home-made antibody against p27Xic1 and aPKC bound to p27Xic1 was detected using a commercially available aPKC antibody. Original blots for first two experiments are shown on the left hand side and the final blots are shown on right hand side. Final blot from the experiment 1 has been shown in fig3F. The last two lanes in experiment 3 show the inverse experiment where aPKC was immunoprecipitated using antibody against aPKC and p27Xic1 bound to it was detected using home-made antibody against p27Xic1. |
|
|
FigS3, related to fig3: Regulation of p27Xic1 activity by aPKC likely takes place in the cell nucleus. To see where in the cell p27Xic1 and aPKC-CAAX interact with each other, we overexpressed Flag-p27Xic1 and HA-aPKC-CAAX in Xenopus embryos and let them grow until neurula stage. The embryos were fixed, sectioned and immunostainied using anti-Flag and anti-HA antibody for detection of Flag-p27Xic1 and HA-aPKC-CAAX repectively. Immuno-staining showed that Flag-p27Xic1 (green) was largely in the nucleus of the cells, but a portion of aPKC-CAAX (red), which was mostly localized to the cell cortex, was also found in the nucleus (see the white arrows). These stainings led to the idea that aPKC interacts with p27Xic1 in the nucleus. White scale bar in A represents 50μM. |
|
|
FigS4, related to fig4: Effects of aPKC on protein abundance and stability of p27Xic1. (A) Embryos overexpressing constitutively active aPKC (aPKC-CAAX) or dominant negative form of aPKC (aPKC-NT) show reduced or increased levels of endogenous p27Xic1, respectively. (B) Cycloheximide treatment of HeLa cells overexpressing Flag-p27Xic1 alone or in combination with HA-aPKC-CAAX shows that half-life of p27Xic1 is reduced in the presence of aPKC-CAAX, suggesting that p27Xic1 phosphorylation by aPKC might affect its half-life. (C) But contrary to the expectations, phospho-mutant of p27Xic1 (eg. T68A) showed protein destabilization, while protein for its phospho-mimetic mutant (T68E) showed enhanced stability (D), leading to the idea that the effects of aPKC on the stability of p27Xic1 are complex and can not be mimicked by singlepoint mutations on p27Xic1. |
|
|
FigS5, related to fig4C and D: Blots on the left hand side show raw data (above) and processed data (below) for fig4C, while blots on the right hand side show raw data (above) and processed data (below) for fig4D. |
|
|
FigS6, related to fig5: (A) p27Xic1 promotes neurogenesis in a cell autonomous manner. To see if the effects of p27Xic1 on neurogenesis were cell autonomous or not, we combined the in situ hybridisation (non-fluorescent, black precipitation) against neuronal differentiation marker N-tubulin with immunostaining (fluorescent, green) against Flag-p27Xic1 using anti-Flag antibody, on embryos overexpressing Flag-p27Xic1. Sections from the embryos were imaged. As an example of the sections shows, overexpression of Flag-p27Xic1 (green, black arrow) promotes neurogenesis (N-tubulin, black precipitation, white arrow) within the same cells overexpressing p27xic1. In image âAâ, outer superficial polarised cells show no N-tubulin expression even after Flag-p27Xic1 overexpression. (B) Phospho-mutant p27Xic1 can also promote neurogenesis in the outer superficial polarized cells as well. Cells overexpressing Phospho-mutant Flag-p27Xic1 (that can not be rescued by aPKC unlike wild type Flag-p27Xic1) promotes neurogenesis not only in the inner nonpolar cells but in the outer superficial polarised cells as well. The images also show that Flag-p27Xic1 protein is localised exclusively to the cell nucleus. Black scale bar in A represents 50μM. |
|
|
References [+] :
Ali,
Cell cycle-regulated multi-site phosphorylation of Neurogenin 2 coordinates cell cycling with differentiation during neurogenesis.
2011, Pubmed,
Xenbase
Ali, Cell cycle-regulated multi-site phosphorylation of Neurogenin 2 coordinates cell cycling with differentiation during neurogenesis. 2011, Pubmed , Xenbase
Arai, Neural stem and progenitor cells shorten S-phase on commitment to neuron production. 2011, Pubmed
Auger, A bromodeoxyuridine (BrdU) based protocol for characterizing proliferating progenitors in Xenopus embryos. 2012, Pubmed , Xenbase
Barilá, A nuclear tyrosine phosphorylation circuit: c-Jun as an activator and substrate of c-Abl and JNK. 2000, Pubmed
Beausoleil, A probability-based approach for high-throughput protein phosphorylation analysis and site localization. 2006, Pubmed
Bourguignon, XBF-1, a winged helix transcription factor with dual activity, has a role in positioning neurogenesis in Xenopus competent ectoderm. 1998, Pubmed , Xenbase
Büther, KIBRA is a novel substrate for protein kinase Czeta. 2004, Pubmed
Calegari, An inhibition of cyclin-dependent kinases that lengthens, but does not arrest, neuroepithelial cell cycle induces premature neurogenesis. 2003, Pubmed
Carruthers, Depletion of the cell-cycle inhibitor p27(Xic1) impairs neuronal differentiation and increases the number of ElrC(+) progenitor cells in Xenopus tropicalis. 2003, Pubmed , Xenbase
Castoria, Role of atypical protein kinase C in estradiol-triggered G1/S progression of MCF-7 cells. 2004, Pubmed
Chabu, Twins/PP2A regulates aPKC to control neuroblast cell polarity and self-renewal. 2009, Pubmed
Chabu, Dap160/intersectin binds and activates aPKC to regulate cell polarity and cell cycle progression. 2008, Pubmed
Chalmers, Intrinsic differences between the superficial and deep layers of the Xenopus ectoderm control primary neuronal differentiation. 2002, Pubmed , Xenbase
Chenn, Cleavage orientation and the asymmetric inheritance of Notch1 immunoreactivity in mammalian neurogenesis. 1995, Pubmed
Chuang, Regulation of nuclear transport and degradation of the Xenopus cyclin-dependent kinase inhibitor, p27Xic1. 2001, Pubmed , Xenbase
Chuang, The C-terminal domain of the Xenopus cyclin-dependent kinase inhibitor, p27Xic1, is both necessary and sufficient for phosphorylation-independent proteolysis. 2005, Pubmed , Xenbase
Coronado, A short G1 phase is an intrinsic determinant of naïve embryonic stem cell pluripotency. 2013, Pubmed
Dutta, Self-renewal versus lineage commitment of embryonic stem cells: protein kinase C signaling shifts the balance. 2011, Pubmed
Eckert, PKC signalling regulates tight junction membrane assembly in the pre-implantation mouse embryo. 2004, Pubmed
Finkielstein, The midblastula transition in Xenopus embryos activates multiple pathways to prevent apoptosis in response to DNA damage. 2001, Pubmed , Xenbase
Folch, Role of cell cycle re-entry in neurons: a common apoptotic mechanism of neuronal cell death. 2012, Pubmed
Frederick, Cell cycle remodeling requires cell-cell interactions in developing Xenopus embryos. 1994, Pubmed , Xenbase
Genevet, The Hippo pathway and apico-basal cell polarity. 2011, Pubmed
Grzeschik, Lgl, aPKC, and Crumbs regulate the Salvador/Warts/Hippo pathway through two distinct mechanisms. 2010, Pubmed
Hardwick, Nervous decision-making: to divide or differentiate. 2014, Pubmed
Hasan, Mcl1 regulates the terminal mitosis of neural precursor cells in the mammalian brain through p27Kip1. 2013, Pubmed
Hindley, Co-ordination of cell cycle and differentiation in the developing nervous system. 2012, Pubmed
Hirai, Protein kinase Czeta (PKCzeta): activation mechanisms and cellular functions. 2003, Pubmed
Joberty, The cell-polarity protein Par6 links Par3 and atypical protein kinase C to Cdc42. 2000, Pubmed
Kranenburg, Inhibition of cyclin-dependent kinase activity triggers neuronal differentiation of mouse neuroblastoma cells. 1995, Pubmed
Lange, Cdk4/cyclinD1 overexpression in neural stem cells shortens G1, delays neurogenesis, and promotes the generation and expansion of basal progenitors. 2009, Pubmed
Lange, Cdks and cyclins link G1 length and differentiation of embryonic, neural and hematopoietic stem cells. 2010, Pubmed
Lee, Lgl, Pins and aPKC regulate neuroblast self-renewal versus differentiation. 2006, Pubmed
Lin, A mammalian PAR-3-PAR-6 complex implicated in Cdc42/Rac1 and aPKC signalling and cell polarity. 2000, Pubmed
Lin, Ubiquitination of cyclin-dependent kinase inhibitor, Xic1, is mediated by the Xenopus F-box protein xSkp2. 2006, Pubmed , Xenbase
Lobjois, Forcing neural progenitor cells to cycle is insufficient to alter cell-fate decision and timing of neuronal differentiation in the spinal cord. 2008, Pubmed
Mairet-Coello, p57(KIP2) regulates radial glia and intermediate precursor cell cycle dynamics and lower layer neurogenesis in developing cerebral cortex. 2012, Pubmed
Martynoga, Foxg1 is required for specification of ventral telencephalon and region-specific regulation of dorsal telencephalic precursor proliferation and apoptosis. 2005, Pubmed
Ohnuma, Neurogenesis and the cell cycle. 2003, Pubmed
Ohtsubo, Cyclin-dependent regulation of G1 in mammalian fibroblasts. 1993, Pubmed
Peco, The CDC25B phosphatase shortens the G2 phase of neural progenitors and promotes efficient neuron production. 2012, Pubmed
Roccio, Predicting stem cell fate changes by differential cell cycle progression patterns. 2013, Pubmed
Roig, Active Nercc1 protein kinase concentrates at centrosomes early in mitosis and is necessary for proper spindle assembly. 2005, Pubmed , Xenbase
Rolls, Drosophila aPKC regulates cell polarity and cell proliferation in neuroblasts and epithelia. 2003, Pubmed
Roth, FoxG1 and TLE2 act cooperatively to regulate ventral telencephalon formation. 2010, Pubmed , Xenbase
Sabherwal, The apicobasal polarity kinase aPKC functions as a nuclear determinant and regulates cell proliferation and fate during Xenopus primary neurogenesis. 2009, Pubmed , Xenbase
Sabherwal, Apicobasal polarity and cell proliferation during development. 2012, Pubmed , Xenbase
Saiz, Atypical protein kinase C couples cell sorting with primitive endoderm maturation in the mouse blastocyst. 2013, Pubmed , Xenbase
Sajan, Protein kinase C-zeta and phosphoinositide-dependent protein kinase-1 are required for insulin-induced activation of ERK in rat adipocytes. 1999, Pubmed
Sakaue-Sawano, Visualizing spatiotemporal dynamics of multicellular cell-cycle progression. 2008, Pubmed
Scott, PDK1-dependent activation of atypical PKC leads to degradation of the p21 tumour modifier protein. 2002, Pubmed
Shou, Cell cycle control by Xenopus p28Kix1, a developmentally regulated inhibitor of cyclin-dependent kinases. 1996, Pubmed , Xenbase
Standaert, Okadaic acid activates atypical protein kinase C (zeta/lambda) in rat and 3T3/L1 adipocytes. An apparent requirement for activation of Glut4 translocation and glucose transport. 1999, Pubmed
Su, Cloning and characterization of the Xenopus cyclin-dependent kinase inhibitor p27XIC1. 1995, Pubmed , Xenbase
Takahashi, The cell cycle of the pseudostratified ventricular epithelium of the embryonic murine cerebral wall. 1995, Pubmed
van den Heuvel, Distinct roles for cyclin-dependent kinases in cell cycle control. 1993, Pubmed
Vernon, The cdk inhibitor p27Xic1 is required for differentiation of primary neurones in Xenopus. 2003, Pubmed , Xenbase
Wilcock, Mitotic spindle orientation distinguishes stem cell and terminal modes of neuron production in the early spinal cord. 2007, Pubmed
Yoshihama, KIBRA suppresses apical exocytosis through inhibition of aPKC kinase activity in epithelial cells. 2011, Pubmed
Zhang, The beta-catenin/VegT-regulated early zygotic gene Xnr5 is a direct target of SOX3 regulation. 2003, Pubmed , Xenbase
