XB-ART-50107
Elife
2015 Jan 06;4. doi: 10.7554/eLife.04251.
Show Gene links
Show Anatomy links
Nup98 FG domains from diverse species spontaneously phase-separate into particles with nuclear pore-like permselectivity.
Schmidt HB, Görlich D.
???displayArticle.abstract???
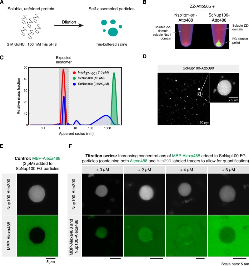
Nuclear pore complexes (NPCs) conduct massive transport mediated by shuttling nuclear transport receptors (NTRs), while keeping nuclear and cytoplasmic contents separated. The NPC barrier in Xenopus relies primarily on the intrinsically disordered FG domain of Nup98. We now observed that Nup98 FG domains of mammals, lancelets, insects, nematodes, fungi, plants, amoebas, ciliates, and excavates spontaneously and rapidly phase-separate from dilute (submicromolar) aqueous solutions into characteristic 'FG particles'. This required neither sophisticated experimental conditions nor auxiliary eukaryotic factors. Instead, it occurred already during FG domain expression in bacteria. All Nup98 FG phases rejected inert macromolecules and yet allowed far larger NTR cargo complexes to rapidly enter. They even recapitulated the observations that large cargo-domains counteract NPC passage of NTR⋅cargo complexes, while cargo shielding and increased NTR⋅cargo surface-ratios override this inhibition. Their exquisite NPC-typical sorting selectivity and strong intrinsic assembly propensity suggest that Nup98 FG phases can form in authentic NPCs and indeed account for the permeability properties of the pore.
???displayArticle.pubmedLink??? 25562883
???displayArticle.pmcLink??? PMC4283134
???displayArticle.link??? Elife
Species referenced: Xenopus
Genes referenced: actl6a dpysl3 mbp neb ntsr1 nup98 nutf2 pigy sall1 tbx2 tirap tnpo1
???attribute.lit??? ???displayArticles.show???
References [+] :
Ader,
Amyloid-like interactions within nucleoporin FG hydrogels.
2010, Pubmed
Ader, Amyloid-like interactions within nucleoporin FG hydrogels. 2010, Pubmed
Alberti, A systematic survey identifies prions and illuminates sequence features of prionogenic proteins. 2009, Pubmed
Andersen, Scaffold nucleoporins Nup188 and Nup192 share structural and functional properties with nuclear transport receptors. 2013, Pubmed
Bailer, Nup116p and nup100p are interchangeable through a conserved motif which constitutes a docking site for the mRNA transport factor gle2p. 1998, Pubmed , Xenbase
Bayliss, Interaction between NTF2 and xFxFG-containing nucleoporins is required to mediate nuclear import of RanGDP. 1999, Pubmed , Xenbase
Beck, Nuclear pore complex structure and dynamics revealed by cryoelectron tomography. 2004, Pubmed
Bernstein, The Protein Data Bank: a computer-based archival file for macromolecular structures. 1978, Pubmed
Bradatsch, Arx1 functions as an unorthodox nuclear export receptor for the 60S preribosomal subunit. 2007, Pubmed
Brangwynne, Germline P granules are liquid droplets that localize by controlled dissolution/condensation. 2009, Pubmed
Brohawn, The nuclear pore complex has entered the atomic age. 2009, Pubmed
Bullock, The 1.6 angstroms resolution crystal structure of nuclear transport factor 2 (NTF2). 1996, Pubmed
Cingolani, Structure of importin-beta bound to the IBB domain of importin-alpha. 1999, Pubmed
Cook, Structural biology of nucleocytoplasmic transport. 2007, Pubmed
DeGrasse, Evidence for a shared nuclear pore complex architecture that is conserved from the last common eukaryotic ancestor. 2009, Pubmed
Denning, Rapid evolution exposes the boundaries of domain structure and function in natively unfolded FG nucleoporins. 2007, Pubmed
Dosztányi, IUPred: web server for the prediction of intrinsically unstructured regions of proteins based on estimated energy content. 2005, Pubmed
Englmeier, Receptor-mediated substrate translocation through the nuclear pore complex without nucleotide triphosphate hydrolysis. 1999, Pubmed
Frey, FG/FxFG as well as GLFG repeats form a selective permeability barrier with self-healing properties. 2009, Pubmed
Frey, Purification of protein complexes of defined subunit stoichiometry using a set of orthogonal, tag-cleaving proteases. 2014, Pubmed
Frey, A new set of highly efficient, tag-cleaving proteases for purifying recombinant proteins. 2014, Pubmed , Xenbase
Frey, A saturated FG-repeat hydrogel can reproduce the permeability properties of nuclear pore complexes. 2007, Pubmed
Frey, FG-rich repeats of nuclear pore proteins form a three-dimensional meshwork with hydrogel-like properties. 2006, Pubmed
Görlich, Transport between the cell nucleus and the cytoplasm. 1999, Pubmed
Görlich, A 41 amino acid motif in importin-alpha confers binding to importin-beta and hence transit into the nucleus. 1996, Pubmed , Xenbase
Görlich, Characterization of Ran-driven cargo transport and the RanGTPase system by kinetic measurements and computer simulation. 2003, Pubmed
Griffis, Nup98 localizes to both nuclear and cytoplasmic sides of the nuclear pore and binds to two distinct nucleoporin subcomplexes. 2003, Pubmed
Hahn, Importin β-type nuclear transport receptors have distinct binding affinities for Ran-GTP. 2011, Pubmed
Hetzer, Border control at the nucleus: biogenesis and organization of the nuclear membrane and pore complexes. 2009, Pubmed
Ho, Nmd3p is a Crm1p-dependent adapter protein for nuclear export of the large ribosomal subunit. 2000, Pubmed
Hülsmann, The permeability of reconstituted nuclear pores provides direct evidence for the selective phase model. 2012, Pubmed , Xenbase
Iovine, The GLFG repetitive region of the nucleoporin Nup116p interacts with Kap95p, an essential yeast nuclear import factor. 1995, Pubmed
Isgro, Binding dynamics of isolated nucleoporin repeat regions to importin-beta. 2005, Pubmed
Iwamoto, Two distinct repeat sequences of Nup98 nucleoporins characterize dual nuclei in the binucleated ciliate tetrahymena. 2009, Pubmed
Keeling, The tree of eukaryotes. 2005, Pubmed
Khurana, Mechanism of thioflavin T binding to amyloid fibrils. 2005, Pubmed
Kose, Hikeshi, a nuclear import carrier for Hsp70s, protects cells from heat shock-induced nuclear damage. 2012, Pubmed
Kubitscheck, Nuclear transport of single molecules: dwell times at the nuclear pore complex. 2005, Pubmed
Labokha, Systematic analysis of barrier-forming FG hydrogels from Xenopus nuclear pore complexes. 2013, Pubmed , Xenbase
Li, Phase transitions in the assembly of multivalent signalling proteins. 2012, Pubmed
Lim, Nanomechanical basis of selective gating by the nuclear pore complex. 2007, Pubmed , Xenbase
Matz, Fluorescent proteins from nonbioluminescent Anthozoa species. 1999, Pubmed , Xenbase
Milles, Single molecule study of the intrinsically disordered FG-repeat nucleoporin 153. 2011, Pubmed
Mohr, Characterisation of the passive permeability barrier of nuclear pore complexes. 2009, Pubmed
Occhipinti, Non-FG mediated transport of the large pre-ribosomal subunit through the nuclear pore complex by the mRNA export factor Gle2. 2013, Pubmed
Ori, Cell type-specific nuclear pores: a case in point for context-dependent stoichiometry of molecular machines. 2013, Pubmed
Park, Differential targeting of nuclear pore complex proteins in poliovirus-infected cells. 2008, Pubmed
Patel, Natively unfolded nucleoporins gate protein diffusion across the nuclear pore complex. 2007, Pubmed
Pletneva, Refined crystal structures of red and green fluorescent proteins from the button polyp Zoanthus. 2007, Pubmed
Pollard, A novel receptor-mediated nuclear protein import pathway. 1996, Pubmed
Powers, The vertebrate GLFG nucleoporin, Nup98, is an essential component of multiple RNA export pathways. 1997, Pubmed , Xenbase
Presgraves, Adaptive evolution drives divergence of a hybrid inviability gene between two species of Drosophila. 2003, Pubmed
Pritchard, RAE1 is a shuttling mRNA export factor that binds to a GLEBS-like NUP98 motif at the nuclear pore complex through multiple domains. 1999, Pubmed , Xenbase
Radu, The peptide repeat domain of nucleoporin Nup98 functions as a docking site in transport across the nuclear pore complex. 1995, Pubmed
Rexach, Protein import into nuclei: association and dissociation reactions involving transport substrate, transport factors, and nucleoporins. 1995, Pubmed
Ribbeck, Kinetic analysis of translocation through nuclear pore complexes. 2001, Pubmed
Ribbeck, The permeability barrier of nuclear pore complexes appears to operate via hydrophobic exclusion. 2002, Pubmed
Ribbeck, NTF2 mediates nuclear import of Ran. 1998, Pubmed
Ribbeck, The translocation of transportin-cargo complexes through nuclear pores is independent of both Ran and energy. 1999, Pubmed
Rosenblum, Autoproteolysis in nucleoporin biogenesis. 1999, Pubmed
Rothballer, Poring over pores: nuclear pore complex insertion into the nuclear envelope. 2013, Pubmed
Rout, Virtual gating and nuclear transport: the hole picture. 2003, Pubmed
Schrader, Structural basis of the nic96 subcomplex organization in the nuclear pore channel. 2008, Pubmed
Schwoebel, Ran-dependent signal-mediated nuclear import does not require GTP hydrolysis by Ran. 1998, Pubmed
Shulga, Binding dynamics of structural nucleoporins govern nuclear pore complex permeability and may mediate channel gating. 2003, Pubmed
Sickmeier, DisProt: the Database of Disordered Proteins. 2007, Pubmed
Strässer, Binding of the Mex67p/Mtr2p heterodimer to FXFG, GLFG, and FG repeat nucleoporins is essential for nuclear mRNA export. 2000, Pubmed
Strawn, Minimal nuclear pore complexes define FG repeat domains essential for transport. 2004, Pubmed
Tamura, Identification and characterization of nuclear pore complex components in Arabidopsis thaliana. 2010, Pubmed
Tu, Large cargo transport by nuclear pores: implications for the spatial organization of FG-nucleoporins. 2013, Pubmed
Tu, Single molecule studies of nucleocytoplasmic transport. 2011, Pubmed
Uversky, Why are "natively unfolded" proteins unstructured under physiologic conditions? 2000, Pubmed
VASSAR, Fluorescent stains, with special reference to amyloid and connective tissues. 1959, Pubmed
Voronina, The C. elegans homolog of nucleoporin Nup98 is required for the integrity and function of germline P granules. 2010, Pubmed
Walther, The cytoplasmic filaments of the nuclear pore complex are dispensable for selective nuclear protein import. 2002, Pubmed , Xenbase
Weis, Characterization of the nuclear protein import mechanism using Ran mutants with altered nucleotide binding specificities. 1996, Pubmed
Weis, Regulating access to the genome: nucleocytoplasmic transport throughout the cell cycle. 2003, Pubmed
Wente, NUP145 encodes a novel yeast glycine-leucine-phenylalanine-glycine (GLFG) nucleoporin required for nuclear envelope structure. 1994, Pubmed
Wente, A new family of yeast nuclear pore complex proteins. 1992, Pubmed
Wild, A protein inventory of human ribosome biogenesis reveals an essential function of exportin 5 in 60S subunit export. 2010, Pubmed
Xu, In vivo analysis of human nucleoporin repeat domain interactions. 2013, Pubmed
Yamada, A bimodal distribution of two distinct categories of intrinsically disordered structures with separate functions in FG nucleoporins. 2010, Pubmed
Yang, Imaging of single-molecule translocation through nuclear pore complexes. 2004, Pubmed
Yang, Nuclear import time and transport efficiency depend on importin beta concentration. 2006, Pubmed
Yao, Nuclear export of ribosomal 60S subunits by the general mRNA export receptor Mex67-Mtr2. 2007, Pubmed
