XB-ART-50112
RNA
2015 Feb 01;212:279-95. doi: 10.1261/rna.047787.114.
Show Gene links
Show Anatomy links
Evidence for multiple, distinct ADAR-containing complexes in Xenopus laevis.
Schweidenback CT, Emerman AB, Jambhekar A, Blower MD.
???displayArticle.abstract???
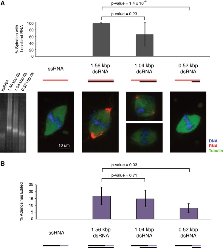
ADAR (adenosine deaminase acting on RNA) is an RNA-editing enzyme present in most metazoans that converts adenosines in double-stranded RNA targets into inosines. Although the RNA targets of ADAR-mediated editing have been extensively cataloged, our understanding of the cellular function of such editing remains incomplete. We report that long, double-stranded RNA added to Xenopus laevis egg extract is incorporated into an ADAR-containing complex whose protein components resemble those of stress granules. This complex localizes to microtubules, as assayed by accumulation on meiotic spindles. We observe that the length of a double-stranded RNA influences its incorporation into the microtubule-localized complex. ADAR forms a similar complex with endogenous RNA, but the endogenous complex fails to localize to microtubules. In addition, we characterize the endogenous, ADAR-associated RNAs and discover that they are enriched for transcripts encoding transcriptional regulators, zinc-finger proteins, and components of the secretory pathway. Interestingly, association with ADAR correlates with previously reported translational repression in early embryonic development. This work demonstrates that ADAR is a component of two, distinct ribonucleoprotein complexes that contain different types of RNAs and exhibit diverse cellular localization patterns. Our findings offer new insight into the potential cellular functions of ADAR.
???displayArticle.pubmedLink??? 25519486
???displayArticle.pmcLink??? PMC4338354
???displayArticle.link??? RNA
???displayArticle.grants??? [+]
Species referenced: Xenopus laevis
Genes referenced: ada adar
???attribute.lit??? ???displayArticles.show???
References [+] :
Athanasiadis,
Widespread A-to-I RNA editing of Alu-containing mRNAs in the human transcriptome.
2004, Pubmed
Athanasiadis, Widespread A-to-I RNA editing of Alu-containing mRNAs in the human transcriptome. 2004, Pubmed
Bartoli, The role of molecular microtubule motors and the microtubule cytoskeleton in stress granule dynamics. 2011, Pubmed
Bass, An unwinding activity that covalently modifies its double-stranded RNA substrate. 1988, Pubmed , Xenbase
Bass, A developmentally regulated activity that unwinds RNA duplexes. 1987, Pubmed , Xenbase
Bass, RNA editing by adenosine deaminases that act on RNA. 2002, Pubmed
Bazak, A-to-I RNA editing occurs at over a hundred million genomic sites, located in a majority of human genes. 2014, Pubmed
Blower, Genome-wide analysis demonstrates conserved localization of messenger RNAs to mitotic microtubules. 2007, Pubmed , Xenbase
Borchert, Adenosine deamination in human transcripts generates novel microRNA binding sites. 2009, Pubmed
Brzostowski, RNA-dependent cytoplasmic anchoring of a transcription factor subunit during Xenopus development. 2000, Pubmed , Xenbase
Capshew, Inverted Alu dsRNA structures do not affect localization but can alter translation efficiency of human mRNAs independent of RNA editing. 2012, Pubmed
Chang, Interaction between Poly(ADP-ribose) and NuMA contributes to mitotic spindle pole assembly. 2009, Pubmed
Chen, Recoding RNA editing of AZIN1 predisposes to hepatocellular carcinoma. 2013, Pubmed
Deshler, Localization of Xenopus Vg1 mRNA by Vera protein and the endoplasmic reticulum. 1997, Pubmed , Xenbase
Desterro, SUMO-1 modification alters ADAR1 editing activity. 2005, Pubmed
Donnelly, The eIF2α kinases: their structures and functions. 2013, Pubmed
Eckmann, The RNA-editing enzyme ADAR1 is localized to the nascent ribonucleoprotein matrix on Xenopus lampbrush chromosomes but specifically associates with an atypical loop. 1999, Pubmed , Xenbase
Eliscovich, Spindle-localized CPE-mediated translation controls meiotic chromosome segregation. 2008, Pubmed , Xenbase
Ferrandon, RNA-RNA interaction is required for the formation of specific bicoid mRNA 3' UTR-STAUFEN ribonucleoprotein particles. 1997, Pubmed
Ferrandon, Staufen protein associates with the 3'UTR of bicoid mRNA to form particles that move in a microtubule-dependent manner. 1994, Pubmed
Gaglio, Mitotic spindle poles are organized by structural and motor proteins in addition to centrosomes. 1997, Pubmed , Xenbase
Gray, Evolutionary origin of RNA editing. 2012, Pubmed
Groisman, CPEB, maskin, and cyclin B1 mRNA at the mitotic apparatus: implications for local translational control of cell division. 2000, Pubmed , Xenbase
Hannak, Investigating mitotic spindle assembly and function in vitro using Xenopus laevis egg extracts. 2006, Pubmed , Xenbase
Higuchi, Point mutation in an AMPA receptor gene rescues lethality in mice deficient in the RNA-editing enzyme ADAR2. 2000, Pubmed
Hough, Purification of the Xenopus laevis double-stranded RNA adenosine deaminase. 1994, Pubmed , Xenbase
Huang, Bioinformatics enrichment tools: paths toward the comprehensive functional analysis of large gene lists. 2009, Pubmed
Huang, Systematic and integrative analysis of large gene lists using DAVID bioinformatics resources. 2009, Pubmed
Hundley, C. elegans and H. sapiens mRNAs with edited 3' UTRs are present on polysomes. 2008, Pubmed
Hundley, ADAR editing in double-stranded UTRs and other noncoding RNA sequences. 2010, Pubmed
Ingolia, Genome-wide analysis in vivo of translation with nucleotide resolution using ribosome profiling. 2009, Pubmed
Jambhekar, RNA stimulates Aurora B kinase activity during mitosis. 2014, Pubmed , Xenbase
Jambhekar, Control of meiosis by respiration. 2008, Pubmed
Jansen, Assembly of mRNA-protein complexes for directional mRNA transport in eukaryotes--an overview. 2012, Pubmed
Johnston, Aggresomes: a cellular response to misfolded proteins. 1998, Pubmed
Johnston, Cytoplasmic dynein/dynactin mediates the assembly of aggresomes. 2002, Pubmed
Jurka, Repbase Update, a database of eukaryotic repetitive elements. 2005, Pubmed
Kato, Length-dependent recognition of double-stranded ribonucleic acids by retinoic acid-inducible gene-I and melanoma differentiation-associated gene 5. 2008, Pubmed
Kim, Widespread RNA editing of embedded alu elements in the human transcriptome. 2004, Pubmed
Kimelman, An antisense mRNA directs the covalent modification of the transcript encoding fibroblast growth factor in Xenopus oocytes. 1989, Pubmed , Xenbase
Kingsley, Widespread RNA segregation in a spiralian embryo. 2007, Pubmed
Knoop, When you can't trust the DNA: RNA editing changes transcript sequences. 2011, Pubmed
Ladomery, Xp54, the Xenopus homologue of human RNA helicase p54, is an integral component of stored mRNP particles in oocytes. 1997, Pubmed , Xenbase
Lambert, Asymmetric inheritance of centrosomally localized mRNAs during embryonic cleavages. 2002, Pubmed
Langmead, Ultrafast and memory-efficient alignment of short DNA sequences to the human genome. 2009, Pubmed
Lau, Systematic and single cell analysis of Xenopus Piwi-interacting RNAs and Xiwi. 2009, Pubmed , Xenbase
Lécuyer, Global analysis of mRNA localization reveals a prominent role in organizing cellular architecture and function. 2007, Pubmed
Li, Deciphering the functions and regulation of brain-enriched A-to-I RNA editing. 2013, Pubmed
Liang, Hypothesis: RNA editing of microRNA target sites in humans? 2007, Pubmed
Lund, Limiting Ago protein restricts RNAi and microRNA biogenesis during early development in Xenopus laevis. 2011, Pubmed , Xenbase
Macbeth, Inositol hexakisphosphate is bound in the ADAR2 core and required for RNA editing. 2005, Pubmed
Macdonald, cis-acting sequences responsible for anterior localization of bicoid mRNA in Drosophila embryos. 1988, Pubmed
MacDonald, bicoid mRNA localization signal: phylogenetic conservation of function and RNA secondary structure. 1990, Pubmed
Miyamura, Mutations of the RNA-specific adenosine deaminase gene (DSRAD) are involved in dyschromatosis symmetrica hereditaria. 2003, Pubmed
Mowry, Complex formation between stage-specific oocyte factors and a Xenopus mRNA localization element. 1996, Pubmed , Xenbase
Newport, A major developmental transition in early Xenopus embryos: II. Control of the onset of transcription. 1982, Pubmed , Xenbase
Newport, A major developmental transition in early Xenopus embryos: I. characterization and timing of cellular changes at the midblastula stage. 1982, Pubmed , Xenbase
Ng, Proteins that contain a functional Z-DNA-binding domain localize to cytoplasmic stress granules. 2013, Pubmed
Nishikura, Substrate specificity of the dsRNA unwinding/modifying activity. 1991, Pubmed
Nishikura, Functions and regulation of RNA editing by ADAR deaminases. 2010, Pubmed
Park, RNA editing in the human ENCODE RNA-seq data. 2012, Pubmed
Peisley, Cooperative assembly and dynamic disassembly of MDA5 filaments for viral dsRNA recognition. 2011, Pubmed
Peng, Comprehensive analysis of RNA-Seq data reveals extensive RNA editing in a human transcriptome. 2012, Pubmed
Polson, Preferential selection of adenosines for modification by double-stranded RNA adenosine deaminase. 1994, Pubmed
Rabinowitz, Spiralian quartet developmental potential is regulated by specific localization elements that mediate asymmetric RNA segregation. 2010, Pubmed
Raff, Two distinct mechanisms localise cyclin B transcripts in syncytial Drosophila embryos. 1990, Pubmed
Ranjan, Masking mRNA from translation in somatic cells. 1993, Pubmed , Xenbase
Rice, Mutations in ADAR1 cause Aicardi-Goutières syndrome associated with a type I interferon signature. 2012, Pubmed
Rieder, Tertiary structural elements determine the extent and specificity of messenger RNA editing. 2013, Pubmed
Rujano, Polarised asymmetric inheritance of accumulated protein damage in higher eukaryotes. 2006, Pubmed
Saccomanno, A minor fraction of basic fibroblast growth factor mRNA is deaminated in Xenopus stage VI and matured oocytes. 1999, Pubmed , Xenbase
Scadden, A ribonuclease specific for inosine-containing RNA: a potential role in antiviral defence? 1997, Pubmed
Scadden, The RISC subunit Tudor-SN binds to hyper-edited double-stranded RNA and promotes its cleavage. 2005, Pubmed , Xenbase
Sharp, Functional analysis of the microtubule-interacting transcriptome. 2011, Pubmed , Xenbase
Slotkin, Adenosine-to-inosine RNA editing and human disease. 2013, Pubmed
Stein, Absence of non-specific effects of RNA interference triggered by long double-stranded RNA in mouse oocytes. 2005, Pubmed
St Johnston, Moving messages: the intracellular localization of mRNAs. 2005, Pubmed
Subtelny, Poly(A)-tail profiling reveals an embryonic switch in translational control. 2014, Pubmed , Xenbase
Tanaka, RAP55, a cytoplasmic mRNP component, represses translation in Xenopus oocytes. 2006, Pubmed , Xenbase
Thomas, RNA granules: the good, the bad and the ugly. 2011, Pubmed
Trapnell, Transcript assembly and quantification by RNA-Seq reveals unannotated transcripts and isoform switching during cell differentiation. 2010, Pubmed
Wagner, Cell cycle expression of RNA duplex unwindase activity in mammalian cells. 1988, Pubmed , Xenbase
Wang, ADAR regulates RNA editing, transcript stability, and gene expression. 2013, Pubmed
Wang, Stress-induced apoptosis associated with null mutation of ADAR1 RNA editing deaminase gene. 2004, Pubmed
Weissbach, Tudor-SN and ADAR1 are components of cytoplasmic stress granules. 2012, Pubmed
Werner, Natural antisense transcripts. 2005, Pubmed
Wianny, Specific interference with gene function by double-stranded RNA in early mouse development. 2000, Pubmed
Wulff, Elucidating the inosinome: global approaches to adenosine-to-inosine RNA editing. 2011, Pubmed
Xu, Human coding RNA editing is generally nonadaptive. 2014, Pubmed
Yang, Specific double-stranded RNA interference in undifferentiated mouse embryonic stem cells. 2001, Pubmed
Yoon, Xenopus Staufen is a component of a ribonucleoprotein complex containing Vg1 RNA and kinesin. 2004, Pubmed , Xenbase
Zaranek, A survey of genomic traces reveals a common sequencing error, RNA editing, and DNA editing. 2010, Pubmed , Xenbase
Zhang, The fate of dsRNA in the nucleus: a p54(nrb)-containing complex mediates the nuclear retention of promiscuously A-to-I edited RNAs. 2001, Pubmed , Xenbase
