XB-ART-50233
Mol Biol Cell
2015 Mar 15;266:1160-73. doi: 10.1091/mbc.E14-08-1276.
Show Gene links
Show Anatomy links
Regulation of nuclear-cytoplasmic shuttling and function of Family with sequence similarity 13, member A (Fam13a), by B56-containing PP2As and Akt.
Jin Z, Chung JW, Mei W, Strack S, He C, Lau GW, Yang J.
???displayArticle.abstract???
Recent genome-wide association studies reveal that the FAM13A gene is associated with human lung function and a variety of lung diseases, including chronic obstructive pulmonary disease, asthma, lung cancer, and pulmonary fibrosis. The biological functions of Fam13a, however, have not been studied. In an effort to identify novel substrates of B56-containing PP2As, we found that B56-containing PP2As and Akt act antagonistically to control reversible phosphorylation of Fam13a on Ser-322. We show that Ser-322 phosphorylation acts as a molecular switch to control the subcellular distribution of Fam13a. Fam13a shuttles between the nucleus and cytoplasm. When Ser-322 is phosphorylated by Akt, the binding between Fam13a and 14-3-3 is enhanced, leading to cytoplasmic sequestration of Fam13a. B56-containing PP2As dephosphorylate phospho-Ser-322 and promote nuclear localization of Fam13a. We generated Fam13a-knockout mice. Fam13a-mutant mice are viable and healthy, indicating that Fam13a is dispensable for embryonic development and physiological functions in adult animals. Intriguingly, Fam13a has the ability to activate the Wnt pathway. Although Wnt signaling remains largely normal in Fam13a-knockout lungs, depletion of Fam13a in human lung cancer cells causes an obvious reduction in Wnt signaling activity. Our work provides important clues to elucidating the mechanism by which Fam13a may contribute to human lung diseases.
???displayArticle.pubmedLink??? 25609086
???displayArticle.pmcLink??? PMC4357514
???displayArticle.link??? Mol Biol Cell
???displayArticle.grants??? [+]
R01 NS043254 NINDS NIH HHS , HL090699 NHLBI NIH HHS , R01NS043254 NINDS NIH HHS , R01 NS056244 NINDS NIH HHS , NS056244 NINDS NIH HHS , R01 GM093217 NIGMS NIH HHS , R01 HL090699 NHLBI NIH HHS , R56 NS056244 NINDS NIH HHS , R01GM093217 NIGMS NIH HHS
Species referenced: Xenopus laevis
Genes referenced: akt1 axin2 chrd fam13a myc nodal3.2 nog ptpa sia1 sox17a sox17b.2 szl tbxt
???attribute.lit??? ???displayArticles.show???
|
|
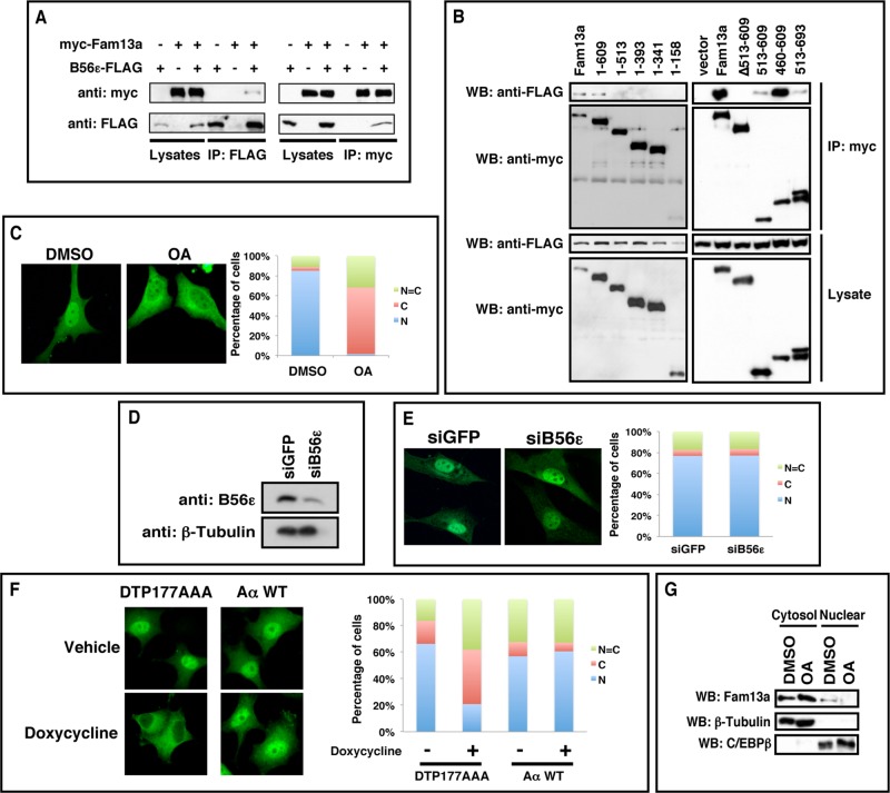
FIGURE 1:. B56-containing PP2As regulate nuclear localization of Fam13a. (A) Coimmunoprecipitation (CoIP) showing the interaction between FAM13A and B56ε. B56ε-FLAG and myc-FAM13A were expressed in HEK293T cells alone or in combination. Cells were harvested and subjected to CoIP with an anti-FLAG antibody (left) or an anti-myc antibody (right). (B) Western blot showing that FLAG-B56ε coimmunoprecipitated with full-length Fam13a and 1–609 but not other Fam13a deletion constructs (1–513, 1–393, 1–341, 1–158, and ∆513x609). In addition, FLAG-B56ε strongly interacted with 460–609 but only very weakly with 513–609 and 513–693. (C) Immunofluorescence images showing the nuclear localization of Fam13a in control (DMSO) cells and cytoplasmic localization of Fam13a in OA-treated cells. (D) Western blot showing knockdown of endogenous B56ε by a siRNA against B56ε (siB56ε). (E) Immunofluorescence images showing the nuclear localization of Fam13a in control (siGFP) and B56ε knockdown (siB56ε) cells. (F) Immunofluorescence images showing subcellular localization of wild-type Fam13a in vehicle or doxycycline-treated Aα exchange cells. Wild-type Fam13a was nuclear in vehicle-treated DTP177AAA and AαWT cells. Doxycycline treatment induced cytoplasmic sequestration of Fam13a in DTP177AAA cells but not in AαWT cells. Shown in C, E, and F are representative staining patterns. The percentage of cells displaying nuclear (N), cytoplasmic (C), or even distribution between nucleus and cytoplasm (N = C) are graphed. At least 100 cells from each sample were scored in each experiment. (G) Fractionation of control (DMSO-treated) and OA-treated A549 cells. Endogenous Fam13a protein in nuclear and cytosolic fractions was analyzed by Western blot. β-Tubulin and C/EBPβ served as marker for cytosolic and nuclear fractions, respectively. |
|
|
FIGURE 2:. Identification of NLSs in Fam13a. (A) Schematic diagram of wild-type Fam13a and NLS mutants (RR340AA, RR531AA, and RR340;531AA). (B) Representative immunofluorescence images showing the nuclear localization of wild-type Fam13a and mislocalization of NLS mutants in NIH3T3 cells. Bar graphs show percentage of cells that exhibit nuclear, cytoplasmic, or homogeneous subcellular distribution. R, arginine; A, alanine. |
|
|
FIGURE 3:. Interaction between Fam13a and 14-3-3. (A) GST pull down, showing that Fam13a interacted with bacterially expressed GST–14-3-3η and GST–14-3-3ε but not GST. (B) Western blot, showing coimmunoprecipitation of myc-Fam13a and FLAG–14-3-3η. FLAG–14-3-3η was detected when myc-Fam13a was immunoprecipitated (middle). Conversely, myc-Fam13a was detected when FLAG-14-3-3η was immunoprecipitated (right). (C) GST pull-down assay, showing that GST–14-3-3 interacts with the full-length Fam13a and some Fam13a deletion constructs (1–609, 1–513, 1–393, and 1–341). GST-14-3-3 failed to pull down 1–158. (D) Western blot, showing that truncation of residues 315–329 decreased the binding between GST–14-3-3 and Fam13a. |
|
|
FIGURE 4:. The 14-3-3 binding domain is important for cytoplasmic sequestration of Fam13a in response to PP2A inhibition. (A) Representative immunofluorescence images, showing the subcellular distribution of Fam13a and Δ315–329 in control (DMSO) and OA-treated NIH3T3 cells. Fam13a and Δ315–329 were primarily nuclear in control (DMSO) NIH3T3 cells. OA treatment induced cytoplasmic localization of Fam13a. Δ315–329 remained nuclear in the majority of OA-treated cells. (B) Representative immunofluorescence images, showing subcellular distribution of Fam13a and Δ315–329 in control (vehicle-treated) and doxycycline-treated Aα exchange (DTP177AAA) cells. Fam13a and Δ315–329 were nuclear in vehicle-treated cells. After doxycycline treatment, Fam13a was mislocalized. Δ315–329 remained nuclear in the majority of treated cells. Bar graphs in A and B indicate the percentage of cells that exhibit nuclear, cytoplasmic, or homogeneous subcellular distribution. (C) The 14-3-3 binding motif (residues 315–329) is required for the effect of PP2A inhibition on binding between Fam13a and bacterially expressed GST–14-3-3η in a GST pull-down assay. Fam13a- and Δ315–329–expressing cells were treated with DMSO or OA. Cell lysates were used for the GST pull-down assay. Note that OA treatment significantly enhanced interaction between Fam13a and GST–14-3-3. Compared to wild-type Fam13a, Δ315-329 showed much weaker interaction with 14-3-3 after OA treatment. (D) The 14-3-3 binding motif (residues 315–329) is required for the effect of B56s knockdown on binding between Fam13a and GST–14-3-3 in a GST pull-down assay. Fam13a- and Δ315–329–expressing Aα exchange cells were treated with vehicle or doxycycline. Cell lysates were used in a GST pull-down assay. Doxycycline treatment significantly enhanced the interaction between Fam13a and 14-3-3. However, Δ315–329 showed weaker interaction with 14-3-3 compared with wild-type Fam13a after doxycycline treatment. |
|
|
FIGURE 5:. Akt promotes cytoplasmic sequestration of Fam13a and binding between Fam13a and 14-3-3. (A) Representative immunofluorescence images, showing the subcellular distribution of Fam13a when cotransfected with an empty vector or Akt-myr in NIH3T3 cells. (B) Representative immunofluorescence images, showing subcellular localization of Fam13a in NIH3T3 cells treated with DMSO (control), OA, wortmannin, LY294002, OA plus wortmannin, or OA plus LY294002. Fam13a localized in the nucleus in control (DMSO) cells. OA-treated cells exhibited cytoplasmic localization of Fam13a. Fam13a remained in the nucleus in wortmannin, LY294002-, OA/wortmannin-, or OA/LY294002-treated cells. Bar graphs in A and B indicate the percentage of cells that exhibit nuclear, cytoplasmic, or homogeneous subcellular distribution. (C) Inhibition of Akt activation by wortmannin reduces OA-induced binding between Fam13a and 14-3-3 in a GST pull-down assay. Fam13a-expressing NIH3T3 cells were treated with DMSO (control), OA, wortmannin, or OA plus wortmannin. Cell lysates were used in a GST pull-down assay. OA treatment strongly enhanced the binding between Fam13a and GSTâ14-3-3. This effect of OA treatment was reduced by wortmannin treatment. Wortmannin treatment itself had minimal effect on the binding between Fam13a and GST-14-3-3. |
|
|
FIGURE 6:. Ser-322 is important for subcellular distribution of Fam13a and its interaction with 14-3-3. (A) Representative immunofluorescence images, showing the subcellular distribution of Fam13a and S322A in NIH3T3 cells treated with DMSO (control) or OA. Bar graph indicates the percentage of cells that exhibit nuclear, cytoplasmic, or homogeneous subcellular distribution. (B) A GST pull down, showing that Ser-322 is important for the binding between Fam13a and 14-3-3 and the effect of OA on this interaction. Fam13a- and S322A-expressing NIH3T3 cells were treated with DMSO (control) or OA. Cell lysates were used in a GST pull-down assay. Interaction between Fam13a and 14-3-3 was markedly enhanced in OA-treated cells. In contrast, S322A mutant showed weaker interaction with 14-3-3 in OA-treated cells. (C) Western blot, showing the specificity of the anti-phosphoS322 (pS322) antibody. Note that the anti-pS322 antibody strongly reacted with Fam13a. It did not react with Δ315–329 but recognized S322A weakly. (D) Western blot, showing Ser-322 phosphorylation in NIH3T3 cells treated with DMSO (control), OA, wortmannin, or OA plus wortmannin. pS322 level was increased by OA treatment. The effect of OA on pS322 was reduced by wortmannin treatment. (E) Western blot, showing that overexpression of B56β, B56γ, B56δ, and B56ε decreased Ser-322 phosphorylation. All B56 expression constructs were FLAG tagged. |
|
|
FIGURE 7:. Activation of Wnt signaling by Fam13a. (A) Morphology of uninjected and Fam13a RNA (1 ng)âinjected Xenopus embryos at the tadpole stage. Embryos injected with Fam13a developed partial secondary axes (arrowheads). (B) Expression of siamois, Xnr3, chordin, noggin, sizzled, sox17, and Xbra in control and Fam13a-injected embryos. Embryos were harvested at the early gastrula stage. (C) Epistasis analysis showing that the expression of siamois and Xnr3 in Fam13a-overexpressed animal caps was blocked by coexpression of axin or GSK3Ã. (D) Western blot showing that overexpression of Fam13a increased the expression of mycâβ-catenin in Xenopus embryos. At the two-cell stage, embryos were injected with a mixture of mycâβ-catenin (100 pg) and myc-GFP (50 pg) RNAs or a mixture of mycâβ-catenin, myc-GFP, and myc-Fam13a (1 ng). Embryos were harvested at stage 9. (E) RT-PCR, showing the expression of siamois and Xnr3 in Fam13a-, â315â329â, or RR340;531AA-overexpressed animal caps. As a control, the levels of injected Fam13a, â315-329, and RR340;531AA RNAs were monitored. (F) Western blot, showing that overexpression of Fam13a increased the expression of mycâβ-catenin in A549 cells. (G) Dual-luciferase assays, showing that overexpression of Fam13a activated TOPFlash and enhanced the activity of β-catenin in A549 cells. FOPFlash, which contains mutations in the TCF binding sites, was included as a negative control. Firefly luciferase activity was normalized to the activity of Renilla luciferase (TK-RL). (H) Overexpression of Fam13a and â315â329, but not RR340;531, enhanced the activity of β-catenin in the TOPFlash luciferase assay in A549 cells. Firefly luciferase activity was normalized to the activity of Renilla luciferase. (I) Western blot, showing coimmunoprecipitation of Flag-Fam13a and myc-axin. Of note, we did not detect any interaction between Flag-Fam13a and myc-GSK3β. (J) Western blot showing that overexpression of Fam13a reduced the expression of HA-Axin in A549 cells. The expression level of myc-GSK3à was not altered by Fam13a overexpression. |
|
|
FIGURE 8:. Generation and analysis of Fam13a-knockout mice. (A) RT-PCR, showing the expression of FAM13A in adult mouse tissues. (B) Schematic diagram showing the knockout strategy. Arrowheads indicate primers used for genotyping. KO-F and GT-B were used to detect the knockout allele (KO). WT-F and GT-B were used to detect the wild-type allele (WT). (C) Genotyping PCR showing the genotype of offspring from intercrossing between Fam13a+/â mice. (D) RT-PCR, showing the expression of Fam13a in wild-type, heterozygous, and knockout animals. (E) Sequence of the PCR product amplified from a Fam13aâ/â-knockout animal, showing deletion of exon 5. (F) Histological analysis of the large airways (left) and alveoli (right) in a wild-type mouse and a FAM13A-knockout mouse. (G) Representative real-time RT-PCR result, showing the levels of axin2 mRNA in control and Fam13aâ/â lungs. (H) Representative real-time RT-PCR result, showing that knockdown of Fam13a reduced the level of axin2 mRNA in A549 cells. |
|
|
FIGURE 7:. Activation of Wnt signaling by Fam13a. (A) Morphology of uninjected and Fam13a RNA (1 ng)âinjected Xenopus embryos at the tadpole stage. Embryos injected with Fam13a developed partial secondary axes (arrowheads). (B) Expression of siamois, Xnr3, chordin, noggin, sizzled, sox17, and Xbra in control and Fam13a-injected embryos. Embryos were harvested at the early gastrula stage. (C) Epistasis analysis showing that the expression of siamois and Xnr3 in Fam13a-overexpressed animal caps was blocked by coexpression of axin or GSK3Ã. (D) Western blot showing that overexpression of Fam13a increased the expression of mycâβ-catenin in Xenopus embryos. At the two-cell stage, embryos were injected with a mixture of mycâβ-catenin (100 pg) and myc-GFP (50 pg) RNAs or a mixture of mycâβ-catenin, myc-GFP, and myc-Fam13a (1 ng). Embryos were harvested at stage 9. (E) RT-PCR, showing the expression of siamois and Xnr3 in Fam13a-, â315â329â, or RR340;531AA-overexpressed animal caps. As a control, the levels of injected Fam13a, â315-329, and RR340;531AA RNAs were monitored. (F) Western blot, showing that overexpression of Fam13a increased the expression of mycâβ-catenin in A549 cells. (G) Dual-luciferase assays, showing that overexpression of Fam13a activated TOPFlash and enhanced the activity of β-catenin in A549 cells. FOPFlash, which contains mutations in the TCF binding sites, was included as a negative control. Firefly luciferase activity was normalized to the activity of Renilla luciferase (TK-RL). (H) Overexpression of Fam13a and â315â329, but not RR340;531, enhanced the activity of β-catenin in the TOPFlash luciferase assay in A549 cells. Firefly luciferase activity was normalized to the activity of Renilla luciferase. (I) Western blot, showing coimmunoprecipitation of Flag-Fam13a and myc-axin. Of note, we did not detect any interaction between Flag-Fam13a and myc-GSK3β. (J) Western blot showing that overexpression of Fam13a reduced the expression of HA-Axin in A549 cells. The expression level of myc-GSK3à was not altered by Fam13a overexpression. |
References [+] :
Aitken,
14-3-3 proteins: a historic overview.
2006, Pubmed
Aitken, 14-3-3 proteins: a historic overview. 2006, Pubmed
Bozinovski, Akt in the pathogenesis of COPD. 2006, Pubmed
Brannon, A beta-catenin/XTcf-3 complex binds to the siamois promoter to regulate dorsal axis specification in Xenopus. 1997, Pubmed , Xenbase
Chambon, The PP2A inhibitor I2PP2A is essential for sister chromatid segregation in oocyte meiosis II. 2013, Pubmed
Cho, Crystal structure of a protein phosphatase 2A heterotrimeric holoenzyme. 2007, Pubmed
Cho, Variants in FAM13A are associated with chronic obstructive pulmonary disease. 2010, Pubmed
Clevers, Wnt/β-catenin signaling and disease. 2012, Pubmed
Cong, Nuclear-cytoplasmic shuttling of Axin regulates subcellular localization of beta-catenin. 2004, Pubmed
David, Phospho-Akt overexpression in non-small cell lung cancer confers significant stage-independent survival disadvantage. 2004, Pubmed
Fingerlin, Genome-wide association study identifies multiple susceptibility loci for pulmonary fibrosis. 2013, Pubmed
Foley, Formation of stable attachments between kinetochores and microtubules depends on the B56-PP2A phosphatase. 2011, Pubmed
Franke, PI3K/Akt: getting it right matters. 2008, Pubmed
Freeman, 14-3-3 Proteins: diverse functions in cell proliferation and cancer progression. 2011, Pubmed
Giard, In vitro cultivation of human tumors: establishment of cell lines derived from a series of solid tumors. 1973, Pubmed
Guo, Genetic analysis of IREB2, FAM13A and XRCC5 variants in Chinese Han patients with chronic obstructive pulmonary disease. 2011, Pubmed
Hancock, Meta-analyses of genome-wide association studies identify multiple loci associated with pulmonary function. 2010, Pubmed
Hannus, Planar cell polarization requires Widerborst, a B' regulatory subunit of protein phosphatase 2A. 2002, Pubmed
Heasman, Patterning the early Xenopus embryo. 2006, Pubmed , Xenbase
Holland, Protein phosphatase 2A and separase form a complex regulated by separase autocleavage. 2007, Pubmed
Isoda, Dynamic regulation of Emi2 by Emi2-bound Cdk1/Plk1/CK1 and PP2A-B56 in meiotic arrest of Xenopus eggs. 2011, Pubmed , Xenbase
Jho, Wnt/beta-catenin/Tcf signaling induces the transcription of Axin2, a negative regulator of the signaling pathway. 2002, Pubmed
Jin, The antagonistic action of B56-containing protein phosphatase 2As and casein kinase 2 controls the phosphorylation and Gli turnover function of Daz interacting protein 1. 2011, Pubmed , Xenbase
Jin, The 48-kDa alternative translation isoform of PP2A:B56epsilon is required for Wnt signaling during midbrain-hindbrain boundary formation. 2009, Pubmed , Xenbase
Jin, PP2A:B56{epsilon}, a substrate of caspase-3, regulates p53-dependent and p53-independent apoptosis during development. 2010, Pubmed , Xenbase
Kim, Association of lung function genes with chronic obstructive pulmonary disease. 2014, Pubmed
Königshoff, Functional Wnt signaling is increased in idiopathic pulmonary fibrosis. 2008, Pubmed
Kruse, Direct binding between BubR1 and B56-PP2A phosphatase complexes regulate mitotic progression. 2013, Pubmed
Lemaire, Expression cloning of Siamois, a Xenopus homeobox gene expressed in dorsal-vegetal cells of blastulae and able to induce a complete secondary axis. 1995, Pubmed , Xenbase
Lemjabbar-Alaoui, Wnt and Hedgehog are critical mediators of cigarette smoke-induced lung cancer. 2006, Pubmed
Li, A specific PP2A regulatory subunit, B56gamma, mediates DNA damage-induced dephosphorylation of p53 at Thr55. 2007, Pubmed
Li, Importance of hedgehog interacting protein and other lung function genes in asthma. 2011, Pubmed
Li, B56-associated protein phosphatase 2A is required for survival and protects from apoptosis in Drosophila melanogaster. 2002, Pubmed
Li, Protein phosphatase 2A and its B56 regulatory subunit inhibit Wnt signaling in Xenopus. 2001, Pubmed , Xenbase
Liu, Epigenomic alterations and gene expression profiles in respiratory epithelia exposed to cigarette smoke condensate. 2010, Pubmed
MacDonald, Wnt/beta-catenin signaling: components, mechanisms, and diseases. 2009, Pubmed , Xenbase
Manning, The protein kinase complement of the human genome. 2002, Pubmed
McKendry, LEF-1/TCF proteins mediate wnt-inducible transcription from the Xenopus nodal-related 3 promoter. 1997, Pubmed , Xenbase
Mei, Maternal Dead-End1 is required for vegetal cortical microtubule assembly during Xenopus axis specification. 2013, Pubmed , Xenbase
Muslin, 14-3-3 proteins: regulation of subcellular localization by molecular interference. 2000, Pubmed
Nobumori, B56γ tumor-associated mutations provide new mechanisms for B56γ-PP2A tumor suppressor activity. 2013, Pubmed
Nusse, Wnt signaling and stem cell control. 2008, Pubmed
Padmanabhan, A PP2A regulatory subunit regulates C. elegans insulin/IGF-1 signaling by modulating AKT-1 phosphorylation. 2009, Pubmed
Pillai, Loci identified by genome-wide association studies influence different disease-related phenotypes in chronic obstructive pulmonary disease. 2010, Pubmed
Pittman, A system for characterizing cellular and molecular events in programmed neuronal cell death. 1993, Pubmed
Porter, Bod1 regulates protein phosphatase 2A at mitotic kinetochores. 2013, Pubmed
Ratcliffe, A positive role for the PP2A catalytic subunit in Wnt signal transduction. 2000, Pubmed , Xenbase
Reinhardt, Phospho-Ser/Thr-binding domains: navigating the cell cycle and DNA damage response. 2013, Pubmed
Reya, Wnt signalling in stem cells and cancer. 2005, Pubmed
Rorick, PP2A:B56epsilon is required for eye induction and eye field separation. 2007, Pubmed , Xenbase
Ruediger, Binding specificity of protein phosphatase 2A core enzyme for regulatory B subunits and T antigens. 1999, Pubmed
Ruvolo, PKR regulates B56(alpha)-mediated BCL2 phosphatase activity in acute lymphoblastic leukemia-derived REH cells. 2008, Pubmed
Seeling, Regulation of beta-catenin signaling by the B56 subunit of protein phosphatase 2A. 1999, Pubmed , Xenbase
Shouse, A B56gamma mutation in lung cancer disrupts the p53-dependent tumor-suppressor function of protein phosphatase 2A. 2010, Pubmed
Shouse, Serine 15 phosphorylation of p53 directs its interaction with B56gamma and the tumor suppressor activity of B56gamma-specific protein phosphatase 2A. 2008, Pubmed
Sidhu, EMMPRIN regulates the canonical Wnt/beta-catenin signaling pathway, a potential role in accelerating lung tumorigenesis. 2010, Pubmed
Silverstein, Actions of PP2A on the MAP kinase pathway and apoptosis are mediated by distinct regulatory subunits. 2002, Pubmed
Slupe, Determinants for Substrate Specificity of Protein Phosphatase 2A. 2011, Pubmed
Smith, A nodal-related gene defines a physical and functional domain within the Spemann organizer. 1995, Pubmed , Xenbase
Sokol, Analysis of Dishevelled signalling pathways during Xenopus development. 1996, Pubmed , Xenbase
Stewart, Wnt signaling pathway in non-small cell lung cancer. 2014, Pubmed
Strack, Critical role for protein phosphatase 2A heterotrimers in mammalian cell survival. 2004, Pubmed
van Amerongen, Towards an integrated view of Wnt signaling in development. 2009, Pubmed
Varadkar, The protein phosphatase 2A B56γ regulatory subunit is required for heart development. 2014, Pubmed
Veeman, Zebrafish prickle, a modulator of noncanonical Wnt/Fz signaling, regulates gastrulation movements. 2003, Pubmed
Virshup, From promiscuity to precision: protein phosphatases get a makeover. 2009, Pubmed
Wang, Alterations of the PPP2R1B gene in human lung and colon cancer. 1998, Pubmed
Wiechens, Nucleo-cytoplasmic shuttling of Axin, a negative regulator of the Wnt-beta-catenin Pathway. 2004, Pubmed , Xenbase
Winn, Restoration of Wnt-7a expression reverses non-small cell lung cancer cellular transformation through frizzled-9-mediated growth inhibition and promotion of cell differentiation. 2005, Pubmed
Xu, BUBR1 recruits PP2A via the B56 family of targeting subunits to promote chromosome congression. 2013, Pubmed
Xu, Structure of the protein phosphatase 2A holoenzyme. 2006, Pubmed
Yang, PP2A:B56epsilon is required for Wnt/beta-catenin signaling during embryonic development. 2003, Pubmed , Xenbase
Yang, Functions of B56-containing PP2As in major developmental and cancer signaling pathways. 2010, Pubmed
You, Inhibition of Wnt-2-mediated signaling induces programmed cell death in non-small-cell lung cancer cells. 2004, Pubmed
Young, FAM13A locus in COPD is independently associated with lung cancer - evidence of a molecular genetic link between COPD and lung cancer. 2011, Pubmed
