XB-ART-50281
Dev Biol
2015 Dec 15;4082:213-28. doi: 10.1016/j.ydbio.2015.03.008.
Show Gene links
Show Anatomy links
Xenopus: An in vivo model for imaging the inflammatory response following injury and bacterial infection.
???displayArticle.abstract???
A major goal in regenerative medicine is to identify therapies to facilitate our body׳s innate abilities to repair and regenerate following injury, disease or aging. In the past decade it has become apparent that the innate immune system is able to affect the speed and quality of the regenerative response through mechanisms that are not entirely clear. For this reason there has been a resurgent interest in investigating the role of inflammation during tissue repair and regeneration. Remarkably, there have only been a handful of such studies using organisms with high regenerative capacity. Here we perform a study of the inflammatory response following injury in Xenopus larvae, which are able to achieve scarless wound healing and to regenerate appendages, as a preamble into understanding the role that inflammation plays during tissue repair and regeneration in this organism. We characterized the morphology and migratory behavior of granulocytes and macrophages following sterile and infected wounding regimes, using various transgenic lines that labeled different types of myeloid lineages, including granulocytes and macrophages. Using this approach we found that the inflammatory response following injury and infection in Xenopus larvae is very similar to that seen in humans, suggesting that this model provides an easily tractable and medically relevant system to investigate inflammation following injury and infection in vivo.
???displayArticle.pubmedLink??? 25823652
???displayArticle.pmcLink??? PMC4685038
???displayArticle.link??? Dev Biol
???displayArticle.grants??? [+]
R24 AI059830 NIAID NIH HHS , R24-AI-059830 NIAID NIH HHS , WT082450MA Wellcome Trust , MR/L007525/1 Medical Research Council
Species referenced: Xenopus laevis
Genes referenced: pnma2 slurp1l
Lines/Strains:
???attribute.lit??? ???displayArticles.show???
|
|
Fig. 1. Heterogeneity of myeloid cell populations in X. laevis larvae. (A) Schematic representation of a double transgenic Xenopus larva expressing Green Fluorescent Protein (GFP) under the control of the Xenopus lurp1 gene promoter and the mCherry Fluorescent Protein (mCherry) under the control of zebrafish mpeg1 gene promoter. Myeloid cells are differentially labeled according to GFP or mCherry expression. (B) Dual channel confocal projections merged with the best in focus transmitted light image. Granulocyte-like cells, labeled in green are located all along the larval body. Macrophage-like cells appeared labeled in yellow or red due the mCherry expression driven from the mpeg1 promoter. The labeled myeloid cells are located in scattered positions along the tail and in close proximity to the major blood vessels, such as the dorsal aorta (DA, colored red mask), the posterior cardinal vein (PCV, colored blue mask) and the dorsal longitudinal anatomizing vessel (DLAV, colored blue mask). (C) Myeloid cell subpopulations density was calculated by counting each cell labeled group by mm2 in different larvae (n=5). (D) and (E) Transmitted light images of the ventral fin of Xenopus larvae. lurp+/mpegâ (Granulocyte-like) and lurp+/mpeg+ macrophage-like cells are denoted by green and orange arrowheads, respectively. Cellular projections are denoted with arrowheads and dashed lines. See Video 3, Video 4 and Video 5, associated with panels D and E. (F) Cell length was calculated between the most separated end points of each cell and cell area was calculated by creating masks of the fluorescent expression of each cell (ImageJ software). (G) Dual channel confocal projection merged with the best in focus transmitted light image. A small wound was inflicted in the ventral fin to activate myeloid cell migration (white overshadow at the right hand site). See supplementary video 6, associated with this panel. (H) Time of activation was calculated from the moment the wound was made and when the cells started to migrate (continuous changes in position of more than one cell body size) for the given subpopulation in 5 different larvae. lurp+/mpeg+ cells (macrophage-like) are denoted in orange and lurp+/mpegâ cells (granulocyte-like) are denoted in green. MannâWhitney U-test, * p<0.05. (I) Speed of migration was calculated by tracking individual cells during a 1-h time block as total path length by time. (J) Normalized Lamellipodia Area (NLA) was calculated as the ratio between the whole cell area and the cell body area (area mask generated in ImageJ software). MannâWhitney U-test, n=8, **p<0.01. |
|
|
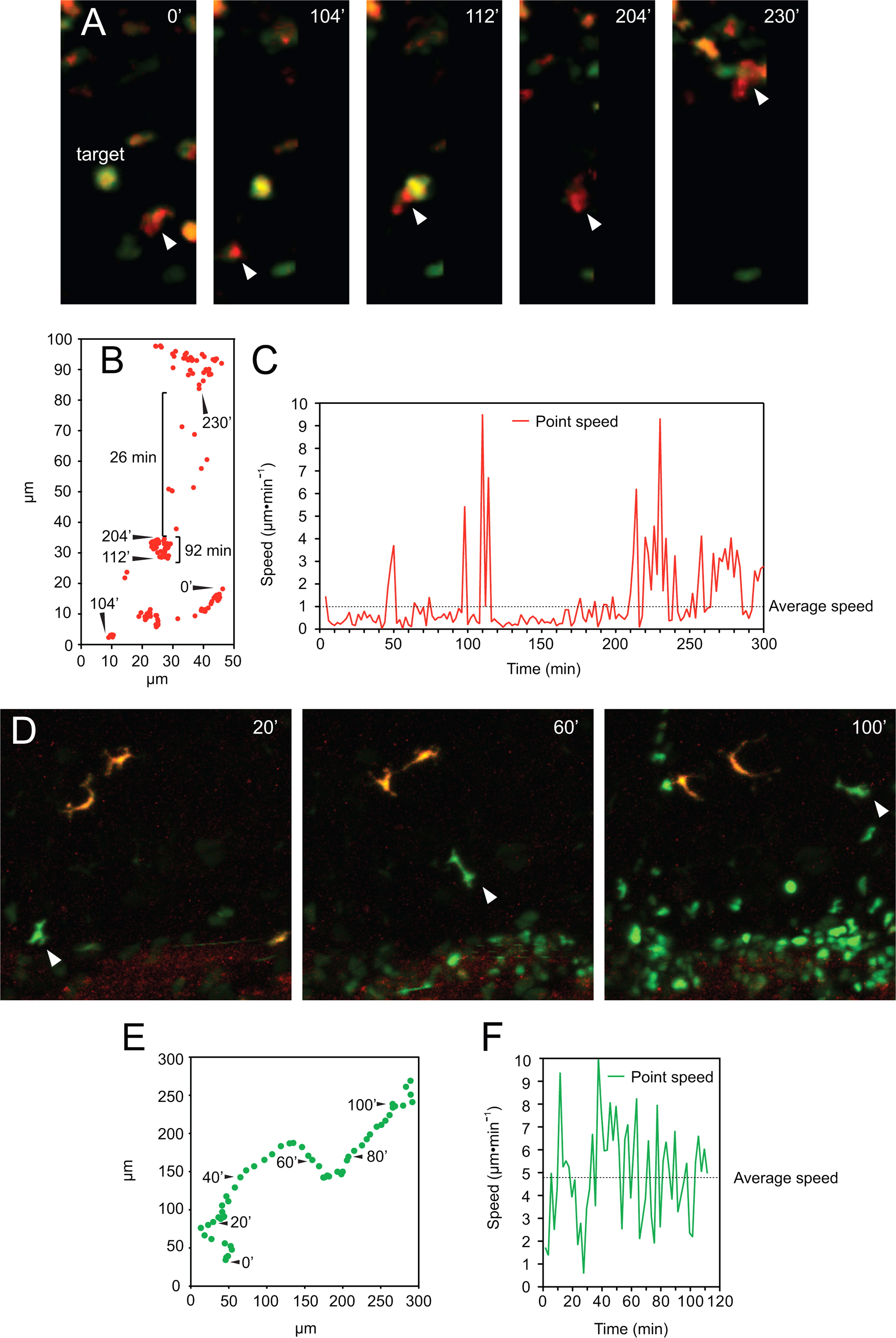
Fig. 2. Tracing myeloid cell migration. (A) Representative still images of dual channel confocal projection time-lapse microscopy, following one mpeg+ macrophage-like cell (white arrowhead). A target cell (a necrotic/apoptotic GFP+ granulocyte), which is engulfed by a macrophage, is denoted and the time of the sequence frames is labeled at the top right corner. See supplementary video 7, associated with this panel. (B) Single cell tracking of the mpeg+ cell from panel A was made with the Mtrack2 plug-in for ImageJ. Time points were acquired each 2 min and the Cartesian coordinates of the track were plotted as red dots. Time point counterparts with the panel A are indicated. (C) Point speed of migration (red line) was calculated for each time point and the average speed through the time lapse is denoted as a dashed line. (D) Representative still images of dual channel confocal projection time lapse pointing at a lurp+ granulocyte-like cell (white arrowhead). An excisional wound was made at the top right corner and the time labels denote minutes after wounding. See supplementary video 8, associated with this panel. (E) Single cell track data was extracted from the time lapse showed in panel D and time point labels are added as guidance. (F) Point speed of migration (red line) was calculated for each time point and the average speed through the time lapse is denoted as a dashed line. |
|
|
Fig. 3. Real-time responses of myeloid cells to mechanical injury. (A) Schematic representation of the different wounding methods used on transgenic X. laevis larvae. (B) Average speed was calculated from the lurp+ cell population in at least 3 different experiments for each condition 1 h after wounding. One-way analysis of the variance (ANOVA) and Tukey׳s Multiple Comparison Test were used for statistical analysis. *p<0.05; **p<0.01; ***p<0.001. (C) Single channel confocal projection and best in focus transmitted light images after melanophore ablation injury. The LASER pulse was directed at the area denoted 1B (red circle). The melanophore (red circle), the intersomitic space (colored yellow mask) and some muscle fibers (colored red mask) are highlighted for reference. See supplementary video 9, associated with this panel. (D) Single channel confocal projection (gray scale) of adjacent myeloid cells migrating towards the wound stimulus, projecting lamellipodia denoted by red arrows. |
|
|
Fig. 4. Wound healing after injury in Xenopus larvae. (A) Schematic representation of the forceps piercing and biopsy punch wound assays used in transgenic lurp1:GFP X. laevis larvae. Myeloid cells are labeled in green and fin capillary network is labeled in red. (B)â(D) Single channel confocal projection and best in focus transmitted light image merge of a forceps pierced wound (dark area at the center) at 5 min, 7 days and 14 days after wounding, respectively. (E) and (F) Single channel confocal projection and best in focus transmitted light image merge of a biopsy punch wound (excisional wound at the center) at 2 h after wounding. GFP+ cells are labeled myeloid cells (E) and the capillary network is highlighted with a red mask. (G) and (H) Single channel confocal projection and best in focus transmitted light image merge of the healed wound 7 days after injury. GFP+ cells are labeled myeloid cells (G). The capillary network is highlighted with a red mask (old blood vessels) and an orange mask (new blood vessels). (I) Schematic representation of a biopsy punch wounding assays in transgenic mpeg1:GFP X. laevis larvae. (J) and (K) Single channel confocal projection and best in focus transmitted light image merge of a healed wound 8 days after injury. GFP+ cells are labeled macrophage-like cells. The excisional wound was originally at the center of the field. |
|
|
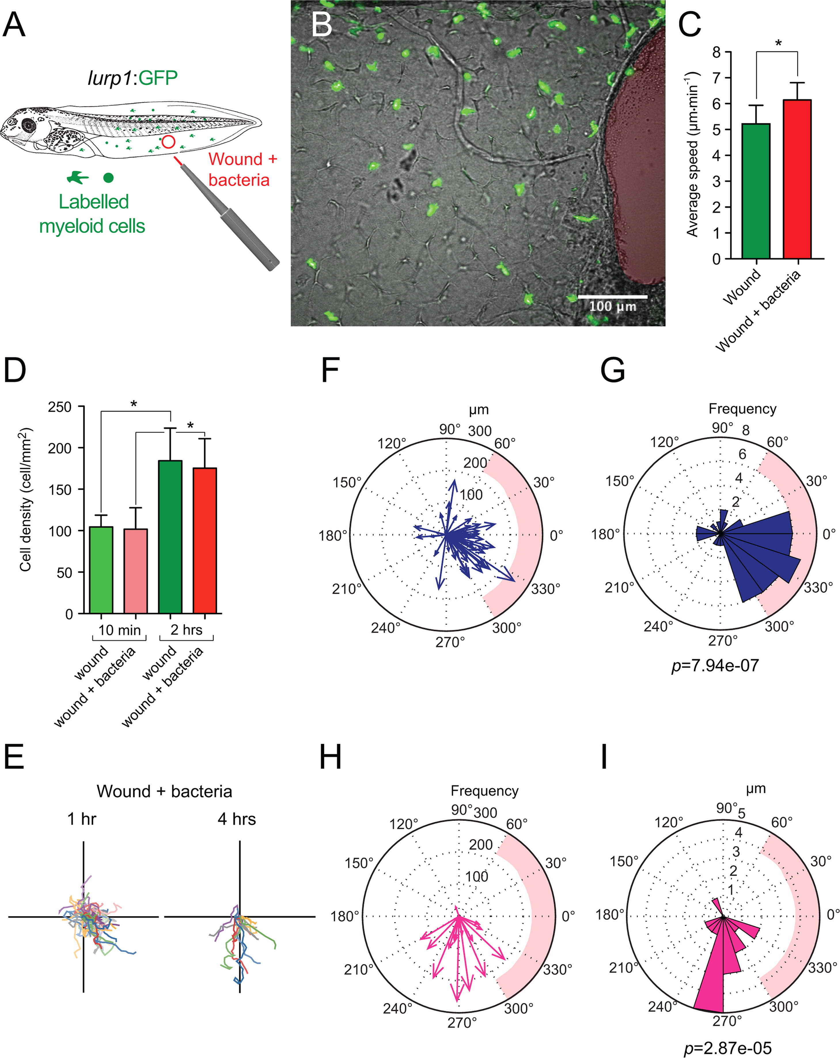
Fig. 5. Myeloid cells migrate preferentially towards the wound site after injury. (A) Schematic representation of a biopsy punch wound assay in lurp1:GFP transgenic Xenopus larva in vivo. The perimeter (red circle) and the area (gray circle) of the excisional wound are indicated. (B) Averages of the area (gray bar) and the perimeter (red line bar) of the wounds measured from 3 independent experiments. (C) One channel confocal projection of the starting point of migration of the myeloid GFP+ cells (gray scale) merged with the cell tracks obtained from the time-lapse analysis. The wound site is highlighted in yellow. See supplementary video 10, associated with this panel. (D) The cell tracks were plotted forcing a common origin in a quadrant mesh. (E) and (F) The magnitude and the angles of the displacement vectors obtained from the GFP+ cell tracks after biopsy punch wounding assay were plotted in rose charts (MatLab). The location of the wound site is denoted by a pink overshadow. Rayleigh test (CircStat for MatLab, The MatWorks) p-value is also indicated. (G) The speed of migration was calculated for each GFP+ cell following light stimulation (unwounded, green dots) or after a biopsy punch-wounding assay (wounded, red dots). The mean speed is indicated with a transversal black line. MannâWhitney U-test, ***p<0.001. (H) and (I) The magnitude and the angles of the displacement vectors obtained from the GFP+ cell tracks after light stimulation were plotted in rose charts (MatLab). Rayleigh test (CircStat for MatLab, The MatWorks) p-value is also indicated. |
|
|
Fig. 6. Macrophage-like cells migrate preferentially towards the wound site after injury. (A) Schematic representation of a mpeg1:GFP transgenic Xenopus larva. (B) The speed of migration was calculated for each GFP+ cell following light stimulation (unwounded, green dots) or after biopsy punch wounding (wounded, red dots). The mean speed is indicated with a transversal black line. Mann–Whitney U-test, ***p<0.001. (C) and (D) The magnitude and the angles of the displacement vectors obtained from the GFP+ cell tracks after light stimulation were plotted in rose charts (MatLab). (E) and (F) The magnitude and the angles of the displacement vectors obtained from the GFP+ cell tracks after biopsy punch wounding were plotted in rose charts (MatLab). The location of the wound site is denoted by a pink overshadow. Rayleigh test (CircStat for MatLab, The MatWorks) p-values are also indicated. |
|
|
Fig. 7. Leukocyte extravasation of myeloid cells in response to mechanical wounds. (A) Schematic representation of a biopsy punch wound assay and the capillary network (in red) at the ventral fin of a lurp1:GFP transgenic Xenopus larva. (B) One channel confocal projection merged with a transmitted light image of the ventral fin of a lurp1:GFP transgenic X. laevis larva. GFP+ myeloid cells appear in green. The wound edge at the right hand site is highlighted in yellow. The regions analyzed are denoted by red dashed squares. The capillaries are highlighted in red. See Video 11 and Video 12, associated with this panel. (C) and (D) Path length reconstitution from the GFP+ cell tracking migrating from capillaries after wounding. A red mask indicating the capillary network is show as reference. (E) and (F) The magnitude and the angles of the displacement vectors obtained from the GFP+ cell tracked from the farthest imaged capillary from the edge of the wound were plotted in rose charts (MatLab). The location of the wound site is denoted by a pink overshadow. Rayleigh test (CircStat for MatLab, The MatWorks) p-value is also indicated. (G) and (H) The magnitude and the angles of the displacement vectors obtained from the GFP+ cell tracked from the closest imaged capillary from the wound edge were plotted in rose charts (MatLab). The location of the wound site is denoted by a pink overshadow. Rayleigh test (CircStat for MatLab, The MatWorks) p-value is also indicated. (I) The speed of migration was calculated for each GFP+ cell that extravasated from the farthest (blue dots) and closest (pink dots) of the edge of the wound. The mean speed is indicated with a transversal black line. |
|
|
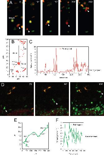
Fig. 8. Macrophage response to bacterially infected wounds. (A) Schematic representation of the wounding assay plus bacteria infection in mpeg1:GFP transgenic Xenopus larva. The puncher was loaded with live E. coli (red tip) before generating the excisional wounds. (B) Single-channel confocal projection merged with the best in focus transmitted light image of the infected wound. The excised tissue area is highlighted in red. GFP+ cells (Macrophage-like) that stopped at the infected wound margin (blue arrowheads) and at the periphery (red arrowheads) are also indicated. See supplementary video 13, associated with this panel. (C) Average speed was calculated from the tracks of mpeg+ cell from at least 3 different experiments for each condition (3 h after wounding). Mann–Whitney U-test, * p<0.05. (D) Point speeds of migration (solid lines) were traced for the cells pointed with blue arrowheads in the panel B. (E) Point speeds of migration (solid lines) were traced for the cells denoted with red arrowheads in the panel B. |
|
|
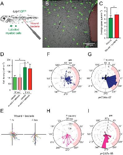
Fig. 9. Granulocyte response to bacterially infected wounds. (A) Schematic representation of the wounding assay plus bacteria infection in lurp1:GFP transgenic Xenopus larva. The puncher was loaded with live E. coli (red tip) before generating the excisional wounds. (B) Single-channel confocal projection merged with the best in focus transmitted light image of the infected wound. Granulocyte-like cells are labeled in green and the excised tissue area is highlighted in red. See supplementary video 14, associated with this panel. (C) Average speed was calculated from the tracks of lurp+ cells from at least 3 different experiments for each condition (1 h after wounding). Mann–Whitney U-test, *p<0.05. (E) The tracks obtained from the lurp+ cells at 1 h and 4 h after wounding were plotted forcing a common origin in a quadrant mesh. (F) and (G) The magnitude and the angles of the displacement vectors obtained from the lurp+ cell tracks 1 h after biopsy punch-wounding assay were plotted in rose charts (MatLab). The location of the wound site is denoted by a pink overshadow. Rayleigh test (CircStat for MatLab, The MatWorks) p-value is also indicated. (H) and (I) The magnitude and the angles of the displacement vectors obtained from the lurp+ cell tracks 4 h after biopsy punch-wounding assay were plotted in rose charts (MatLab). The location of the wound site is denoted by a pink overshadow. Rayleigh test (CircStat for MatLab, The MatWorks) p-value is also indicated. |
|
|
Video 1. Heterogeneity of myeloid cell populations in X. laevis larvae: myeloid cells roll along the endothelium. Transmitted light and GFP fluorescent emission merged time-lapse of a lurp:GFP larva at the dorsal longitudinal anatomizing vessel (DLAV). Some of the GFP+ cells are free in circulation and others roll along the endothelial wall. A video clip is available online. Supplementary material related to this article can be found online at doi:10.1016/j.ydbio.2015.03.008. |
|
|
Video 2. Heterogeneity of myeloid cell populations in X. laevis larvae: myeloid cells extravasation. Transmitted light and GFP fluorescent emission merged time-lapse of a capillary in a lurp:GFP larva after a short-term UV light exposure. GFP+ cells in circulation are accumulated at the damage area and some of them extravasate across the endothelium. A video clip is available online. Supplementary material related to this article can be found online at doi:10.1016/j.ydbio.2015.03.008. |
|
|
Video 3. Heterogeneity of myeloid cell populations in X. laevis larvae: Granulocytes-like cells project lamellipodia in the direction of movement. Transmitted light time-lapse at the ventral fin of a Xenopus larva showing in vivo cell migration within the tissue. Note forward projecting lamellipodia as the cells move. A video clip is available online. Supplementary material related to this article can be found online at doi:10.1016/j.ydbio.2015.03.008. |
|
|
Video 4. Heterogeneity of myeloid cell populations in X. laevis larvae: macrophage-like cells project lamellipodia in the direction of movement. Transmitted light video (30 min time lapse) at the ventral fin of a mpeg1:GFP transgenic Xenopus larva showing macrophage-like cell migration within the tissue. Note several lamellipodia projections form while the cells move. A video clip is available online. Supplementary material related to this article can be found online at doi:10.1016/j.ydbio.2015.03.008. |
|
|
Video 5. Heterogeneity of myeloid cell populations in X. laevis larvae: macrophagess-like cells project lamellipodia in the direction of movement. Transmitted light and GFP fluorescent emission merged time-lapse version of the same video shown in video 4. A video clip is available online. Supplementary material related to this article can be found online at doi:10.1016/j.ydbio.2015.03.008. |
|
|
Video 6. Heterogeneity of myeloid cell populations in X. laevis larvae: cell migration toward the wound site: 0.3 mm biopsy punch assay in the fin of a lurp:GFP/mpeg1:Cherry double transgenic Xenopus larva. Green cells behave like granulocytes and yellow/red cells behave like macrophages. The movie reflects 3 h of cell migration starting 5 min after injury located at the top right of the movie. 10 confocal planes (Z-stack) were taken each 2 min, flattened down and projected as a continuous time-lapse. A video clip is available online. Supplementary material related to this article can be found online at doi:10.1016/j.ydbio.2015.03.008. |
|
|
Video 7. Tracing myeloid cell migration: macrophage-like cell. Macrophage engulfs a necrotic/apoptotic GFP+ granulocyte near the wound site at the bottom of the video. Time-lapse of myeloid behavior at the wound site 24 h after wounding in the fin of a lurp:GFP/mpeg1:Cherry double transgenic Xenopus larva. Green cells are neutrophil-like cells and yellow/red cells are macrophage-like cells. A video clip is available online. Supplementary material related to this article can be found online at doi:10.1016/j.ydbio.2015.03.008. |
|
|
Video 8. Tracing myeloid cell migration: neutrophil-like cell. 0.3 mm biopsy punch assay in the fin of lurp:GFP/mpeg1:Cherry a double transgenic Xenopus larva. Green cells are granulocytes-like cells. The movie reflects 144 min of cell migration starting 10 min after injury located at the top right of the movie. 10 confocal planes (Z-stack) were taken each 2 min, flattened down and projected as a continuous time-lapse. A video clip is available online. Supplementary material related to this article can be found online at doi:10.1016/j.ydbio.2015.03.008. |
|
|
Video 9. Real-time responses of myeloid cells to mechanical injury: LASER melanophore ablation. Dual channel confocal time lapse of an lurp:GFP Xenopus larva after LASER melanophore ablation injury. Frames were acquired each 30 s starting 30 min after the LASER blast. Melanophore cell debris produces a red fluorescence that can be seeing at the top of the clip. GFP+ actively migrate towards the injury site. A video clip is available online. Supplementary material related to this article can be found online at doi:10.1016/j.ydbio.2015.03.008. |
|
|
Video 10. Myeloid cells migrate preferentially towards the wound site after injury. 0.3 mm biopsy punch assay in the fin of a lurp:GFP transgenic Xenopus larva. The movie reflects 9 h of cell migration starting 15 min after injury located at the bottom of the movie. 5 confocal planes (Z-stack) were taken each 2 min, flattened down and projected as a continuous time-lapse. A video clip is available online. Supplementary material related to this article can be found online at doi:10.1016/j.ydbio.2015.03.008. |
|
|
Video 11. Leukocyte extravasation of myeloid cells in response to mechanical wounds: capillary far from wound site. Transmitted light and GFP fluorescent emission merged time-lapse of a lurp:GFP transgenic Xenopus larva 130 min after a biopsy punch wound, located at the right of the movie (about 1 mm out of the field of view). A colored red mask has been created to highlight a blood vessel (first frame). Multiple colored path lines denote the calculated tracks for the GFP+ cells that extravasated from the capillary. A video clip is available online. Supplementary material related to this article can be found online at doi:10.1016/j.ydbio.2015.03.008. |
|
|
Video 12. Leukocyte extravasation of myeloid cells in response to mechanical wounds: capillary near the wound site. Transmitted light and GFP fluorescent emission merged time-lapse of a lurp:GFP transgenic Xenopus larva 130 min after a biopsy punch wound, located at the right of the movie. Colored red masks (first frame) have been created to highlight blood vessels within 0.5 mm of the wound site. Multiple colored path lines denote the calculated tracks for the GFP+ cells that extravasated from the capillaries. A video clip is available online. Supplementary material related to this article can be found online at doi:10.1016/j.ydbio.2015.03.008. |
|
|
Video 13. Macrophage response to bacterially infected wounds. Wound assay plus bacteria infection in the fin of a mpeg1:GFP transgenic Xenopus larva. The wound is located at the bottom right of the movie. 10 confocal planes (Z-stack) were taken each 2 min, flattened down and projected as a continuous time-lapse. A video clip is available online. Supplementary material related to this article can be found online at doi:10.1016/j.ydbio.2015.03.008. |
|
|
Video 14. Granulocyte response to bacterially infected wounds. Wound assay plus bacteria infection in the fin of a lurp:GFP transgenic Xenopus larvae. The wound is located at the right of the movie. 10 confocal planes (Z-stack) were taken each 2 min, flattened down and projected as a continuous time-lapse. A video clip is available online. Supplementary material related to this article can be found online at doi:10.1016/j.ydbio.2015.03.008. |
References [+] :
Amaya,
Production of transgenic Xenopus laevis by restriction enzyme mediated integration and nuclear transplantation.
2010, Pubmed,
Xenbase
Amaya, Production of transgenic Xenopus laevis by restriction enzyme mediated integration and nuclear transplantation. 2010, Pubmed , Xenbase
Ambravaneswaran, Directional decisions during neutrophil chemotaxis inside bifurcating channels. 2010, Pubmed
Chazaud, Macrophages: supportive cells for tissue repair and regeneration. 2014, Pubmed
Chen, C/EBPalpha initiates primitive myelopoiesis in pluripotent embryonic cells. 2009, Pubmed , Xenbase
Chen, Tadpole tail regeneration in Xenopus. 2014, Pubmed , Xenbase
Costa, spib is required for primitive myeloid development in Xenopus. 2008, Pubmed , Xenbase
DiPietro, Modulation of JE/MCP-1 expression in dermal wound repair. 1995, Pubmed
Dovi, Accelerated wound closure in neutrophil-depleted mice. 2003, Pubmed
Dovi, Neutrophil function in the healing wound: adding insult to injury? 2004, Pubmed
Du Pasquier, The immune system of Xenopus. 1989, Pubmed , Xenbase
Du Pasquier, Expression of MHC class II antigens during Xenopus development. 1990, Pubmed , Xenbase
Ellett, mpeg1 promoter transgenes direct macrophage-lineage expression in zebrafish. 2011, Pubmed , Xenbase
Eming, Inflammation in wound repair: molecular and cellular mechanisms. 2007, Pubmed
Entschladen, Analysis methods of human cell migration. 2005, Pubmed
Evans, SCAR/WAVE-mediated processing of engulfed apoptotic corpses is essential for effective macrophage migration in Drosophila. 2013, Pubmed
Fadeel, Apoptosis and macrophage clearance of neutrophils: regulation by reactive oxygen species. 2003, Pubmed
Ferguson, Scar-free healing: from embryonic mechanisms to adult therapeutic intervention. 2004, Pubmed
Godwin, Macrophages are required for adult salamander limb regeneration. 2013, Pubmed
Godwin, The promise of perfect adult tissue repair and regeneration in mammals: Learning from regenerative amphibians and fish. 2014, Pubmed
Godwin, Scar-free wound healing and regeneration in amphibians: immunological influences on regenerative success. 2014, Pubmed , Xenbase
Gordy, Regulation of steady-state neutrophil homeostasis by macrophages. 2011, Pubmed
Grabher, Birth and life of tissue macrophages and their migration in embryogenesis and inflammation in medaka. 2007, Pubmed
Gray, Simultaneous intravital imaging of macrophage and neutrophil behaviour during inflammation using a novel transgenic zebrafish. 2011, Pubmed
Gurtner, Wound repair and regeneration. 2008, Pubmed
Hadji-Azimi, Atlas of adult Xenopus laevis laevis hematology. 1987, Pubmed , Xenbase
Hartenstein, Blood cells and blood cell development in the animal kingdom. 2006, Pubmed
Kimbrell, The evolution and genetics of innate immunity. 2001, Pubmed
Kreisel, In vivo two-photon imaging reveals monocyte-dependent neutrophil extravasation during pulmonary inflammation. 2010, Pubmed
Kroll, Transgenic Xenopus embryos from sperm nuclear transplantations reveal FGF signaling requirements during gastrulation. 1996, Pubmed , Xenbase
Li, Live imaging reveals differing roles of macrophages and neutrophils during zebrafish tail fin regeneration. 2012, Pubmed
Love, Amputation-induced reactive oxygen species are required for successful Xenopus tadpole tail regeneration. 2013, Pubmed , Xenbase
Love, Genome-wide analysis of gene expression during Xenopus tropicalis tadpole tail regeneration. 2011, Pubmed , Xenbase
Martin, Wound healing in the PU.1 null mouse--tissue repair is not dependent on inflammatory cells. 2003, Pubmed
Martin, Inflammatory cells during wound repair: the good, the bad and the ugly. 2005, Pubmed
Mescher, Changes in the inflammatory response to injury and its resolution during the loss of regenerative capacity in developing Xenopus limbs. 2013, Pubmed , Xenbase
Morales, Innate immune responses and permissiveness to ranavirus infection of peritoneal leukocytes in the frog Xenopus laevis. 2010, Pubmed , Xenbase
Mussmann, Development of the early B cell population in Xenopus. 1998, Pubmed , Xenbase
Nishikawa, Roles of macrophages in programmed cell death and remodeling of tail and body muscle of Xenopus laevis during metamorphosis. 1998, Pubmed , Xenbase
Petrie, Macrophages modulate adult zebrafish tail fin regeneration. 2014, Pubmed
Pixley, Macrophage Migration and Its Regulation by CSF-1. 2012, Pubmed
Robert, The genus Xenopus as a multispecies model for evolutionary and comparative immunobiology of the 21st century. 2011, Pubmed , Xenbase
Robert, Ontogeny of CTX expression in xenopus. 1998, Pubmed , Xenbase
Robert, Comparative and developmental study of the immune system in Xenopus. 2009, Pubmed , Xenbase
Seifert, Skin regeneration in adult axolotls: a blueprint for scar-free healing in vertebrates. 2012, Pubmed , Xenbase
Seifert, New insights into vertebrate skin regeneration. 2014, Pubmed , Xenbase
Seifert, Skin shedding and tissue regeneration in African spiny mice (Acomys). 2012, Pubmed
Slack, The Xenopus tadpole: a new model for regeneration research. 2008, Pubmed , Xenbase
Smith, XPOX2-peroxidase expression and the XLURP-1 promoter reveal the site of embryonic myeloid cell development in Xenopus. 2002, Pubmed , Xenbase
Sonnemann, Wound repair: toward understanding and integration of single-cell and multicellular wound responses. 2011, Pubmed
Tidball, Macrophages promote muscle membrane repair and muscle fibre growth and regeneration during modified muscle loading in mice in vivo. 2007, Pubmed
Ud-Din, Regenerative healing, scar-free healing and scar formation across the species: current concepts and future perspectives. 2014, Pubmed
Van Goethem, Matrix architecture dictates three-dimensional migration modes of human macrophages: differential involvement of proteases and podosome-like structures. 2010, Pubmed
Wicks, Myeloid cell dysfunction and the pathogenesis of the diabetic chronic wound. 2014, Pubmed
Xu, The wounded worm: Using C. elegans to understand the molecular basis of skin wound healing. 2012, Pubmed
