Click here to close
Hello! We notice that you are using Internet Explorer, which is not supported by Xenbase and may cause the site to display incorrectly.
We suggest using a current version of Chrome,
FireFox, or Safari.
???displayArticle.abstract??? Cilia are essential for embryogenesis and maintenance of homeostasis, but little is known about the signalling pathways that regulate ciliogenesis. Here, we identify ERK7, an atypical mitogen-activated protein kinase, as a key regulator of ciliogenesis. ERK7 is strongly expressed in ciliated tissues of Xenopus embryos. ERK7 knockdown markedly diminishes both the number and the length of cilia in multiciliated cells, and it inhibits the apical migration of basal bodies. Moreover, ERK7 knockdown results in a loss of the apical actin meshwork, which is required for the proper migration of basal bodies. We find that the actin regulator CapZIP, which has been shown to regulate ciliogenesis in a phosphorylation-dependent manner, is an ERK7 substrate, and that Dishevelled, which has also been shown to regulate ciliogenesis, facilitates ERK7 phosphorylation of CapZIP through binding to both ERK7 and CapZIP. Collectively, these results identify an ERK7/Dishevelled/CapZIP axis that regulates ciliogenesis.
Figure1. Expression patterns of âERK7 and knockdown phenotypes. (aâd) Whole-mount in situ hybridization analysis of âERK7 expression. Magnified images show regions outlined with white dashed lines. (a) The embryos at stage 12 (vegetal view), stage 16 (dorsal view), stage 25 and stage 33/34. Black arrows, cloaca; white arrowheads, ear vesicle; black arrowheads, nephrostomes. (b) The dorsal explant (left panel) and sagittal section (right panel) of the stage 16 embryo. The GRP is outlined by the black dotted line or indicated by the open arrowhead. a, anterior; l, left; p, posterior; r, right. (c) An embryo at stage 13 (lateral view). (d) Whole-mount in situ hybridization of âERK7 followed by immunostaining with anti-acetylated âα-tubulin (Ac.-âtub., green). (e,f) The efficiency of âERK7 MO. (e) The indicated sets of MO (10ângâperâcell) and mRNA (500âpg per cell) were injected into the two blastomeres at the two-cell stage, and the embryos were harvested at stage 10.5. EGFP mRNA (100âpg per cell) was used as an injection control. (f) Each MO (10âng per cell) was injected into the animal region of four blastomeres at the four-cell stage. Injected embryos were harvested at stage 33/34. Endogenous âERK7 protein was concentrated by immunoprecipitation from embryo lysates. (g,h) Knockdown experiments of âERK7. Control MO (20âng per cell) or âERK7 MO (10 or 20âng per cell) was injected into the dorsal (g) or ventral (h) marginal region of two blastomeres at the four-cell stage. The injected embryos were fixed and observed at stage 33/34. The phenotypes were classified into three groups (severe, mild or normal) according to the extent of the defects in head morphology (g) or body length (h). Scale bars, 300âμm.
mapk15 ( mitogen-activated protein kinase 15) gene expression in Xenopus laevis embryo, assayed via in situ hybridization, NF stage 12, blastoporal view, dorsal up.
mapk15 ( mitogen-activated protein kinase 15) gene expression in Xenopus laevis embryo, assayed via in situ hybridization, NF stage 16, dorsal view, anteriorleft.
mapk15 ( mitogen-activated protein kinase 15) gene expression in Xenopus laevis embryo, assayed via in situ hybridization, NF stage 16, lateral view, anteriorleft,dorsal up ( image on left), and magnification of otic vesicle image on right).
mak15 (mitogen-activated protein kinase 15) gene expression in Xenopus laevis embryo, assayed via in situ hybridization, NF stage 25, lateral view, anteriorright, dorsal up.
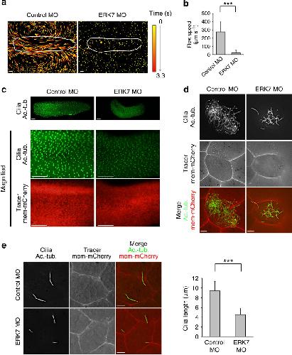
Figure 2: âERK7 is required for ciliogenesis. (a) The trajectories of fluorescent beads are shown in a colour gradient (see colour bar). Each MO (10âng per cell) was injected into the animal region of four blastomeres at the four-cell stage. White lines indicate an outline of the embryo. See Supplementary Movies 3 and 4. Scale bars, 300âμm. (b) The flow velocity of the beads was measured using ImageJ. Error bars represent the s.d. of 90 beads from nine embryo movies for each condition. ***P<0.001 by the t-test. (câe) Immunostaining with anti-acetylated-âα-tubulin (Ac.-âtub) to visualize cilia (green). As a tracer, membrane-targeted (mem)-mCherry (red) was used. (c,d) Each MO (10âng per cell) was injected into the animal region of four blastomeres at the four-cell stage. The injected embryos were fixed at stage 35/36. (c) Whole embryos. Scale bars, 300âμm. (d) Multicilia on MCCs. Scale bars, 5âμm. (e) Cilia on the GRP. Each MO (15âng/cell) was injected into the dorsal marginal region of two blastomeres at the four-cell stage. The right graph shows the average length of cilia on the GRP (control MO, n=62 from five dorsal explants; âERK7 MO, n=97 from five dorsal explants). Error bars represent the s.d. Scale bars, 5âμm. ***P<0.001 by the t-test.
Figure 4: Subcellular localization of âERK7 in MCCs. a) Subcellular localization of âERK7-EGFP in the epidermis. âERK7-EGFP mRNA (25âpg per cell) was injected into the animal region of four blastomeres at the four-cell stage, and the injected embryos were observed at stage 33/34. (b) Subcellular localization of âERK7-EGFP (green) and âCentrin2-mCherry (red) in the MCCs. âERK7-EGFP mRNA (25âpg per cell) and âCentrin2-mCherry mRNA (50âpg per cell) were injected into the ventral marginal region of two blastomeres at the four-cell stage, and the injected embryos were observed at stage 35/36. (c) Subcellular localization of âERK7-EGFP (green) and âCLAMP-mCherry (red) in the MCCs. âERK7-EGFP mRNA (25âpg per cell) and âCLAMP-mCherry mRNA (100âpg per cell) were injected into the ventral two blastomeres at the four-cell stage, and the injected embryos were fixed at stage 33/34 and observed. Data are representative of two independent experiments. Scale bars, 5âμm.
Abe,
ERK7 is an autoactivated member of the MAPK family.
2001, Pubmed
Abe,
ERK7 is an autoactivated member of the MAPK family.
2001,
Pubmed Antic,
Planar cell polarity enables posterior localization of nodal cilia and left-right axis determination during mouse and Xenopus embryogenesis.
2010,
Pubmed
,
Xenbase Antoniades,
Making the connection: ciliary adhesion complexes anchor basal bodies to the actin cytoskeleton.
2014,
Pubmed Blum,
Evolution of leftward flow.
2009,
Pubmed
,
Xenbase Blum,
Ciliation and gene expression distinguish between node and posterior notochord in the mammalian embryo.
2007,
Pubmed
,
Xenbase Borovina,
Vangl2 directs the posterior tilting and asymmetric localization of motile primary cilia.
2010,
Pubmed Boskovski,
The heterotaxy gene GALNT11 glycosylates Notch to orchestrate cilia type and laterality.
2013,
Pubmed
,
Xenbase Caron,
Wnt/β-catenin signaling directly regulates Foxj1 expression and ciliogenesis in zebrafish Kupffer's vesicle.
2012,
Pubmed Colecchia,
MAPK15/ERK8 stimulates autophagy by interacting with LC3 and GABARAP proteins.
2012,
Pubmed Coulombe,
Atypical mitogen-activated protein kinases: structure, regulation and functions.
2007,
Pubmed Deblandre,
A two-step mechanism generates the spacing pattern of the ciliated cells in the skin of Xenopus embryos.
1999,
Pubmed
,
Xenbase Dubaissi,
Embryonic frog epidermis: a model for the study of cell-cell interactions in the development of mucociliary disease.
2011,
Pubmed
,
Xenbase Dubaissi,
A secretory cell type develops alongside multiciliated cells, ionocytes and goblet cells, and provides a protective, anti-infective function in the frog embryonic mucociliary epidermis.
2014,
Pubmed
,
Xenbase Essner,
Conserved function for embryonic nodal cilia.
2002,
Pubmed
,
Xenbase Eyers,
The phosphorylation of CapZ-interacting protein (CapZIP) by stress-activated protein kinases triggers its dissociation from CapZ.
2005,
Pubmed Fliegauf,
When cilia go bad: cilia defects and ciliopathies.
2007,
Pubmed Gao,
Dishevelled: The hub of Wnt signaling.
2010,
Pubmed Goetz,
The primary cilium: a signalling centre during vertebrate development.
2010,
Pubmed Groehler,
A chromatin-bound kinase, ERK8, protects genomic integrity by inhibiting HDM2-mediated degradation of the DNA clamp PCNA.
2010,
Pubmed Hashimoto,
Planar polarization of node cells determines the rotational axis of node cilia.
2010,
Pubmed Hayes,
Identification of novel ciliogenesis factors using a new in vivo model for mucociliary epithelial development.
2007,
Pubmed
,
Xenbase Ishikawa,
Ciliogenesis: building the cell's antenna.
2011,
Pubmed Klevernic,
Characterization of the reversible phosphorylation and activation of ERK8.
2006,
Pubmed König,
Planar polarity in the ciliated epidermis of Xenopus embryos.
1993,
Pubmed
,
Xenbase Lee,
Whole-mount fluorescence immunocytochemistry on Xenopus embryos.
2008,
Pubmed
,
Xenbase Niehrs,
Head in the WNT: the molecular nature of Spemann's head organizer.
1999,
Pubmed Oishi,
Regulation of primary cilia formation and left-right patterning in zebrafish by a noncanonical Wnt signaling mediator, duboraya.
2006,
Pubmed Okamoto,
Human T-cell leukemia virus type-I oncoprotein Tax inhibits Fas-mediated apoptosis by inducing cellular FLIP through activation of NF-kappaB.
2006,
Pubmed Park,
Ciliogenesis defects in embryos lacking inturned or fuzzy function are associated with failure of planar cell polarity and Hedgehog signaling.
2006,
Pubmed
,
Xenbase Park,
Dishevelled controls apical docking and planar polarization of basal bodies in ciliated epithelial cells.
2008,
Pubmed
,
Xenbase Pohl,
Isolation and developmental expression of Xenopus FoxJ1 and FoxK1.
2004,
Pubmed
,
Xenbase Quigley,
Specification of ion transport cells in the Xenopus larval skin.
2011,
Pubmed
,
Xenbase Raman,
Differential regulation and properties of MAPKs.
2007,
Pubmed Schweickert,
Cilia-driven leftward flow determines laterality in Xenopus.
2007,
Pubmed
,
Xenbase Schweickert,
Pitx2 isoforms: involvement of Pitx2c but not Pitx2a or Pitx2b in vertebrate left-right asymmetry.
2000,
Pubmed
,
Xenbase Sokol,
Analysis of Dishevelled signalling pathways during Xenopus development.
1996,
Pubmed
,
Xenbase Song,
Planar cell polarity breaks bilateral symmetry by controlling ciliary positioning.
2010,
Pubmed Stubbs,
Multicilin promotes centriole assembly and ciliogenesis during multiciliate cell differentiation.
2012,
Pubmed
,
Xenbase Stubbs,
The forkhead protein Foxj1 specifies node-like cilia in Xenopus and zebrafish embryos.
2008,
Pubmed
,
Xenbase Vick,
Flow on the right side of the gastrocoel roof plate is dispensable for symmetry breakage in the frog Xenopus laevis.
2009,
Pubmed
,
Xenbase Vladar,
Analysis of ciliogenesis in primary culture mouse tracheal epithelial cells.
2013,
Pubmed Walentek,
ATP4a is required for Wnt-dependent Foxj1 expression and leftward flow in Xenopus left-right development.
2012,
Pubmed
,
Xenbase Walentek,
A novel serotonin-secreting cell type regulates ciliary motility in the mucociliary epidermis of Xenopus tadpoles.
2014,
Pubmed
,
Xenbase Wallingford,
Xenopus Dishevelled signaling regulates both neural and mesodermal convergent extension: parallel forces elongating the body axis.
2001,
Pubmed
,
Xenbase Werner,
Actin and microtubules drive differential aspects of planar cell polarity in multiciliated cells.
2011,
Pubmed
,
Xenbase Yamanaka,
Wnt11 stimulation induces polarized accumulation of Dishevelled at apical adherens junctions through Frizzled7.
2007,
Pubmed
,
Xenbase You,
Growth and differentiation of mouse tracheal epithelial cells: selection of a proliferative population.
2002,
Pubmed You,
Culture and differentiation of mouse tracheal epithelial cells.
2013,
Pubmed Yu,
Foxj1 transcription factors are master regulators of the motile ciliogenic program.
2008,
Pubmed Zacharogianni,
ERK7 is a negative regulator of protein secretion in response to amino-acid starvation by modulating Sec16 membrane association.
2011,
Pubmed