|
Figure 1.
Expansion Dynamics of Nuclei
(A) X. laevis sperm was incubated in crude cytoplasmic extracts in a test tube. At each time point, DNA and membranes were stained with Hoechst 33342 (blue) and DiOC6(3) (green), respectively. Scale bar, 50 μm.
(B) Snapshots of ER membranes (red, DiIC16) around nuclei (DNA, blue, Hoechst 33342) during incubation in the test tube. Scale bar, 50 μm.
(C) Dynamics of individual nuclear expansion in an imaging chamber (300 μm in width and 50 μm in height). Each line represents an individual nucleus.
(D) Representative time-lapse images of clustered and spaced nuclei located in the center or close to the edges of the chamber. The nuclei were visualized by imported recombinant GFP-NLS (green). Scale bars, 100 μm. See also Movie S1. Expansion Dynamics of Clustered Nuclei, Related to Figure 1, Movie S2. Expansion Dynamics of an Individual Nucleus Located in the Center of the Chamber, Related to Figure 1 and Movie S3. Expansion Dynamics of an Individual Nucleus Located Close to the Edges of the Chamber, Related to Figure 1.
(E) Dynamics of individual nuclear expansion in dependence of the number of surrounding nuclei within 100 μm of distance (color-coded). Bold lines represent the mean absolute nuclear diameter ± SD.
(F) Dynamics of individual nuclear expansion in dependence of the distance to the channel walls (color-coded). Only data of individual spaced nuclei are shown (no or one nucleus within 100 μm of distance). Bold lines represent the mean absolute nuclear diameter ± SD.
(G and H) Dynamics of mean normalized (G) and absolute (H) nuclear expansion at each time point of incubation with different concentrations of nuclei (color-coded) in the test tube. Each dataset was fit to pseudo-first-order association kinetics (dashed line). Data represent the mean ± SD. |
|
Figure 2.
Nuclear Expansion inside Micro-Channels of Different Dimensions
(A) For all experiments, pre-assembly of the nuclei (150/μl) was carried out by incubation for 40 min in a test tube. Subsequently, the extract containing the pre-assembled nuclei was injected into the micro-channels and incubated for another 300 min.
(B) Dynamics of normalized nuclear expansion for micro-channels of different dimensions (indicated by different colors). Each dataset was fit to pseudo-first-order association kinetics (dashed line). h, height; w, width. Data represent the mean ± SD.
(C) Representative images of reconstructed nuclei after 120 min of total incubation time (80 min in micro-channels). DNA and membranes were stained by Hoechest 33342 (blue) and DiOC6(3) (green), respectively. Complete DNA replication was confirmed by incorporation of Cy3-dUTP (magenta) into the nuclei. Scale bars, 20 μm.
(D) Representative images of ER membranes (red, DiIC16) around nuclei (DNA, blue, Hoechst 33342) after 60 min of incubation in the micro-channels. Scale bars, 50 μm.
(E) Initial speeds of nuclear expansion were plotted against the normalized nuclear diameter after 120 min of total incubation. The initial speed was calculated by dividing the half-plateau value of the fitting curve by the time required to obtain this value. The dashed line indicates a regression line fitted to all data. A significant correlation was observed (R2 = 0.96, p < 0.05). Data represent the mean ± SD.
See also Figures S1 and S2. |
|
Figure 3.
The Relationship between Nuclear Expansion and Channel Dimensions
(A) Normalized diameters of nuclei incubated in channels with a height of 50 μm (blue squares) or 100 μm (green triangles) were plotted against the indicated widths. Each dataset (blue and green) was fitted to linear regression with two individual segments. Both datasets in the first segment (solid lines) show a significant correlation (p < 0.05).
(B) Normalized diameters of nuclei incubated in channels with approximately constant cross-sectional areas (light blue, ∼5,500 μm2; light green, ∼2,200 μm2) but varying height/width ratios. n.s., no significant difference. See also Table S1.
(C) Normalized nuclear diameters plotted against the square root of the cross-sectional area of the channels on a log-log scale. The data were fitted to linear regression with two segments (pink and blue lines). Only the data in the first segment (pink squares) show a significant correlation (p < 0.05), whereas the remaining data (blue squares) do not (p = 0.24). The dashed line indicates the border between the two segments. The x axis value of the border is 2.24, corresponding to ∼170 μm (= 102.24). See also Table S2.
All data are shown as mean normalized nuclear diameters after incubation for a total of 120 min (80 min in channels) ± SD. See also Figure S2. |
|
Figure 4.
Expansion of MT- and Membrane-Occupied Spaces inside the Channels
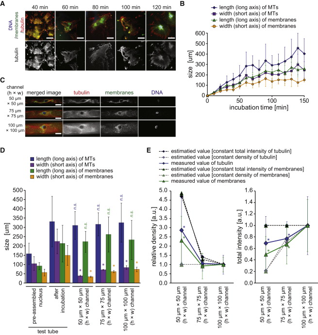
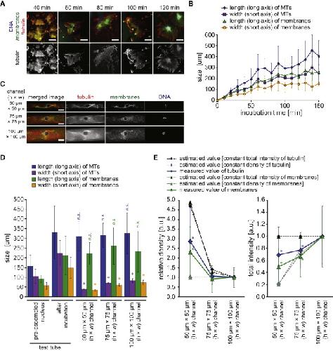
(A) Tubulin (red), membranes (green), and DNA (blue) were visualized after the indicated incubation time in the test tube. Merged images (top) and tubulin (bottom) are shown. Scale bars, 100 μm.
(B) Dynamics of the absolute length and width of the MT- and membrane-occupied spaces in a test tube. Data represent the mean ± SD.
(C) Tubulin (red), membranes (green), and DNA (blue), in the micro-channels after 120 min total incubation (80 min in micro-channels). Scale bars, 50 μm.
(D) Dimensions of MT-occupied space and membrane-occupied space inside the channels. ∗p < 0.05 compared with samples in test tubes. Data represent the mean ± SD.
(E) Relative density (left) and total intensity (right) of tubulin (blue) and membranes (green) within their occupied spaces inside the channels. Estimated values are based on assuming either constant density (black) or constant total intensity (gray) within the occupied spaces. The relative density and total intensity were normalized to values obtained for 100 × 100 μm (h × w) channels. ∗p < 0.05 compared with samples in 100 × 100 μm (h × w) channels. Data represent the mean ± SD.
See also Figure S3. |
|
Figure 5.
Dynein-Based Membrane Accumulation on MTs Controls Nuclear Expansion
(A) Representative images of reconstructed nuclei (DNA, blue, Hoechst 33342), tubulin (red, α-tubulin antibody), and membranes (green, DiOC6(3)) incubated in the test tube in the presence of inhibitors of dynein function (2 mg/ml anti-dynein antibody, 0.9 mg/ml p50/dynamitin, or 2.5 μM ciliobrevin D) or MT polymerization (2 μM nocodazole or 10 μg/ml colcemid). Scale bars, 50 μm.
(B) Normalized diameters of nuclei incubated for 120 min in test tubes (80 min in the presence of inhibitors). Data represent the mean ± SD. ∗p < 0.05 compared with samples incubated without any inhibitors (control).
(C) Normalized diameters of nuclei incubated for 120 min in total (80 min in the presence of inhibitors in micro-channels; nocodazole, green; ciliobrevin D, yellow) plotted against the square root of the cross-sectional area of the micro-channels using a log-log plot. Each dataset was fitted to linear regressions. The strength of correlation for nocodazole and ciliobrevin D is significantly weaker compared with the control (blue) (p < 0.05). Data represent the mean ± SD.
See also Figure S4. |
|
Figure 6.
Limited Accumulation of Membranes Controls Nuclear Expansion under Spatial Constraints
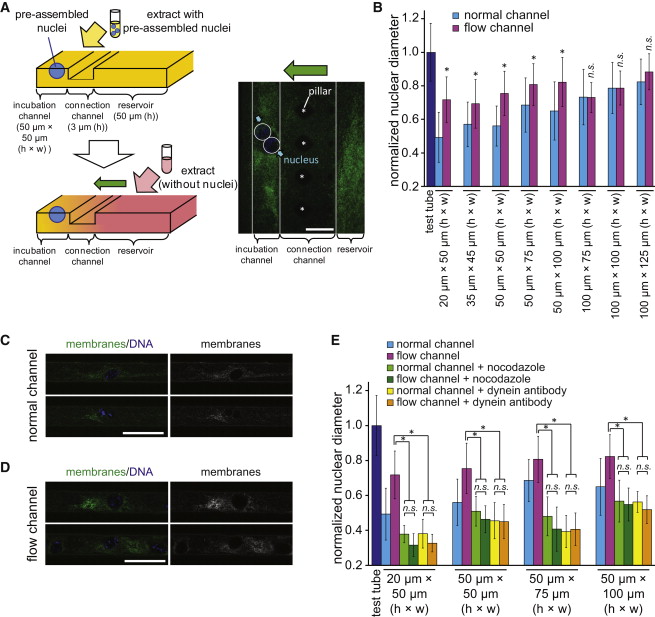
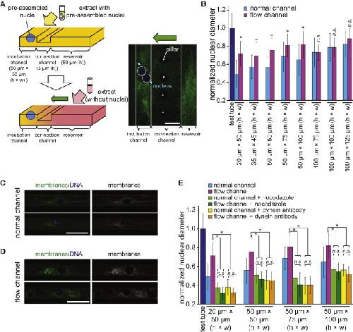
(A) Flow channel. After the crude cytoplasmic extract with the pre-assembled nuclei was injected into the incubation channel, fresh crude cytoplasmic extract without any nuclei was injected continuously into the large reservoir. During this period, the cytoplasm could diffuse freely and flow from the reservoir into the incubation channels through shallow connection channels. Green, DiOC6(3); blue, Hoechst 33342; asterisk, pillar in the connection channels. Scale bar, 50 μm.
(B) Normalized diameter of the nuclei incubated in flow channels of different height and width. âp < 0.05 compared with samples incubated in normal channels (without supplying cytoplasm) of the corresponding dimensions. Data represent the mean ± SD.
(C and D) Representative images of membranes (green) and DNA (blue) inside the normal channel (C) or the flow channel (D) of the same dimensions (50 à 50 μm [w à h]). Images were obtained after 80-min on-chip incubation (120-min incubation in total). Scale bars, 100 μm.
(E) Normalized diameter of nuclei incubated in the flow channel in the presence of different inhibitors (nocodazole or anti-dynein antibody). âp < 0.05. Data represent the mean ± SD.
See also Figure S5. |
|
Figure 7.
Effect of Dynein-Based Accumulation of Membranes on Nuclear Expansion In Vitro and In Vivo
(A) Normalized diameters for nuclei supplemented with extra membranes, MT-binding motors, tubulin, or importin α-E recombinant protein and incubated in normal micro-channels. ∗p < 0.05 compared with samples without supplements. Data represent the mean ± SD.
(B) Nuclear expansion in developing embryos of X. laevis. At the initiation of stage 5 (16-cell stage), all samples were treated with cycloheximide (to induce interphase arrest) and either DMSO (control), nocodazole, or ciliobrevin D. Data represent the mean of absolute nuclear diameters ± SD. ∗p < 0.05.
(C) Putative mechanism controlling nuclear expansion in the absence of any spatial constraint (top) and under spatial constraints (bottom).
See also Figure S6. |