XB-ART-50749
Dev Cell
2015 Jun 22;336:660-74. doi: 10.1016/j.devcel.2015.04.006.
Show Gene links
Show Anatomy links
Kdm2a/b Lysine Demethylases Regulate Canonical Wnt Signaling by Modulating the Stability of Nuclear β-Catenin.
???displayArticle.abstract???
In the absence of Wnt activation, cytosolic β-catenin is degraded through GSK3/CK1-mediated phosphorylation at the N terminus. Here, we show that, upon Wnt activation, the stability of nuclear β-catenin is regulated via methylation/demethylation. The protein lysine demethylases Kdm2a and Kdm2b regulate the turnover of non-phosphorylated β-catenin specifically within the nucleus via direct interaction with the fourth and fifth armadillo repeats. The lysine residues within this region are required for the methylation of non-phosphorylated β-catenin, which is demethylated by Kdm2a/b and subsequently ubiquitylated. During Xenopus embryogenesis, kdm2a/b genes are transcribed during early embryogenesis and are required for the specification of the body axis. Kdm2a/b knockdown in Xenopus embryos leads to increases in non-phosphorylated and methylated β-catenin, concurrent with the upregulation of β-catenin target genes. This mechanism is required for controlling the output of the Wnt/β-catenin signaling pathway to maintain normal cellular functions.
???displayArticle.pubmedLink??? 26004508
???displayArticle.link??? Dev Cell
Species referenced: Xenopus laevis
Genes referenced: actl6a ag1 bmp4 c4h11orf96 chrd ctnnb1 ctrl hoxb9 hoxc9-like kdm2a kdm2b krt12.4 myl2 nodal3 otx2 sia1 tcf7l1 ventx1 ventx1.2 ventx2.2 wnt3a wnt8a
???displayArticle.morpholinos??? kdm2a MO1 kdm2b MO1
???attribute.lit??? ???displayArticles.show???
|
|
Figure 1. Kdm2a Regulates the Activity of a Wnt-Responsive Luciferase Reporter and Induces Instability of β-Catenin (A) Repression of β-catenin-stimulated activity of Topflash by transfection with increasing doses of Kdm2a plasmid in HEK293T cells. Error bars represent SEM of four replicates. âp < 0.05; ââp < 0.01. (B and C) Dose-dependent reduction of both exogenous (B) and endogenous (C) β-catenin in HEK293T cells transfected with Kdm2a plasmid. Actin: loading control. (D) RT-PCR detection of β-catenin transcription in response to transfection of different doses of Kdm2a plasmid in HEK293T cells. GAPDH: loading control. RT: reverse transcription without transcriptase. (E) Comparison of β-catenin degradation in HEK293T cells transfected with vector, Kdm2a, or the catalytic mutant plasmid, and then treated with CHX in a time series. (F) Quantification of (E) in triplicate. Error bars represent SEM. (G) Detection of the effect of Kdm2a or the mutant on β-catenin degradation in HEK393T cells without or with treatment with MG132. (H) Ubiquitylation of β-catenin in response to transfection of wild-type or mutant Kdm2a plasmid. (I) Test of the efficiency of siRNAs against KDM2A at the protein level, and the effect of KDM2A knockdown on β-catenin in HEK293T cells. siCtrl is a standard control siRNA. (J) Quantification of (I) in triplicate. Error bars represent SEM. âp < 0.05; ââp < 0.01. ns, not significant. (K) KDM2A knockdown slowed down the turnover rate of endogenous β-catenin in HEK293T cells, in a time-course CHX treatment. (L) Quantification of (K) in triplicate. Error bars represent SEM. (M) Reduced ubiquitylation of β-catenin upon KDM2A knockdown. In (B), (C), (E), (G), (I), and (K), whole-cell lysates (WCLs) were used for immunoblotting (IB). In (H) and (M), immunoprecipitates were used for IB. |
|
|
Figure 2. Kdm2a Regulates Non-phosphorylated β-Catenin in the Nucleus (A) The level of a β-catenin mutant protein that cannot be phosphorylated by GSK3/CK1 was reduced by Kdm2a transfection, but not by the mutant Kdm2a. (B) Comparison of the degradation of β-CatδN in the absence and presence of Kdm2a transfection in HEK293T cells that were treated with CHX in a time series. (C) Quantification of (B) in triplicate. Error bars represent SEM. (D) Kdm2a exerted different effects on total, phosphorylated, and non-phosphorylated β-catenin in HEK293T cells without or with BIO treatment. (E) Kdm2a blocked BIO-activated reporter activity. Error bars represent SEM of four replicates. âp < 0.05. (F) The wild-type Kdm2a and mutant Kdm2a with point mutations or lacking different domains generated different effects on the stability of non-phosphorylated β-catenin in HEK293T cells. (G) The catalytic function, but not the DNA binding ability, was responsible for the repression of β-catenin-stimulated reporter activity. Error bars represent SEM of four replicates. âp < 0.05. ns, not significant. (H) KDM2A knockdown in HEK293T cells upregulated total and non-phosphorylated β-catenin but did not affect the phosphorylated β-catenin. (I) KDM2A knockdown weakened the ubiquitylation of non-phosphorylated β-catenin. (J) Kdm2a had a different effect on total and non-phosphorylated β-catenin extracted from different fractions of RKO cells following treatment with Wnt3a. Actin marked the extracts from the cytosol and cell membrane, whereas KDM2A was used as a marker for nuclear extract. (K) Immunofluorescence showed that Kdm2a induced the degradation of non-phosphorylated β-catenin in the nuclei of SW480 cells. DAPI staining revealed the nuclei. GFP alone was used as a control. In (A), (B), (D), (F), (H), and the âInputâ in (I), WCLs were used for IB. |
|
|
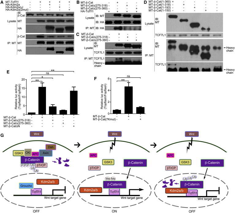
Figure 3. Interaction between Kdm2a and β-Catenin (A) CoIP detection of the binding of Kdm2a to β-catenin in transfected HEK293T cells. (B) Endogenous β-catenin and KDM2A interacted with each other in non-transfected HEK293T cells. (C) Identification of the aa 275â484 of β-catenin as the potential binding region for Kdm2a. (D) β-catenin without aa 275â318 region showed interaction with Kdm2a. (E) β-catenin without aa 275â360 region showed no interaction with Kdm2a, and the interaction was recovered when the region was added back to β-catenin. (F) β-catenin without aa 275â360 region showed no changes in response to Kdm2a. (G) β-catenin with the Arm repeats four and five being shifted to the C terminus was reduced in response to Kdm2a. (H) Comparison of protein degradation between the wild-type β-catenin and mutant lacking aa 275â360 region in cells with a time-course CHX treatment. (I) Quantification of (H) in triplicate. Error bars represent SEM. (J) The turnover rate of β-Catδ(275â360) was not changed in response to Kdm2a overexpression. (K) Quantification of (J) in triplicate. Error bars represent SEM. (L) Kdm2a generated different ubiquitylating effects on the wild-type and mutant β-catenin. (M) β-catenin with a point mutation was induced for destruction by Kdm2a, similar to the wild-type protein. (N and O) The isolated aa 272â390 region of β-catenin was reduced (N) and more strongly ubiquitylated (O) in the presence of transfected Kdm2a. In (A)â(E), âLysateâ and âInputâ mean that IB was performed using WCLs. In (F), (G), (H), (J), (M), and (N), WCLs were used for IB. Immunoprecipitates were used for all remaining IB. |
|
|
Figure 4. Kdm2a Demethylates β-Catenin (A) Immunoprecipitated non-phosphorylated β-catenin was methylated, which was reduced in response to Kdm2a transfection. IgG antibody was used as a negative control. (B) Comparison of the methylation status between the phosphorylated and non-phosphorylated β-catenin, and their responses to Kdm2a. (C) Loss of KDM2A function caused an increase in methylated β-catenin. (D) The wild-type and the mutant Kdm2a showed different demethylaton activity on β-catenin. (E) β-catenin with an N-terminal deletion was methylated and was then reduced in the presence of Kdm2a transfection. (F) β-Catδ(275â360) was weakly methylated, which did not change in response to Kdm2a transfection. (G) Detection of the methylation status of the isolated aa 272â390 region and its response to Kdm2a overexpression. (H) The wild-type β-catenin and the mutant β-catenin with lysine mutations showed different methylation statuses, and Kdm2a generated different effects on their stability and methylation statuses. (I) Kdm2a overexpression induced strong ubiquitylation in wild-type protein, but not in the mutant protein. (J) A time-course experiment illustrating that the mutant β-catenin was resistant to Kdm2a. (K) Quantification of (J) in triplicate. Error bars represent SEM. (L) Methylation status of non-phosphorylated β-catenin in different cellular compartments of HEK293T cells in the absence and presence of BIO treatment. GAPDH and KDM2A were used as markers for cytosolic and nuclear extracts, respectively. (M) Wnt3a treatment of HEK293T cells enhanced the methylation of non-phosphorylated β-catenin, which was reduced in response to Kdm2a plasmid transfection. (N) Xenopus Kdm2a, human KDM2A, and Xenopus Kdm2b exhibited similar demethylation activities for β-catenin. In (A)â(E), (G), and (H), âLysateâ indicates WCL, which was also used in (J). In (L), nuclear and cytosolic extracts were used for IB, as indicated. Immunoprecipitates were used for remaining IB. |
|
|
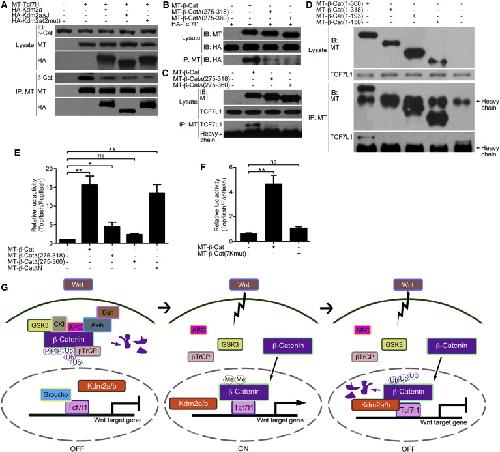
Figure 5. Kdm2a Disrupts the Formation of the β-Catenin/Tcf7l1 Complex (A) CoIP detection of the interfering effect of Kdm2a or the mutants on the formation of β-catenin/Tcf7l1 complex. (B and C) The wild-type and mutant β-catenin showed different binding affinity to transfected Tcf7l1 (B) or endogenous TCF7L1 (C). (D) The N-terminal regions of β-catenin showed different binding affinities to endogenous TCF7L1. (E and F) β-catenin with deletions (E) and point mutations (F) showed different activities in the stimulation of luciferase reporter. Error bars represent SEM of four replicates. âp < 0.05; ââp < 0.01; ns, not significant. (G) A proposed model for the Kdm2a/Kdm2b-regulated stability of nuclear β-catenin. (See text for details.) In (A)â(D), âLysateâ indicates WCL. Immunoprecipitates were used for all other IB. |
|
|
Figure 6. Kdm2a/b Are Involved in A-P Body Axis Patterning during Xenopus Embryogenesis (A and B) Test of the efficiency of morpholino oligos in blocking protein expression. WCLs of injected embryos were used for IB. (C) Injection of either Kdm2aMO or Kdm2bMO caused defects in body axis development in a dose-dependent fashion. (D) The Kdm2a and Kdm2b morphants were rescued by coinjection of mRNAs as indicated. (E) The secondary axis formation induced by ventral injection of β-CatδN was blocked by coinjection of Kdm2a or Kdm2b mRNA. (F) Coinjection of Kdm2a or Kdm2b mRNA generated no effect on formation of the secondary axis induced by VP16-Tcf7l1(295â441). (G and H) Kdm2a or Kdm2b knockdown did not rescue the ventralization of UV-treated embryos (G) or the depletion of maternal β-catenin target gene expression (H). d, dorsal view. In (C)â(G), the stages of control embryos are labeled. The anterior of each embryo is oriented on the left. |
|
|
Figure 7. Kdm2a/b Regulate β-Catenin in Xenopus Embryos and Gene Expression Involved in A-P Axis Formation (A and B) Knockdown of Kdm2a or Kdm2b led to incremental changes in non-phosphorylated β-catenin in gastrula embryos. Error bars represent SEM in triplicate. âp < 0.05; ââp < 0.01. (C) Knockdown of Kdm2a or Kdm2b enhanced β-catenin methylation in gastrula embryos. (D) Simultaneous knockdown of Kdm2a and Kdm2b led to the synergistic enhancement of β-catenin methylation in gastrula embryos. (E) Knockdown of Kdm2a or Kdm2b upregulated the activity of the Wnt-responsive luciferase reporter in embryos. Error bars represent SEM of four replicates. âp < 0.05; ââp < 0.01. (F and G) β-catenin knockdown rescued the developments defect (F) and the upregulation of gene expression (G) that were caused by double knockdown of Kdm2a and Kdm2b. In (F), all embryos are shown in lateral view with the anterior to the left. In (G), all embryos are shown in dorsal view with the animal pole to the top. (H) In embryos at st. 12, the increase in β-catenin after double knockdown of Kdm2a and Kdm2b was weakened by β-catenin knockdown. In (A)â(E), 30 ng of ctrlMO or Kdm2aMO and 20 ng of Kdm2bMO were injected individually. When injected together (D), the dose for each MO was reduced by half. In (F), 20 ng of ctrl MO, 10 ng of Kdm2aMO, 5 ng of Kdm2bMO, and 5 ng of β-CatMO were injected. In (G) and (H), 30 ng of ctrl MO, 15 ng of Kdm2aMO, 10 ng of Kdm2bMO, and 10 ng of β-CatMO were injected. WCLs of injected embryos were used for IB in (A), (C), (D), and (H). |
|
|
Figure S1 (related to Figure 1). Effects of Kdm2a, KDM2A, or KDM2B on the putative histone H3 substrates and evaluation of KDM2A and KDM2B siRNAs. (A) Kdm2a overexpression did not change the general levels of methylated H3 at lys36. H3: loading control. (B) RT-PCR detection of the efficiency of KDM2A siRNAs on blocking KDM2A and β-Catenin transcripts. GAPDH: loading control. RT-: samples without reverse transcriptase. (C) Luciferase assays showing the effect of KDM2A inhibition via siRNA on the activity of the Wnt-responsive reporter. Error bars show the SEM of four replicates. *p<0.05; **p<0.01; ns: not significant. (D) Rescue of KDM2A knockdown by cotransfection of Xenopus Kdm2a plasmid. (E) Knockdown of KDM2A did not affect the general levels of methylated H3 at lys36. H3: loading control. (F) RT-PCR detection of the efficiency of KDM2B siRNAs on blocking KDM2A transcript. GAPDH: loading control. RT-: samples without reverse transcriptase. (G) KDM2B knockdown upregulated β-Catenin. Actin: loading control. (H) KDM2B knockdown caused no significant influence on the general level of its putative histone substrate. H3: loading control. (I) Simultaneous knockdown of KDM2A and 2B led to a synergistic effect on reporter activity. Cellular histone extracts were used for IB in (A), (E) and (H), and WCL were used for IB in (D) and (G). |
|
|
Figure S2 (related to Figures 2 and 3). Domain structure and mutant construction of Kdm2a and β-Catenin, and the effect of Kdm2a on the β-Catenin mutants. (A) Kdm2a domain structure and mutant construction. (B) Summary of β-Catenin mutant construction and interaction affinities of different mutants with Kdm2a. +: interaction; -: no interaction; n.t.: not tested. (C) In a time course CHX treatment of HEK293T cells, Kdm2a transfection enhanced the degradation of endogenous β-Catenin. (D) Quantification of (C) in triplicate. Error bars show the SEM. (E) Transfection of different doses of Kdm2a caused no significant change in β-Catenin mutant that contained no NLS or was fused to an NLS. In (C) and (E), WCL were used for IB. |
|
|
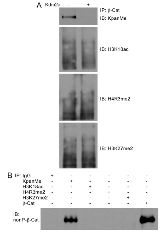
Figure S3 (related to Figure 4). Test of specificity of different antibodies for detecting the methylation of β-Catenin. (A) Detection of methylation status of immunoprecipitated β-Catenin with different antibodies, among which only the KpanMe detected a specific band. Note that the exposure time for the immunoblots for other three antibodies was much extended. (B) Detection of the non-phosphorylated β-Catenin from the proteins that were precipitated with different antibodies. Only the proteins precipitated by KpanMe and β-Catenin showed cross-reaction with the nonphosphorylated β-Catenin antibody. Immunoprecipitates were used for IB. |
|
|
Figure S4 (related to Figure 6). Sequence analyses of Kdm2a/b, their expression patterns in Xenopus early embryos, and their effects on embryonic development. (A) Kdm2a/b in Xenopus and KDM2A/B in human have the same function domains, which are highly conserved. (B) Sequence similarity analysis. (C and D) The spatial expression patterns of kdm2a (C) and kdm2b (D) in cleavage, 6 blastula and gastrula embryos. In each panel, the animal pole of an embryo was at the top, except the st.12 embryos for which vegetal view was shown. d, dorsal view; v, ventral view; bl: blastopore lip; yo: yolk plug. (E) The numbers and percentages of defect embryos among the total number of embryos that were injected with different doses of Kdm2aMO or Kdm2bMO, showing the effect of knockdown of Kdm2a/b on body axis development. (F) Rescue of Kdm2a/b morphants with adding back their respective mRNAs to embryos, as shown by the numbers and percentages of defect and rescued embryos. (G) Inhibitory effect of Kdm2a/b on the activity of β-CatδN, as indicated by numbers and percentages of embryos with double axes and single axis. (H) The numbers and percentages of embryos with double axes and single axis indicated that Kdm2a/b did not display significant influence on the partial secondary axis formation induced by VP16-Tcf7l1(295-441). (I) The majority of the embryos showed complete ventralization in either UV treated embryos or in UV treated embryos with subsequent injection of Kdm2a or 2b morpholino. (J and K) UV treatment led to inhibition of sia (J) and xnr3 (K) expression, which was not rescued by Kdm2a/b knockdown in most of the embryos. (L) Knockdown or overexpression of Kdm2a/b generated no significant effect on cell adhesion, as shown by animal cap disaggregation/reaggregation assays. The animal caps injected with ctrlMO and Cdh(1-724) mRNA were used as controls. |
|
|
Figure S5 (related to Figure 7). Knockdown of Kdm2a/b regulates β-Catenin target gene expression. (A and B) β-Catenin knockdown showed rescuing effect on embryonic development (A) and gene expression (B) in most embryos with simultaneous knockdown of Kdm2a and 2b. In (A), 20 ng of ctrl MO, 10 ng of Kdm2aMO, 5 ng of Kdm2bMO, and 5 ng of β-CatMO was injected. In (B), 30 ng of ctrl MO, 15 ng of Kdm2aMO, 10 ng of Kdm2bMO, and 10 ng of β-CatMO was injected. (C) Knockdown of Kdm2a or 2b mediated the transcription of target genes of both maternal and zygotic Wnt/β-Catenin and of genes marking A-P or D-V axis formation. 20 ng of ctrlMO or Kdm2aMO, and 10 ng of Kdm2bMO was injected. The stages of control embryos are labeled. d: dorsal view; p: posterior view; a: anterior view. (D) Simultaneous knockdown of Kdm2a and 2b led to synergistic regulatory effect of genes marking A-P or D-V axis formation. The stages of control embryos are labeled. d: dorsal view; p: posterior view; l: lateral view. (E-H) The majority of embryos displayed changes in the expression of xnr3 (E), ventx1.2 (F), hoxb9 (G) and xk81a1 (H), as shown in (D). |
|
|
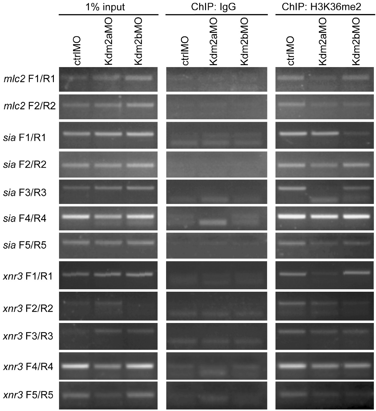
Figure S6 (related to Figure 7). Analysis of the H3K36me2 modification on the promoters of β-Catenin target genes. ChIP assay showed the occupancy of H3K36me2 on the promoters of sia and xnr3 after knockdown of Kdm2a or 2b in Xenopus embryos. 30 ng of ctrlMO or Kdm2aMO, and 20 ng of Kdm2bMO was injected. mlc2 promoter was used as a control. |
|
|
kdm2a (lysine (K)-specific demethylase 2A) gene expression in Xenopus laevis embryo, assayed via in situ hybridization, NF stage 3, lateral view, animal up. |
|
|
kdm2a (lysine (K)-specific demethylase 2A) gene expression in Xenopus laevis embryo, assayed via in situ hybridization, NF stage 10.5, lateral-vegetal view, animal up. |
|
|
kdm2b (lysine (K)-specific demethylase 2B) gene expression in Xenopus laevis embryo, assayed via in situ hybridization, NF stage 3, lateral view, animal up. |
|
|
kdm2b (lysine (K)-specific demethylase 2B) gene expression in Xenopus laevis embryo, assayed via in situ hybridization, NF stage 10.5, lateral view, animal up. |
References :
Fagotto,
Nuclear β-Catenin under Control.
2015, Pubmed
Fagotto, Nuclear β-Catenin under Control. 2015, Pubmed
