|
Fig. 1. BMP pathway activity in the
developing Xenopus epidermis.
(A) Immunostaining of cryosectioned
Xenopus embryos revealed that the
pSmad1/5/8 signal (red) colocalises with
nuclear DAPI staining (blue) in both inner and
outer layer cells. (B) (Left) In embryos injected
with linearised plasmid DNA for the MCC
reporter α-tub::GFP (50 pg/embryo), the
pSmad1/5/8 signal (red) colocalised with GFP
immunostaining (green). (Middle) In embryos
injected with linearised plasmid DNA for the
ionocyte reporter pendrin::GFP (25 pg/
embryo), the pSmad1/5/8 signal (red)
colocalised with GFP immunostaining
(green). (Right) The pSmad1/5/8 signal (red)
colocalised with P63 protein expression
(white). For each marker and stage, a
representative cell (yellow arrowhead) is
displayed at higher magnification to show the
double staining. The white dashed and dotted
lines respectively mark the apical surface of
the ectodermal outer layer and the boundary
between the outer and the inner ectodermal
layers. |
|
Fig. 2. BMP pathway activity in HAEC cultures. (A) Western blot with an anti-pSMAD1/5 antibody revealed that in HAEC cultures SMAD1/5 phosphorylation
increases during the early regeneration stages, then decreases at the onset of ciliogenesis. Pr, proliferation stage (ALI days 0-7); Po, polarising stage (ALI days
7-15); EC, early ciliogenesis (ALI days 15-30); LC, late ciliogenesis (from ALI day 30). HSP60 (HSPD1) was used as a loading control. (B) In HAECs at Po stage,
pSMAD1/5 labelling was mostly restricted to apical layer cells. (C,D) The number of pSMAD1/5-positive cells was slightly increased in the apical layer and
dramatically increased in the basal layer following a 2 h treatment with BMP2 (100 ng/ml) at Po stage. Data in C are representative of three independent
experiments; error bars indicate s.d. (B,D) Orthogonal views (z-slices) of HAECs. |
|
Fig. 3. BMPpathway overactivation affects cell specification in the developing Xenopus epidermis. Stage 9 Xenopus embryos were injected in the blastocoel
with either BSA (A-M) or 2-7 ng recombinant BMP4 (Aâ²-Mâ²). (A,Aâ²) SEM of the epidermis at stage 37 revealed the severe decrease in the numbers of MCCs
(red arrowhead), ionocytes (yellow arrowhead) and SSCs (green arrowhead). (B,Bâ²) At tailbud (stage 30), BMP4-injected embryos showed normal morphology but
substantially fewer α-tubulin-positive MCCs, as revealed by whole-mount in situ hybridisation (WISH). (C,Câ²) Both the differentiated MCC marker acetylated tubulin
(white) and the ionocytemarker foxi1e (green)were lost in sectioned tailbud (stage 25)BMP4-injected embryos. (D,Dâ²)WISHrevealed that the differentiated ionocyte
marker v1awas strongly decreased in stage 25BMP4-injectedembryos. (E-Fâ²) The differentiatedSSCsmarkers serotonin (red in E,Eâ²) andtryptophan hydroxylase-1
(tph1, red in F,Fâ²)were lost or strongly decreased in stage 25BMP4-injected embryos. (G,Gâ²) In sections of stage 25BMP4-injected embryos, P63 (white), amarker of
the non-intercalatinginner layercells,was lost,whereasthe goblet cellmarker intelectin-1 (green)wasupregulated. otogelin (redin H,Hâ²,J,Jâ²)andtrim29(red in I,Iâ²), two
other markers of goblet cells, were unaffected. (K-Mâ²) Stage 14 embryos were analysed by WISH in order to stain MCCs for foxj1 (K,Kâ²), ionocytes for foxi1e (L,Lâ²)
and SSCs for foxa1 (M,Mâ²). (B,Bâ²,D-Fâ²,J-Mâ²) Whole-mount embryos; (C,Câ²,G-Iâ²) cryosectioned embryos. (B-Mâ²) All markers were revealed by chromogenic or
fluorescent in situ hybridisation, except for acetylated tubulin, serotonin and P63, which were revealed by immunofluorescence. (C,Câ²,E-Iâ²) Nuclei were stained with
DAPI. (B,Bâ²,D-Fâ²,K-Mâ²) The number of embryos showing the phenotype among the total number of embryos examined is indicated. |
|
Fig. 4. BMP pathway overactivation
affects the formation of MCCs and
mucus-producing cells in HAEC
cultures. (A,A′) Chronic treatment of HAEC
cultures with 100 ng/ml BMP2 drastically
decreased the numbers of both MUC5ACpositive
goblet cells and acetylated tubulinpositive
MCCs relative to untreated
controls. DAPI was added to confirm the
presence of cells (A′). (B) Quantification of
the experiments illustrated in A,A′
performed in triplicate; data show mean±
s.d. from three donors; ***P<0.001,
**P<0.01, Student’s t-test. (C) HAECs
chronically exposed to 100 ng/ml BMP2
upregulated the squamous metaplasia
markers involucrin (IVL) and
transglutaminase 1 (TGM1). CTR, control;
UBC, ubiquitin C. |
|
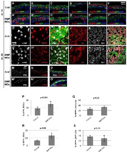
Fig. 5. BMP inhibition promotes MCC, ionocyte and SSC fates in the developing Xenopus epidermis. (A-Oâ²) Eight-cell stage Xenopus embryos were
injected in one animal ventral blastomere (fated to become only epidermis) with either 500 pg GFP mRNA alone (Cntl) or with 500 pg GFP mRNA and BMP2,
BMP4 and BMP7 morpholinos (BMP MOs, 10 ng each) and were analysed at stage 14 (A-Fâ²) or 25 (G-Oâ²). GFP immunostaining was used to identify the injected
cells. Injection of BMP MOs resulted in an increase in the numbers of stage 14 inner layer cells expressing markers for committed MCCs ( foxj1 and MCI, red in A,Aâ²
and B,Bâ², respectively), for committed ionocytes ( foxi1e, red in C,Câ²) and for committed SSCs ( foxa1, red in D,Dâ²). Conversely, injection of BMP MOs led to a
severe decrease in the expression levels of the goblet cell markers otogelin and trim29 (red in E,Eâ² and F,Fâ², respectively). When analysed at stage 25, embryos
injected with BMP MOs showed an increase in the numbers of both α-tubulin-positive MCCs (white in G,Gâ²,I,Iâ²) and foxi1e-positive ionocytes (red in H,Hâ²,I,Iâ²),
together with a decrease in the expression levels of the outer layer goblet cell markers intelectin-1 (red in J,Jâ².L,Lâ²) and 5G7 (white in K-Lâ²) and of the inner layer
non-intercalating cell markers P63 (white in M,Mâ²,O,Oâ²) and α-dystroglycan (red in N,Nâ²,O,Oâ²). (A-Fâ²,M-Oâ²) Cryosectioned embryos; (G-Lâ²) Whole-mount
embryos. (P-S) Quantification of the different inner layer cellular populations in injected epidermal clones at stage 25. Shown are the percentages of MCCs (P),
ionocytes (Q), SSCs (R) and P63-positive inner non-intercalating cells (S) among injected, GFP-positive cells. The increase in the number of MCCs, ionocytes
and SSCs in BMP morphants was significant (Studentâs t-test). No significant variation was observed for P63-positive cells. Error bars indicate s.d. |
|
Fig. 6. BMP inhibition prevents the intercalation of MCCs, ionocytes and SSCs in the outer layer of the developing Xenopus epidermis. (A-Eâ²) Sectioning
through the epidermis at stage 25 revealed that in the BMP MO-injected embryos the supernumerary α-tubulin-positive MCCs (red in A-Câ²) and v1a-positive
ionocytes (red in D-Eâ²) fail to intercalate into the epidermis outer layer. (I-Jâ²) Likewise, the supernumerary tph1-positive SSCs failed to intercalate in stage 35 BMP
morphants (red in I-Jâ²). (F-Hâ²,K-Mâ²) Even at later developmental stages, most of the supernumerary MCCs, which expressed the differentiation marker acetylated
tubulin (white), were unable to intercalate properly into the outer layer. |
|
Fig. 7. BMP inhibition promotes the MCC fate in regenerating HAECs. (A-C,J,K) Acetylated tubulin-positive, morphologically normal MCCs increased
following BMP pathway inhibition by treatment with Noggin (100 ng/ml) in HAEC cultures from healthy donors (A-C) or cystic fibrosis patients (J,K). (D,E) SEM
images of control or Noggin-treated HAEC cultures at stage LC. (F) The number of MCCs per field of observation in HAEC cultures from three donors at various
time points of culture. Noggin and dorsomorphin (Dorso.) induced precocious and increased rates of ciliogenesis. CTR, control (G) FACS confirmed the increase
in MCCs and goblet cells in Noggin-treated normal HAEC cultures. (H) The maximal increase in the number of MCCs relative to untreated cultures was observed
when Noggin treatment of HAECs started at Po stage (ALI days 6-9). (I) Noggin treatment increases the number of MCCs in HAEC cultures from cystic fibrosis
(CF) donors. (G-I) Data are mean±s.d. from three independent experiments; *P<0.05; **P<0.01; ***P<0.001; ns, not significant; Student’s t-test. |
|
Fig. 8. TheBMPpathway controls dll1 expression in the developing Xenopus epidermis. (A-Dâ²) Embryos injected in the blastocoel at stage 9 with either BSA
or BMP4 were probed for dll1 expression at stage 12 or 25. BMP4-injected embryos showed a strong and persistent upregulation of dll1 within the epidermal
inner layer. (E-Fâ²) Eight-cell stage embryos were injected in a ventral ectoderm precursor blastomere with GFP mRNA alone (control) or with GFP mRNA and an
mRNA encoding dominant-negative Smad5 (dnSmad5). Stage 10 embryos were sectioned and hybridised with a probe against dll1 and an antibody against GFP.
The amount of dll1 signal (red) that colocalised with GFP fluorescence (green) was lower when GFP was co-injected with dnSmad5, indicating that dnSmad5
cell-autonomously decreases dll1 expression. (G,Gâ²) The dll1 signal (red channel fluorescence) was measured in areas of equal size within (inj) or outside (non
inj) of the injected clones in control (G) and dnSmad5-injected (Gâ²) embryos. Signals were compared pairwise within each section, confirming the significant
decrease in dll1 signal in dnSmad5-injected cells (Wilcoxon test). The middle bar indicates the median, and the outlier bars delimit the lower and upper quartiles.
(H-Jâ²) Embryos were injected at stage 9 with BSA (H,I,J), or with BMP4 at stage 9 (Hâ²,Iâ²,Jâ²) or 11 (Hâ²,Iâ²,Jâ²), then probed for dll1 2 h after injection (H-Hâ²) or at stage
12 (I-Iâ²) and for α-tubulin at stage 25 (J-Jâ²). BMP4 caused ectopic dll1 activation and the loss of MCCs when injected at stage 9 but not at stage 11.
(K-V) Cryosectioned embryos were hybridised with probes against dll1 and the MCC early marker foxj1 (K-N), the ionocyte early marker foxi1e (O-R) or the SSC
early marker foxa1 (S-V) at stages 11, 12 and 14, respectively. dll1 colocalised with foxj1 at stage 11, with foxi1e at stage 12 and with foxa1 at stage 14. |
|
Figure S1: Validation of pSmad1/5/8 staining in response to BMP manipulation.
(A): Injection of stage 9 Xenopus embryos with recombinant BMP4 led to increased Smad1/5/8 phosphorylation and nuclear localization. (B): The percentage of nuclei positive for the pSmad signal is significantly higher in BMP-treated than in control embryos (Student's t-test). (C): Knocking down BMP2, BMP4 and BMP7 with specific morpholino oligonucleotides inhibited Smad1/5/8 phosphorylation. Embryos were injected with either GFP mRNA alone (upper row) or GFP mRNA and the BMP2/4/7 MOs (lower row). The pSmad1/5/8 signal was lost in cells that received the BMP2/4/7 MOs, but not in those that received only the GFP mRNA. |
|
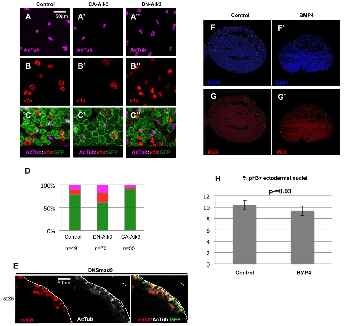
Figure S2: Interfering with the BMP pathway alters the numbers of MCCs and ionocytes in the developing Xenopus epidermis.
(A-D): 8-cell stage embryos were injected into the animal ventral blastomeres with synthetic mRNAs coding for GFP, alone (control; A, B, C) or together with mRNAs coding for a constitutively active (CA-Alk3; A', B', C') or a dominant negative (DN-Alk3; A'', B'', C'') version of the BMP receptor ALK3, then hybridized at stage 25 with a probe against the ionocyte marker v1a and antibodies against acetylated tubulin and against GFP. Activation of the BMP pathway by CA-Alk3 injection resulted in a decrease in the numbers of MCCs and Development | Supplementary Material
Development 142: doi:10.1242/dev.118679: Supplementary Material
ionocytes. Inhibition of the BMP pathway by DN-Alk3 injection results in an increase in the numbers of MCCs and ionocytes. (D): quantification of the different cellular populations in injected epidermal clones. The bars represent the total number of GFP positive cells scored. Magenta: acetylated tubulin positive MCCs; red: v1a positive ionocytes; green: GFP positive cells negative for both acetylated tubulin and v1a. (E): Embryos injected with a synthetic mRNA coding for a dominant negative form of the zebrafish BMP pathway nuclear effector Smad5 (dnSmad5), showed supernumerary ï¡-tubulin positive MCC precursors, which only partially managed to intercalate. (F-H): Embryos were injected in the blastocoele with BSA (control) or recombinant BMP4 protein (BMP4), fixed at stage 10, cryosectioned and immunostained with an antibody against phosphorylated histone H3 (red), a hallmark of cells in mitosis. DAPI (blue) was used to stain the nuclei. The graph in (H) shows the ratio of phospho-H3 positive nuclei to the total number of ectodermal DAPI stained nuclei. BMP4 injection did not significantly modify the number of mitotic nuclei compared to controls (Student's t-test). In F-G', the animal pole (ectoderm) is up. |
|
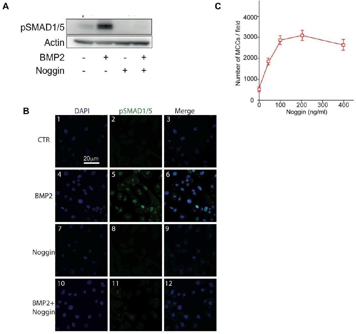
Figure S3: Validation of BMP pathway manipulation in HAECs.
(A): Expression levels of pSMAD1/5 in response to BMP2 (100ng/ml, 2h), Noggin (100ng/ml, 2h), or BMP2+Noggin (100ng/ml each, 2h) in proliferating HAECs. Actin was used as a loading control. (B) Proliferating HAECs were stained to identify the specific sub-cellular localization of pSMAD1/5 (in green) in untreated control cells (panels 1-3), BMP2-treated cells (100ng/ml, 2h) (panels 4-6), Noggin-treated cells (100ng/ml, 2h) (panels 7-9) and cells treated with both BMP2 and Noggin (100ng/ml each, 2h) (panels 10-12). Nuclei were stained with DAPI (in blue; panels 1,4,7,10). Data are representative of 3 independent experiments. (C): Dose-response curve of Noggin treatment. Regenerating HAECs were chronically treated with different doses of recombinant Noggin. Acetylated-tubulin positive MCCs were counted at LC. 100ng/ml Noggin was the minimal dose to give the maximal effect and used in the rest of the study. |
|
Figure S4: The BMP and Notch pathways interact.
Co-injection of mRNAs coding for a constitutively active form of the BMP receptor Alk3 (CA-Alk3) and a dominant negative form of the transcriptional Notch effector Suppressor-of-hairless (Su(H)DBM) (C) mitigated both the loss of ï¡-tubulin positive cells resulting from expression of CA-Alk3 alone (B) and their increase following injection of Su(H)DBM alone (D). Co-injection of mRNAs coding for a dominant negative form of the BMP receptor Alk3 (DN-Alk3) and a constitutively active form of the transcriptional Notch effector Suppressor-of-hairless (Su(H)Ank) (F) mitigated both the increase in ï¡-tubulin positive cells resulting from expression of DN-Alk3 alone (E) and their loss following injection of Su(H)Ank alone (G). The number of embryos showing the phenotype displayed over the total number of embryos examined is indicated. |