|
Fig. 1. The Shh-Ca2+ spike signaling axis down-regulates Gli activity in the developing spinal cord. (A) Neural plates and spinal cords from embryos expressing a Gli activity reporter (8GLI-luciferase) were dissected at different developmental stages and processed for luciferase signal measurements. Graph shows mean ± SEM firefly luciferase normalized to Renilla luciferase activity levels in neural tissue at indicated developmental stages; n ⥠5, *P < 0.05, **P < 0.005, and ***P < 0.001 compared with early neural plate stage [14.25 hours postfertilization (hpf)]. (B) Neural plates and spinal cords from embryos expressing 8GLI-luciferase were incubated for 8 h with the indicated agents and processed for luciferase activity measurements. Graphs show mean ± SEM percentage of normalized luciferase intensity compared with control (incubated with vehicle only) in each developmental stage; n ⥠5, *P < 0.05, **P < 0.005, and ***P < 5E-9; ns: not significant. |
|
Fig. 2. Shh inverts its action on PKA activity during spinal cord development. (A) Neural plates and spinal cords were incubated for 30 min with indicated agents and processed for PKA activity measurements with a nonradioactive PKA assay. Images are representative examples of the PKA activity assay. Graph shows mean ± SEM PKA activity (P-substrate/nonâP-substrate optical density ratio) for the indicated treatments; n ⥠5, *P < 0.05, **P < 0.001, ***P < 5E-5 compared with control (incubated with vehicle only); ns: not significant; verat: veratridine. (B) Dissociated neural plate and spinal cord cells from AKAR2-CRâexpressing 14.25- and 21-hpf embryos were time-lapse imaged every 30 s. (Left) Representative ratiometric (acceptor-mRuby/donor-Clover) images of cells before and 30 min after addition of 10 nM Shh. Grayscale bar represents acceptor/donor ratio increasing from black to white. Traces represent mean ± SEM percentage change in emission ratio; n ⥠29 cells per condition. (Scale bar: 20 μm.) |
|
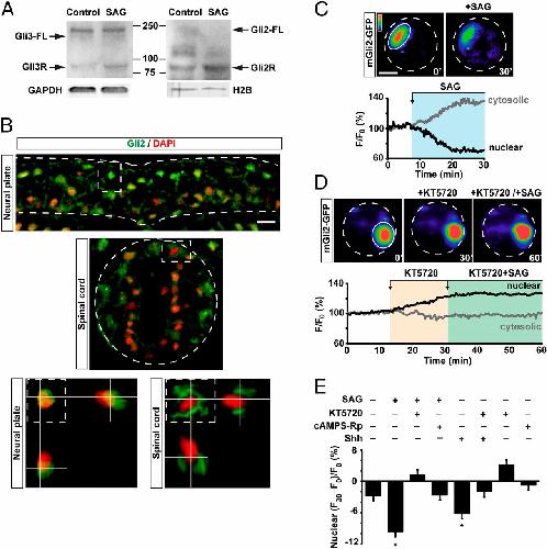
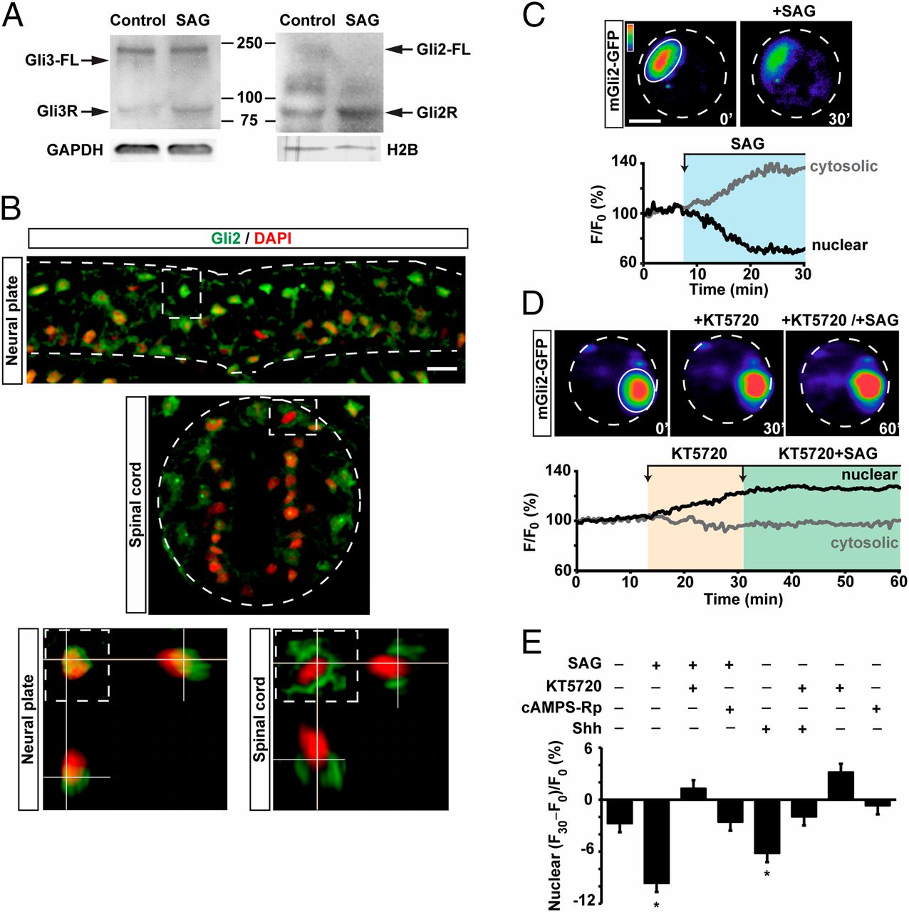
Fig. 3. Shh facilitates processing of Gli2/3 and inhibits Gli2 nuclear localization in spinal neurons. (A) Representative examples of Western blot assays from whole-cell spinal cord homogenates from wild-type and mGli2-GFPâexpressing embryos probed with anti-Gli3 and anti-Gli2, respectively. H2B or GAPDH were used as loading controls. Samples were incubated in the absence or presence of 100 nM SAG for 4 h. Gli-FL: Gli full length; GliR: Gli repressor. (B) Shown are representative examples of transverse sections of neural plate and spinal cord (outlined) from wild-type embryos immunostained for Gli2. Dashed squares are areas magnified in adjacent panels. Orthogonal views are shown to demonstrate subcellular localization of Gli2 immunolabeling. (CâE) Dissociated spinal cord cells from mGli2-GFPâexpressing 21-hpf embryos were time-lapse imaged every 15 s. (C and D) Representative examples of imaged cells under indicated treatments. Contour of imaged cells and nuclei are indicated with dashed and solid lines, respectively. Color scale bar represents fluorescence intensity increasing from purple to red. Traces represent changes in nuclear (black) and cytosolic (gray) fluorescence for the given examples. (E) Graph shows mean ± SEM percentage of final change in nuclear mGli2-GFP fluorescence intensity upon addition of indicated agents; n ⥠27 cells per condition; *P < 0.05 compared with control (vehicle only). (Scale bars: 20 μm in B and 10 μm in C.) |
|
Fig. 4. Shh activates CREB that represses gli1 transcription in the developing spinal cord. (A) Shown is a representative Western blot assay from spinal cord samples incubated in the absence or presence of 100 nM SAG for 40 min and immunoprobed for activated CREB (Ser133-P-CREB) and H2B as loading control. (B) Schematic of luciferase reporters used to assess regulation of gli1 transcription. Sequences of three identified CREs and their relative positions to the ATG of the human gli1 first untranslated exon. (C) Neural plates and spinal cords from embryos expressing wt-reg-hgli1-luciferase or mut-reg-hgli1-luciferase in the absence or presence of CREB overexpression were incubated with indicated agents or vehicle for 8 h and processed for luciferase activity measurements. Graph shows mean ± SEM normalized luciferase intensity; n ⥠5; *P < 0.05, **P < 0.005, and ***P < 0.00005; ns: not significant. |
|
Fig. 5. Model for the mechanism of the switch off in Shh canonical signaling during spinal cord development. The transition from neural plate to spinal cord is accompanied by the appearance of Ca2+ spikes, which intercalate in the Shh-signaling pathway to down-regulate Gli activity. This switch off of the canonical Shh pathway is implemented at several levels including regulation of Gli subcellular localization, posttranslational processing, and transcriptional repression, all converging in inhibiting Gli activity. |
|
Fig. S1. Patched 1 expression is inhibited by PKA stimulation and electrical activity. Relative Patched 1 transcript levels from neural plates or spinal cords were
quantified using qRT-PCR after 8 h incubation with 20 μM forskolin, voltage-gated Na+ and Ca2+ channel blockers (VGCblock), or vehicle only (control). Primers
specific for Patched 1 were used, and ODC gene transcript was used as normalizer. Graph shows mean ± SEM fold change of normalized transcript levels
compared with control at each developmental stage; n = 6; *P < 0.05 and ***P < 0.00001. |
|
Fig. S2. Stimulation of voltage-gated Na+ channels does not affect Ca2+ transients or Gli activity in the neural plate. (A) Two-cell-stage embryos were injected
with the genetically encoded Ca2+ sensor, GCaMP6s, and time-lapse imaged at neural plate stages (stage 14, 16.25 hpf) for 30 min at 0.2 Hz in the absence or
presence of 1 μM veratridine, voltage-gated Na+ channel agonist. Graph shows mean ± SEM percentage of neural plate cells exhibiting Ca2+ transients in the
presence or absence of veratridine; n = 5. (B) Neural plates from embryos expressing 8GLI-luciferase were incubated for 8 h with the indicated agents and
processed for luciferase activity measurements. Graph shows mean ± SEM percentage of normalized luciferase intensity compared with control (incubated
with vehicle only); n = 5; *P < 0.05; ns: not significant. |
|
Fig. S3. FRET specificity of PKA reporter. (A and C) Dissociated spinal cord (A) or neural plate (C) cells from AKAR2-CR–expressing 21- or 14.75-hpf embryos,
respectively, were time-lapse imaged every 30 s. Samples are illuminated with 488-nm laser and mRuby and Clover emitted fluorescence captured with spectral
detector. (Left) Representative ratiometric (acceptor-mRuby/donor-Clover) images of cell before and 30 min after addition of 10 nM Shh. Grayscale bar
represents acceptor/donor ratio increasing from black to white. (Right) Data are percentage change in emission ratio for cell on the Left. (Scale bar: 20 μm.) (B
and D) FRET specificity is assessed by quantifying acceptor and donor emission fluorescence using a 488-nm laser before and after acceptor (mRuby) photobleaching.
Shown is same cell as in A and C subjected to the positive control for FRET specificity before (Left) and after (Right) acceptor photobleaching using
a 580-nm laser in indicated region of interest (ROI; solid line). Negative control is a random nonbleached ROI (dashed line). Graph represents average fluorescence
intensity in indicated ROIs from mRuby (red lines) and Clover (green lines) emissions. Donor signal is increased only when acceptor is photobleached
(compare solid and dashed lines), demonstrating FRET between Clover and mRuby. This protocol has been repeated in at least three cells in each imaged field.
(Scale bar: 10 μm.) |
|
Fig. S4. Neural progenitors are predominant in neural-plateâderived cultures. Dissociated neural plate (stage 13 + 2 h in vitro) or spinal cord (stage 19 + 4 h in
vitro) were processed for Sox2 immunostaining (red) and nuclear labeling (DAPI, blue). Numbers are mean ± SEM percentage of Sox2 immunopositive cells in
the field of view; n = 5 independent experiments per stage corresponding to n ⥠900 cells per condition. (Scale bar: 20 μm.)
Belgacem |
|
Fig. S5. Stimulation of voltage-gated Na+ channels does not affect PKA activity in the neural plate. Neural plates were incubated for 30 min with indicated
agents and processed for PKA activity measurements with a nonradioactive PKA assay. Image is a representative example of PKA activity assay. Graph shows
mean ± SEM PKA activity (P-substrate/non–P-substrate optical density ratio) for the indicated treatments; n ≥ 5, ns: not significant; ***P < 0.0005 compared
with control (incubated with vehicle only).
Belgacem |
|
|
|
Fig. S7. Shh mimics PKA-induced regulation of Gli2 subcellular localization in spinal cord cells. Spinal cords from mGli2-GFPâexpressing 21-hpf embryos were
dissected, and cells were dissociated and plated. After 2 h, cultures were time-lapse imaged under a confocal microscope for a 1-h period every 15 s. (A) A
representative region of a field of view of imaged cells that were fixed and labeled with the nuclear marker DAPI (in red) after imaging. (B) Orthogonal view of
the z-stack projection of an imaged mGli2-GFPâexpressing cell showing significant overlap between Gli2-GFP signal and DAPI. (C) Representative examples of
imaged cells under indicated treatments. Contour of imaged cells and nuclei are indicated with dashed and solid lines, respectively. Color scale bar represents
fluorescence intensity increasing from purple to red. Traces represent changes in nuclear (black) and cytosolic (gray) fluorescence over time for the given
examples. n ⥠27 cells per condition. (Scale bars: 10 μm.) |
|
Fig. S8. PKA stimulation and CREB overexpression enhance P-CREB levels in the developing spinal cord. (A) CREB activation is apparent in the developing
spinal cord. Neural plate and spinal cord transverse sections from wild-type embryos were processed for P-CREB (green) and Sox2 (red, neural progenitor
marker) immunostaining. Shown are representative examples of transverse immunostained sections of the neural plate (Top) and spinal cord (Bottom)
(outlined). (Scale bar: 20 μm.) (B) PKA activates CREB in the embryonic spinal cord. Western blot assays from spinal cord homogenates probed with antibodies
for P-CREB and H2B (loading control). Samples were incubated in the absence or presence of 20 μM forskolin for 40 min. Shown is a representative example.
(C) Expressing CREB induces enhanced levels of P-CREB in the neural plate. Two-cell-stage embryos were unilaterally injected with CREB-flag mRNA, grown
until neural plate stages, and then were processed for P-CREB (green), flag (red), and Sox2 (blue) immunostaining. Shown is a representative example of
a transverse immunostained section of the neural plate (outlined). (Scale bar: 30 μm.) |
|
Fig. S9. gli1 transcription decreases as spinal cord development progresses. Dissected neural plates and spinal cords from embryos at different developmental
stages expressing wt-reg-hgli1-luciferase were processed for luciferase activity measurements. Graph shows mean ± SEM firefly luciferase activity levels
normalized to Renilla luciferase activity levels; n ⥠5; *P < 0.01. |
|
Fig. S10. P-CREB inhibits Gli activity. Neural plates from embryos expressing 8GLI-luciferase in the absence or presence of CREB overexpression were processed
for luciferase activity measurements. Graph shows mean ± SEM percentage of normalized luciferase intensity compared with control (incubated with vehicle
only); n = 5; *P < 0.05. |