Click here to close
Hello! We notice that you are using Internet Explorer, which is not supported by Xenbase and may cause the site to display incorrectly.
We suggest using a current version of Chrome,
FireFox, or Safari.
???displayArticle.abstract???
There are six members of the tubulin superfamily in eukaryotes. Alpha- and beta-tubulin form a heterodimer that polymerizes to form microtubules, and gamma-tubulin nucleates microtubules as a component of the gamma-tubulin ring complex. Alpha-, beta-, and gamma-tubulin are conserved in all eukaryotes. In contrast, delta- and epsilon-tubulin are conserved in many, but not all, eukaryotes and are associated with centrioles, although their molecular function is unclear. Zeta-tubulin is the sixth and final member of the tubulin superfamily and is largely uncharacterized. We find that zeta-, epsilon-, and delta-tubulin form an evolutionarily co-conserved module, the ZED module, that has been lost at several junctions in eukaryotic evolution and that zeta- and delta-tubulin are evolutionarily interchangeable. Humans lack zeta-tubulin but have delta-tubulin. In Xenopus multiciliated cells, zeta-tubulin is a component of the basal foot, a centriolar appendage that connects centrioles to the apical cytoskeleton, and co-localizes there with epsilon-tubulin. Depletion of zeta-tubulin results in disorganization of centriole distribution and polarity in multiciliated cells. In contrast with multiciliated cells, zeta-tubulin in cycling cells does not localize to centrioles and is associated with the TRiC/CCT cytoplasmic chaperone complex. We conclude that zeta-tubulin facilitates interactions between the centrioles and the apical cytoskeleton as a component of the basal foot in differentiated cells and propose that the ZED tubulins are important for centriole functionalization and orientation of centrioles with respect to cellular polarity axes.
Figure 1. Zeta-Tubulin Is a Conserved Tubulin that Associates with TRiC/CCT (A) Presence or absence of ZED module tubulins in representative organisms. (B) Unrooted phylogenetic tree, based on Clustal Omega alignment. (CâE) Sucrose gradient sedimentation of zeta-tubulin from (C) A6 cells, (D) eggs, and (E) whole oviduct. Lysates were separated on 10%â40% sucrose gradients and fractions probed for zeta-tubulin, the TRiC/CCT component CCT2, and gamma-tubulin. Molecular weights in kilodaltons (left) and increasing sucrose concentration, left to right (above), are indicated. The dividing line in (E) indicates the joint between two membranes, probed and developed identically.
See also Table S1 and Figure S1.
Figure 2. Zeta-Tubulin Localizes to the Basal Foot in Multiciliated Cells
(A) Dissociated Xenopus multiciliated oviduct cells stained for zeta-tubulin (green), acetylated tubulin (red), and DAPI (blue). The scale bar represents 5 μm. (B) Transmission EM of oviducttissue stained with zeta-tubulin antibody and 10-nm gold-conjugated secondary antibody. Arrowheads indicate the basal body, and arrows indicate labeling of the basal foot. The scale bars represent 100 nm.
(C) Confocal image of live tadpole epidermal multiciliated cell expressing GFP-zeta-tubulin (green), CLAMP-RFP (red), and centrin-BFP (blue). The arrow shows the direction of ciliary beating. The scale bar represents 5 μm. (D) Confocal image of live tadpole epidermal multiciliated cell expressing EMTB-3XGFP (green), mCherry-zeta-tubulin (red), and centrin-BFP (blue). The arrow shows the direction of ciliary beating. The scale bar represents 5 μm. See also Figures S2 and S3.
Figure 3. Zeta-Tubulin Depletion Disrupts Basal Body Orientation and Spacing (A) Tadpole epidermal multiciliated cells in morphant and control embryos co-expressing CLAMP-GFP (green) and centrin-(RFP or BFP) (red). Clumps of basal bodies are indicated by arrowheads and insets. The scale bars represent 5 μm. (B) Quantification of mean rootlet angle from experiments as in (A). Each arrow represents one cell, where length indicates uniformity of rootlet angles in that cell. Mean cellular rootlet orientation was statistically similar between morphants and controls (mean vector angle â64.4° in controls and â74.8° in morphants; Watson-Williams). The number of cells counted is as in (C).
(C) Vector length of plots shown in (B) is significantly reduced in morphants (âââp < 0.0001; Mann-Whitney). n indicates number of cells counted, with total number of embryos in parentheses. Error bars represent the SEM. (D and E) Quantification of basal body clumping phenotype from experiments as in (A). n indicates the number of cells counted, with total number of embryos in parentheses (shown in E). (D) The distance between each basal body and its nearest neighbor is shown as average percentage of binned nearest neighbor distances for each condition. (E) Mean distance between basal bodies is shown; this is significantly reduced in morphants (âââp < 0.0001; Mann-Whitney). In (E), error bars represent the SEM.
See also Figure S4.
Figure 4. Zeta-Tubulin Function and ZED Tubulin Localization
(A) Microtubule organization in tadpole epidermal multiciliated cells visualized by co-expressing EMTB-3XGFP (green) and centrin-RFP (red). The scale bars represent 5 μm. (B) Tadpole epidermal multiciliated cells expressing centrin-BFP (white) fixed and stained with Alexa Fluor 568 phalloidin (red). Apical actin (apical inset) and subapical foci (subapical slice; â¼1.2 μm below the apical section) are shown. The scale bars represent 5 μm.
(C) Tadpole epidermal multiciliated cell expressing GFP-epsilon-tubulin (green), mCherry-zeta-tubulin (red), and centrin-BFP (blue). The scale bar represents 5 μm.
(D) Mouse tracheal epithelial cell cultures infected with GFP-zeta-tubulin-expressing lentivirus and stained for GFP (green), centrin (red), and DAPI (blue). x-z projections (below) show a slice through the area marked by the white rectangle. The scale bar represents 5 μm.
See also Figures S3 and S4
Figure S1. Zeta-tubulin is expressed and can be specifically detected via
immunoblot and immunofluorescence. Related to Figure 1.
A) Zeta-tubulin is expressed in adult tissues of X. tropicalis, with highest
expression in the testis. The number of transcripts of zeta-tubulin per million reads for two biological replicates are shown for each tissue. B) Protein samples were probed for zeta-tubulin, with gamma-tubulin as a loading control. Zeta-tubulin antibody recognizes a single band in both A6 cell lysate and egg extract that is of equal size to in vitro translated zeta-tubulin. Molecular weights in kilodaltons are indicated on the left. Dividing line indicates joint between lanes on the same membrane. C) Identically loaded protein samples were probed with zeta-tubulin antibody incubated with the peptide used for antibody production (+
peptide) or without (- peptide). All bands recognized are specific to the antigen. Sample entitled âpeak fractionâ represents the most concentrated fraction of zeta-tubulin from a 10-40% sucrose gradient (as in Figure 1D). Molecular weights in kilodaltons are indicated on the left. D) U2OS cells were transfected with GFP -zeta-tubulin
and stained for GFP (green), zeta-tubulin (red), and DAPI (blue).
Prior to staining, zeta-tubulin antibody was incubated with the peptide used for antibody production (+ peptide) or without (- peptide). Zeta-tubulin antibody not incubated with peptide recognizes GFP-zeta-tubulin, whereas peptide-blocked zeta-tubulin antibody no longer recognizes GFP-zeta-tubulin. Scale bar, 5 µm.
Figure S3. Zeta-tubulin precipitation reveals TRiC/CCT and GFP-zetatubulin is cytoplasmic in frog and mouse tissue culture cells. Related to Figures 2 and 4D. A) GFP nanobody-conjugated beads were used to affinity purify GFP-zetatubulin from GFP-zeta-tubulin stable cells, and GFP nanobody-conjugated beads were incubated separately with A6 cell lysate as a control. The most abundant co-purifying proteins as identified by mass spectrometry are shown, relative to their respective peptide counts. Hits include zeta-tubulin (blue), all 8 subunits of
TRiC/CCT (green), heat shock or protein folding factors (pink), and proteasome associated proteins (yellow). B) Wild-type A6 cells and the GFP-zeta-tubulin stable line were fixed in methanol and stained for GFP (green), gamma-tubulin (red), and DAPI (blue). GFP was only detected in the stable cells, and GFP-zetatubulin labels cytoplasm and does not co-localize with centrosomes. Scale bar, 5 µm. C) 3T3 mouse fibroblasts were infected with GFP-zeta-tubulin lentiviruses and fixed in methanol. Cells were stained for GFP (green), poly-glutamylated tubulin (red), and DAPI (blue). Inset shows a magnified image of the cilium (3x). Zeta-tubulin does not localize to microtubule-based structures in mouse cycling cells. Scale bar, 5 µm.
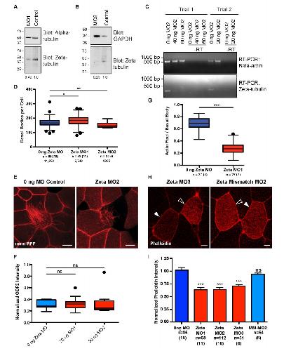
Figure S4. Controls for zeta-tubulin morpholino specificity and phenotype.
Related to Figures 3 and 4.
A) Whole embryos injected with MO1 or no morpholino (control) were collected at stage 31 and lysed. Lysates were probed for zeta-tubulin, with alpha-tubulin as a loading control. Translation-blocking MO1 reduces zeta-tubulin protein. Densitometry measures for zeta-tubulin signal normalized to the loading control are given under blot, and molecular weights in kilodaltons are indicated on the left. B) Early embryos were injected with MO2 or no morpholino (control) and
animal caps were isolated. Animal caps were collected at stage 25 and lysed. Lysates were probed with zeta-tubulin, and GAPDH as a loading control. Spliceblocking MO2 reduces zeta-tubulin protein levels. Densitometry measures are given under blot, and molecular weights in kilodaltons are indicated on the left. C) Early embryos injected with 0, 20, 40, or 60 ng of MO2 were collected between stages 24-27 and lysed. Whole embryo cDNA prepared from two independent experiments was subjected to RT-PCR using zeta-tubulin and beta-actin primers,
where beta-actin was a control for cDNA concentration. MO2 reduces zetatubulin mRNA levels in whole embryos. Negative controls (-RT) did not receive reverse transcriptase during generation of cDNA. Size standards for DNA
fragments shown on the left in base pairs (bp). D) The number of basal bodies in
each tadpole epidermal multiciliated cell was counted. The numbers of cells,
embryos, and basal bodies as are in Figure 3E. Depletion with MO1 increased
the number of basal bodies in multiciliated cells slightly (p = 0.023, MannWhitney),
while MO2 decreased the number of basal bodies slightly (p=0.002,
Mann-Whitney) E) Confocal image of a live Xenopus tadpole epidermal
multiciliated cell expressing mem-RFP (red). The length and number of cilia are
markedly reduced in morphants. Scale bars, 10 µm. F) Normalized LAP-ODF2
fluorescence intensity is not affected by zeta-tubulin morpholinos in tadpole
epidermal multiciliated cells (ns = not significant, Mann-Whitney). G) The number
of subapical actin foci (as seen in Figure 4B) per basal body in tadpole epidermal
multiciliated cells were quantified. The number of subapical actin foci per basal
body is significantly reduced in MO1-treated multiciliated cells, indicating that
depletion of zeta-tubulin disrupts the apical actin cytoskeleton in these cells (***p
< 0.0001, Mann-Whitney). H) Epidermis that is mosaic for zeta-tubulin MO3 or
zeta-tubulin Mismatch MO2, stained with Alexa Fluor 568 phalloidin. Tadpole
epidermal multiciliated cells without morpholino (open arrowhead) and cells with
morpholino (filled arrowhead) are shown; MO3 reduces phalloidin intensity
whereas Mismatch MO2 does not (ns = not significant). Scale bars, 5 µm. I)
Zeta-tubulin depletion significantly reduces phalloidin staining intensity in tadpole
epidermal multiciliated cells receiving any of three morpholinos tested relative to
neighboring control cells (***p<0.0001 Mann-Whitney). Cells receiving Mismatch
MO2 (MM-MO2) are statistically similar to controls (ns = not significant). Number
of cells counted is shown, and the total number of embryos is in parentheses.
Aubusson-Fleury,
Epiplasmins and epiplasm in paramecium: the building of a submembraneous cytoskeleton.
2013, Pubmed
Aubusson-Fleury,
Epiplasmins and epiplasm in paramecium: the building of a submembraneous cytoskeleton.
2013,
Pubmed Brooks,
Multiciliated cells.
2014,
Pubmed Chailley,
Organization of actin microfilaments in the apical border of oviduct ciliated cells.
1989,
Pubmed Chang,
Epsilon-tubulin is required for centriole duplication and microtubule organization.
2003,
Pubmed
,
Xenbase Chang,
Delta-tubulin and epsilon-tubulin: two new human centrosomal tubulins reveal new aspects of centrosome structure and function.
2000,
Pubmed Chung,
Coordinated genomic control of ciliogenesis and cell movement by RFX2.
2014,
Pubmed
,
Xenbase Clare,
Basal foot MTOC organizes pillar MTs required for coordination of beating cilia.
2014,
Pubmed Dutcher,
Epsilon-tubulin is an essential component of the centriole.
2002,
Pubmed Dutcher,
The UNI3 gene is required for assembly of basal bodies of Chlamydomonas and encodes delta-tubulin, a new member of the tubulin superfamily.
1998,
Pubmed
,
Xenbase Findeisen,
Six subgroups and extensive recent duplications characterize the evolution of the eukaryotic tubulin protein family.
2014,
Pubmed Galati,
DisAp-dependent striated fiber elongation is required to organize ciliary arrays.
2014,
Pubmed González,
Centrosomes and microtubule organisation during Drosophila development.
1998,
Pubmed Kato,
Delta-tubulin is a component of intercellular bridges and both the early and mature perinuclear rings during spermatogenesis.
2004,
Pubmed Kieserman,
High-magnification in vivo imaging of Xenopus embryos for cell and developmental biology.
2010,
Pubmed
,
Xenbase Kobayashi,
Cytoskeletal architecture and immunocytochemical localization of fodrin in the terminal web of the ciliated epithelial cell.
1988,
Pubmed Kunimoto,
Coordinated ciliary beating requires Odf2-mediated polarization of basal bodies via basal feet.
2012,
Pubmed McClellan,
Folding and quality control of the VHL tumor suppressor proceed through distinct chaperone pathways.
2005,
Pubmed Melki,
Chaperonin-mediated folding of vertebrate actin-related protein and gamma-tubulin.
1993,
Pubmed Mitchell,
A positive feedback mechanism governs the polarity and motion of motile cilia.
2007,
Pubmed
,
Xenbase Moudjou,
gamma-Tubulin in mammalian cells: the centrosomal and the cytosolic forms.
1996,
Pubmed Nakagawa,
Outer dense fiber 2 is a widespread centrosome scaffold component preferentially associated with mother centrioles: its identification from isolated centrosomes.
2001,
Pubmed O'Toole,
Three-dimensional organization of basal bodies from wild-type and delta-tubulin deletion strains of Chlamydomonas reinhardtii.
2003,
Pubmed Park,
Dishevelled controls apical docking and planar polarization of basal bodies in ciliated epithelial cells.
2008,
Pubmed
,
Xenbase Preble,
Extragenic bypass suppressors of mutations in the essential gene BLD2 promote assembly of basal bodies with abnormal microtubules in Chlamydomonas reinhardtii.
2001,
Pubmed Reed,
The cytoskeleton of the apical border of the lateral cells of freshwater mussel gill: structural integration of microtubule and actin filament-based organelles.
1984,
Pubmed Ross,
ε-tubulin is essential in Tetrahymena thermophila for the assembly and stability of basal bodies.
2013,
Pubmed Rothbauer,
A versatile nanotrap for biochemical and functional studies with fluorescent fusion proteins.
2008,
Pubmed Ruiz,
The SM19 gene, required for duplication of basal bodies in Paramecium, encodes a novel tubulin, eta-tubulin.
2000,
Pubmed Sandoz,
Organization and functions of cytoskeleton in metazoan ciliated cells.
1988,
Pubmed Smrzka,
Tissue-specific expression and subcellular localisation of mammalian delta-tubulin.
2000,
Pubmed Steinman,
An electron microscopic study of ciliogenesis in developing epidermis and trachea in the embryo of Xenopus laevis.
1968,
Pubmed
,
Xenbase Vaughan,
New tubulins in protozoal parasites.
2000,
Pubmed Werner,
Actin and microtubules drive differential aspects of planar cell polarity in multiciliated cells.
2011,
Pubmed
,
Xenbase Yaffe,
TCP1 complex is a molecular chaperone in tubulin biogenesis.
1992,
Pubmed