XB-ART-51082
Dev Biol
2015 Nov 01;4071:131-44. doi: 10.1016/j.ydbio.2015.08.001.
Show Gene links
Show Anatomy links
G protein-coupled receptors Flop1 and Flop2 inhibit Wnt/β-catenin signaling and are essential for head formation in Xenopus.
Miyagi A, Negishi T, Yamamoto TS, Ueno N.
???displayArticle.abstract???
Patterning of the vertebrate anterior-posterior axis is regulated by the coordinated action of growth factors whose effects can be further modulated by upstream and downstream mediators and the cross-talk of different intracellular pathways. In particular, the inhibition of the Wnt/β-catenin signaling pathway by various factors is critically required for anterior specification. Here, we report that Flop1 and Flop2 (Flop1/2), G protein-coupled receptors related to Gpr4, contribute to the regulation of head formation by inhibiting Wnt/β-catenin signaling in Xenopus embryos. Using whole-mount in situ hybridization, we showed that flop1 and flop2 mRNAs were expressed in the neural ectoderm during early gastrulation. Both the overexpression and knockdown of Flop1/2 resulted in altered embryonic head phenotypes, while the overexpression of either Flop1/2 or the small GTPase RhoA in the absence of bone morphogenetic protein (BMP) signaling resulted in ectopic head induction. Examination of the Flops' function in Xenopus embryo animal cap cells showed that they inhibited Wnt/β-catenin signaling by promoting β-catenin degradation through both RhoA-dependent and -independent pathways in a cell-autonomous manner. These results suggest that Flop1 and Flop2 are essential regulators of Xenopus head formation that act as novel inhibitory components of the Wnt/β-catenin signaling pathway.
???displayArticle.pubmedLink??? 26244992
???displayArticle.link??? Dev Biol
Species referenced: Xenopus laevis
Genes referenced: bcr cer1 chrd ctnnb1 cyp26a1 dvl2 en2 foxg1 gpr4 gpr4l gpr4l.2 has1 nppa otx2 pnp psmd6 rho rhoa shh snai2 tbl1x wnt8a
???displayArticle.antibodies??? Cdh3 Ab1
???displayArticle.morpholinos??? flop2 MO1 mgc69520 MO2
Phenotypes: Xla Wt + {dn}bmpr1a(fig.4.b) [+]
Xla Wt + {dn}bmpr1a + {dn}wnt8a(fig.4.c)
Xla Wt + {dn}rhoa(fig.S7.a)
Xla Wt + flop2 MO(fig.2.a)
Xla Wt + flop2 MO(fig.2.c)
Xla Wt + flop2 MO(fig.S4.c)
Xla Wt + flop2 MO(fig.S4.d)
Xla Wt + flop2 MO(fig.S6.b)
Xla Wt + flop2 MO(fig.S7.a)
Xla Wt + flop2 MO + mgc69520 MO(fig.2.a)
Xla Wt + flop2 MO + mgc69520 MO(fig.2.c)
Xla Wt + flop2 MO + mgc69520 MO(fig.S4.c)
Xla Wt + flop2 MO + mgc69520 MO(fig.S4.d)
Xla Wt + flop2 MO + mgc69520 MO(fig.S7.a)
Xla Wt + mgc69520(fig.3.b)
Xla Wt + mgc69520(fig.3.c)
Xla Wt + mgc69520(fig.S4.a)
Xla Wt + mgc69520(fig.S4.b)
Xla Wt + mgc69520(fig.S5.a)
Xla Wt + mgc69520(fig.S5.c)
Xla Wt + mgc69520(fig.S7.a)
Xla Wt + mgc69520(fig.S7.b)
Xla Wt + mgc69520(fig.S7.c)
Xla Wt + mgc69520(fig.S8.b)
Xla Wt + mgc69520(fig.S9.a)
Xla Wt + mgc69520 + {dn}bmpr1a(fig.4.f)
Xla Wt + mgc69520 MO(fig.2.a)
Xla Wt + mgc69520 MO(fig.2.c)
Xla Wt + mgc69520 MO(fig.S4.c)
Xla Wt + mgc69520 MO(fig.S4.d)
Xla Wt + mgc69520 MO(fig.S6.b)
Xla Wt + mgc69520 MO(fig.S7.a)
Xla Wt + rhoa(fig.3.b)
Xla Wt + rhoa(fig.3.c)
Xla Wt + rhoa(fig.S10.a)
Xla Wt + rhoa(fig.S7.a)
Xla Wt + rhoa(fig.S7.b)
Xla Wt + rhoa(fig.S8.b)
Xla Wt + rhoa + {dn}bmpr1a(fig.4.e)
Xla Wt + wnt8a(fig.5.d)
Xla Wt + XB5959819 [provisional](fig.3.b)
Xla Wt + XB5959819 [provisional](fig.3.c)
Xla Wt + XB5959819 [provisional](fig.S4.a)
Xla Wt + XB5959819 [provisional](fig.S4.b)
Xla Wt + XB5959819 [provisional](fig.S5.a)
Xla Wt + XB5959819 [provisional](fig.S5.c)
Xla Wt + XB5959819 [provisional](fig.S7.a)
Xla Wt + XB5959819 [provisional](fig.S7.b)
Xla Wt + XB5959819 [provisional](fig.S7.c)
Xla Wt + XB5959819 [provisional](fig.S8.b)
Xla Wt + XB5959819 [provisional](fig.S9.a)
Xla Wt + XB5959819 [provisional] + {dn}bmpr1a(fig.4.g)
Xla Wt + {dn}rhoa(fig.S7.a)
Xla Wt + flop2 MO(fig.2.a)
Xla Wt + flop2 MO(fig.2.c)
Xla Wt + flop2 MO(fig.S4.c)
Xla Wt + flop2 MO(fig.S4.d)
Xla Wt + flop2 MO(fig.S6.b)
Xla Wt + flop2 MO(fig.S7.a)
Xla Wt + flop2 MO + mgc69520 MO(fig.2.a)
Xla Wt + flop2 MO + mgc69520 MO(fig.2.c)
Xla Wt + flop2 MO + mgc69520 MO(fig.S4.c)
Xla Wt + flop2 MO + mgc69520 MO(fig.S4.d)
Xla Wt + flop2 MO + mgc69520 MO(fig.S7.a)
Xla Wt + mgc69520(fig.3.b)
Xla Wt + mgc69520(fig.3.c)
Xla Wt + mgc69520(fig.S4.a)
Xla Wt + mgc69520(fig.S4.b)
Xla Wt + mgc69520(fig.S5.a)
Xla Wt + mgc69520(fig.S5.c)
Xla Wt + mgc69520(fig.S7.a)
Xla Wt + mgc69520(fig.S7.b)
Xla Wt + mgc69520(fig.S7.c)
Xla Wt + mgc69520(fig.S8.b)
Xla Wt + mgc69520(fig.S9.a)
Xla Wt + mgc69520 + {dn}bmpr1a(fig.4.f)
Xla Wt + mgc69520 MO(fig.2.a)
Xla Wt + mgc69520 MO(fig.2.c)
Xla Wt + mgc69520 MO(fig.S4.c)
Xla Wt + mgc69520 MO(fig.S4.d)
Xla Wt + mgc69520 MO(fig.S6.b)
Xla Wt + mgc69520 MO(fig.S7.a)
Xla Wt + rhoa(fig.3.b)
Xla Wt + rhoa(fig.3.c)
Xla Wt + rhoa(fig.S10.a)
Xla Wt + rhoa(fig.S7.a)
Xla Wt + rhoa(fig.S7.b)
Xla Wt + rhoa(fig.S8.b)
Xla Wt + rhoa + {dn}bmpr1a(fig.4.e)
Xla Wt + wnt8a(fig.5.d)
Xla Wt + XB5959819 [provisional](fig.3.b)
Xla Wt + XB5959819 [provisional](fig.3.c)
Xla Wt + XB5959819 [provisional](fig.S4.a)
Xla Wt + XB5959819 [provisional](fig.S4.b)
Xla Wt + XB5959819 [provisional](fig.S5.a)
Xla Wt + XB5959819 [provisional](fig.S5.c)
Xla Wt + XB5959819 [provisional](fig.S7.a)
Xla Wt + XB5959819 [provisional](fig.S7.b)
Xla Wt + XB5959819 [provisional](fig.S7.c)
Xla Wt + XB5959819 [provisional](fig.S8.b)
Xla Wt + XB5959819 [provisional](fig.S9.a)
Xla Wt + XB5959819 [provisional] + {dn}bmpr1a(fig.4.g)
???attribute.lit??? ???displayArticles.show???
|
|
Fig. 1. Comparison of gpr4 and flop1/2 expression patterns. (A) Temporal expression profiles generated by QRT-PCR. (BâK) Spatial expression profiles from the blastula to gastrula stages generated by WISH. (B, F) Sagitally hemisectioned St. 9 embryos. Dorsal is to the right. The earliest expression of zygotic flop1/2 was detected in the prospective organizer region (arrow). (C, G) Vegetal view of St. 10.5 embryos. Dorsal is upward. (D, H and J) Sagitally hemisectioned St. 10.5 embryos. Dorsal is to the right. The dorsal lip is indicated by the arrowhead. (E, I, K) Illustration of D, H, and J, respectively. (J, K) rhoA expression pattern. (L) QRT-PCR analysis of flop1/2 expression in response to representative morphogens and signaling molecule. The mRNAs of morphogens or signaling molecule were injected into the animal pole of two-cell-stage embryos, and the animal caps excised from St. 9 embryos were analyzed. Error bars: s.e.m. Student's t-test, *P<0.05 and **P<0.01. ns: No significance. |
|
|
Fig. 2. Flop1/2 are required for normal head development. (A) Flops knockdown induced microcephaly. Standard control or specific MOs targeting Flop1 or Flop2 were injected into the dorsal side of four-cell-stage embryos. The graph shows quantified data. n: Number of examined embryos. Chi-square test, *P<0.05, **P<0.01 and ***P<0.001. ns: No significance. (B, C) Expression of head markers was affected in Flops morphants. (B) MOs were injected into the dorsal side of four-cell-stage embryos, and St. 20 embryos were sectioned into anterior and posterior halves. Head markers were analyzed by QRT-PCR. Error bars: s.e.m. Student's t-test, *P<0.05, **P<0.01 and ***P<0.001. ns: No significance. (C) MOs were injected into one dorsal blastomere at the four-cell-stage. The injected embryos were fixed at St. 17â18 and subjected to WISH for head markers. After WISH, the injected region was visualized by immunostaining of the co-injected tracer GFP (150 pg) using an anti-GFP antibody. Arrows indicate the reduction of marker gene expression. |
|
|
Fig. 3. Flops and RhoA share a common function in the regulation of BCR morphology. (A) Both Flop1 and Flop2 activated RhoA. mRNAs were injected into the animal pole of two-cell-stage embryos. St. 9 animal caps were then collected, and active GTP-bound RhoA was detected by the RhoA pull-down assay. RhoA activity was normalized to the total RhoA. (B) Flops and RhoA induced BCR thickening. Embryos were prepared as in A and St. 9 embryos were hemisectioned and subjected to WISH to evaluate the expression of claudin4 and has1, markers for the superficial and deep layers of the ectoderm, respectively. White and black bars indicate the superficial and deep layer regions, respectively. nd: No data. (C) Cells in the thickened BCR exhibited apical constriction-like morphology and actin accumulation (arrows). Embryos were prepared as in A and St. 9 embryos were cryosectioned. Sections were stained with phalloidin to visualize F-actin and cell shape was visualized by immunostaining of the co-injected mGFP (150 pg) using an anti-GFP antibody. Scale bars: 50 μm. |
|
|
Fig. 4. Both Flop1 and Flop2 exhibit head-inducing activity. (AâH) Embryos were injected with tBR mRNA alone or together with dnWnt8, Gpr4, wild-type RhoA (wtRhoA), Flop1, or Flop2 mRNA into the ventral side of four-cell-stage embryos. Compared to the head structures observed in the duplicated axis generated by dnWnt8 (C; arrows), the head structures in the secondary axis induced by wtRhoA or Flops were not as completely duplicated, as indicated by the fused or single eye (EâG; arrowheads). H shows quantified data. n: Number of examined embryos. Chi-square test, *P<0.05, **P<0.01 and ***P<0.001. ns: No significance. CG, cement gland. (I) Induction of the secondary axis by Flops was partially prevented by co-injection with dnRhoA. n: Number of examined embryos. Chi-square test, *P<0.05, **P<0.01 and ***P<0.001. ns: No significance. CG, cement gland. |
|
|
Fig. 5. Flops and RhoA inhibit Wnt/β-catenin signaling. (A, B) A TOP-flash reporter assay was used to measure the effect of various mediators on Wnt/β-catenin signaling. TOP-flash reporters were injected either alone or together with Wnt8, wtRhoA, Flop1, or Flop2 mRNA into the animal pole of two-cell-stage embryos (A), or alone or together with MOs or dnRhoA mRNA into the dorsal side of four-cell-stage embryos (B). Animal caps excised from St. 9 embryos and then cultured to St. 12 or DMZ explants excised from St. 10 embryos and then cultured to St. 12 were analyzed. TOP-flash activity (Firefly luciferase) was normalized to an internal control reporter (Renilla luciferase). Data were obtained from three batches of embryos. Error bars: s.e.m. Student's t-test, *P<0.05 and **P<0.01. ns: No significance. (CâH) Flops and RhoA inhibited the induction of a complete secondary axis by Wnt8. Embryos were injected with Wnt8 mRNA alone or together with wtRhoA or Flops mRNA into the ventral side of four-cell-stage embryos. Although the partial trunk structures were retained (E and F; arrows), the proportion of duplicated axes with head structures (blue and light blue bars) was reduced in a dose-dependent manner (H). n: Number of examined embryos. Chi-square test, *P<0.05, **P<0.01 and ***P<0.001. ns: No significance. CG, cement gland. |
|
|
Fig. 6. Wnt/β-catenin signaling is inhibited cell-autonomously by Flops and RhoA at different steps in the signal transduction pathway. (A, B) Cell-autonomous inhibition of Wnt/β-catenin signaling by Flops and RhoA. (A) Experimental design. At the two-cell-stage, one blastomere (green) was injected with the TOP-flash reporters alone or together with Wnt8 mRNA, and the other blastomere (blue) was injected with mRNA of wtRhoA, Flops or secreted Wnt antagonists (Cer or Frzb2), which served as positive controls. The animal cap TOP-flash assay was then performed as in Fig. 5A. (B) Quantified data. Data were obtained from three batches of embryos. Error bars: s.e.m. Student's t-test, *P<0.05. ns: No significance. (C, D) Wnt/β-catenin signaling was inhibited downstream of β-catenin by Flops and upstream of Dvl by RhoA. Embryo preparation and animal cap TOP-flash assays were performed as in Fig. 5A. Data were obtained from three batches of embryos. Error bars: s.e.m. Student's t-test, *P<0.05 and **P<0.01. ns: No significance. |
|
|
Fig. 7. Flop1/2 inhibit Wnt/β-catenin signaling by both RhoA-dependent and -independent pathways. (A) Flops and RhoA reduced the β-catenin protein levels. The animal pole of two-cell-stage embryos were injected with 6xMyc-β-catenin mRNA alone or together with wtRhoA or Flops mRNA. St. 9 animal caps were collected and subjected to western blotting. Normalization was performed by co-injecting a GFP tracer (150 pg). (B) Flops and RhoA failed to inhibit the Wnt/β-catenin signaling activated by constitutively active β-catenin (caβ-catenin). Embryo preparation using 6xMyc-caβ-catenin and animal cap TOP-flash assay were performed as in Fig. 5A. Data were obtained from three batches of embryos. Error bars: s.e.m. Student's t-test. ns: No significance. (C) Presumptive model of the Flops' function in neural ectodermal cells during head induction at the early gastrula stage. Gray-colored-arrow and -flathead arrows indicate putative pathways. |
|
|
Supplementary material Fig. S1. Phylogenetic relationships between Gpr4 and Flop1/2. (A) Phylogenetic tree of Flop1/2 and the family of proton-sensing receptors from human [HS], mouse [MM], chicken [GG], zebrafish [DR], X. tropicalis [XT], X. laevis [XL] and coelacanth [LC] at the protein level. The phylogenetic tree was generated using the EMBL ClustalW2 server (http://www.ebi.ac.uk/Tools/msa/clustalw2/) and TreeViewX software (http://code.google.com/p/treeviewx/). RefSeq accession numbers are at right. The X. laevis Gpr4 sequence has not yet been registered in NCBI RefSeq. *The X. laevis Flop1 sequence used here was slightly different from the registered sequence (see Fig. S2A). (B) Amino acid sequence homology between Gpr4 and Flop1/2. Human GPR4 exhibits 47% identity with Xenopus Gpr4 and 32–3% identity with Flop1/2. The identity between Xenopus Gpr4 and Flops is 26–9%. Flop1 and Flop2 share 60% sequence identity. |
|
|
Supplementary material Fig. S2. Features of Gpr4-related proteins. (A) Amino acid sequences of Gpr4-related proteins from human [HH], X. tropicalis [XT], and X. laevis [XL]. Transmembrane domains (TM, gray-boxed letters) and other protein features were predicted using online software: HMMTOP (http://www.enzim.hu/hmmtop/), PSORT (http://psort.hgc.jp/), and PROSITE (http://prosite.expasy.org/). Orange letters: histidine residues important for proton-sensing. Green letters: DRY motif conserved in typical rhodopsin-like GPCRs that mediates their interaction with G proteins. Light blue letters: cysteine residues conserved in the extracellular domains of most GPCRs, and involved in the disulfide bond formation required for structural stabilization. Pink letter: amino acid change in the X. laevis Flop1 used in this study (S9L), which is different from the registered sequence AAH68741. We confirmed that this mutation does not affect the function of Flop1 (data not shown). Purple letters: predicted signal sequence of the peroxisomal targeting signal found in Flop1. (B) Neither Flop1 nor Flop2 promotes cAMP production. See materials and methods for experimental details. Data were obtained from three batches of embryos. Error bars: s.e.m. Student's t-test, *P<0.05. ns: No significance. |
|
|
Supplementary material Fig. S3. Spatial expression of flop1/2 and gpr4 analyzed by WISH. (A) flop1/2 expression in the early stages of Xenopus embryogenesis. (BâO) flop1 expression from the gastrula to late tailbud stages. (B) St. 13, dorsal view, anterior to the top. (C) Anterior view of B, dorsal to the top. (D) Hemisection of B, anterior to the left. (E) Magnified view of the area in the dotted square in D. Dotted line indicates the boundary between anterior neural plate and prechordal plate. (F) Illustration of D. (G) St. 20, lateral view, anterior to the left. (H) Dorsal view of G, anterior to the left. (I) St. 26, lateral view. (J) Transverse section at the dotted line in I. (K) Sagittal section of I. (L) St. 35, lateral view. (M) Magnified view of the area in the dotted square in L. (N) St. 40, lateral view. (O) Horizontal section at the dotted line in N. (PâT) flop2 expression from the gastrula to late tailbud stages. (P) St. 13, dorsal view, anterior to the top. (Q) St. 19, anterior view, dorsal to the top. (R) Dorsal view of Q, anterior to the left. (S) St. 35, lateral view. (T) Magnified view of the area in the dotted square in S. (UâX) gpr4 expression was detected at St. 40 in the heart. (U, V) Sense probe. V shows the magnified view of the area in the dotted square in U. (W, X) Antisense probe. X is the magnified view of the area in the dotted square in W. bp, blastopore (arrowhead, B, D, and P); anp, anterior neural plate; pnp, posterior neural plate; pp, prechordal plate; ep, eye primordium; hb, hindbrain; no, notochord; r, rhombomere; so, somite; le, lens; fh, fore- to hindbrain; mp, mouth primordium (arrow, S); he, heart (arrow, X). Oblique dotted lines in M and T indicate the position of the somite segment boundary. Scale bars: 500 μm. |
|
|
Supplementary material Fig. S4. Both Flop1 and Flop2 regulate gastrulation. (A, B) Overexpression of Flop1 or Flop2 affected gastrulation and axis elongation. Flops mRNAs were injected into the dorsal side of four-cell-stage embryos. Blastopore closure was severely defected (A) and spina bifida-like phenotypes were observed. B shows quantified data. n: Number of examined embryos. Chi-square test, *P<0.05, **P<0.01 and ***P<0.001. ns: No significance. (C, D) Knockdown of Flop1 and/or Flop2 also affected axis elongation. Standard control or Flops-specific MOs were injected into the dorsal side of four-cell-stage embryos. Slight delay of blastopore closure was observed (C) and caused short axis phenotypes. D shows quantified data. n: Number of examined embryos. Chi-square test, *P<0.05, **P<0.01 and ***P<0.001. ns: No significance. |
|
|
Supplementary material Fig. S5. Flop1/2 also regulate head development. (A) Flops-overexpressing embryos with mild gastrulation defects showed micro- or anencephalic phenotypes. Flop1 or Flop2 mRNAs were injected into the dorsal side of four-cell-stage embryos. (BâD) Spatially confined expression of Flops resulted in the development of microcephaly. (B) Flops mRNAs were injected into two dorsoâanimal blastomeres at the 16-cell-stage to avoid generating spina bifida. (C) Injected embryos showed normal gastrulation but exhibited microcephaly and the reduction of body pigmentation (arrows). (D) Quantified data. n: Number of examined embryos. Chi-square test, *P<0.05 and ***P<0.001. ns: No significance. (E, F) Formation of the anterior axial mesoderm and neural crest were defective in Flops-injected embryos. (E) Embryos were prepared as in B. Expression of dorsal midline marker shh was attenuated in Flops-injected region (arrow). (F) mRNAs were injected into one dorsal blastomere at the four-cell-stage. Expression of the neural crest marker slug was diminished in Flops-injected region (arrow). The injected region was visualized by immunostaining of the co-injected tracer GFP (150 pg) using an anti-GFP antibody after WISH. |
|
|
Supplementary material Fig. S6. MO specificity and rescue experiment of Flops morphants. (A) Western blotting confirmation of the specificity of the Flop1 and Flop2 MOs and recovery of Flops expression by injection of a rescue construct. Since it was difficult to obtain the full-length Flop1 protein for western blotting, which may be due to the aggregation of Flop1, we used GFP-fused truncated Flop1. Truncated Flop1 contains MO-recognizing sequence but lacks the transmembrane regions (δaa 17â345). (B) Rescue of the abnormal head morphology and shortened body axis in Flops morphants by co-injection with rescue constructs. n: Number of examined embryos. Chi-square test, *P<0.05, **P<0.01 and ***P<0.001. ns: No significance. (C) Expression of the neural crest marker slug is not particularly changed in MO-injected region. Embryo preparation and tracer visualization were performed as in Fig. S5F. |
|
|
Supplementary material Fig. S7. Flops and RhoA function in the regulation of cortical actin dynamics and BCR thickening. (A) Flops and RhoA regulated cortical actin accumulation in the animal cap. mRNAs or MOs were injected into the animal pole of two-cell-stage embryos. St. 9 animal caps were then stained with phalloidin, and F-actin was observed on the inner side of the animal caps. F-actin accumulation was quantified by measuring the signal pixel intensity. Data were obtained from five animal caps. Error bars: s.e.m. Student's t-test, *P<0.05. ns: No significance. Scale bars: 50 μm. (B) Pigmentation was enhanced by Flops or RhoA overexpression (arrows). (C) BCR thickening by Flops overexpression was restored by co-injection with specific MOs. |
|
|
Supplementary material Fig. S8. Flops and RhoA alter the expression of early developmental markers. (A) Flops and RhoA induced the ectopic expression of several marker genes in St. 9 animal caps. mRNAs were injected into the animal pole of two-cell-stage embryos. St. 9 animal caps were then collected, and analyzed by QRT-PCR. Error bars: s.e.m. Student's t-test, *P<0.05, **P<0.01 and ***P<0.001. ns: No significance. (B) WISH detection of the ectopic expression of cer and chrd in the BCR of Flops- or RhoA-overexpressing embryos (arrow). Arrowhead indicates the endogenous expression of chrd. (C) QRT-PCR analysis for the ectopic induction of head marker otx2 expression by Flops and RhoA. Animal caps were prepared as in A (St. 9), and further cultured until the St. 12. Error bars: s.e.m. Student's t-test, *P<0.05 and **P<0.01. (D, E) QRT-PCR analysis of the ectopically induced genes examined in A in St. 10 VMZ explants (D) and St. 12 animal caps (E). VMZ explants were prepared from St. 10 embryos injected with mRNAs at the ventral side of four-cell-stage embryos. Animal caps were prepared as in A and cultured until the St. 12. Error bars: s.e.m. Student's t-test, *P<0.05, **P<0.01 and ***P<0.001. ns: No significance. (F) Endogenous expression of organizer genes in Flops- or RhoA-loss-of-function embryos. MOs or mRNA were injected into the dorsal side of four-cell-stage embryos, and then St. 10 DMZ or VMZ explants were prepared and analyzed by QRT-PCR. Error bars: s.e.m. Student's t-test, *P<0.05, **P<0.01 and ***P<0.001. ns: No significance. |
|
|
Supplementary material Fig. S9. The importance of the Flops' DRY motif in both RhoA activation and head-inducing activity. (A, B) Injection of Flops mRNA containing a DRY motif mutation prevented BCR thickening (A) and suppressed RhoA activation (B). mRNAs were injected into the animal pole of two-cell-stage embryos and then St. 9 embryos were hemisectioned. The RhoA pull-down assay was performed as described in Fig. 3A. (C, D) DRY motif mutants also failed to induce the head structures in head induction assay (C) and to inhibit Wnt/β-catenin signaling in TOP-flash assay (D). Head induction assay and animal TOP-flash assay were performed as in Fig. 4 and Fig. 5A, respectively. C, n: Number of examined embryos. Chi-square test, ***P<0.001. ns: No significance. CG, cement gland. D, Error bars: s.e.m. Student's t-test, ns: No significance. |
|
|
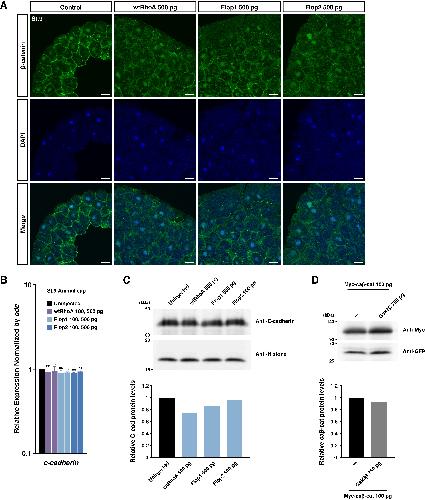
Supplementary material Fig. S10. C-cadherin is not involvement in the regulation of Wnt/β-catenin signaling by Flops and RhoA. (A) The localization of endogenous β-catenin was not affected by Flops or RhoA overexpression. St. 9 embryos prepared as in Fig. S9A were cryosectioned and stained with an anti-β-catenin antibody and DAPI. Scale bars: 50 μm. (B, C) Analysis of RhoA-mediated effects on C-cadherin expression. C-cadherin transcripts and protein levels were examined by QRT-PCR (B) and western blotting (C), respectively, using St. 9 animal caps prepared as in Fig. S9A. C-cadherin protein levels were normalized to histone. Error bars: s.e.m. Student's t-test. ns: No significance. (D) Constitutively active β-catenin was resistant to degradation by Gsk3β. 6xMyc-caβ-catenin mRNA was injected alone or together with Gsk3β mRNA into the animal pole of two-cell-stage embryos. St. 9 animal caps were collected and subjected to western blotting. Normalization was performed by co-injecting a GFP tracer (150 pg). |
|
|
unnamed (Novel 7 transmembrane receptor (rhodopsin family) protein) gene expression in Xenopus laevis embryo, assayed via in situ hybridization, NF stage 13, dorsal view, anterior up. |
|
|
unnamed (Novel 7 transmembrane receptor (rhodopsin family) protein) gene expression in Xenopus laevis embryo, assayed via in situ hybridization, NF stage 19, anterior view, dorsal up. |
|
|
unnamed (Novel 7 transmembrane receptor (rhodopsin family) protein) gene expression in Xenopus laevis embryo, assayed via in situ hybridization, NF stage 19, dorsal view anterior left. |
|
|
unnamed (Novel 7 transmembrane receptor (rhodopsin family) protein) gene expression in Xenopus laevis embryo, assayed via in situ hybridization, NF stage 19, lateral view, anterior left, dorsal up. |
