XB-ART-51086
Proc Natl Acad Sci U S A
2015 May 05;11218:E2307-16. doi: 10.1073/pnas.1501449112.
Show Gene links
Show Anatomy links
The prodomain of BMP4 is necessary and sufficient to generate stable BMP4/7 heterodimers with enhanced bioactivity in vivo.
Neugebauer JM, Kwon S, Kim HS, Donley N, Tilak A, Sopory S, Christian JL.
???displayArticle.abstract???
Bone morphogenetic proteins 4 and 7 (BMP4 and BMP7) are morphogens that signal as either homodimers or heterodimers to regulate embryonic development and adult homeostasis. BMP4/7 heterodimers exhibit markedly higher signaling activity than either homodimer, but the mechanism underlying the enhanced activity is unknown. BMPs are synthesized as inactive precursors that dimerize and are then cleaved to generate both the bioactive ligand and prodomain fragments, which lack signaling activity. Our study reveals a previously unknown requirement for the BMP4 prodomain in promoting heterodimer activity. We show that BMP4 and BMP7 precursor proteins preferentially or exclusively form heterodimers when coexpressed in vivo. In addition, we show that the BMP4 prodomain is both necessary and sufficient for generation of stable heterodimeric ligands with enhanced activity and can enable homodimers to signal in a context in which they normally lack activity. Our results suggest that intrinsic properties of the BMP4 prodomain contribute to the relative bioactivities of homodimers versus heterodimers in vivo. These findings have clinical implications for the use of BMPs as regenerative agents for the treatment of bone injury and disease.
???displayArticle.pubmedLink??? 25902523
???displayArticle.pmcLink??? PMC4426409
???displayArticle.link??? Proc Natl Acad Sci U S A
???displayArticle.grants??? [+]
5T32DK007115-37 NIDDK NIH HHS , R01 HD037976 NICHD NIH HHS , R01HD037976 NICHD NIH HHS , T32 DK007115 NIDDK NIH HHS
Species referenced: Xenopus
Genes referenced: bmp4 bmp7 gdf5 myc tbxt
???attribute.lit??? ???displayArticles.show???
|
|
Fig. 1. The S1 and S2 site of BMP4 is cleaved in BMP4/7 heterodimers. (A) Schematic illustration of cleavage patterns of BMP4 and BMP7 homodimers and position of epitope tags. (B and C) Two-cell embryos were injected with RNA encoding BMP4 (500 pg), BMP4S2G (1,000 pg), BMP7 (500 pg), or BMP4 and BMP7 (250 pg each). Blastocele fluid was extracted from the same number of embryos in each experimental group at the gastrula stage and proteins were deglycosylated and resolved by SDS PAGE. Immunoblots were probed with antibodies specific for myc (B), Flag, or HA epitopes (C) as indicated below each gel. Bands corresponding to ligand dimers, or to ligand or prodomain monomers, are indicated to the right of each gel. |
|
|
Fig. 2. Sequential cleavage of proBMP4 is required for maximal activity of homodimeric but not heterodimeric ligands. (A) Schematic illustration of cleavage patterns and relative bioactivity of ligands generated from wild-type and cleavage mutant BMP precursor proteins. (B) RNA encoding BMP7 or wild type or cleavage mutant forms of BMP4 were injected alone (200 pg) or in combination (100 pg of each RNA) near the dorsal midline of four-cell embryos. DMZ and VMZ explants were isolated at stage 10 and pSMAD1 levels were analyzed by immunoblot. Blots were reprobed with actin as a loading control, with the exception of the right panel, in which case duplicate samples were rerun and probed with actin. Blots shown in each of the three panels were run on different days, using samples from independent experiments, and exposed for different time periods. Thus, results can only be compared within each panel. For each panel, the relative level of pSMAD1 induced by injection of BMP4 or BMP7 alone, normalized to actin, and reported as a fraction of that induced by the two coinjected RNAs is indicated below each lane. (C and D) Quantitation of relative pSMAD1 levels in three independent experiments (mean ± SD). Normalized pSMAD1 levels in embryos injected with BMP7 or BMP4S2G alone (C), or with BMP7 or BMP4S1G alone (D) were added together, divided by two, and reported as a fraction of pSMAD1 levels induced by the two coinjected RNAs. (E) BMP RNAs were injected along with β-galactosidase RNA into one animal pole blastomere of 8- to 16-cell embryos. Embryos were stained for β-galactosidase activity (red) at stage 11 and then assayed for expression of Xbra by in situ hybridization (purple) as illustrated. The spread of Xbra signal outside of cells that express the precursor proteins (marked by red) was scored as 0+ to 3+ as illustrated. A total of 30â50 embryos were injected with each RNA per experiment and results are pooled from a minimum of three experiments. |
|
|
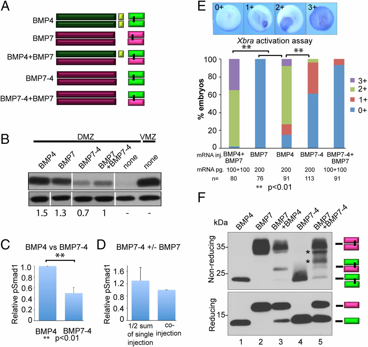
Fig. 3. The prodomain of BMP7 is not sufficient for maximal heterodimer activity. (A) Schematic illustration of ligands generated from native and chimeric BMP precursor proteins. (B) BMP RNAs were injected individually (200 pg) or together (100 pg of each RNA) near the dorsal midline of four-cell embryos. DMZ and VMZ explants were isolated at stage 10 and pSMAD1 levels were analyzed by immunoblot. Duplicate samples were rerun and blots were probed with actin as a loading control. All lanes are from the same pSmad1 immunoblot, aligned following removal of intervening lanes (following the 2nd and 4th lanes) using Photoshop. The first four lanes of the actin immunoblot are from the same gel, with the order rearranged to match the upper samples using Photoshop. Noncontiguous lanes are marked by white bars. The last two lanes were reprobed from samples shown in Fig. 4B. The relative level of pSMAD1 induced by injection of BMP7-4 or BMP7 alone, normalized to actin and reported as a fraction of that induced by the two co-injected RNAs, is indicated below each lane. (C) Quantitation of relative pSMAD1 levels induced by BMP4 or BMP7â4 in three independent experiments (mean ± SD). (D) Normalized pSMAD1 levels in embryos injected with BMP7 or BMP7â4 alone were added together, divided by two, and reported as a fraction of pSMAD1 levels induced by the two coinjected RNAs. Data from three independent experiments (mean ± SD). (E) BMP RNAs were injected along with β-galactosidase RNA into one animal pole blastomere of 8- to 16-cell embryos. Embryos were stained for β-galactosidase activity at stage 11 and then assayed for expression of Xbra by in situ hybridization. The spread of Xbra signal outside of cells that express the precursor proteins was scored as 0+ to 3+ as illustrated. A total of 30â50 embryos were injected with each RNA per experiment and results are pooled from a minimum of three experiments. (F) Protein present in blastocele fluid from the same number of embryos in each group was deglycosylated, resolved by SDS/PAGE under reducing or nonreducing conditions as indicated, and immunoblots were probed with antibodies specific for the myc epitope in the ligand domain. Bands corresponding to each ligand dimer or monomer are indicated to the right of each gel. Asterisks indicate two bands that may correspond to partially misfolded heterodimers. |
|
|
Fig. 4. The prodomain of BMP4 is necessary and sufficient to generate stable heterodimers with enhanced activity. (A) Schematic illustration of ligands generated from native and chimeric BMP precursor proteins. (B) BMP RNAs were injected individually (200 pg) or together (100 pg of each RNA) near the dorsal midline of four-cell embryos. DMZ and VMZ explants were isolated at stage 10 and pSMAD1 levels were analyzed by immunoblot. Actin levels were analyzed in duplicate samples as a loading control. The relative level of pSMAD1 induced by injection of BMP4-7 or BMP4 alone, normalized to actin and reported as a fraction of that induced by the two co-injected RNAs, is indicated below each lane. All lanes are from the same pSmad1 immunoblot, aligned following removal of an intervening lane (following the 2nd lane, marked by white bar) using Photoshop. The pSmad1 data shown in Figs. 2B (Lower Right), 3B, and 4B is all from a single injection experiment, run on the same gel and thus the BMP4 and BMP7 control lanes are the same in all three blots. Actin loading controls for these lanes are from duplicate samples that were rerun on different gels. (C) Normalized pSMAD1 levels in embryos injected with BMP4â7 or BMP4 alone were added together, divided by two, and reported as a fraction of pSMAD1 levels induced by the two coinjected RNAs. Data are from three independent experiments (mean ± SD). (D) BMP RNAs were injected along with β-galactosidase RNA into one animal pole blastomere of 8- to 16-cell embryos. Embryos were stained for β-galactosidase activity at stage 11 and then assayed for expression of Xbra by in situ hybridization. The spread of Xbra signal outside of cells that express the precursor proteins was scored as 0+ to 3+ as illustrated. A total of 30â50 embryos were injected with each RNA per experiment and results are pooled from a minimum of three experiments. (E) Protein present in blastocele fluid from the same number of embryos in each group was deglycosylated, resolved by SDS/PAGE under reducing or nonreducing conditions as indicated, and immunoblots were probed with antibodies specific for the myc epitope in the ligand domain. Bands corresponding to each ligand dimer or monomer are indicated to the right of each gel. The arrow marks a nonspecific band due to cross-reaction of the myc antibody with PNGase. |
|
|
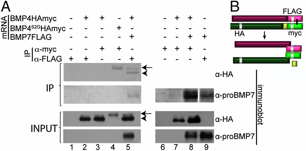
Fig. 5. BMP4 and BMP7 prodomains remain associated with mature BMP4/7 heterodimers. (A) HEK cells were transfected with cDNAs encoding epitope-tagged BMP4 or BMP7 precursor proteins alone or together. Mature ligand fragments were immunoprecipitated (IP) from the cell media using antibodies specific for Flag or myc tags as indicated above each lane, and prodomain fragments were detected by probing immunoblots of immunoprecipitates or total protein (input) with antibodies specific for the BMP7 prodomain or the HA-epitope as indicated to the right of each gel. The position of the S1 only (arrow) or S1 and S2 cleaved BMP4 prodomain (arrowhead) is indicated. In each panel, samples were run on the same gel. An intervening lane was removed using Photoshop (between lane 8 and 9, marked by white bar) in the upper Right panel. Results were reproduced in three independent experiments. (B) Schematic illustration of the final product generated by proteolytic maturation of BMP4/7 heterodimers. |
|
|
Fig. 6. Hypothetical model for the role of the prodomain in promoting homodimer and heterodimer activity. (A) One or more ECM proteins bind to the prodomain of BMP4 intracellularly and traffic with the precursor to the cell surface where BMP4 is sequentially cleaved in a membrane proximal compartment. The transient ECM protein/prodomain/mature ligand complex that forms after S1 cleavage ensures that mature BMP4 is deposited in the ECM coincident with S2 cleavage, thereby facilitating association of the homodimeric ligand with HSPGs or other ECM proteins that are required for ligand stability. (B) The BMP4 prodomain, unlike the BMP7 prodomain, is sufficient to enable stable heterodimers to form. Following cleavage, the BMP4 and BMP7 prodomains remain associated with the heterodimeric ligand. The BMP4 prodomain binds to one or more ECM components, thereby anchoring the signaling complex in the matrix and/or presenting the heterodimeric ligand to HSPGs or other binding partners that facilitate signaling. |
References [+] :
Akiyama,
Dally regulates Dpp morphogen gradient formation by stabilizing Dpp on the cell surface.
2008, Pubmed
Akiyama, Dally regulates Dpp morphogen gradient formation by stabilizing Dpp on the cell surface. 2008, Pubmed
Aono, Potent ectopic bone-inducing activity of bone morphogenetic protein-4/7 heterodimer. 1995, Pubmed , Xenbase
Belenkaya, Drosophila Dpp morphogen movement is independent of dynamin-mediated endocytosis but regulated by the glypican members of heparan sulfate proteoglycans. 2004, Pubmed
Birsoy, XPACE4 is a localized pro-protein convertase required for mesoderm induction and the cleavage of specific TGFbeta proteins in Xenopus development. 2005, Pubmed , Xenbase
Bragdon, Bone morphogenetic proteins: a critical review. 2011, Pubmed
Constam, Regulation of bone morphogenetic protein activity by pro domains and proprotein convertases. 1999, Pubmed
Cui, BMP-4 is proteolytically activated by furin and/or PC6 during vertebrate embryonic development. 1998, Pubmed , Xenbase
Cui, The activity and signaling range of mature BMP-4 is regulated by sequential cleavage at two sites within the prodomain of the precursor. 2001, Pubmed , Xenbase
Dale, Bone morphogenetic protein 4: a ventralizing factor in early Xenopus development. 1992, Pubmed , Xenbase
Danesh, BMP and BMP receptor expression during murine organogenesis. 2009, Pubmed
Degnin, Cleavages within the prodomain direct intracellular trafficking and degradation of mature bone morphogenetic protein-4. 2004, Pubmed , Xenbase
Franceschi, Biological approaches to bone regeneration by gene therapy. 2005, Pubmed
Goldman, Mutation of an upstream cleavage site in the BMP4 prodomain leads to tissue-specific loss of activity. 2006, Pubmed , Xenbase
Gray, Requirement for activin A and transforming growth factor--beta 1 pro-regions in homodimer assembly. 1990, Pubmed
Gregory, The prodomain of BMP-7 targets the BMP-7 complex to the extracellular matrix. 2005, Pubmed
Grisaru, Glypican-3 modulates BMP- and FGF-mediated effects during renal branching morphogenesis. 2001, Pubmed
Groppe, Biochemical and biophysical characterization of refolded Drosophila DPP, a homolog of bone morphogenetic proteins 2 and 4. 1998, Pubmed
Guo, The signaling and functions of heterodimeric bone morphogenetic proteins. 2012, Pubmed
Hammonds, Bone-inducing activity of mature BMP-2b produced from a hybrid BMP-2a/2b precursor. 1991, Pubmed
Harris, Cease and desist: modulating short-range Dpp signalling in the stem-cell niche. 2011, Pubmed
Harrison, Prodomains regulate the synthesis, extracellular localisation and activity of TGF-β superfamily ligands. 2011, Pubmed
Hawley, Disruption of BMP signals in embryonic Xenopus ectoderm leads to direct neural induction. 1995, Pubmed , Xenbase
Hazama, Efficient expression of a heterodimer of bone morphogenetic protein subunits using a baculovirus expression system. 1995, Pubmed , Xenbase
Ho, Dominant negative Bmp5 mutation reveals key role of BMPs in skeletal response to mechanical stimulation. 2008, Pubmed
Ikeya, Essential pro-Bmp roles of crossveinless 2 in mouse organogenesis. 2006, Pubmed
Irie, Heparan sulfate is required for bone morphogenetic protein-7 signaling. 2003, Pubmed
Isaacs, Bone morphogenetic protein-2 and -6 heterodimer illustrates the nature of ligand-receptor assembly. 2010, Pubmed
Israel, Heterodimeric bone morphogenetic proteins show enhanced activity in vitro and in vivo. 1996, Pubmed
Jones, DVR-4 (bone morphogenetic protein-4) as a posterior-ventralizing factor in Xenopus mesoderm induction. 1992, Pubmed , Xenbase
Jones, Osteogenic protein-1 (OP-1) expression and processing in Chinese hamster ovary cells: isolation of a soluble complex containing the mature and pro-domains of OP-1. 1994, Pubmed
Kelley, A concentration-dependent endocytic trap and sink mechanism converts Bmper from an activator to an inhibitor of Bmp signaling. 2009, Pubmed
Kenny, Sizzled-tolloid interactions maintain foregut progenitors by regulating fibronectin-dependent BMP signaling. 2012, Pubmed , Xenbase
Künnapuu, The Drosophila DPP signal is produced by cleavage of its proprotein at evolutionary diversified furin-recognition sites. 2009, Pubmed
Kuo, Heparan sulfate acts as a bone morphogenetic protein coreceptor by facilitating ligand-induced receptor hetero-oligomerization. 2010, Pubmed
Little, Bone morphogenetic protein heterodimers assemble heteromeric type I receptor complexes to pattern the dorsoventral axis. 2009, Pubmed
Midorikawa, Glypican-3, overexpressed in hepatocellular carcinoma, modulates FGF2 and BMP-7 signaling. 2003, Pubmed
Mimoto, Manipulation of gene function in Xenopus laevis. 2011, Pubmed , Xenbase
Miyazono, A role of the latent TGF-beta 1-binding protein in the assembly and secretion of TGF-beta 1. 1991, Pubmed
Nakayama, Xenopus Smad8 acts downstream of BMP-4 to modulate its activity during vertebrate embryonic patterning. 1998, Pubmed , Xenbase
Nelsen, Site-specific cleavage of BMP4 by furin, PC6, and PC7. 2009, Pubmed , Xenbase
Nishimatsu, Ventral mesoderm induction and patterning by bone morphogenetic protein heterodimers in Xenopus embryos. 1998, Pubmed , Xenbase
Ramirez, Extracellular microfibrils: contextual platforms for TGFbeta and BMP signaling. 2009, Pubmed
Schmid, Equivalent genetic roles for bmp7/snailhouse and bmp2b/swirl in dorsoventral pattern formation. 2000, Pubmed
Sengle, Targeting of bone morphogenetic protein growth factor complexes to fibrillin. 2008, Pubmed
Sengle, Prodomains of transforming growth factor beta (TGFbeta) superfamily members specify different functions: extracellular matrix interactions and growth factor bioavailability. 2011, Pubmed
Sengle, A new model for growth factor activation: type II receptors compete with the prodomain for BMP-7. 2008, Pubmed
Serpe, The BMP-binding protein Crossveinless 2 is a short-range, concentration-dependent, biphasic modulator of BMP signaling in Drosophila. 2008, Pubmed
Shi, Latent TGF-β structure and activation. 2011, Pubmed
Shimmi, Facilitated transport of a Dpp/Scw heterodimer by Sog/Tsg leads to robust patterning of the Drosophila blastoderm embryo. 2005, Pubmed
Sopory, Regulation of bone morphogenetic protein-4 activity by sequence elements within the prodomain. 2006, Pubmed , Xenbase
Sopory, Regulation of Dpp activity by tissue-specific cleavage of an upstream site within the prodomain. 2010, Pubmed , Xenbase
Suzuki, Regulation of epidermal induction by BMP2 and BMP7 signaling. 1997, Pubmed , Xenbase
Suzuki, Mesoderm induction by BMP-4 and -7 heterodimers. 1997, Pubmed , Xenbase
Thomas, Disruption of human limb morphogenesis by a dominant negative mutation in CDMP1. 1997, Pubmed
Tilak, Simultaneous rather than ordered cleavage of two sites within the BMP4 prodomain leads to loss of ligand in mice. 2014, Pubmed , Xenbase
Valera, BMP-2/6 heterodimer is more effective than BMP-2 or BMP-6 homodimers as inductor of differentiation of human embryonic stem cells. 2010, Pubmed
