Click here to close
Hello! We notice that you are using Internet Explorer, which is not supported by Xenbase and may cause the site to display incorrectly.
We suggest using a current version of Chrome,
FireFox, or Safari.
???displayArticle.abstract???
Genome-wide functional analyses require high-resolution genome assembly and annotation. We applied ChIA-PET to analyze gene regulatory networks, including 3D chromosome interactions, underlying thyroid hormone (TH) signaling in the frog Xenopus tropicalis. As the available versions of Xenopus tropicalis assembly and annotation lacked the resolution required for ChIA-PET we improve the genome assembly version 4.1 and annotations using data derived from the paired end tag (PET) sequencing technologies and approaches (e.g., DNA-PET [gPET], RNA-PET etc.). The large insert (~10 Kb, ~17 Kb) paired end DNA-PET with high throughput NGS sequencing not only significantly improved genome assembly quality, but also strongly reduced genome "fragmentation", reducing total scaffold numbers by ~60%. Next, RNA-PET technology, designed and developed for the detection of full-length transcripts and fusion mRNA in whole transcriptome studies (ENCODE consortia), was applied to capture the 5' and 3' ends of transcripts. These amendments in assembly and annotation were essential prerequisites for the ChIA-PET analysis of TH transcription regulation. Their application revealed complex regulatory configurations of target genes and the structures of the regulatory networks underlying physiological responses. Our work allowed us to improve the quality of Xenopus tropicalis genomic resources, reaching the standard required for ChIA-PET analysis of transcriptional networks. We consider that the workflow proposed offers useful conceptual and methodological guidance and can readily be applied to other non-conventional models that have low-resolution genome data.
???displayArticle.pubmedLink???
26348928 ???displayArticle.pmcLink???PMC4562602 ???displayArticle.link???PLoS One ???displayArticle.grants???[+]
Fig 2. RNA-PET efficiently captures transcripts ends.A. Overlap between RNA-Seq reads and Ensembl and RNA-PET-based models. B. Demarcation of gene model boundaries by RNA-PET. The histogram shows the relative size of Ensembl gene models in bins of various sizes. C. Enrichment of RNA-Pol II around Ensembl gene models and RNA-PET-based models. This shows that RNA-Pol II density fits well with RNA-PET based models, but not Ensembl models.
Fig 3. Examples of genome annotation improvements.Track order: Ensembl models, RNA-PET based models, RNA-PET ditags and RNA-Seq reads density. A, B, C: sumo1, cadm2 and kiaa1958 loci. D: Un-annotated gene split over scaffold_1031 and scaffold_1460.
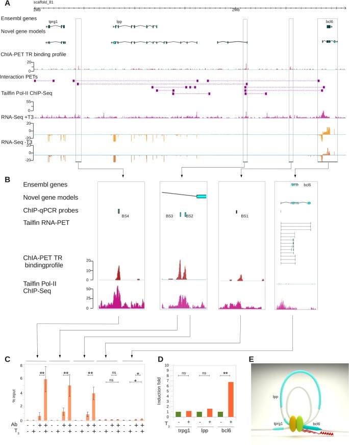
Fig 4. Benefit of genome re-annotation with RNA-PET for ChIA-PET analysis.A. Large genomic view of the bcl6 locus. Track order: Ensembl genes, RNA-PET-based models, ChIA-PET TR binding density, interaction PETs, RNA Pol-II binding density, RNA-Seq reads density with (+T3) and without (-T3) treatment with thyroid hormones. B. Close up on TR binding sites. Track order: Ensembl genes, RNA-PET-based genes, location of ChIP-qPCR probes, RNA-PET ditags, TR binding density and RNA Pol-II binding density. C: ChIP-qPCR validation of TR binding at locations shown in B. Ab: Antibody, T3: 3’,5,3’ triiodothyronine treatment. D: Induction of trpg1, lpp and bcl6 genes transcription assayed by RT-qPCR. E: Three-dimensional model of the locus topology.
Fig 5. Benefit of genome re-annotation with RNA-PET for ChIA-PET analysis.A. Genomic view of an un-annotated gene. Track order: Ensembl genes, RNA-PET-based models, ChIA-PET TR binding density, RNA Pol-II binding density, RNA-Seq reads density with (+T3) and without (-T3) THs treatment. B. Close up of TR binding sites. Track order: Ensembl genes, RNA-PET-based genes, location of ChIP-qPCR probes, RNA-PET PETs, TR binding density and RNA Pol-II binding density. C: ChIP-qPCR validation of TR binding at locations shown in B. Ab: antibody, T3: 3’,5,3’ triiodothyronine treatment. D: Transcriptional induction assayed by RT-qPCR.
Fig 1. DNA-PET significantly improves genome assembly.A, D. Fraction of each scaffold left un-sequenced (expressed in per cent) as a function of size, in log scale. The initial genome assemble is plotted on the top, and the improved assembly of the bottom. The number of scaffolds chained together by dPETs ('chain length, in number of scaffolds) is indicated by blue, green and red colors. Purple circles denote the scaffolds corresponding to ~80% of the assembly. B. Raw DNA-PET data mapping statistics. C. Statistics of genome assembly improvement. E. Distribution of the number of scaffolds connected together with dPETs, showing that a large fraction of the total scaffolds are connected together into long chains. F. Example of re-scaffolding. A total of 15 scaffolds are linked together by dPETs. Tracks from top to bottom: scaffold name, assembly gap size, connectivity and number of dPETs per link for each DNA-PET library. The two scaffolds containing assembly gaps were split before re-scaffolding. Colored numbers indicate the number of independent dPETs supporting each connection, for each library.
Adelman,
Promoter-proximal pausing of RNA polymerase II: emerging roles in metazoans.
2012, Pubmed
Adelman,
Promoter-proximal pausing of RNA polymerase II: emerging roles in metazoans.
2012,
Pubmed Ariyaratne,
PE-Assembler: de novo assembler using short paired-end reads.
2011,
Pubmed Bilesimo,
Specific histone lysine 4 methylation patterns define TR-binding capacity and differentiate direct T3 responses.
2011,
Pubmed
,
Xenbase Bombarely,
A draft genome sequence of Nicotiana benthamiana to enhance molecular plant-microbe biology research.
2012,
Pubmed Buchholz,
More similar than you think: Frog metamorphosis as a model of human perinatal endocrinology.
2015,
Pubmed
,
Xenbase Buisine,
Impact of genome assembly status on ChIP-Seq and ChIP-PET data mapping.
2009,
Pubmed Campbell,
Identification of somatically acquired rearrangements in cancer using genome-wide massively parallel paired-end sequencing.
2008,
Pubmed Earl,
Assemblathon 1: a competitive assessment of de novo short read assembly methods.
2011,
Pubmed Eckalbar,
Genome reannotation of the lizard Anolis carolinensis based on 14 adult and embryonic deep transcriptomes.
2013,
Pubmed Fullwood,
An oestrogen-receptor-alpha-bound human chromatin interactome.
2009,
Pubmed Fullwood,
Next-generation DNA sequencing of paired-end tags (PET) for transcriptome and genome analyses.
2009,
Pubmed Furey,
ChIP-seq and beyond: new and improved methodologies to detect and characterize protein-DNA interactions.
2012,
Pubmed Gibcus,
The hierarchy of the 3D genome.
2013,
Pubmed Graveley,
The developmental transcriptome of Drosophila melanogaster.
2011,
Pubmed Grimaldi,
High-throughput sequencing will metamorphose the analysis of thyroid hormone receptor function during amphibian development.
2013,
Pubmed
,
Xenbase Heinz,
The selection and function of cell type-specific enhancers.
2015,
Pubmed Hellsten,
The genome of the Western clawed frog Xenopus tropicalis.
2010,
Pubmed
,
Xenbase Hoskins,
Sequence finishing and mapping of Drosophila melanogaster heterochromatin.
2007,
Pubmed Huang,
The carcinogenic liver fluke, Clonorchis sinensis: new assembly, reannotation and analysis of the genome and characterization of tissue transcriptomes.
2013,
Pubmed Langmead,
Ultrafast and memory-efficient alignment of short DNA sequences to the human genome.
2009,
Pubmed Laudet,
The origins and evolution of vertebrate metamorphosis.
2011,
Pubmed
,
Xenbase Li,
The sequence and de novo assembly of the giant panda genome.
2010,
Pubmed Li,
Extensive promoter-centered chromatin interactions provide a topological basis for transcription regulation.
2012,
Pubmed Lin,
Revisiting the protein-coding gene catalog of Drosophila melanogaster using 12 fly genomes.
2007,
Pubmed Mardis,
A decade's perspective on DNA sequencing technology.
2011,
Pubmed Merkenschlager,
CTCF and cohesin: linking gene regulatory elements with their targets.
2013,
Pubmed Ng,
Gene identification signature (GIS) analysis for transcriptome characterization and genome annotation.
2005,
Pubmed Reese,
Genome annotation assessment in Drosophila melanogaster.
2000,
Pubmed Ruan,
Genome wide full-length transcript analysis using 5' and 3' paired-end-tag next generation sequencing (RNA-PET).
2012,
Pubmed Ruan,
Fusion transcripts and transcribed retrotransposed loci discovered through comprehensive transcriptome analysis using Paired-End diTags (PETs).
2007,
Pubmed Sanyal,
The long-range interaction landscape of gene promoters.
2012,
Pubmed Smith,
Identification of common molecular subsequences.
1981,
Pubmed Tata,
Gene expression during metamorphosis: an ideal model for post-embryonic development.
1993,
Pubmed Tata,
Amphibian metamorphosis as a model for the developmental actions of thyroid hormone.
2006,
Pubmed
,
Xenbase Trapnell,
TopHat: discovering splice junctions with RNA-Seq.
2009,
Pubmed Trapnell,
Transcript assembly and quantification by RNA-Seq reveals unannotated transcripts and isoform switching during cell differentiation.
2010,
Pubmed Varshney,
Draft genome sequence of chickpea (Cicer arietinum) provides a resource for trait improvement.
2013,
Pubmed Warren,
Genome analysis of the platypus reveals unique signatures of evolution.
2008,
Pubmed Wells,
A genetic map of Xenopus tropicalis.
2011,
Pubmed
,
Xenbase Xu,
The draft genome of sweet orange (Citrus sinensis).
2013,
Pubmed Yandell,
A beginner's guide to eukaryotic genome annotation.
2012,
Pubmed Yao,
Long span DNA paired-end-tag (DNA-PET) sequencing strategy for the interrogation of genomic structural mutations and fusion-point-guided reconstruction of amplicons.
2012,
Pubmed Zhou,
RNA polymerase II elongation control.
2012,
Pubmed Zhuo,
Revised genome sequence of Burkholderia thailandensis MSMB43 with improved annotation.
2012,
Pubmed