XB-ART-51297
Elife
2015 Sep 22;4:e08488. doi: 10.7554/eLife.08488.
Show Gene links
Show Anatomy links
YAP controls retinal stem cell DNA replication timing and genomic stability.
Cabochette P, Vega-Lopez G, Bitard J, Parain K, Chemouny R, Masson C, Borday C, Hedderich M, Henningfeld KA, Locker M, Bronchain O, Perron M.
???displayArticle.abstract???
The adult frog retina retains a reservoir of active neural stem cells that contribute to continuous eye growth throughout life. We found that Yap, a downstream effector of the Hippo pathway, is specifically expressed in these stem cells. Yap knock-down leads to an accelerated S-phase and an abnormal progression of DNA replication, a phenotype likely mediated by upregulation of c-Myc. This is associated with an increased occurrence of DNA damage and eventually p53-p21 pathway-mediated cell death. Finally, we identified PKNOX1, a transcription factor involved in the maintenance of genomic stability, as a functional and physical interactant of YAP. Altogether, we propose that YAP is required in adult retinal stem cells to regulate the temporal firing of replication origins and quality control of replicated DNA. Our data reinforce the view that specific mechanisms dedicated to S-phase control are at work in stem cells to protect them from genomic instability.
???displayArticle.pubmedLink??? 26393999
???displayArticle.pmcLink??? PMC4578106
???displayArticle.link??? Elife
Species referenced: Xenopus
Genes referenced: atoh7 cdkn1a fxyd1 h2ax h2axl h3-3a hes4 myc nsg1 pcna pknox1 tafazzin tead1 tead2 tgm2 tp53 wwtr1 yap1
???displayArticle.antibodies??? H2afx Ab1 H3f3a Ab12 Pcna Ab1 Yap1 Ab2 Yap1 Ab5
???displayArticle.morpholinos??? pknox1 MO1 yap1 MO6 yap1 MO7
???attribute.lit??? ???displayArticles.show???
|
|
Figure 1âfigure supplement 1. Yap, Taz [=wwtr1] and Tead expression. (A) In situ hybridization analysis of Yap expression on stage 24â25 (left), 26â27 (middle) and stage 35 (right) retinal sections. Yap is expressed in the presumptive neural retina (NR) of the optic vesicle but is more strongly detected in the presumptive retinal pigmented epithelium (RPE), consistently with previous data in fish (Miesfeld and Link, 2014). It also labels the RPE/NR border region (delineated with dotted lines), which is believed to give rise to the CMZ (El Yakoubi et al., 2012). At latter stages, Yap gets restricted to the ciliary margin (black arrows). (B, C) In situ hybridization analysis of Taz (B), Tead1 and Tead2 (C) expression on stage 40 retinal sections. Images on the right are higher magnifications of the ciliary margin. Scale bar = 40 µm. DOI: http://dx.doi.org/10.7554/eLife.08488.004 |
|
|
Figure 1âfigure supplement 2. Validation of YAP antibody specificity.Immunostaining with anti-YAP antibody on retinal sections from stage 42 tadpoles following microinjection of either Yap-5-mismatch-MO (control) or Yap-MO. YAP is undetectable in Yap morphants. Scale bar = 40 µm.DOI: http://dx.doi.org/10.7554/eLife.08488.005 |
|
|
Figure 1—figure supplement 3. YapδTBS does not promote CMZ cell proliferation.EdU incorporation assays (3-hr pulse at stage 40) analyzed on retinal sections from tadpoles injected as in Figure 1E. The number of analyzed retinas is indicated in each bar. Data are represented as mean ± SEM. Scale bar = 40 µm.DOI: http://dx.doi.org/10.7554/eLife.08488.006 |
|
|
Figure 2âfigure supplement 1. Validation of Yap-MO efficiency and specificity. (A) Western blot analysis showing YAP expression decrease at different stages following microinjection of either Yap-5-mismatch-MO (control) or Yap-MO. α-tubulin is used as a loading control. (B) Lateral views and dissected eyes of stage 40 tadpoles following two-cell stage microinjection of Yap-5-mismatch-MO + Ã-gal mRNA (control), Yap-MO + Ã-gal mRNA (Yap-MO), Yap-5-mismatch-MO + Yap mRNA (Yap), Yap-MO + Yap mRNA (Yap-MO + Yap). (C) Quantification of dissected eye area. The Yap-MO-induced small eye phenotype is rescued by co-injection of Yap mRNA. Of note a suboptimal dose of Yap mRNA was used for the rescue experiment so that it does not alone give any eye phenotype. The number of analyzed tadpoles is indicated for each bar. Scale bar = 1 mm. DOI: http://dx.doi.org/10.7554/eLife.08488.008 |
|
|
Figure 3âfigure supplement 1. Inducible Yap knockdown at post-embryonic stages reduces EdU incorporation in the CMZ. (A) EdU incorporation assay (3-hr pulse) analyzed on retinal sections from stage 41 tadpoles following two-cell stage microinjection of Yap-5-mismatch-MO (control), Yap-MO and/or Yap-S-photo-MO, as indicated in the table. (B) Quantification of EdU-positive cells within the CMZ. Conditional Yap knockdown by light exposure from stage 37/38 onwards is sufficient to reduce EdU incorporation. The total number of analyzed retinas per condition is indicated in each bar. Scale bar = 40 µm. |
|
|
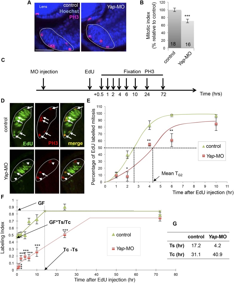
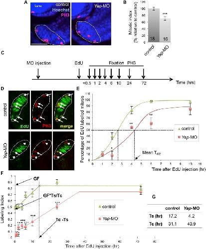
Figure 4. Yap loss of function slows down cell cycle kinetics of retinal stem cells.(A) PH3 immunolabeling on retinal sections from stage 40 tadpoles following two-cell stage microinjection of Yap-5-mismatch-MO (control) or Yap-MO. The CMZ is delineated with dotted lines. (B) Quantification of the mitotic index within the CMZ. The number of analyzed retinas per condition is indicated in each bar. (C) Outline of the PLM and EdU cumulative labeling experiments: tadpoles injected as in (A) were fixed at different time points following EdU injection at stage 39. EdU and PH3 labeling was then analyzed on retinal sections. (D) Retinal sections stained for both PH3 and EdU. The CMZ is delineated with dotted lines. Arrows and arrowheads point to PH3+/EdU+ and PH3+/EdUâ cells respectively. (E) Quantification of the PLM within the whole CMZ. TG2: G2-phase duration. (F) Quantification of the EdU labeling index within retinal stem cells along with increasing EdU exposure times. GF: growth fraction; TC: total cell cycle; TS: S-phase. (G) Estimation of TC and TS. Data are represented as mean ± SEM. Scale bar = 40 µm.DOI: http://dx.doi.org/10.7554/eLife.08488.011 |
|
|
Figure 5. Yap loss of function affects the temporal program of retinal stem cell DNA replication.(A) In situ hybridization analysis of c-Myc expression on stage 40 retinal sections following two-cell stage microinjection of Yap-5-mismatch-MO (control) or Yap-MO. Images on the right show higher magnifications of the CMZ (dotted lines). Note the strong expansion of c-Myc expression area (bracket). (B) Quantification of the staining in the CMZ. The number of analyzed retinal sections per condition is indicated in each bar. (C) qPCR analysis of c-Myc expression in the retina of tadpoles injected as in (A). (D) Schematic representation of replication foci observed during S-phase progression, as inferred from EdU labeling. Pictures illustrate two examples of EdU-labeled foci observed in control CMZ cells, one homogenous (early S-phase) and one with large dots (mid/late S-phase). (E) Analysis of EdU-labeled replication foci (1 hr-pulse) in the CMZ of stage 40 tadpoles injected as in (A). Enlargements of the CMZ tip (dotted lines) are shown on the right. Early (red arrows) and mid/late profiles (white arrows) were distinguished. (F) Corresponding quantification. The number of analyzed retinas per condition is indicated in each bar. Data are represented as mean ± SEM. Scale bar = 40 µm.DOI: http://dx.doi.org/10.7554/eLife.08488.012 |
|
|
Figure 6. Effects of Yap knockdown in the neural tube.(A) Immunostaining with anti-YAP antibody on stage 42 sections. The left side of the neural tube is delineated with yellow dotted line. A higher magnification of the ventricular zone (white dotted line) is provided in the right panel. YAP labeling is most strongly detected in this region where progenitor cells reside (arrows). (B) Analysis of EdU-labeled replication foci (1 hr-pulse) in the neural tube of stage 40 tadpoles following two-cell stage microinjection of Yap-5-mismatch-MO (control) or Yap-MO. Enlargements (dotted lines) are shown on the right. Early (red arrows) and mid/late profiles (white arrows) were distinguished. (C) Corresponding quantification. The number of analyzed tadpoles per condition is indicated in each bar. Data are represented as mean ± SEM. (D, E) In situ hybridization analysis of c-Myc or p53 expression in the neural tube of stage 40 tadpoles injected as in (B). Note the strong upregulation in the ventricular zone of the neural tube (black arrows). Scale bars = 40 µm.DOI: http://dx.doi.org/10.7554/eLife.08488.013 |
|
|
Figure 7. Yap loss of function induces DNA damage.(A) γ-H2AX immunolabeling in the CMZ of retinal sections from stage 40 tadpoles following two-cell stage microinjection of Yap-5-mismatch-MO (control) or Yap-MO. Arrows point to γ-H2AX-positive cells. (B) Corresponding quantification. (C) TUNEL assay on retinal sections from stage 40 tadpoles injected as in (A). Images on the right show higher magnifications of the CMZ delineated with dotted lines. (D) Quantification of TUNEL-positive cells in the different compartments of the CMZ as illustrated on the schematic. (E) 2 days-chase of EdU-labeled cells in the CMZ of stage 42 tadpoles injected as in (A). EdU-positive cells inside the zone encircled with a red dotted line have exited the CMZ (white dotted lines) and integrated the different retinal layers. GCL: ganglion cell layer; INL: inner nuclear layer; PR: photoreceptor layer. (F) Quantification of EdU-positive cells in the neural retina layers. (G) mRNA expression levels of cell cycle genes as measured with the NanoString nCounter system in heads from stage 40 tadpoles following two-cell stage microinjection of Standard MO (control) or Yap-MO. Data are the mean of four independent experiments. (H) In situ hybridization analyses of p53 and p21 expression on retinal sections from stage 40 tadpoles injected as in (A). The number of analyzed retinas per condition is indicated in each bar (B, F) or on the graph (n in D). Data are represented as mean ± SEM. Scale bar = 40 µm.DOI: http://dx.doi.org/10.7554/eLife.08488.014 |
|
|
Figure 8. Physical interaction between YAP and PKNOX1.(A) Schematic representation of BiFC principle. (B) Immunolabeling/BiFC analysis on HEK293T cells transfected with VN and VC chimeric constructs, as indicated. (C) Co-immunoprecipitation assay of 293T cells transfected with tagged constructs as indicated. Scale bars = 20 µm.DOI: http://dx.doi.org/10.7554/eLife.08488.015 |
|
|
Figure 9âfigure supplement 1. Validation of pknox1-MO efficiency and specificity. (A) Schematic representation of the chimeric construct containing GFP downstream of pknox1-MO complementary sequence (pknox1(5â²)-GFP). (B) GFP fluorescence analysis at stage 18 following two-cell stage microinjection of GFP mRNA + pknox1-5-mismatch MO (control), GFP mRNA + pknox1-MO (pknox1-MO), pknox1(5â²)-GFP + pknox1-5-mismatch-MO (pknox1(5â²)-GFP) or pknox1(5â²)-GFP + pknox1-MO. Fluorescence imaging at 594 nm detects the MO-bound lissamine tag. pknox1-MO efficiently inhibits GFP translation of pknox1(5â²)-GFP mRNA. (C) Lateral views and dissected eyes of stage 40 tadpoles following two-cell stage microinjection of pknox1-5-mismatch-MO + Ã-gal mRNA (control), pknox1-MO + Ã-gal mRNA (pknox1-MO), pknox1-5-mismatch-MO + pknox1 mRNA (pknox1), pknox1-MO + pknox1 mRNA (pknox1-MO + pknox1). (D) Quantification of dissected eye area. The pknox1-induced small eye phenotype is rescued by co-injection with pknox1 mRNA. The number of analyzed tadpoles is indicated for each bar. Scale bar = 1 mm. |
|
|
Figure 10. Model illustrating YAP function in retinal stem cells.We found that YAP is expressed in CMZ retinal stem cells (left panel). The middle panel shows the cell cycle of wild type retinal stem cells and the putative role of the YAP/PKNOX1 complex in the control of S-phase temporal progression (represented by the distinct patterns of DNA replication foci). YAP knock-down (right panel) leads to a dramatic reduction of S-phase length likely due to c-Myc-dependent premature firing of late replication origins. This results in increased occurrence of DNA damage, enhanced p21 and p53 expression and eventually cell death.DOI: http://dx.doi.org/10.7554/eLife.08488.018 |
|
|
Figure 1. Yap overexpression expands the proliferating cell population in the post-embryonic retina. (A) Schematic transversal section of a Xenopus tadpole retina (RPE: retinal pigment epithelium; NR: neural retina; ON: optic nerve). Within the CMZ (right panel), retinal stem cells (RSC) reside in the most peripheral margin while actively dividing progenitors (P1) and their post-mitotic progeny (P2) are localized more centrally. (B) In situ hybridization analysis of Yap expression on stage 40 retinal sections. The image on the right is a higher magnification of the CMZ (dashed lines represent the different zones as in a). (C) Immunostaining with anti-YAP antibody on stage 42 retinal sections. YAP labeling is detected in the CMZ as well as in Müller glial cells (arrows). Images on the right are higher magnifications of the CMZ. (D) EdU labeling (3-hr pulse) following in situ hybridization with a Yap probe (dotted line) on stage 40 retinal sections. (E) Lateral views (left panels), head dorsal views (middle panels) and dissected eyes (right panels) of stage 40 tadpoles following two-cell stage microinjection of GFP mRNA as a lineage tracer with either Ã-gal (control) or Yap mRNA. The asterisk indicates the injected side. (F) Quantification of dissected eye area. (GâJ) TUNEL (G, H; stage 33/34) or EdU incorporation (I, J; 3-hr pulse at stage 40) assays analyzed on retinal sections from tadpoles injected as in (E). Arrows point to TUNEL-positive cells in higher magnifications of the area delineated with dotted line (G). The number of analyzed retinas is indicated in each bar. Data are represented as mean ± SEM. Scale bar = 1 mm in (E) and 40 µm in other panels. DOI: http://dx.doi.org/10.7554/eLife.08488.003 |
|
|
Figure 2. Yap knockdown decreases eye size and EdU incorporation in the post-embryonic retina. (A) Lateral views (left panels), head dorsal views (middle panels) and dissected eyes (right panels) of stage 40 tadpoles following two-cell stage microinjection of Yap-5-mismatch-MO (control) or Yap-MO. The asterisk indicates the injected side. (B) Quantification of dissected eye area. (C) Eyes of stage 40 tadpoles following optic vesicle transplantation at stage 25 as shown in the schematic. Dotted lines delineate the eye circumference. (D) EdU incorporation assay (6-hr pulse) analyzed on retinal sections from stage 40 tadpoles injected as in (A). Higher magnifications of the CMZ (delineated by dotted lines) are shown for each condition. (E) Quantification of EdU-positive cells within the whole CMZ or within the most peripheral stem cell compartment. (F) In situ hybridization analysis of Hes4 (retinal stem cell marker; El Yakoubi et al., 2012) and Atoh7 (progenitor cell marker; Kanekar et al., 1997) expression on stage 40 retinal sections from tadpoles injected as in (A). (GâJ) Hoechst staining and PCNA immunolabeling on stage 40 retinal sections from tadpoles injected as in (A). The CMZ is delineated with dotted lines. The number of analyzed retinas per condition is indicated in each bar. Data are represented as mean ± SEM. Scale bar = 1 mm in (A) and 40 µm in other panels. DOI: http://dx.doi.org/10.7554/eLife.08488.007 |
|
|
Figure 3. Conditional Yap knockdown in the retina. (A) Principle of reversible and inducible gene knockdown using photo-Morpholinos (photo-MO). Photo-MO contains a photo-sensitive subunit cleaved by 365 nm light. Yap-AS-photo-MO is degraded upon UV light exposure and its translation blocking activity is thus interrupted. Unmodified Yap-MO is rendered inactive by binding to Yap-S-photo-MO. It therefore cannot bind its mRNA target until light-induced cleavage of the sense MO. (B) Diagram of the experimental design. Embryos are microinjected with MO at the two-cell stage, subjected to UV exposure at different developmental stages as indicated (black flashes) and then sacrificed for analyses. (CâF) Analysis of reversible (C, D) and inducible (E, F) Yap knockdown. (C, E) Lateral views and dissected eyes of stage 41 tadpoles following two-cell stage microinjection of the indicated MO (see table in B). (D, F) Quantification of dissected eye area. The stage at which UV exposure was performed is indicated above each bar. The Yap-AS-photo-MO (without any UV exposure) shows the same efficiency as the Yap-MO in reducing eye size. It is efficiently cleaved by UV light since exposure right after injection (stage 4) leads to a wild type phenotype. Restoring Yap function from stage 33/34 or even from stage 37/38 onwards leads to normal eye sized embryos, demonstrating that restricting Yap knockdown to embryogenesis is not sufficient to affect tadpole eye growth. The Yap-S-photo-MO efficiently blocks Yap-MO since their co-injection does not affect eye size. It is efficiently cleaved by UV light since exposure right after co-injection (stage 4) leads to a small eye phenotype, as observed in Yap-MO-injected embryos. Conditional Yap knockdown by light exposure from stage 33/34 or even from stage 37/38 onwards is sufficient to reduce eye size, suggesting that Yap is required at post-embryonic stages to maintain CMZ-dependent eye growth. Of note, in our experimental conditions, UV light exposure does not generate any significant effects on eye size (data not shown). The number of analyzed tadpoles is indicated within each bar. Scale bar = 1 mm. DOI: http://dx.doi.org/10.7554/eLife.08488.009 |
|
|
Figure 9. Functional interaction between YAP and PKNOX1. (A) In situ hybridization analysis of pknox1 expression on stage 40 retinal sections. The right panels shows an enlargement of the CMZ region delineated with dotted lines. (B) Lateral views (left panels), head dorsal views (middle panels) and dissected eyes (right panels) of stage 40 tadpoles following two-cell stage microinjection of pknox1-5-mismatch-MO (control) or pknox1-MO. The asterisk indicates the injected side. (C) Quantification of dissected eye area. (D) Analysis of EdU-labeled replication foci (45 min-pulse) in the CMZ of tadpoles injected as in (B). Enlargements of the CMZ tip (dotted lines) are shown on the right. Early (red arrows) and mid/late profiles (white arrows) were distinguished. (E) Corresponding quantification. (F) In situ hybridization analysis of c-Myc expression on stage 40 retinal sections from tadpoles injected as in (B). (GâL) EdU incorporation assays (3-hr pulse) analyzed on retinal sections from stage 40 tadpoles. (G, H) shows the effect of pknox1 knockdown (injection of pknox1-5-mismatch-MO (control) or pknox1-MO). (I, J) shows the synergistic effects of pknox1 and Yap (injection of GFP mRNA and either Ã-gal mRNA (control), Yap + Ã-gal mRNA (Yap), pknox1 + Ã-gal mRNA (pknox1), Yap + pknox1 mRNA (Yap + pknox1)). (K, L) shows the rescue of Yap overexpression by pknox1 knockdown (injection of either pknox1-5-mismatch-MO + Ã-gal mRNA (control), pknox1-MO + Ã-gal mRNA (pknox1-MO), pknox1-5-mismatch-MO + Yap mRNA (Yap), pknox1-MO + Yap mRNA (Yap + pknox-MO)). Of note, a suboptimal dose of pknox1-MO was used for the rescue experiment so that it does not alone give any eye phenotype. The total number of analyzed retinas per condition is indicated in each bar. Scale bar = 1 mm in (B) and 40 µm for all other panels. DOI: http://dx.doi.org/10.7554/eLife.08488.016 |
|
|
Figure 1—figure supplement 2. Validation of YAP antibody specificity.Immunostaining with anti-YAP antibody on retinal sections from stage 42 tadpoles following microinjection of either Yap-5-mismatch-MO (control) or Yap-MO. YAP is undetectable in Yap morphants. Scale bar = 40 µm.DOI: http://dx.doi.org/10.7554/eLife.08488.005 |
|
|
Figure 1—figure supplement 3. YapΔTBS does not promote CMZ cell proliferation.EdU incorporation assays (3-hr pulse at stage 40) analyzed on retinal sections from tadpoles injected as in Figure 1E. The number of analyzed retinas is indicated in each bar. Data are represented as mean ± SEM. Scale bar = 40 µm.DOI: http://dx.doi.org/10.7554/eLife.08488.006 |
References [+] :
Aladjem,
Replication in context: dynamic regulation of DNA replication patterns in metazoans.
2007, Pubmed
Aladjem, Replication in context: dynamic regulation of DNA replication patterns in metazoans. 2007, Pubmed
Aparicio, Location, location, location: it's all in the timing for replication origins. 2013, Pubmed
Arai, Neural stem and progenitor cells shorten S-phase on commitment to neuron production. 2011, Pubmed
Attardi, Conquering the complexity of p53. 2004, Pubmed
Azzolin, YAP/TAZ incorporation in the β-catenin destruction complex orchestrates the Wnt response. 2014, Pubmed
Barry, The Hippo superhighway: signaling crossroads converging on the Hippo/Yap pathway in stem cells and development. 2013, Pubmed
Barry, Restriction of intestinal stem cell expansion and the regenerative response by YAP. 2013, Pubmed
Bartek, Pathways governing G1/S transition and their response to DNA damage. 2001, Pubmed
Berthelsen, Prep1, a novel functional partner of Pbx proteins. 1998, Pubmed
Burgess, Metabolic regulation of stem cell function. 2014, Pubmed
Cai, The Hippo signaling pathway restricts the oncogenic potential of an intestinal regeneration program. 2010, Pubmed
Cai, Synchrony of clonal cell proliferation and contiguity of clonally related cells: production of mosaicism in the ventricular zone of developing mouse neocortex. 1997, Pubmed
Cao, YAP regulates neural progenitor cell number via the TEA domain transcription factor. 2008, Pubmed
Centanin, Fate restriction and multipotency in retinal stem cells. 2011, Pubmed
Chen, A temporal requirement for Hippo signaling in mammary gland differentiation, growth, and tumorigenesis. 2014, Pubmed
Daniels, Identification of Xenopus cyclin-dependent kinase inhibitors, p16Xic2 and p17Xic3. 2004, Pubmed , Xenbase
Deflorian, Prep1.1 has essential genetic functions in hindbrain development and cranial neural crest cell differentiation. 2004, Pubmed
Dominguez-Sola, Non-transcriptional control of DNA replication by c-Myc. 2007, Pubmed , Xenbase
Donley, DNA replication timing, genome stability and cancer: late and/or delayed DNA replication timing is associated with increased genomic instability. 2013, Pubmed
El Yakoubi, Hes4 controls proliferative properties of neural stem cells during retinal ontogenesis. 2012, Pubmed , Xenbase
Fernandez-Diaz, The absence of Prep1 causes p53-dependent apoptosis of mouse pluripotent epiblast cells. 2010, Pubmed
Ferretti, Hypomorphic mutation of the TALE gene Prep1 (pKnox1) causes a major reduction of Pbx and Meis proteins and a pleiotropic embryonic phenotype. 2006, Pubmed
Gee, Yes-associated protein 65 (YAP) expands neural progenitors and regulates Pax3 expression in the neural plate border zone. 2011, Pubmed , Xenbase
Imajo, Dual role of YAP and TAZ in renewal of the intestinal epithelium. 2015, Pubmed
Insinga, DNA damage response in adult stem cells. 2014, Pubmed
Iotti, Homeodomain transcription factor and tumor suppressor Prep1 is required to maintain genomic stability. 2011, Pubmed
Jansson, Normal hematopoietic stem cell function in mice with enforced expression of the Hippo signaling effector YAP1. 2012, Pubmed
Kanekar, Xath5 participates in a network of bHLH genes in the developing Xenopus retina. 1997, Pubmed , Xenbase
Koberna, Electron microscopy of DNA replication in 3-D: evidence for similar-sized replication foci throughout S-phase. 2005, Pubmed
Lian, The role of YAP transcription coactivator in regulating stem cell self-renewal and differentiation. 2010, Pubmed
Locker, Hedgehog signaling and the retina: insights into the mechanisms controlling the proliferative properties of neural precursors. 2006, Pubmed , Xenbase
Micali, Prep1 directly regulates the intrinsic apoptotic pathway by controlling Bcl-XL levels. 2009, Pubmed
Miesfeld, Establishment of transgenic lines to monitor and manipulate Yap/Taz-Tead activity in zebrafish reveals both evolutionarily conserved and divergent functions of the Hippo pathway. 2014, Pubmed
Naye, Differential expression of two TEF-1 (TEAD) genes during Xenopus laevis development and in response to inducing factors. 2007, Pubmed , Xenbase
Neto-Silva, Evidence for a growth-stabilizing regulatory feedback mechanism between Myc and Yorkie, the Drosophila homolog of Yap. 2010, Pubmed
Nowakowski, Bromodeoxyuridine immunohistochemical determination of the lengths of the cell cycle and the DNA-synthetic phase for an anatomically defined population. 1989, Pubmed
Ohashi, A novel pair of split venus fragments to detect protein-protein interactions by in vitro and in vivo bimolecular fluorescence complementation assays. 2014, Pubmed
Pefani, RASSF1A-LATS1 signalling stabilizes replication forks by restricting CDK2-mediated phosphorylation of BRCA2. 2014, Pubmed
Peng, Transcription factor choice in the Hippo signaling pathway: homothorax and yorkie regulation of the microRNA bantam in the progenitor domain of the Drosophila eye imaginal disc. 2009, Pubmed
Perron, A novel function for Hedgehog signalling in retinal pigment epithelium differentiation. 2003, Pubmed , Xenbase
Perron, The genetic sequence of retinal development in the ciliary margin of the Xenopus eye. 1998, Pubmed , Xenbase
Piccolo, The biology of YAP/TAZ: hippo signaling and beyond. 2014, Pubmed
QUASTLER, Cell population kinetics in the intestinal epithelium of the mouse. 1959, Pubmed
Ramos, The Hippo signaling pathway and stem cell biology. 2012, Pubmed
Robinson, c-Myc accelerates S-phase and requires WRN to avoid replication stress. 2009, Pubmed
Rogakou, DNA double-stranded breaks induce histone H2AX phosphorylation on serine 139. 1998, Pubmed
Saka, Visualizing protein interactions by bimolecular fluorescence complementation in Xenopus. 2008, Pubmed , Xenbase
Shen, YAP regulates S-phase entry in endothelial cells. 2015, Pubmed
Srinivasan, Cdc45 is a critical effector of myc-dependent DNA replication stress. 2013, Pubmed , Xenbase
Stocker, Growth control: Myc and Yorkie get connected. 2011, Pubmed
Tallafuss, Turning gene function ON and OFF using sense and antisense photo-morpholinos in zebrafish. 2012, Pubmed
Turrero García, S-phase duration is the main target of cell cycle regulation in neural progenitors of developing ferret neocortex. 2016, Pubmed
van Dierendonck, Subdivision of S-phase by analysis of nuclear 5-bromodeoxyuridine staining patterns. 1989, Pubmed
Vogelstein, Surfing the p53 network. 2000, Pubmed
Watanabe, Spatiotemporal regulation of DNA replication in the human genome and its association with genomic instability and disease. 2010, Pubmed
Wetts, Cell lineage analysis reveals multipotent precursors in the ciliary margin of the frog retina. 1989, Pubmed , Xenbase
Xiao, Mutual interaction between YAP and c-Myc is critical for carcinogenesis in liver cancer. 2013, Pubmed
Xue, Using myc genes to search for stem cells in the ciliary margin of the Xenopus retina. 2012, Pubmed , Xenbase
Yamazaki, Replication timing regulation of eukaryotic replicons: Rif1 as a global regulator of replication timing. 2013, Pubmed
Zeman, Causes and consequences of replication stress. 2014, Pubmed
Zhang, Yki/YAP, Sd/TEAD and Hth/MEIS control tissue specification in the Drosophila eye disc epithelium. 2011, Pubmed
Zhang, Downstream of mutant KRAS, the transcription regulator YAP is essential for neoplastic progression to pancreatic ductal adenocarcinoma. 2014, Pubmed
Zhang, Negative regulation of Yap during neuronal differentiation. 2012, Pubmed
Zhao, Yap tunes airway epithelial size and architecture by regulating the identity, maintenance, and self-renewal of stem cells. 2014, Pubmed
Zhao, Inactivation of YAP oncoprotein by the Hippo pathway is involved in cell contact inhibition and tissue growth control. 2007, Pubmed
