Click here to close
Hello! We notice that you are using Internet Explorer, which is not supported by Xenbase and may cause the site to display incorrectly.
We suggest using a current version of Chrome,
FireFox, or Safari.
???displayArticle.abstract???
Transposable elements in the genome are generally silenced in differentiated somatic cells. However, increasing evidence indicates that some of them are actively transcribed in early embryos and the proper regulation of retrotransposon expression is essential for normal development. Although their developmentally regulated expression has been shown, the mechanisms controlling retrotransposon expression in early embryos are still not well understood. Here, we observe a dynamic expression pattern of retrotransposons with three out of ten examined retrotransposons (1a11, λ-olt 2-1 and xretpos(L)) being transcribed solely during early embryonic development. We also identified a transcript that contains the long terminal repeat (LTR) of λ-olt 2-1 and shows a similar expression pattern to λ-olt 2-1 in early Xenopus embryos. All three retrotransposons are transcribed by RNA polymerase II. Although their expression levels decline during development, the LTRs are marked by histone H3 lysine 4 trimethylation. Furthermore, retrotransposons, especially λ-olt 2-1, are enriched with histone H3 lysine 9 trimethylation (H3K9me3) when their expression is repressed. Overexpression of lysine-specific demethylase 4d removes H3K9me3 marks from Xenopus embryos and inhibits the repression of λ-olt 2-1 after gastrulation. Thus, our study shows that H3K9me3 is important for silencing the developmentally regulated retrotransposon in Xenopus laevis.
Figure 1. Developmentally regulated expression of retrotransposons 1a11, λ-olt 2-1 and xretpos(L) during Xenopus laevis embryonic development.(a) Schematic diagram of expression analysis during embryonic development. Embryos were collected at different stages. After RNA extraction and reverse transcription the transcript level was determined by qPCR. The container was drawn by S.H. (b) Relative changes of the transcript levels of 1a11, λ-olt 2-1 and xretpos(L) during embryogenesis in comparison to their transcript levels at the one-cell stage (St1 = 1) (n = 3–14). pwp1 is a constantly expressed gene that was used as control (n = 1–4). All values were normalized to the overall RNA concentration of the respective sample. Sample RT- is a negative control. Error bars represent SEM. **P = 0.005, *P = 0.021. (c) Schematic diagram of the accumulated transcript levels of 1a11, λ-olt 2-1 and xretpos(L) during embryogenesis, explaining that their expression is upregulated after midblastula transition and shows the highest level at the late gastrula stage. (d) 1a11, λ-olt 2-1 and xretpos(L) are mainly detected as sense transcripts although antisense transcription can also be found. Forward primers were used for reverse transcription to analyze the expression of antisense transcripts from retrotransposons (blue bars), while reverse primers were used as a control (red bars). Upper graphs summarize antisense transcription at stages 1 and 12.5. Lower graphs represent the comparison between sense and antisense transcription although antisense transcription is almost invisible due to its much weaker expression than sense transcription. Relative transcript levels were compared to the transcript levels at the one-cell stage (St1 = 1) (n = 4). (e) Normalization by the cell number also indicates the upregulated expression of retrotransposons after midblastula transition and the downregulated expression after the gastrula stage. Relative changes of the transcript levels of 1a11, λ-olt 2-1, xretpos(L) and pwp1 per cell during embryogenesis in comparison to their transcript levels at the one-cell stage (St1 = 1) (n = 3–13). Error bars represent SEM. Only values from stage 7 onwards are shown, since the increase of the cell number is less constant during the first six stages (Supplementary Fig. S3).
Figure 2. The differential expression pattern between mars2-like and conventional mars2 during embryonic development.(a) The structure of λ-olt 2-1, mars2-like and conventional mars2. Grey boxes represent exons and the white box represents the LTR of λ-olt 2-1. The first exon of mars2-like and its surrounding region show 97% sequence identity to the LTR of λ-olt 2-1; the second exon shows 87% sequence identity to the third exon of conventional Xenopus mars2; the third exon shows no sequence identity to any reported gene. The full nucleotide sequence of mars2-like is shown in Supplementary Figure S5. Arrows represent binding sites of primer pairs used for qPCR. The forward primer of primer pair 1 binds to the splicing junction between exon 1 and exon 2 of mars2-like. Primer 2 binds to exon1 of conventional mars2. (b) Changes in the transcript levels of mars2-like and conventional mars2 during embryogenesis in comparison to their transcript levels at stage 28/29 (St28/29 = 1). Stage 28/29 was used as a reference here instead of stage 1, since the transcript level of conventional mars2 is already very high at stage 1. The figure at the bottom shows a merge of mars2-like (primer 1) and conventional mars2 (primer 2). All values were normalized to the overall RNA concentration of the respective sample. Sample RT- is a negative control. All error bars represent SEM. n = 3–7.
Figure 3. 1a11, λ-olt 2-1, xretpos(L) and mars2-like are transcribed by RNA polymerase II.(a) Schematic diagram of the transcriptional inhibition experiment. 0.1 ng or 2 ng of α-amanitin were injected into one-cell stage embryos. Embryos were collected at the blastula stage (stage 9) and RT-qPCR was performed. The container was drawn by S.H. (b) and (c) The effect of α-amanitin injection on the transcript levels of sox17, pwp1, 1a11, λ-olt 2-1, xretpos(L), and mars2-like. Transcript level of non-injected embryos were used as a reference (non = 1). All values were normalized to the RNA concentration of the respective sample. Sample RT- is a negative control. All error bars represent SEM. n = 3. *P < 0.05, **P < 0.005.
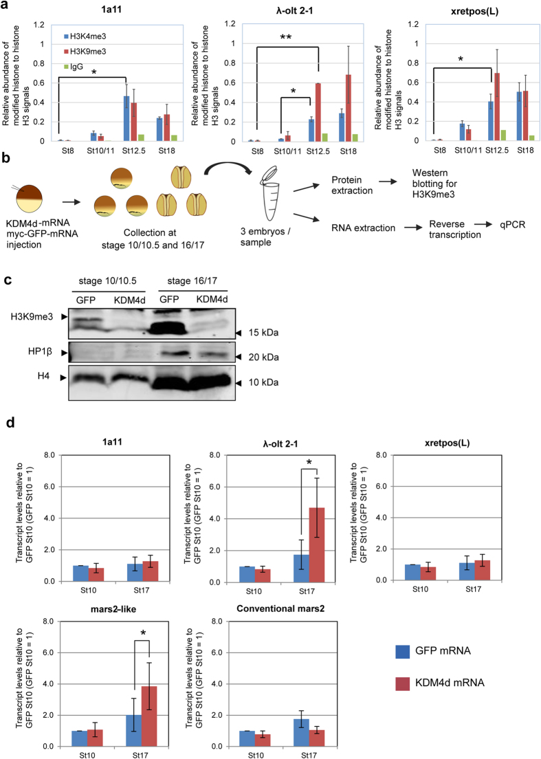
Figure 4. KDM4d overexpression removes H3K9me3 in embryos and upregulates λ-olt 2-1 at the neurula stage.(a) ChIP analysis indicates enrichment of H3K4me3 and H3K9me3 on LTRs of retrotransposons at different stages of embryogenesis. The precipitated DNA/input DNA of 1a11, λ-olt 2-1 and xretpos(L) was determined by qPCR. (H3K4me3 and H3K9me3: n = 3–4, IgG: n = 2). All values of modified histone and control IgG were normalized to H3 (Supplementary Fig. 6b). All error bars represent SEM. **P = 0.00008, *P < 0.05. Blue = H3K4me3, red = H3K9me3, and green = IgG. (b) KDM4d mRNA was injected into fertilized embryos to remove H3K9me3 during embryogenesis. At the gastrula stage (stage 10) and at the neurula stage (stage 17) embryos were collected and prepared for western blotting or qPCR. Myc-GFP mRNA was used as a control. The container was drawn by S.H. (c) Removal of H3K9me3 by KDM4d mRNA injection was verified by western blot. The same samples were used to detect the expression of HP1β in Xenopus embryos. Histone 4 (H4) was used as a loading control. (d) The effect of KDM4d overexpression on retrotransposons expression and on the expression of mars2-like and conventional mars2 at the gastrula (St10) and the neurula stages (St17). Transcription was measured by RT-qPCR. The relative change of the transcript level in comparison to the transcript level of control myc-GFP mRNA-injected embryos is shown. The transcript level of myc-GFP mRNA-injected embryos at stage 10 was set 1. All values were normalized to the RNA concentration of the sample. All error bars represent SEM. n = 3–5. *P < 0.05. Blue bars represent myc-GFP mRNA-injected embryos while red bars are KDM4d mRNA-injected embryos.
Akkers,
A hierarchy of H3K4me3 and H3K27me3 acquisition in spatial gene regulation in Xenopus embryos.
2009, Pubmed,
Xenbase
Akkers,
A hierarchy of H3K4me3 and H3K27me3 acquisition in spatial gene regulation in Xenopus embryos.
2009,
Pubmed
,
Xenbase Aravin,
Developmentally regulated piRNA clusters implicate MILI in transposon control.
2007,
Pubmed Bannister,
Selective recognition of methylated lysine 9 on histone H3 by the HP1 chromo domain.
2001,
Pubmed Bayat,
Mutations in the mitochondrial methionyl-tRNA synthetase cause a neurodegenerative phenotype in flies and a recessive ataxia (ARSAL) in humans.
2012,
Pubmed Beraldi,
Expression of LINE-1 retroposons is essential for murine preimplantation development.
2006,
Pubmed Cohen,
Endogenous retroviral LTRs as promoters for human genes: a critical assessment.
2009,
Pubmed Fadloun,
Chromatin signatures and retrotransposon profiling in mouse embryos reveal regulation of LINE-1 by RNA.
2013,
Pubmed Furano,
L1 (LINE-1) retrotransposon diversity differs dramatically between mammals and fish.
2004,
Pubmed Geisler,
RNA in unexpected places: long non-coding RNA functions in diverse cellular contexts.
2013,
Pubmed Gentsch,
In vivo T-box transcription factor profiling reveals joint regulation of embryonic neuromesodermal bipotency.
2013,
Pubmed
,
Xenbase Gifford,
Transposable elements as genetic regulatory substrates in early development.
2013,
Pubmed Greene,
A novel family of retrotransposon-like elements in Xenopus laevis with a transcript inducible by two growth factors.
1993,
Pubmed
,
Xenbase Hellsten,
The genome of the Western clawed frog Xenopus tropicalis.
2010,
Pubmed
,
Xenbase Inoue,
Transcriptional activation of transposable elements in mouse zygotes is independent of Tet3-mediated 5-methylcytosine oxidation.
2012,
Pubmed James-Zorn,
Xenbase: expansion and updates of the Xenopus model organism database.
2013,
Pubmed
,
Xenbase Kano,
L1 retrotransposition occurs mainly in embryogenesis and creates somatic mosaicism.
2009,
Pubmed Kigami,
MuERV-L is one of the earliest transcribed genes in mouse one-cell embryos.
2003,
Pubmed Krishnan,
Structural and functional analysis of JMJD2D reveals molecular basis for site-specific demethylation among JMJD2 demethylases.
2013,
Pubmed Lachner,
Methylation of histone H3 lysine 9 creates a binding site for HP1 proteins.
2001,
Pubmed Lehnertz,
Suv39h-mediated histone H3 lysine 9 methylation directs DNA methylation to major satellite repeats at pericentric heterochromatin.
2003,
Pubmed Macfarlan,
Embryonic stem cell potency fluctuates with endogenous retrovirus activity.
2012,
Pubmed Marquet,
tRNAs as primer of reverse transcriptases.
1995,
Pubmed Matsui,
Proviral silencing in embryonic stem cells requires the histone methyltransferase ESET.
2010,
Pubmed McGrew,
Xenopus oocyte poly(A) RNAs that hybridize to a cloned interspersed repeat sequence are not translatable.
1989,
Pubmed
,
Xenbase Miyamoto,
Nuclear Wave1 is required for reprogramming transcription in oocytes and for normal development.
2013,
Pubmed
,
Xenbase Peaston,
Retrotransposons regulate host genes in mouse oocytes and preimplantation embryos.
2004,
Pubmed Pont-Kingdon,
Ribonucleoprotein formation by the ORF1 protein of the non-LTR retrotransposon Tx1L in Xenopus oocytes.
1997,
Pubmed
,
Xenbase Rosenthal,
Sequence-specific adenylations and deadenylations accompany changes in the translation of maternal messenger RNA after fertilization of Spisula oocytes.
1983,
Pubmed Rowe,
KAP1 controls endogenous retroviruses in embryonic stem cells.
2010,
Pubmed Sagata,
A study on the steady-state population of poly(A)+RNA during early development of Xenopus laevis.
1980,
Pubmed
,
Xenbase Schneider,
Stage-specific histone modification profiles reveal global transitions in the Xenopus embryonic epigenome.
2011,
Pubmed
,
Xenbase Shim,
A novel family of retrotransposons in Xenopus with a developmentally regulated expression.
2000,
Pubmed
,
Xenbase Shim,
Bone morphogenetic protein-4-induced activation of Xretpos is mediated by Smads and Olf-1/EBF associated zinc finger (OAZ).
2002,
Pubmed
,
Xenbase Shiokawa,
Temporal control of gene expression from endogenous and exogenously-introduced DNAs in early embryogenesis of Xenopus laevis.
1994,
Pubmed
,
Xenbase Slater,
Post-fertilization synthesis of polyadenylic acid in sea urchin embryos.
1972,
Pubmed Smith,
Xenopus laevis transgenesis by sperm nuclear injection.
2006,
Pubmed
,
Xenbase Stancheva,
Transient depletion of xDnmt1 leads to premature gene activation in Xenopus embryos.
2000,
Pubmed
,
Xenbase Trapnell,
TopHat: discovering splice junctions with RNA-Seq.
2009,
Pubmed Voigt,
A double take on bivalent promoters.
2013,
Pubmed Walsh,
Transcription of IAP endogenous retroviruses is constrained by cytosine methylation.
1998,
Pubmed Whetstine,
Reversal of histone lysine trimethylation by the JMJD2 family of histone demethylases.
2006,
Pubmed Yang,
L1 retrotransposition is suppressed by endogenously encoded small interfering RNAs in human cultured cells.
2006,
Pubmed