XB-ART-51304
Nat Commun
2015 Sep 18;6:8386. doi: 10.1038/ncomms9386.
Show Gene links
Show Anatomy links
miR-34/449 control apical actin network formation during multiciliogenesis through small GTPase pathways.
Chevalier B, Adamiok A, Mercey O, Revinski DR, Zaragosi LE, Pasini A, Kodjabachian L, Barbry P, Marcet B.
???displayArticle.abstract???
Vertebrate multiciliated cells (MCCs) contribute to fluid propulsion in several biological processes. We previously showed that microRNAs of the miR-34/449 family trigger MCC differentiation by repressing cell cycle genes and the Notch pathway. Here, using human and Xenopus MCCs, we show that beyond this initial step, miR-34/449 later promote the assembly of an apical actin network, required for proper basal bodies anchoring. Identification of miR-34/449 targets related to small GTPase pathways led us to characterize R-Ras as a key regulator of this process. Protection of RRAS messenger RNA against miR-34/449 binding impairs actin cap formation and multiciliogenesis, despite a still active RhoA. We propose that miR-34/449 also promote relocalization of the actin binding protein Filamin-A, a known RRAS interactor, near basal bodies in MCCs. Our study illustrates the intricate role played by miR-34/449 in coordinating several steps of a complex differentiation programme by regulating distinct signalling pathways.
???displayArticle.pubmedLink??? 26381333
???displayArticle.pmcLink??? PMC4595761
???displayArticle.link??? Nat Commun
Species referenced: Xenopus laevis
Genes referenced: arhgap1 arhgdib gnl3 igf2bp3 mcc mcidas mmut notch1 odc1 rho rho.2 rhoa rras tub
???displayArticle.morpholinos??? dll1 miR-449 protector MO1 dll1 miR-449 protector MO2 miR-449 MO1 miR-449 MO2 miR-449 MO3 rras miR-449 protector MO rras MO1
???attribute.lit??? ???displayArticles.show???
|
|
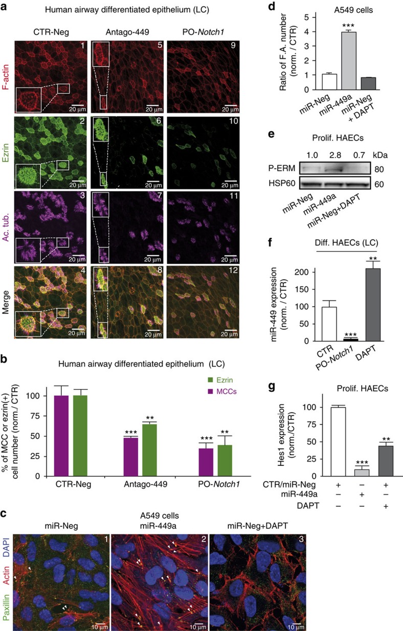
Figure 1. MiR-449 affects actin network remodelling and multiciliogenesis in HAECs.(aâc) Effect of a treatment by control antagomiR (CTR-Neg), anti-miR-449a/b (Antago-449) and miR-449::Notch1 protector (PO-Notch1) on differentiating HAECs. (a) Staining for F-actin (a1,5,9), ezrin (a2,6,10) and acetylated tubulin (a3,7,11), at LC stage. (b) The histogram indicates the average percentage of MCCs (in magenta) and apical ezrin-positive (in green) cell number relative to control (means±s.d. from nine and three donors for MCC and ezrin quantifications, respectively. ***P<0.001, **P<0.01; Student's t-test). (c) Immunostaining of focal adhesions protein Paxillin (in green), F-actin (in red) and nuclei (in blue) in A549 epithelial cells transfected for 72âh with control miRNA (miR-Neg), miR-449a or miR-Neg plus 10âμM DAPT. (d) Ratio of focal adhesion number per cell, normalized to control (n=5 fields in three independent experiments; ***P<0.001; Student's t-test). (e) Effect of miR-449 overexpression and DAPT (10âμM) on ERM phosphorylation in proliferating HAECs. Phosphorylated protein levels were normalized with non-phosphorylated ERM and with an antibody against HSP60 as a loading control. Normalized fold changes are indicated on the corresponding bands. Experiments were representative of three donors. (f) Effect of PO-Notch1 and DAPT (10âμM) in differentiating HAECs at LC stage on miR-449 expression, normalized with RNU44. (g) Real-time RTâPCR of HES1 transcripts in control, DAPT (10âμM, 48âh)-treated or miR-449-overexpressing proliferating HAECs. Transcript levels of HES1 were normalized against UBC transcript as an internal control. (f,g) Data represent the mean and s.d. of three independent experiments (***P<0.001, **P<0.01; Student's t-test). |
|
|
Figure 2. MiR-449 affects actin network remodelling and multiciliogenesis in Xenopus epidermis.(aâd) The epidermis precursor blastomeres (eight-cell stage Xenopus embryos) were injected with negative control morpholinos (CTR-Neg) (a,c), with morpholinos against miR-449 (449-MOs) (a,b) or with protector morpholinos of Dll1 (PO-Dll1) (c,d). Staining at stage 25 for F-Actin (in red, a1,5 and c1,5) and motile cilia (Ac. Tub. in magenta, a3,7 and c3,7). Injected cells were detected by the expression of a synthetic mRNA coding for membrane-bound GFP (GFP-CAAX in green, a2,6 and c2,6). (b) The histogram indicates the percentage of GFP-CAAX-positive injected cells that develop motile cilia or apical actin cap in controls (Stage 24+25: n=5 fields/583 injected cells) and in miR-449 morphants (Stage 24+25: n=8 fields/625 injected cells; P-value st.24+25=0.0087; MannâWhitney test with two-tailed P-value). (d) Percentage of injected cells positive for GFP fluorescence with normal or defective actin cap in control (n=30 fields per 1,345 injected cells) versus PO-Dll1 morphants (n=32 fields per 1,268 injected cells; P-value (normal versus defective in control) st.24+25 <0.0001, P value (normal versus defective in PO-Dll1-injected st.24+25=0.0033; MannâWhitney test with two-tailed P-value). (e) Effect of protecting the Dll1 mRNA from the interaction with miR-449 (PO-Dll1) in Xenopus epidermis on Dll1 expression (normalized with ornithine decarboxylase (ODC)). (f) Effect of PO-Dll1 in Xenopus epidermis on miR-449 expression, normalized with U6. Data are means±s.d. of two independent experiments. |
|
|
Figure 3. miR-449 controls small GTPase pathways during MCC differentiation.(a) Left (Prolif. HAECs): RhoA activity in proliferating HAECs transfected for 72 h with miR-Neg, miR-449a and/or incubated with DAPT (10 μM) or a Rho activator (calpeptin, 1 U ml−1, 2 h). Right (Diff. HAECs): RhoA activity in differentiating HAECs at Po stage treated for 72 h with antago-Neg, antago-449 or DAPT (10 μM). RhoA activity is expressed as a percentage relative to control. Data are mean±s.d. from at least three independent experiments (*P<0.05, **P<0.01 and ***P<0.001; Student's t-test). (b) RhoA activity in Xenopus epidermis at stage 25, assessed by measuring the fluorescence of rhotekin rGBD-GFP, an active RhoA sensor (green, upper panels). Injected cells are identified by the membrane-bound RFP (mRFP in red, lower panels). Cells were either untreated (CTR-Neg, b1,2,5,6), injected with miR-449 morpholinos (449-MOs, b7,8) or with Notch intracellular domain NICD (b3–4). Motile cilia's staining is in magenta (lower panels). (c) The histogram indicates the percentage of rGBD-GFP-positive cells stained for α-tubulin mRNA (α-Tub. in black) or acetylated tubulin (Ac. Tub. in magenta) in miR-449 morphants (449-MOs, n=68) relative to negative control (n=110). Data are mean±s.e.m. (**P<0.005, ns, not significant, one-way analysis of variance with Dunnett's test). |
|
|
Figure 4. ARHGAP1, ARHGDIB and RRAS are targeted by miR-449 in HAECs.(a,b) Transcript expression levels of ARHGAP1, ARHGDIB, DAAM1, NDRG1 or RRAS were analysed using real-time RT–PCR during HAEC differentiation (a) or following miR-449a overexpression (48 h) in proliferating HAECs (b), and normalized with UBC transcript as an internal control. (c) Specific interaction between miR-449a/b and the 3′-UTRs of ARHGAP1, ARHGDIB, DAAM1, NDRG1 and RRAS mRNAs was assessed using luciferase reporter assay on constructs carrying either the wild-type (wt) or mutants (mut.) 3′-UTR-binding sites for miR-449. Values were normalized with the internal Renilla luciferase control. (d) Detection of ARHGAP1, ARHGDIB and R-Ras proteins after miR-449 overexpression in proliferating HAECs for 72 h. HSP60 is used as an internal control. Quantification of protein levels are indicated above each corresponding band. All data are means±s.d. of at least three independent experiments (***P<0.001, **P<0.01 and *P<0.05; Student's t-test). |
|
|
Figure 5. Cellular specificity of expression of ARHGAP1, ARHGDIB and R-Ras during MCC differentiation.(a,b) Fluorescence immunocytochemistry experiments on cytospins from dissociated HAECs (a1â6) and primary HAEC cultures at LC step (b) illustrate the cell-specific expression of human ARHGDIB (in green, a5â6,b) and R-Ras proteins (in green, a3,4). Basal and ciliated cells are CD151+ (in red, a1,3,5) or acetylated tubulin+ (in magenta a2,4,6 and b), respectively. Panel a2 is a magnification of an isolated acetylated tubulin-positive MCC. HAECs are stained for nuclei with 4,6-diamidino-2-phenylindole (DAPI; in blue, a1â6), F-Actin with phalloidin (in red, b). Expression levels of miR-449a (c) and of ARHGAP1, ARHGDIB and R-Ras proteins (d) during HAEC differentiation. MiR-449 levels are normalized with RNU44 (c) and HSP60 was used as a loading control (d). (e) FISH analysis of rras (e1,2) and arhgap1 (e3,4) mRNA on sections of Xenopus embryonic epidermis at stages 16 and 19 (e1,2) or at stages 17 and 20 (e3,4). MCC precursors are positive for α-tubulin (magenta; e1â4). DAPI staining is in blue and white dotted lines indicate the surface of the outer layer. (f) Real-time RTâPCR of rras transcripts in Xenopus epidermis performed at each corresponding stages indicted in the figure. (g) Transcript levels of rras decrease concomitantly with the induction of miR-449 expression. Transcript levels of rras and miR-449 were normalized and compared with their respective values obtained in stage 13. Transcript levels of rras were normalized against Odc transcript as an internal control and miR-449 expression was normalized with U2 as an internal control. Data represent the mean and s.d. of three independent experiments (***P<0.001, **P<0.01 and *P<0.05; Student's t-test). |
|
|
Figure 6. The direct repression of RRAS by miR-449 affects multiciliogenesis and apical actin cytoskeleton reorganization in HAECs.(a) Differentiating HAECs were chronically treated with negative oligonucleotide (CTR-Neg, a1â3) or with an oligonucleotide protecting the miR-449-binding site on RRAS (PO-RRAS, a4â6) and stained at LC stage for F-actin (a1,4), ezrin (a2,5) and acetylated tubulin (Ac. Tub., a3,6). (b) Alternatively, differentiating HAECs were transfected at seeding time with si-RRAS and stained at LC stage for F-actin (in red, c1) and motile cilia (Ac. Tub. in magenta, c2). (c) The histogram indicates the number of apical ezrin-positive cells (in green) and MCCs (in magenta) normalized in percentage from control. Protecting the RRAS mRNA from interaction with miR-449 leads to defects in apical actin reorganization together with a decrease in MCC differentiation similar to that observed after inhibition of miR-449 activity. All data are means±s.d. from at least three independent experiments (***P<0.001; Student's t-test). |
|
|
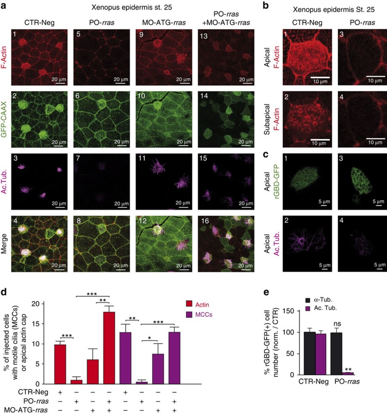
Figure 7. The direct repression of RRAS by miR-449 affects multiciliogenesis and apical actin cap formation in Xenopus.(a,b) Eight-cell stage Xenopus embryos were injected in the epidermis precursor blastomeres with a mixture of synthetic mRNA coding for GFP-CAAX to label the injected cells (in green, a2,6,10,14) and negative control MO (CTR-Neg, a1â4, b1,2), or a morpholino protecting rras against binding by miR-449 (PO-rras, a5â8, b3,4) or a morpholino blocking the translation of rras (MO-ATG-rras, a9â12), or a combination of PO-rras and MO-ATG-rras (a13â16). MCCs are stained with an anti-acetylated tubulin antibody (in magenta, a3,7,11,15 and c2,4), F-actin with phalloidin (red, a1,5,9,13 and b1â4). (b) The impact of Po-rras in MCCs on apical (upper b5) and sub-apical actin (lower b6) was observed with F-actin staining. (c) In independent experiments, we used rGBD-GFP to examine RhoA activity in Xenopus MCCs (c1â4). Eight-cell stage Xenopus embryos were injected in the epidermis precursor blastomeres with a reporter of RhoA activity (rGBD-GFP in green, c1â4) and with negative control MO (CTR-Neg, c1â2) or with PO-rras (c3â4). MCCs are stained in magenta (c2,4). Protecting the rras mRNA from interaction with miR-449 results in defects in actin cap formation (F-Actin, a5 and b3,4) together with a loss of MCCs (Ac. Tub., a7,c4) without affecting apical RhoA activity (rGBD-GFP, c1,3). This phenotype is rescued when the translation of the protected rras mRNA is blocked by coinjection of MO-ATG-rras (a13â16). (d) The histogram indicates the percentage of injected cells (positive for mGFP) that develop proper apical actin cap (in red) and motile cilia (in magenta) in Xenopus epidermis at stage 25. CTR-Neg, n=10 embryos per 413 injected cells; PO-rras, n=8 embryos per 350 injected cells; MO-ATG-rras, n=8 embryos per 290 injected cells; MO-PO-rras+MO-ATG-rras n=9 embryos per 395 injected cells (***P=0.009 and P<0.0001, and **P=0.0016; MannâWhitney test). Data are mean±s.e.m. (e) The histogram indicates the percentage of rGBD-GFP-positive cells stained for α-tubulin (α-tub. in black) or acetylated tubulin (Ac. Tub. in magenta) in PO-rras morphants (PO-rras, n=150) in comparison with the negative control (CTR-Neg, n=110). (**P<0.005; ns, no significant; one-way-analysis of variance with Dunnett's test). Data are mean±s.e.m. |
|
|
Figure 8. MiR-34/449 promote FLNA relocalization during MCC differentiation.(a) Apical layer of differentiated HAECs (LC stage) were stained for the basal bodies marker centrin-2 (in red) and the actin-binding protein filamin-A (FLNA, in green). FLNA labelling was enriched in the apical layer near basal bodies (a1â3). Basal layer of differentiated HAECs (LC stage) were stained for FLNA (in green) and for nuclei with 4,6-diamidino-2-phenylindole (DAPI; in blue) (a4). (b) Modulation of protein levels of FLNA and R-Ras in total fraction (Total), membrane fraction (Membrane) and cytoskeletal fraction (Cytoskeleton) isolated from proliferating HAECs transfected for 72âh with miR-Neg or miR-449a as indicated each below corresponding band. Protein levels were normalized against HSP60 as an internal control for the total fraction and normalized fold changes are indicated above the corresponding bands. Data were representative of three independent experiments. (c) In the epidermis of stage 25 Xenopus embryos, FLNA labelling (in green, c1) is apically enriched in acetylated tubulin-positive MCCs (in magenta, c2,3). (d) Model illustrating the roles of miR-449 and other interconnected actors in MCC differentiation. Early cues required to trigger MCC differentiation involve the inhibition of BMP and Notch pathway. The expression of Multicilin (MCIDAS), CCNO and miR-449 is controlled by the Notch pathway activity. Notch repression is associated with the increase in MCIDAS, CCNO and miR-449 expression. Then, miR-449 miRNAs repress the Notch pathway inducing a double-negative feedback loop increasing miR-449 expression. MiR-449 inhibit cell cycle-related genes to stop proliferation and promote entry in differentiation. In addition, MCIDAS drives expression of centriole multiplication-related genes including CCNO, which then participates to centriole assembly and amplification. MCIDAS also contributes to increase FOXJ1 expression, which in turn controls ciliogenesis-related genes and apical actin remodelling through a RhoA-dependent mechanism. In parallel, miR-449 also control apical actin network remodelling by repressing R-Ras, promoting FLNA redistribution and modulating RhoA activity. Finally, miR-449 favour basal body maturation and anchoring by downregulating CP110. All these events are key pre-requisites for axoneme elongation and motile cilia formation during MCC differentiation. Plain lines indicate direct interactions; dotted lines identify pathways that may or may not be direct. |
References [+] :
Adams,
A meckelin-filamin A interaction mediates ciliogenesis.
2012, Pubmed
Adams, A meckelin-filamin A interaction mediates ciliogenesis. 2012, Pubmed
Ada-Nguema, The small GTPase R-Ras regulates organization of actin and drives membrane protrusions through the activity of PLCepsilon. 2006, Pubmed
Al Jord, Centriole amplification by mother and daughter centrioles differs in multiciliated cells. 2014, Pubmed
Antoniades, Making the connection: ciliary adhesion complexes anchor basal bodies to the actin cytoskeleton. 2014, Pubmed
Aspenström, The diaphanous-related formin DAAM1 collaborates with the Rho GTPases RhoA and Cdc42, CIP4 and Src in regulating cell morphogenesis and actin dynamics. 2006, Pubmed
Avasthi, Stages of ciliogenesis and regulation of ciliary length. 2012, Pubmed
Bartel, MicroRNAs: genomics, biogenesis, mechanism, and function. 2004, Pubmed
Bellanger, The Rac1- and RhoG-specific GEF domain of Trio targets filamin to remodel cytoskeletal actin. 2000, Pubmed
Blatt, Forkhead transcription factor HFH-4 expression is temporally related to ciliogenesis. 1999, Pubmed
Boon, MCIDAS mutations result in a mucociliary clearance disorder with reduced generation of multiple motile cilia. 2014, Pubmed , Xenbase
Bossinger, Ciliogenesis: polarity proteins on the move. 2004, Pubmed
Bravo-Cordero, Functions of cofilin in cell locomotion and invasion. 2013, Pubmed
Bretscher, ERM proteins and merlin: integrators at the cell cortex. 2002, Pubmed
Brody, Ciliogenesis and left-right axis defects in forkhead factor HFH-4-null mice. 2000, Pubmed
Cibois, BMP signalling controls the construction of vertebrate mucociliary epithelia. 2015, Pubmed , Xenbase
Clay, Rho activation is apically restricted by Arhgap1 in neural crest cells and drives epithelial-to-mesenchymal transition. 2013, Pubmed
Dawe, Centriole/basal body morphogenesis and migration during ciliogenesis in animal cells. 2007, Pubmed
Deblandre, A two-step mechanism generates the spacing pattern of the ciliated cells in the skin of Xenopus embryos. 1999, Pubmed , Xenbase
Epting, The Rac1 regulator ELMO controls basal body migration and docking in multiciliated cells through interaction with Ezrin. 2015, Pubmed , Xenbase
Filipowicz, Mechanisms of post-transcriptional regulation by microRNAs: are the answers in sight? 2008, Pubmed
Fliegauf, When cilia go bad: cilia defects and ciliopathies. 2007, Pubmed
Garcia-Mata, The 'invisible hand': regulation of RHO GTPases by RHOGDIs. 2011, Pubmed
Gawecka, R-Ras regulates migration through an interaction with filamin A in melanoma cells. 2010, Pubmed
Giovannini-Chami, Impact of microRNA in normal and pathological respiratory epithelia. 2011, Pubmed
Gomperts, Foxj1 regulates basal body anchoring to the cytoskeleton of ciliated pulmonary epithelial cells. 2004, Pubmed
Griffiths, R-Ras interacts with filamin a to maintain endothelial barrier function. 2011, Pubmed
Hajj, Basal cells of the human adult airway surface epithelium retain transit-amplifying cell properties. 2007, Pubmed
Hayes, Identification of novel ciliogenesis factors using a new in vivo model for mucociliary epithelial development. 2007, Pubmed , Xenbase
Hodkinson, Mammalian NOTCH-1 activates beta1 integrins via the small GTPase R-Ras. 2007, Pubmed
Hoh, Transcriptional program of ciliated epithelial cells reveals new cilium and centrosome components and links to human disease. 2012, Pubmed
Horani, Rho-associated protein kinase inhibition enhances airway epithelial Basal-cell proliferation and lentivirus transduction. 2013, Pubmed
Huang, Foxj1 is required for apical localization of ezrin in airway epithelial cells. 2003, Pubmed
Ioannou, Xenopus laevis nucleotide binding protein 1 (xNubp1) is important for convergent extension movements and controls ciliogenesis via regulation of the actin cytoskeleton. 2013, Pubmed , Xenbase
Jeong, The COOH-terminal end of R-Ras alters the motility and morphology of breast epithelial cells through Rho/Rho-kinase. 2005, Pubmed
Kim, MicroRNA-34a modulates cytoskeletal dynamics through regulating RhoA/Rac1 cross-talk in chondroblasts. 2012, Pubmed
Le Brigand, MiRonTop: mining microRNAs targets across large scale gene expression studies. 2010, Pubmed
Le Clainche, Regulation of actin assembly associated with protrusion and adhesion in cell migration. 2008, Pubmed
Lee, Shroom family proteins regulate gamma-tubulin distribution and microtubule architecture during epithelial cell shape change. 2007, Pubmed , Xenbase
LeSimple, Trefoil factor family 3 peptide promotes human airway epithelial ciliated cell differentiation. 2007, Pubmed
Liu, Rho GTPase regulation by miRNAs and covalent modifications. 2012, Pubmed
Marcet, Control of vertebrate multiciliogenesis by miR-449 through direct repression of the Delta/Notch pathway. 2011, Pubmed , Xenbase
Marchal, BMP inhibition initiates neural induction via FGF signaling and Zic genes. 2009, Pubmed , Xenbase
Marshall, The cell biological basis of ciliary disease. 2008, Pubmed
Miyatake, ERK7 regulates ciliogenesis by phosphorylating the actin regulator CapZIP in cooperation with Dishevelled. 2015, Pubmed , Xenbase
Nakamura, Comparison of filamin A-induced cross-linking and Arp2/3 complex-mediated branching on the mechanics of actin filaments. 2002, Pubmed
Niggli, Ezrin/radixin/moesin: versatile controllers of signaling molecules and of the cortical cytoskeleton. 2008, Pubmed
Pan, RhoA-mediated apical actin enrichment is required for ciliogenesis and promoted by Foxj1. 2007, Pubmed
Park, Dishevelled controls apical docking and planar polarization of basal bodies in ciliated epithelial cells. 2008, Pubmed , Xenbase
Pearson, Centrioles want to move out and make cilia. 2007, Pubmed
Plageman, A Trio-RhoA-Shroom3 pathway is required for apical constriction and epithelial invagination. 2011, Pubmed
Satir, Overview of structure and function of mammalian cilia. 2007, Pubmed
Scita, Signaling from Ras to Rac and beyond: not just a matter of GEFs. 2000, Pubmed
Shang, R-Ras and Rac GTPase cross-talk regulates hematopoietic progenitor cell migration, homing, and mobilization. 2011, Pubmed
Shaw, RhoA-dependent phosphorylation and relocalization of ERM proteins into apical membrane/actin protrusions in fibroblasts. 1998, Pubmed
Song, miR-34/449 miRNAs are required for motile ciliogenesis by repressing cp110. 2014, Pubmed , Xenbase
Sorokin, Reconstructions of centriole formation and ciliogenesis in mammalian lungs. 1968, Pubmed
Stubbs, The forkhead protein Foxj1 specifies node-like cilia in Xenopus and zebrafish embryos. 2008, Pubmed , Xenbase
Stubbs, Multicilin promotes centriole assembly and ciliogenesis during multiciliate cell differentiation. 2012, Pubmed , Xenbase
Sumi, Cofilin phosphorylation and actin cytoskeletal dynamics regulated by rho- and Cdc42-activated LIM-kinase 2. 1999, Pubmed
Sun, Targeting the metastasis suppressor, NDRG1, using novel iron chelators: regulation of stress fiber-mediated tumor cell migration via modulation of the ROCK1/pMLC2 signaling pathway. 2013, Pubmed
Tan, Myb promotes centriole amplification and later steps of the multiciliogenesis program. 2013, Pubmed , Xenbase
Thomas, Transcriptional control of genes involved in ciliogenesis: a first step in making cilia. 2010, Pubmed
Tojkander, Actin stress fibers--assembly, dynamics and biological roles. 2012, Pubmed
Tu, Migfilin and Mig-2 link focal adhesions to filamin and the actin cytoskeleton and function in cell shape modulation. 2003, Pubmed , Xenbase
Vladar, Dishevelled links basal body docking and orientation in ciliated epithelial cells. 2008, Pubmed , Xenbase
Vladar, Molecular characterization of centriole assembly in ciliated epithelial cells. 2007, Pubmed
Wallmeier, Mutations in CCNO result in congenital mucociliary clearance disorder with reduced generation of multiple motile cilia. 2014, Pubmed , Xenbase
Wu, Two miRNA clusters, miR-34b/c and miR-449, are essential for normal brain development, motile ciliogenesis, and spermatogenesis. 2014, Pubmed
You, Role of f-box factor foxj1 in differentiation of ciliated airway epithelial cells. 2004, Pubmed
Yu, Foxj1 transcription factors are master regulators of the motile ciliogenic program. 2008, Pubmed
