XB-ART-51360
Curr Biol
2015 Nov 02;2521:2774-2784. doi: 10.1016/j.cub.2015.09.015.
Show Gene links
Show Anatomy links
Mechanical strain determines the axis of planar polarity in ciliated epithelia.
???displayArticle.abstract???
Epithelia containing multiciliated cells align beating cilia along a common planar axis specified by the conserved planar cell polarity (PCP) pathway. Specification of the planar axis is also thought to require a long-range cue to align the axis globally, but the nature of this cue in ciliated and other epithelia remains poorly understood. We examined this issue using the Xenopus larval skin, where ciliary flow aligns to the anterior-posterior (A-P) axis. We first show that a planar axis initially arises in the developing skin during gastrulation, based on the appearance of polarized apical microtubules and cell junctions with increased levels of stable PCP components. This axis also arises in severely ventralized embryos, despite their deficient embryonic patterning. Because ventralized embryos still gastrulate, producing a mechanical force that strains the developing skin along the A-P axis, we asked whether this strain alone drives global planar patterning. Isolated skin explanted before gastrulation lacks strain and fails to acquire a global planar axis but responds to exogenous strain by undergoing cell elongation, forming polarized apical microtubules, and aligning stable components of the PCP pathway orthogonal to the axis of strain. The planar axis in embryos can be redirected by applying exogenous strain during a critical period around gastrulation. Finally, we provide evidence that apical microtubules and the PCP pathway interact to align the planar axis. These results indicate that oriented tissue strain generated by the gastrulating mesoderm plays a major role in determining the global axis of planar polarity of the developing skin.
???displayArticle.pubmedLink??? 26441348
???displayArticle.pmcLink??? PMC4631806
???displayArticle.link??? Curr Biol
???displayArticle.grants??? [+]
R01 GM076507 NIGMS NIH HHS , R21 HD069297 NICHD NIH HHS , R21HD069297 NICHD NIH HHS , R01GM076507 NIGMS NIH HHS , P30 CA014195 NCI NIH HHS , R01 HD092215 NICHD NIH HHS
Species referenced: Xenopus laevis
Genes referenced: cdh3 celsr1 clip1 fzd3 klf6 mcc mtor vangl2
???displayArticle.morpholinos??? celsr1 MO3 fzd3 MO1
???attribute.lit??? ???displayArticles.show???
|
|
Figure 1. Apical Microtubules within Ectodermal Cells Orient during Gastrulation(A) The larval skin arises from the ectoderm (A, dark gray), an epithelium that covers the outside of the embryo during gastrulation (Aâ²â²; stage 12). During gastrulation (AâAâ²â²), the ectodermal epithelium is strained by the involuting mesoderm along an axis (red arrows) that aligns with the embryonic A-P axis. Events occurring during gastrulation are thought to set the axis and direction of ciliary flow (Aâ²â²â², arrow) that appears at stage 23, when MCCs differentiate.(BâD) Microtubule orientation was determined by tracking the movement of Clip170-GFP foci in nonneural ectodermal cells in wild-type embryos before gastrulation (B, stage 10), at blastopore closure (C, stage 12), or approximately 4 hr later (D, stage 15). The A-P axis is marked, and the number of traces and embryos used for each plot is denoted in the lower left corner. The numbers on the rose plot indicate the ratio.(E) Wild-type embryos injected with RNA encoding EMTB-3ÃGFP and mRFP to label MTs and membranes, respectively, were treated with 5 μμ Taxol at stage 10 for 6 hr and then fixed. Shown is a typical confocal image taken of cells located in the middle region of the ectoderm. The scale bar represents 20 μm.(F and G) Ectodermal explants were isolated from stage 10 embryos injected with RNA encoding EMTB-3ÃGFP and mRFP and treated with 5 μM Taxol until the equivalent of stage 12 (F) or stage 20 (G). Shown are typical confocal images at the apical surface. |
|
|
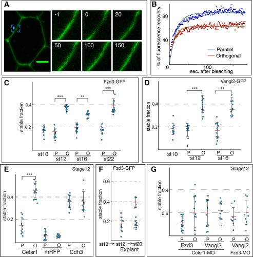
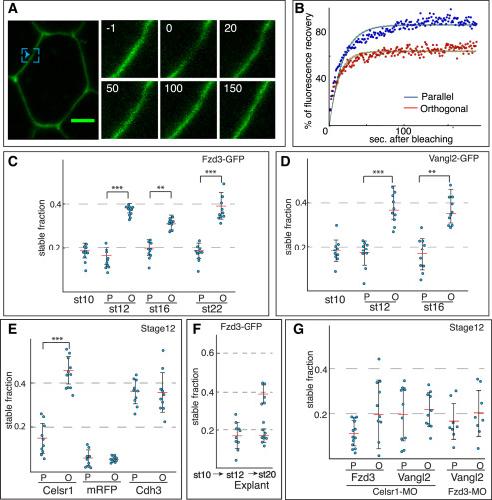
Figure 2. FRAP Analysis of PCP Proteins in the Xenopus Ectoderm(A) The fluorescence intensity of Fzd3-GFP was measured after photobleaching, assaying a segment (arrowhead in blue box) of the plasma membrane of outer epithelial cells at stage 12. Small images show Fzd3-GFP signal before and after bleaching (s). The scale bar represents 10 μm.(B) Plot showing the recovery of Fzd3-GFP fluorescence at 1-s intervals after bleaching of a junction oriented parallel (blue) and orthogonal (red) to the A-P axis. The data are fitted to a model previously described [28] to calculate a fitted curve as indicated with a 95% confidence window that was then used to represent a single data point in (C)â(G).(C and D) Plots shown summarize the stable fraction of Fzd3-GFP and Vangl2-GFP in ectodermal cells at stage (st)10 (Figure 1A), stage 12 (Figure 1Aâ²â²), stage 16 (early neurulae), and stage 22 (for Fzd3-GFP only). Measurements made at stage 12 and greater were assigned to cell-cell junctions oriented parallel (P) or orthogonal (O) to the A-P axis, whereas those at stage 10 fell into one group regardless of cell-cell junction orientation.(E) Plots shown summarize the stable fraction of Celsr1-GFP, mRFP, and Cdh3-GFP in wild-type embryos at junctions lying parallel or orthogonal to the A-P axis at stage 12.(F) Plots shown summarize the stable fraction of Fzd3-GFP at junctions in ectoderm explanted at stage 10 and cultured to stage 12 or stage 20. Also see Figure 7D.(G) Plots shown summarize the stable fraction of Fzd3-GFP and Vangl2-GFP in celsr1 morphants, or of Vangl2-GFP in fzd3 morphant (MO), at junctions lying parallel or orthogonal to the A-P axis at stage 12.Asterisks indicate the significance of individual results from a two-paired t test (ââp ⤠0.01, âââp ⤠0.001). Red and black bars indicate the mean and SD, respectively. |
|
|
Figure 3. Planar Cell Polarity in Ventralized Embryos(AâC) Polar plots summarizing cilia orientation at stage 29 in ventralized embryos, based on their location along the An-Vg axis, where the animal (A) and vegetal (V) poles are set to 0° and 180°, respectively. Each arrow represents an MCC, where arrow direction denotes the mean polar direction of all basal bodies within that cell, and arrow length equals 1 minus the variation around the mean. Arrows of the same color represent data from the same embryo.(D and E) Shown are rose plots summarizing MT orientation in ventralized embryos at stage 12 as in Figure 1. Data are shown for cells located near the animal pole (0â60) or in the middle portion of the embryo along the An-Vg axis (60â120). The An-Vg axis is marked, and the number of traces and embryos used for each plot is denoted in the lower left corner.(F) Fraction of MTs oriented parallel or orthogonal to the An-Vg axis, based on data in (D) and (E). The error bars represent SD.(G and H) Ventralized embryos injected with RNA encoding EMTB-3ÃGFP and mRFP to label MTs and membranes, respectively, were treated with 5 μM Taxol at stage 10 for 8 hr and then fixed. Shown are typical confocal images taken of cells at the animal pole (G) or in the region 60â120 (H). The An-Vg axis is marked.(I) Stable fraction of Fzd3-GFP based on FRAP of cell junctions in ventralized embryos at stage 12, subdivided into those oriented parallel or orthogonal to the An-Vg axis, or located within a midregion (60â120) or at the animal pole (0â60). Asterisks denote significant differences based on the results of a two-paired t test (âââp < 0.001). Red and black bars indicate the mean and SD, respectively. |
|
|
Figure 4. Tissue and Cell Strain in Embryos during Gastrulation(A) Shown is a plot of the cumulative tissue strain in ventralized embryos, based on tracking the distance between cells every hour beginning at the onset of gastrulation (stage 10) for 10 hr. Data are divided into regions based on an angle along the A-V axis, as described in Figure 3. The error bars represent SD.(B) The LWR of cells in the ectoderm of live ventralized embryos, plotted against their starting position along the An-Vg axis (degree above pigment line), at different time frames after the start of gastrulation (G). The error bars represent SD.(C) LWR data shown in a box and whisker plot obtained from ectodermal cells in wild-type embryos at stages 10 and 12, or in ventralized embryos at stage 12, in the regions defined by the angles described in Figure 3.(D) Shown is a plot where each dot represents the MT polarization (traced by the movement of Clip170-GFP) and LWR of an individual cell, either in wild-type embryos at stages 10 and 12 or in ventralized embryos at stage 12 in the regions defined by the angles described in Figure 3. The data fit a linear regression as indicated with an R2 of 0.78. |
|
|
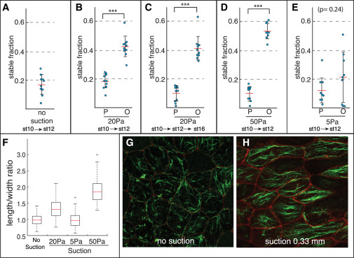
Figure 5. Straining Ectodermal Tissues with SuctionStable complexes of Fzd3-GFP as in Figure 1 in isolated ectoderm that was subjected to strain by suction into a 0.33-mm capillary at different times and with different pressure. Data for tissue without suction are from randomly chosen junctions, whereas those from tissue subjected to suction are subdivided into junctions lying parallel or orthogonal to the long axis of the capillary.(A) Results obtained from ectodermal explants isolated at stage 10 and cultured to stage 12 without suction.(B) Results obtained from ectodermal explants prepared at stage 10 and then sucked using 20 Pa of pressure over 4 hr to the equivalent of stage 12.(C) Results obtained from ectodermal explants treated as in (B) and then expelled and left to develop further to the equivalent of stage 16.(D and E) Results obtained from ectodermal explants prepared at stage 10 and sucked into a 0.33-mm capillary using 50 Pa (D) or 5 Pa (E) of negative pressure over 4 hr to stage 12.âââp < 0.001. Red and black bars indicate the mean and SD, respectively.(F) LWR data shown in a box and whisker plot obtained from ectodermal cells in explants that were prepared at stage 10 and either cultured to stage 12 (no suction) or treated with suction for 4 hr using different levels of pressure.(G and H) Ectodermal explants were isolated from stage 10 embryos injected with RNA encoding EMTB-3ÃGFP and mRFP to label MTs and membranes, respectively. Explants were incubated in 5 μM Taxol for 4 hr, without or with suction into a 0.33-mm capillary using 20 Pa of negative pressure, fixed, and imaged by confocal microscopy. The tissue was sucked into the capillary along an axis from right to left. |
|
|
Figure 6. Exogenous Strain Alters Flow and Ciliated Cell Orientation in Embryos(AâC) Embryos at different stages were subjected to exogenous strain by suction into a capillary tube for approximately 4 hr (Movie S3), allowed to recover overnight, and then tested for flow by evaluating bead movement over the ventral half of the trunk, measuring the angle between the A-P axis (green arrow) and the bead trajectory (yellow arrow) such that posterior flow is 0° and ventral flow is 90°. Shown are examples of flow at 26° (A) and 164° (B). Bead flow was analyzed based on a rubric that scores the deviation from normal angle and the extent of the trunk over which aberrant flow occurred. Embryos sucked between approximately stages 11 and 14 showed significantly higher deviation from normal flow than did control (unsucked) embryos (C) based on a Mann-Whitney U test (âp < 0.05, ââp < 0.01). The scale bars represent 1 mm.(DâI) Embryos were drawn into a 0.7-mm capillary (Movie S4) using 30 Pa of negative pressure for 4 hr at st10.5 (D and G), st12 (E and H), or st16 (F and I) and then released to recover overnight. At stage 29, embryos were fixed and ciliated cell orientation was measured using the assay described in Figure 3, focusing on cells both in the pressure-applied region (DâF) and on the opposite untreated side as a control (GâI). Data are represented on polar plots with head (H), tail (T), dorsal (D), and ventral (V) indicated, where the average direction of cilia in an MCC is represented by an arrow whose length equals 1 minus the circular variance. R equals the average length of the arrows in each sample. Three embryos were analyzed at each stage, measuring cilia orientation in five to ten cells for each embryo on both sides. |
|
|
Figure 7. Interactions between PCP, MTs, and Strain in Explants(AâC) Ectodermal explants were generated at stage 10 from control embryos (A) or celsr1 (B) and fzd3 morphants (C), and injected at the two-cell stage with RNAs encoding EMTB-GFP or mRFP to label MTs (green) and cell membranes (red), respectively. Shown are representative images taken by confocal microscopy of explants after treatment with 5 μM Taxol to stage 21.(D) Ectodermal explants were generated at stage 10 from embryos injected with RNA encoding Fzd3-GFP, and cultured to stage 20 in the presence and absence of 1 μg/ml nocodazole. At stage 20, the fraction of stable Fzd3-GFP was determined at random junctions and plotted as in Figure 2.(E) Ectodermal explants were generated from stage 10 embryos injected at the two-cell stage with an fzd3 morpholino followed by RNAs encoding EMTB-GFP or mRFP. Explants were sucked into a 0.33-mm micropipet using 20 Pa of pressure for 4 hr to the equivalent of stage 12, expelled, and imaged by confocal microscopy. Shown is a representative image with the axis of the capillary oriented left to right. Note the highly oriented MTs aligned to the axis of the exogenous strain, along with the marked increase in cell elongation similar to that seen in a wild-type explant treated with strain as shown in Figure 5H.(F) An ectodermal explant generated at stage 10 from embryos injected with RNA encoding Fzd3-GFP was subjected to strain under the same conditions used in Figure 5B but in the presence of 1 μg/ml nocodazole. At stage 12, the fraction of stable Fzd3-GFP was determined at junctions oriented parallel and orthogonal to the axis of strain, and plotted as in Figure 2.Red and black bars indicate the mean and SD, respectively. |
References [+] :
Aigouy,
Cell flow reorients the axis of planar polarity in the wing epithelium of Drosophila.
2010, Pubmed
Aigouy, Cell flow reorients the axis of planar polarity in the wing epithelium of Drosophila. 2010, Pubmed
Amonlirdviman, Mathematical modeling of planar cell polarity to understand domineering nonautonomy. 2005, Pubmed
Boutin, A dual role for planar cell polarity genes in ciliated cells. 2014, Pubmed
Burak, Order and stochastic dynamics in Drosophila planar cell polarity. 2009, Pubmed
Chien, Bbof1 is required to maintain cilia orientation. 2013, Pubmed , Xenbase
Chung, Coordinated genomic control of ciliogenesis and cell movement by RFX2. 2014, Pubmed , Xenbase
Eaton, Cell flow and tissue polarity patterns. 2011, Pubmed
Gao, Wnt signaling gradients establish planar cell polarity by inducing Vangl2 phosphorylation through Ror2. 2011, Pubmed
Gros, WNT11 acts as a directional cue to organize the elongation of early muscle fibres. 2009, Pubmed , Xenbase
Guirao, Coupling between hydrodynamic forces and planar cell polarity orients mammalian motile cilia. 2010, Pubmed
Harumoto, Atypical cadherins Dachsous and Fat control dynamics of noncentrosomal microtubules in planar cell polarity. 2010, Pubmed
Keller, Shaping the vertebrate body plan by polarized embryonic cell movements. 2002, Pubmed
Keller, The forces that shape embryos: physical aspects of convergent extension by cell intercalation. 2008, Pubmed , Xenbase
König, Planar polarity in the ciliated epidermis of Xenopus embryos. 1993, Pubmed , Xenbase
Kwan, A microtubule-binding Rho-GEF controls cell morphology during convergent extension of Xenopus laevis. 2005, Pubmed , Xenbase
Lengyel, It takes guts: the Drosophila hindgut as a model system for organogenesis. 2002, Pubmed
Ma, Multicilin drives centriole biogenesis via E2f proteins. 2014, Pubmed , Xenbase
Marshall, Cilia orientation and the fluid mechanics of development. 2008, Pubmed
Matis, Regulation of PCP by the Fat signaling pathway. 2013, Pubmed
Matis, Microtubules provide directional information for core PCP function. 2014, Pubmed
Mitchell, A positive feedback mechanism governs the polarity and motion of motile cilia. 2007, Pubmed , Xenbase
Mitchell, The PCP pathway instructs the planar orientation of ciliated cells in the Xenopus larval skin. 2009, Pubmed , Xenbase
Moody, Fates of the blastomeres of the 32-cell-stage Xenopus embryo. 1987, Pubmed , Xenbase
Nishimura, Planar cell polarity links axes of spatial dynamics in neural-tube closure. 2012, Pubmed
Ohata, Loss of Dishevelleds disrupts planar polarity in ependymal motile cilia and results in hydrocephalus. 2014, Pubmed
Ossipova, Planar polarization of Vangl2 in the vertebrate neural plate is controlled by Wnt and Myosin II signaling. 2015, Pubmed , Xenbase
Qian, Wnt5a functions in planar cell polarity regulation in mice. 2007, Pubmed , Xenbase
Scharf, Axis determination in eggs of Xenopus laevis: a critical period before first cleavage, identified by the common effects of cold, pressure and ultraviolet irradiation. 1983, Pubmed , Xenbase
Shimada, Polarized transport of Frizzled along the planar microtubule arrays in Drosophila wing epithelium. 2006, Pubmed
Singh, Planar cell polarity signaling: coordination of cellular orientation across tissues. 2012, Pubmed
Sive, Xenopus laevis In Vitro Fertilization and Natural Mating Methods. 2007, Pubmed , Xenbase
Struhl, Dissecting the molecular bridges that mediate the function of Frizzled in planar cell polarity. 2012, Pubmed
Strutt, Dynamics of core planar polarity protein turnover and stable assembly into discrete membrane subdomains. 2011, Pubmed
Strutt, Planar polarity: forcing cells into line. 2015, Pubmed
Strutt, Asymmetric localisation of planar polarity proteins: Mechanisms and consequences. 2009, Pubmed
Tissir, Lack of cadherins Celsr2 and Celsr3 impairs ependymal ciliogenesis, leading to fatal hydrocephalus. 2010, Pubmed
Vladar, Microtubules enable the planar cell polarity of airway cilia. 2012, Pubmed
Vladar, Planar cell polarity signaling: the developing cell's compass. 2009, Pubmed
Warrington, The Frizzled-dependent planar polarity pathway locally promotes E-cadherin turnover via recruitment of RhoGEF2. 2013, Pubmed
Werner, Actin and microtubules drive differential aspects of planar cell polarity in multiciliated cells. 2011, Pubmed , Xenbase
Werner, Understanding ciliated epithelia: the power of Xenopus. 2012, Pubmed , Xenbase
Williams, Distinct apical and basolateral mechanisms drive planar cell polarity-dependent convergent extension of the mouse neural plate. 2014, Pubmed
Wu, Wg and Wnt4 provide long-range directional input to planar cell polarity orientation in Drosophila. 2013, Pubmed
