XB-ART-51468
J Biol Chem
2015 Dec 18;29051:30562-72. doi: 10.1074/jbc.M115.697615.
Show Gene links
Show Anatomy links
The PTK7 and ROR2 Protein Receptors Interact in the Vertebrate WNT/Planar Cell Polarity (PCP) Pathway.
???displayArticle.abstract???
The non-canonical WNT/planar cell polarity (WNT/PCP) pathway plays important roles in morphogenetic processes in vertebrates. Among WNT/PCP components, protein tyrosine kinase 7 (PTK7) is a tyrosine kinase receptor with poorly defined functions lacking catalytic activity. Here we show that PTK7 associates with receptor tyrosine kinase-like orphan receptor 2 (ROR2) to form a heterodimeric complex in mammalian cells. We demonstrate that PTK7 and ROR2 physically and functionally interact with the non-canonical WNT5A ligand, leading to JNK activation and cell movements. In the Xenopus embryo, Ptk7 functionally interacts with Ror2 to regulate protocadherin papc expression and morphogenesis. Furthermore, we show that Ptk7 is required for papc activation induced by Wnt5a. Interestingly, we find that Wnt5a stimulates the release of the tagged Ptk7 intracellular domain, which can translocate into the nucleus and activate papc expression. This study reveals novel molecular mechanisms of action of PTK7 in non-canonical WNT/PCP signaling that may promote cell and tissue movements.
???displayArticle.pubmedLink??? 26499793
???displayArticle.pmcLink??? PMC4683276
???displayArticle.link??? J Biol Chem
Species referenced: Xenopus laevis
Genes referenced: cdc37 ctrl gap43 jun mapk8 myc nectin4 pcdh8 pcdh8.2 ptk7 ror1 ror2 tub wnt1 wnt5a
???displayArticle.morpholinos??? ptk7 MO1 ptk7 MO2 ptk7 MO3 ror2 MO2
Phenotypes: Xla Wt + ptk7{del_1-2178}-GFP(fig.6.d) [+]
Xla Wt + ptk7{del_1-2178}-GFP + animal cap explant(fig.6.a)
Xla Wt + ptk7{del_1-2178}-GFP + animal cap explant(fig.6.a)
Xla Wt + ptk7 MO(fig.4.b)
Xla Wt + ptk7 MO(fig.4.c)
Xla Wt + ptk7 MO(fig.4.e)
Xla Wt + ptk7 MO(fig.5.b)
Xla Wt + ror2 MO(fig.4.c)
Xla Wt + ror2 MO(fig.4.e)
Xla Wt + wnt5a + animal cap explant(fig.6.a)
Xla Wt + ptk7{del_1-2178}-GFP + animal cap explant(fig.6.a)
Xla Wt + ptk7 MO(fig.4.b)
Xla Wt + ptk7 MO(fig.4.c)
Xla Wt + ptk7 MO(fig.4.e)
Xla Wt + ptk7 MO(fig.5.b)
Xla Wt + ror2 MO(fig.4.c)
Xla Wt + ror2 MO(fig.4.e)
Xla Wt + wnt5a + animal cap explant(fig.6.a)
???attribute.lit??? ???displayArticles.show???
|
|
Figure 1. PTK7 interacts with ROR2. (A) PTK7, FLAG-ROR1 and FLAG-ROR2 were co-expressed in HEK 293T cells. Proteins extracted from cell lysates were immunoprecipitated with anti-PTK7 antibody and revealed with the mentioned antibodies. (B) Schematic diagram of PTK7 constructs used in this study. KN: kinase domain. (C) and (D) FLAG-ROR2 was co-expressed in HEK 293T cells with the constructs expressing the truncated forms of PTK7 and co-immunoprecipitation were done as in (A). (E) Cytosol/membrane fractionation of HEK 293T cells expressing the truncated forms of PTK7. Cell lysates were obtained using hypotonic lysis buffer. Samples were centrifuged to obtain cytosolic fractions. Membrane fractions were obtained by ultracentrifugation (1h, 40 000 rpm) of the cytosolic fraction. ï¢-tubulin was used as cytosolic control. (F) Proteins extracted from MEFs stimulated or not with WNT5A (200 ng/ml) were subjected to co-immunoprecipitation with anti-PTK7 (PTK7) antibody or an isotype matched control antibody (IgG). After western blot, total cell lysates (TCL) and immunoprecipitated proteins were probed with the mentioned antibodies. |
|
|
Figure 2. PTK7 interacts with WNT5A. (A) Flag-ROR2 and MYC-WNT5A were co-expressed in HEK 293T cells. Cell lysates were subjected to co-immunoprecipitation with anti-FLAG antibody and then submitted to western blot with the mentioned antibodies. FLAG-NECTIN4 was used as a negative control. (B) FLAG-PTK7 was coexpressed with HA-WNT1 or HA-WNT5A in HEK 293T cells. Co-immunoprecipitations were done as in (A) (C) Full and truncated isoforms of PTK7 were co-expressed with MYC-tagged WNT5A in HEK 293T cell. Cell lysates were subjected to co-immunoprecipitation with anti-MYC antibody and then submitted to western blot with the mentioned antibodies. (D) PTK7-FLAG and and HA-WNT5A were co-expressed in HEK 293T cells transfected or not with a siRNA directed against ROR2. Cell lysates were subjected to co-immunoprecipitation with anti-FLAG antibody followed by western blot analysis. (E) PTK7, FLAG-ROR2 and HA-WNT5A were co-expressed in HEK 293T cells. Cell lysates were subjected to co-immunoprecipitation with anti-HA antibody followed by western blot analysis. FLAG-CDC37 was used as a negative control. |
|
|
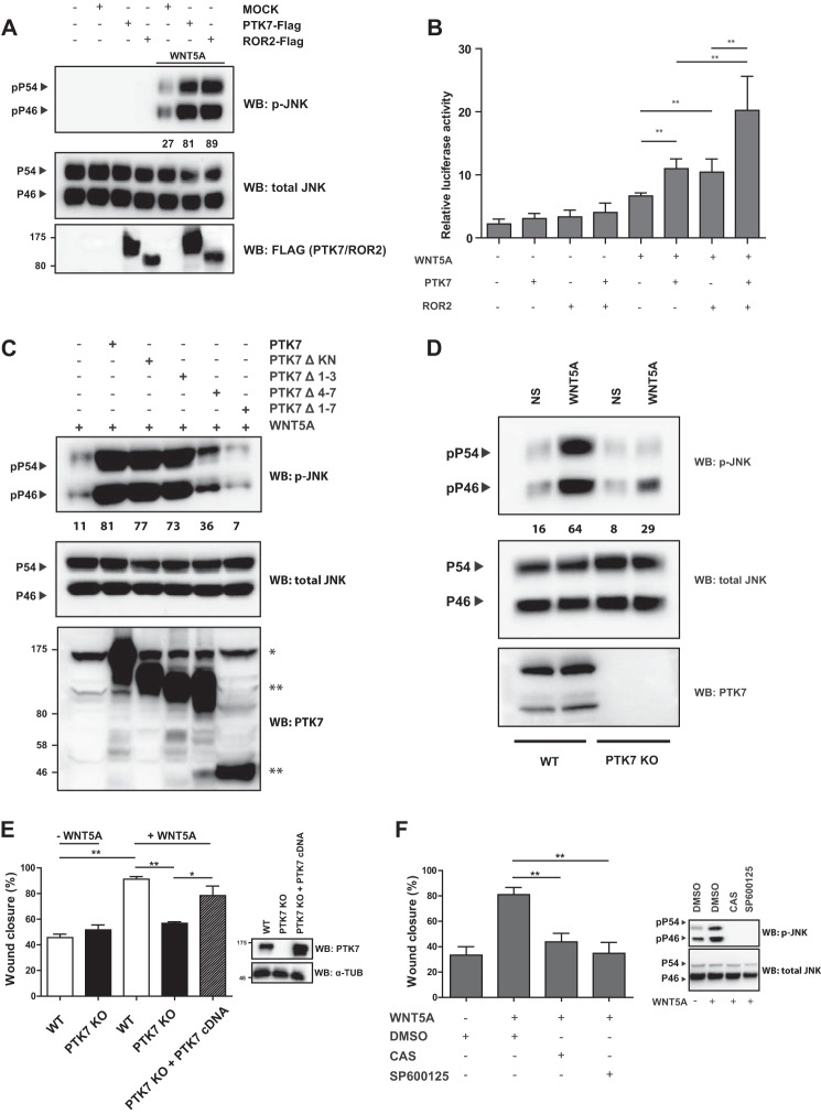
Figure 3. WNT5A utilizes the PTK7-JNK pathway to promote cells movements. (A) FLAG-PTK7 and FLAG-ROR2 were overexpressed in HEK 293T cells. After 8h starvation, cells were stimulated for 15 min with WNT5A (200 ng/ml). Cell lysates were subjected to western blot with the mentioned antibodies. pP54 and P54 refer to phosphorylated and non-phosphorylated p54 JNK isoform, respectively. pP46 and P46 refer to phosphorylated and non-phosphorylated p46 JNK isoform, respectively. (B) FLAG-tagged PTK7 and ROR2 were co-expressed with a AP-1 luciferase reporter in HEK 293T cells and luciferase activity was measured as detailed in material and methods. Data are representative of three experiments. Significant difference was determined by Studentâs t-test (*P<0.05; **P<0.01). (C) Various constructs expressing full length or truncated forms of PTK7 (**) were overexpressed in HEK 293T cells. After 8h starvation, cells were stimulated for 15 min with WNT5A (200 ng/ml). Cell lysates were subjected to western blot with the mentioned antibodies. Endogenous PTK7 is pointed by one asterisk (*). (D) MEFs isolated from wild-type (WT) or genetrapped ptk7 (PTK7 KO) mice were starved for 8h and stimulated for 15 min with WNT5A (200 ng/ml). Cell lysates were subjected to western blot with the mentioned antibodies. (E) MEFs WT or PTK7 KO were seeded in 6 well plates, starved and incubated with DMEM 1% FCS +/- WNT5A (200ng/mL) and submitted to wound healing. The percentage of wound closure was evaluated after 8 hours. Re-expression of PTK7 (right panel: western blot of protein extracts using the mentioned antibodies) was able to partially rescue the loss of cell migration in PTK7 KO cells. Data are representative of three experiments. Significant difference was determined by Studentâs t-test (*P<0.05; **P<0.01). (F) JNK activity is required for WNT5A-induced wound healing in MEFs. As in (E) except that MEFs were treated with two JNK inhibitors CAS 129-56-6 (CAS, 100μM) and SP600125 (100μM) (left). On the right, lysates of MEFs were probed with the indicated antibodies. |
|
|
Figure 4. Ptk7 cooperates with Ror2 during Xenopus embryo morphogenesis. (A) Whole-mount in situ hybridization (WISH) of ptk7 in early (st.10), mid (st.11) and late (st.12) gastrula embryos. (B) Two-cell embryos were injected in one single blastomere with 10 ng of Ptk7- MO and processed for WISH of papc at mid-gastrula stage (C) Two-cell embryos were injected in each blastomere with 10 ng of Ptk7-MO or 40 ng of Ror2-MO. Morphology was analyzed at tailbud stage. (D) Two-cell embryos were injected in each blastomere with the indicated amounts of Ptk7-MO and Ror2-MO. Morphology was analyzed at tailbud stage. The number of injected embryos is indicated above the bars. Class I embryos are morphologically normal, class II embryos are shorter and have a wider neural plate, class III embryos show severe neural tube closure defects. (E) Embryos injected as in (D) were collected at late gastrula (st.13) and processed for RT-qPCR. For all qPCR graphs, error bars represent s.e.m. values of three independent experiments with two technical duplicates. For statistical analyses, samples were compared with the respective Ctrl using unpaired Studentâs t-test. |
|
|
Figure 5. Rescue assays of Ptk7 morphant phenotypes by human PTK7 constructs. (A) and (B) Two-cell embryos were injected in each blastomere with 10ng of Ptk7 MO followed by injection at the four-cell stage of synthetic transcripts (200pg total for each RNA based on initial dose response tests) encoding the various human PTK7 constructs used in this study (see Fig. 1B). (A) Blastopore closure was estimated using the ratio of blastopore diameter to the mean of control (Ctrl) blastopore diameter at st.13. Bars represent maximum and minimum values, and the line represents the mean. 15 to 27 embryos per condition were used for the analysis. (B) Representative blastopore closure phenotypes recorded (vegetal views, the blastopore is delineated in red). Note that only fulllength human PTK7 and ï1-7 PTK7 could significantly rescue blastopore closure of Ptk7 morphant embryos. (C) Embryos injected as in (A) were processed for RT-qPCR at stage 13 for papc expression. Full-length human PTK7 and ï1-7 PTK7 could significantly reactivate papc expression in morphant embryos. For statistical analysis of blastopore closure, samples were compared with the respective Ctrl (* over the bar) and Ptk7-MO (* over the line) using unpaired Studentâs t-test. For the qPCR graph, error bars represent s.e.m. values of two independent experiments with two technical duplicates. For RT-qPCR statistical analysis, samples were compared with the respective Ctrl (* over the bar) and Ptk7-MO (* over the line) using unpaired Studentâs t-test (*P< 0.05; **P< 0.005; ***P<0.005). |
|
|
Figure 6. Ptk7 is required for Wnt5A-mediated papc induction (A) Four-cell embryos injected with Wnt5a mRNA (30pg per cell) in the animal pole received a second injection of Ptk7-MO (2.5ng per cell) in all animal blastomeres at the eight-cell stage. Animal caps were isolated at blastula stage, cultured for 4h at 23°C and then processed for RT-qPCR. (B) Schematic representation of Xenopus full-length PTK7 and PTK7-ICD constructs. GFP was added at the C-terminus to generate the fusions used in experiments C-E. (C) Eight-cell embryos were injected with full-length Ptk7-GFP mRNA (250pg per cell) and mRFP mRNA (50pg per cell) to reveal cell membranes, with or without Wnt5a mRNA (30pg per cell) in all animal blastomeres. Embryos were grown until early gastrula stage (st.10.5) and processed for confocal imaging. PTK7-GFP localized strictly to cell membranes in the absence of Wnt5a and partly relocalized to the nucleus in the presence of Wnt5a. (D) Eight-cell embryos were co-injected with Ptk7-ICD-GFP mRNA (300pg per cell) and mRFP mRNA (50pg per cell) in all animal blastomeres. Embryos were grown until early gastrula stage (st.10.5) and processed for confocal imaging. PTK7-ICD-GFP was found at the cell membrane and in the nucleus. (E) Eight-cell embryos were injected with the indicated amounts of PTK7-ICD-GFP mRNA, in all animal blastomeres and animal caps were isolated at blastula stage, cultured for 4h at 23°C and then processed for RT-qPCR. For all qPCR graphs, error bars represent s.e.m. values of three independent experiments with two technical duplicates. For statistical analyses, samples were compared with the respective Ctrl using unpaired Studentâs t-test. |
|
|
FIGURE 1. PTK7 interacts with ROR2. A, PTK7, FLAG-ROR1 and FLAG-ROR2 were co-expressed in HEK 293T cells. Proteins extracted from cell lysates were immunoprecipitated (IP) with anti-PTK7 antibody and revealed with the mentioned antibodies. WB, Western blot. B, schematic of PTK7 constructs used in this study. TM, transmembrane domain. C and D, FLAG-ROR2 was co-expressed in HEK 293T cells with the constructs expressing the truncated forms of PTK7, and co-immunoprecipitation was done as in A. E, cytosol/membrane fractionation of HEK 293T cells expressing the truncated forms of PTK7. Cell lysates were obtained using hypotonic lysis buffer. Samples were centrifuged to obtain cytosolic fractions. Membrane fractions were obtained by ultracentrifugation (1 h, 40,000 rpm) of the cytosolic fraction. β-Tubulin was used as a cytosolic control. F, proteins extracted from MEFs stimulated with WNT5A (200 ng/ml) or left unstimulated were subjected to co-immunoprecipitation with anti-PTK7 (PTK7) antibody or an isotype-matched control antibody (IgG). After Western blot analysis, total cell lysates and immunoprecipitated proteins were probed with the mentioned antibodies. |
|
|
FIGURE 2. PTK7 interacts with WNT5A. A, FLAG-ROR2 and MYC-WNT5A were co-expressed in HEK 293T cells. Cell lysates were subjected to co-immunoprecipitation (IP) with anti-FLAG antibody and then submitted to Western blot (WB) analysis with the mentioned antibodies. FLAG-NECTIN4 was used as a negative control. B, FLAG-PTK7 was co-expressed with HA-WNT1 or HA-WNT5A in HEK 293T cells. Co-immunoprecipitations were done as in A. C, full and truncated isoforms of PTK7 were co-expressed with MYC-tagged WNT5A in HEK 293T cells. Cell lysates were subjected to co-immunoprecipitation with anti-MYC antibody and then submitted to Western blot analysis with the mentioned antibodies. D, PTK7-FLAG and HA-WNT5A were co-expressed in HEK 293T cells transfected with a siRNA directed against ROR2 or left untransfected. Cell lysates were subjected to co-immunoprecipitation with anti-FLAG antibody followed by Western blot analysis. E, PTK7, FLAG-ROR2, and HA-WNT5A were co-expressed in HEK 293T cells. Cell lysates were subjected to co-immunoprecipitation with anti-HA antibody, followed by Western blot analysis. FLAG-CDC37 was used as a negative control. |
|
|
FIGURE 3. WNT5A utilizes the PTK7-JNK pathway to promote cells movements. A, FLAG-PTK7 and FLAG-ROR2 were overexpressed in HEK 293T cells. After 8-h starvation, cells were stimulated for 15 min with WNT5A (200 ng/ml). Cell lysates were subjected to Western blot (WB) analysis with the mentioned antibodies. pP54 and P54 refer to the phosphorylated and non-phosphorylated p54 JNK isoform, respectively. pP46 and P46 refer to the phosphorylated and non-phosphorylated p46 JNK isoform, respectively. B, FLAG-tagged PTK7 and ROR2 were co-expressed with an AP-1 luciferase reporter in HEK 293T cells, and luciferase activity was measured as detailed under âExperimental Procedures.â Data are representative of three experiments. Significant difference was determined by Student's t test. **, p < 0.01. C, various constructs expressing full-length or truncated forms of PTK7 (two asterisks) were overexpressed in HEK 293T cells. After 8-h starvation, cells were stimulated for 15 min with WNT5A (200 ng/ml). Cell lysates were subjected to Western blot analysis with the mentioned antibodies. Endogenous PTK7 is indicated by one asterisk. D, MEFs isolated from WT or gene-trapped ptk7 (PTK7 KO) mice were starved for 8 h and stimulated for 15 min with WNT5A (200 ng/ml). Cell lysates were subjected to Western blot analysis with the mentioned antibodies. NS, nonstimulated. E, MEFs, WT or PTK7 KO, were seeded in 6-well plates, starved, and incubated with DMEM and 1% FCS with or without WNT5A (200 ng/ml) and submitted to wound healing. The percentage of wound closure was evaluated after 8 h. Re-expression of PTK7 (right panel, Western blot of protein extracts using the mentioned antibodies) was able to partially rescue the loss of cell migration in PTK7 KO cells. Data are representative of three experiments. Significant difference was determined by Student's t test. *, p < 0.05; **, p < 0.01. α-TUB, α-tubulin. F, JNK activity is required for WNT5A-induced wound healing in MEFs. The experiment was performed as shown in E, except that MEFs were treated with two JNK inhibitors: CAS 129-56-6 (CAS, 100 μm) and SP600125 (100 μm) (left panel). Right panel, lysates of MEFs were probed with the indicated antibodies. DMSO, dimethyl sulfoxide. |
|
|
FIGURE 4. Ptk7 cooperates with Ror2 during Xenopus embryo morphogenesis. A, whole-mount in situ hybridization of ptk7 in early (stage 10), mid- (stage 11), and late (stage 12) gastrula embryos. B, two-cell embryos were injected (inj) into one single blastomere with 10 ng of Ptk7-MO and processed for whole-mount in situ hybridization of papc at mid-gastrula stage. Uninj, uninjected; Ctrl, control. C, two-cell embryos were injected into each blastomere with 10 ng of Ptk7-MO or 40 ng of Ror2-MO. Morphology was analyzed at tail bud stage. D, two-cell embryos were injected in each blastomere with the indicated amounts of Ptk7-MO and Ror2-MO. Morphology was analyzed at tail bud stage. The number of injected embryos is indicated above the columns. Class I embryos are morphologically normal, class II embryos are shorter and have a wider neural plate, and class III embryos show severe neural tube closure defects. E, embryos injected as in D were collected at late gastrula (stage 13) and processed for quantitative RT-PCR. For all quantitative PCR graphs, error bars represent mean ± S.E. of three independent experiments with two technical duplicates. For statistical analyses, samples were compared with the respective control using unpaired Student's t test. *, p < 0.05; **, p < 0.005; ***, p < 0.005. |
|
|
FIGURE 5. Rescue assays of Ptk7 morphant phenotypes by human PTK7 constructs. A and B, two-cell embryos were injected in each blastomere with 10 ng of Ptk7 MO, followed by injection at the four-cell stage of synthetic transcripts (200 pg total for each RNA on the basis of initial dose-response tests) encoding the various human PTK7 constructs used in this study (see Fig. 1B). A, blastopore closure was estimated using the ratio of blastopore diameter to the mean of control blastopore diameter at stage 13. Bars represent maximum and minimum values, and the line represents the mean. 15â27 embryos/condition were used for the analysis. A.U., arbitrary units. B, representative blastopore closure phenotypes recorded (vegetal views, the blastopore is delineated in red). Note that only full-length (FL) human PTK7 and Î1â7 PTK7 could significantly rescue blastopore closure of Ptk7 morphant embryos. C, embryos injected as in A were processed for quantitative RT-PCR at stage 13 for papc expression. Full-length human PTK7 and Î1â7 PTK7 could significantly reactivate papc expression in morphant embryos. For statistical analysis of blastopore closure, samples were compared with the respective control (asterisk over the column) and Ptk7-MO (asterisk over the line) using unpaired Student's t test. For the quantitative PCR graph, error bars represent mean ± S.E. of two independent experiments with two technical duplicates. For quantitative RT-PCR statistical analysis, samples were compared with the respective control (asterisk over the column) and Ptk7-MO (asterisk over the line) using unpaired Student's t test. *, p < 0.05; **, p < 0.005; ***, p < 0.005. |
|
|
FIGURE 6. Ptk7 is required for Wnt5A-mediated papc induction. A, four-cell embryos injected with Wnt5a mRNA (30 pg/cell) in the animal pole received a second injection of Ptk7-MO (2. 5 ng/cell) in all animal blastomeres at the eight-cell stage. Animal caps were isolated at blastula stage, cultured for 4 h at 23 °C, and then processed for quantitative RT-PCR. Ctrl, control. B, schematic of Xenopus full-length PTK7 and PTK7-ICD constructs. GFP was added at the C terminus to generate the fusions used in experiments CâE. TM, transmembrane domain. C, eight-cell embryos were injected with full-length Ptk7-GFP mRNA (250 pg/cell) and mRFP mRNA (50 pg/cell) to reveal cell membranes, with or without Wnt5a mRNA (30 pg/cell) in all animal blastomeres. Embryos were grown until early gastrula stage (stage 10.5) and processed for confocal imaging. PTK7-GFP localized strictly to cell membranes in the absence of Wnt5a and partly relocalized to the nucleus in the presence of Wnt5a. D, eight-cell embryos were co-injected with Ptk7-ICD-GFP mRNA (300 pg/cell) and mRFP mRNA (50 pg/cell) in all animal blastomeres. Embryos were grown until early gastrula stage (stage 10.5) and processed for confocal imaging. PTK7-ICD-GFP was found at the cell membrane and in the nucleus. E, eight-cell embryos were injected with the indicated amounts of PTK7-ICD-GFP mRNA in all animal blastomeres, and animal caps were isolated at blastula stage, cultured for 4 h at 23 °C, and then processed for quantitative RT-PCR. For all quantitative PCR graphs, error bars represent mean ± S.E. of three independent experiments with two technical duplicates. For statistical analyses, samples were compared with the respective control using unpaired Student's t test. **, p < 0.005; ***, p < 0.005. |
References [+] :
Angers,
Proximal events in Wnt signal transduction.
2009, Pubmed
Angers, Proximal events in Wnt signal transduction. 2009, Pubmed
Bin-Nun, PTK7 modulates Wnt signaling activity via LRP6. 2014, Pubmed , Xenbase
Boudeau, Emerging roles of pseudokinases. 2006, Pubmed
Golubkov, Potential relation of aberrant proteolysis of human protein tyrosine kinase 7 (PTK7) chuzhoi by membrane type 1 matrix metalloproteinase (MT1-MMP) to congenital defects. 2011, Pubmed
Golubkov, The Wnt/planar cell polarity protein-tyrosine kinase-7 (PTK7) is a highly efficient proteolytic target of membrane type-1 matrix metalloproteinase: implications in cancer and embryogenesis. 2010, Pubmed
Golubkov, Insights into ectodomain shedding and processing of protein-tyrosine pseudokinase 7 (PTK7). 2012, Pubmed
Hayes, Ptk7 promotes non-canonical Wnt/PCP-mediated morphogenesis and inhibits Wnt/β-catenin-dependent cell fate decisions during vertebrate development. 2013, Pubmed , Xenbase
Lee, Flt-1 regulates vascular endothelial cell migration via a protein tyrosine kinase-7-dependent pathway. 2011, Pubmed
Lhoumeau, PTK7: a cell polarity receptor with multiple facets. 2011, Pubmed , Xenbase
Linnemannstöns, The PTK7-related transmembrane proteins off-track and off-track 2 are co-receptors for Drosophila Wnt2 required for male fertility. 2014, Pubmed
Lu, PTK7/CCK-4 is a novel regulator of planar cell polarity in vertebrates. 2004, Pubmed , Xenbase
Luxardi, Distinct Xenopus Nodal ligands sequentially induce mesendoderm and control gastrulation movements in parallel to the Wnt/PCP pathway. 2010, Pubmed , Xenbase
Marchal, BMP inhibition initiates neural induction via FGF signaling and Zic genes. 2009, Pubmed , Xenbase
Minami, Ror-family receptor tyrosine kinases in noncanonical Wnt signaling: their implications in developmental morphogenesis and human diseases. 2010, Pubmed
Montcouquiol, Noncanonical Wnt signaling and neural polarity. 2006, Pubmed
Na, The cytosolic domain of protein-tyrosine kinase 7 (PTK7), generated from sequential cleavage by a disintegrin and metalloprotease 17 (ADAM17) and γ-secretase, enhances cell proliferation and migration in colon cancer cells. 2012, Pubmed
Nishita, Filopodia formation mediated by receptor tyrosine kinase Ror2 is required for Wnt5a-induced cell migration. 2006, Pubmed
Nomachi, Receptor tyrosine kinase Ror2 mediates Wnt5a-induced polarized cell migration by activating c-Jun N-terminal kinase via actin-binding protein filamin A. 2008, Pubmed
Paudyal, The novel mouse mutant, chuzhoi, has disruption of Ptk7 protein and exhibits defects in neural tube, heart and lung development and abnormal planar cell polarity in the ear. 2010, Pubmed
Peradziryi, PTK7/Otk interacts with Wnts and inhibits canonical Wnt signalling. 2011, Pubmed , Xenbase
Puppo, Protein tyrosine kinase 7 has a conserved role in Wnt/β-catenin canonical signalling. 2011, Pubmed , Xenbase
Schambony, Wnt-5A/Ror2 regulate expression of XPAPC through an alternative noncanonical signaling pathway. 2007, Pubmed , Xenbase
Schlessinger, Wnt signaling pathways meet Rho GTPases. 2009, Pubmed , Xenbase
Sebbagh, Insight into planar cell polarity. 2014, Pubmed
Shnitsar, PTK7 recruits dsh to regulate neural crest migration. 2008, Pubmed , Xenbase
Simons, Planar cell polarity signaling: from fly development to human disease. 2008, Pubmed
Strutt, The planar polarity pathway. 2008, Pubmed
Topol, Wnt-5a inhibits the canonical Wnt pathway by promoting GSK-3-independent beta-catenin degradation. 2003, Pubmed
Unterseher, Paraxial protocadherin coordinates cell polarity during convergent extension via Rho A and JNK. 2004, Pubmed , Xenbase
Wallingford, Planar cell polarity and the developmental control of cell behavior in vertebrate embryos. 2012, Pubmed
Winberg, The transmembrane protein Off-track associates with Plexins and functions downstream of Semaphorin signaling during axon guidance. 2001, Pubmed
Zallen, Planar polarity and tissue morphogenesis. 2007, Pubmed
