Click here to close
Hello! We notice that you are using Internet Explorer, which is not supported by Xenbase and may cause the site to display incorrectly.
We suggest using a current version of Chrome,
FireFox, or Safari.
Dev Biol
2015 Dec 15;4082:196-204. doi: 10.1016/j.ydbio.2015.11.003.
Show Gene links
Show Anatomy links
CRISPR/Cas9: An inexpensive, efficient loss of function tool to screen human disease genes in Xenopus.
Bhattacharya D, Marfo CA, Li D, Lane M, Khokha MK.
???displayArticle.abstract???
Congenital malformations are the major cause of infant mortality in the US and Europe. Due to rapid advances in human genomics, we can now efficiently identify sequence variants that may cause disease in these patients. However, establishing disease causality remains a challenge. Additionally, in the case of congenital heart disease, many of the identified candidate genes are either novel to embryonic development or have no known function. Therefore, there is a pressing need to develop inexpensive and efficient technologies to screen these candidate genes for disease phenocopy in model systems and to perform functional studies to uncover their role in development. For this purpose, we sought to test F0 CRISPR based gene editing as a loss of function strategy for disease phenocopy in the frog model organism, Xenopus tropicalis. We demonstrate that the CRISPR/Cas9 system can efficiently modify both alleles in the F0 generation within a few hours post fertilization, recapitulating even early disease phenotypes that are highly similar to knockdowns from morpholino oligos (MOs) in nearly all cases tested. We find that injecting Cas9 protein is dramatically more efficacious and less toxic than cas9 mRNA. We conclude that CRISPR based F0 gene modification in X. tropicalis is efficient and cost effective and readily recapitulates disease and MO phenotypes.
Fig. 1. Strategy for custom sgRNA design, Fragment Analysis, and study of tyrosinase CRISPR phenotype and genotype. (a) Strategy for custom sgRNA design (PCR method) with the red box outlining the forward primer for any target gene of interest. *This strategy was modified from that described by Nakayama et al. by addition of 5 bp anchor sequence and use of Ambionâs MegaShortscript kit, which greatly increases RNA yield (See Methods). The forward primer consists of 5 bp anchor sequence (red), T7 promoter (yellow), 18 bp target sequence (green), and 20 bp complimentary overhang with reverse primer (black). The stock reverse primer consists of 20 bp complementary overhang (black) and the remaining sgRNA sequence (blue). With one PCR step we generate the full sgRNA template. We then use in vitro transcription to generate the sgRNA which is co-injected with cas9 mRNA or protein. (b) Strategy for fragment analysis. Forward primer with a 5â²-m13 overhang sequence is used with a R-primer to PCR amplify the target locus. A 2nd PCR step with a florescent m13 Primer and the same R-primer are used to generate a fluorescently tagged PCR amplicon, which is run on a capillary electrophoresis gel and analyzed. (c) Stage 42 embryos and their FA genotype (dorsal view, anterior to the left). FA genotype â X-axis size of amplicon in basepairs (bp), Y-axis relative intensity of PCR signal to loading control. WT tadpole and the corresponding 261 bp PCR amplicon; Tadpole injected at 1-cell stage with cas9 mRNA+tyr sgRNA and corresponding 257 bp FA peak (4 bp deletion). GFP co-expression is observed in whole embryo; Tadpole injected at 1-of-2-cell stage with cas9 mRNA+tyr sgRNA on left side (GFP co-expression only on left) and both deletion and WT peaks detected with FA; Tadpole injected with Cas9 protein and tyr sgRNA at 1-cell stage with 257 bp deletion peak on FA.
Fig. 2. Time course of CRISPR/Cas9 deletions. All embryos injected with tyr sgRNA and either injected with cas9 mRNA or Cas9 protein. X-axis=time/ stage of embryos post-injection (number of embryos in parenthesis). Y-axis=% embryos with corresponding FA genotype (blue=WT allele only, green=both alleles detected, red=mutant allele only). Statistical analysis performed by Fisher exact probability test, *=p<0.05.
Fig. 3. CRISPR injected embryos phenocopy established mutant or MO knockdown phenotypes in the F0 generation. Left panel=WT embryo, Middle panel=MO injected embryo, Right panel=CRISPRp injected embryo. (a) Foxj1 CRISPRp â Immunohistochemistry of stage 28 embryos with acetylated tubulin to mark surface cilia. (b) Pax8 CRISPRp â in situ hybridization of stage 38 embryos with pax2 probe to stain kidney tubule. Black arrow points to pronephros.
Supplemental Fig. 1. Topo-cloned sequence of deletion and insertion peaks. Green marks the target sequence,-marks deletions or insertions, * marks identical sequence to WT. FA genotype â X-axis=size of amplicon in basepairs (bp), Y-axis=relative intensity of PCR signal to loading control. (a) WT FA peak at 261 bp and corresponding sequence from n=11 clones. (b) Embryo injected with Cas9 protein+tyr sgRNA. FA shows two main peaks at 253 bp and 257 bp, corresponding to 8 bp and 4 bp deletions and their corresponding sequences from n=21 clones. (c) Embryo injected with Cas9 protein+tyr sgRNA. FA shows two main peaks at 257 bp and 266 bp, corresponding to 4 bp deletion and 5 bp insertion and their corresponding sequences from n=12 clones.
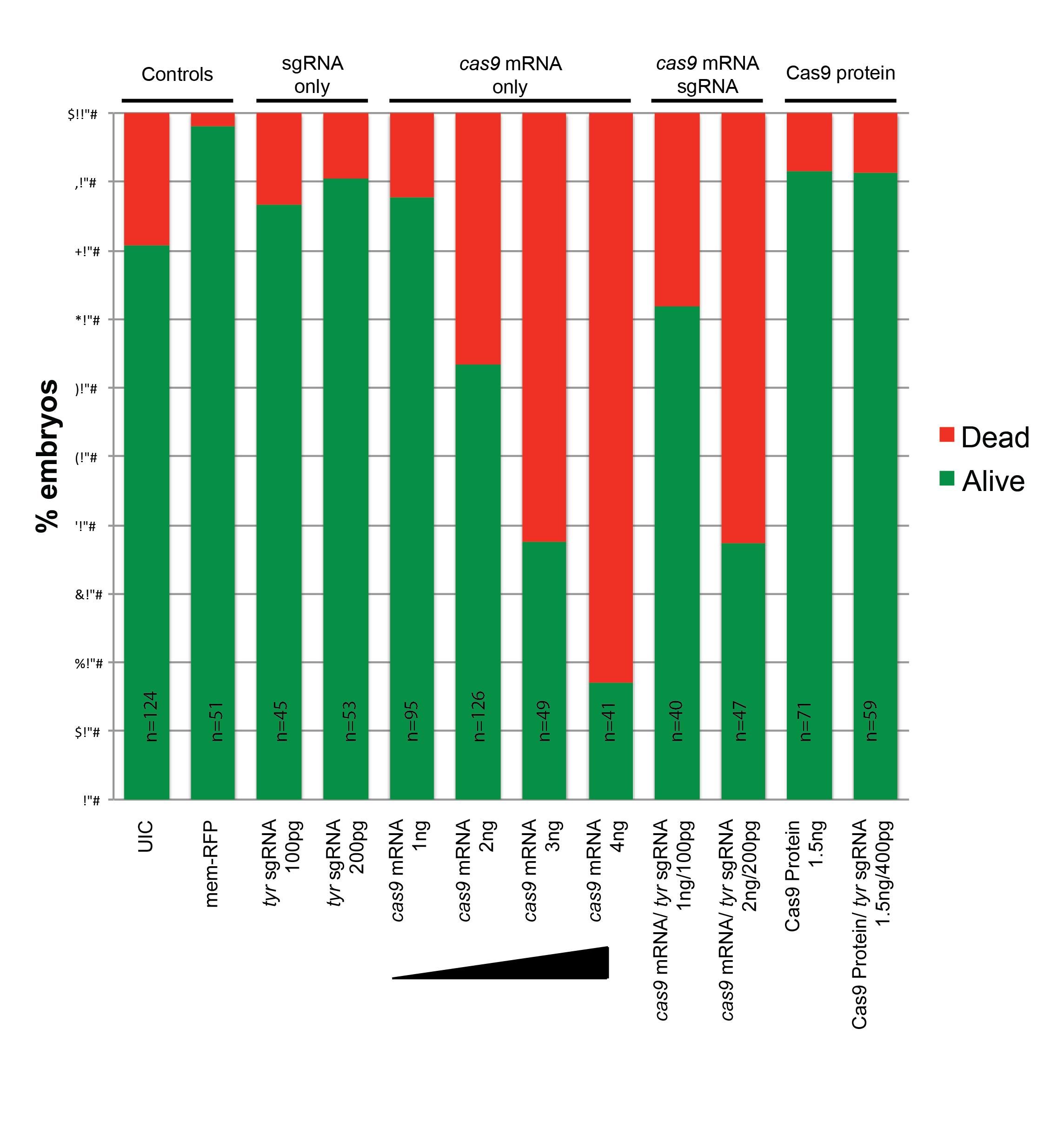
Supplemental Fig. 2. Toxicity graph comparing cas9 mRNA vs. protein. X-axis=different injection conditions, Y-axis=% embryos dead (red) or alive (green).
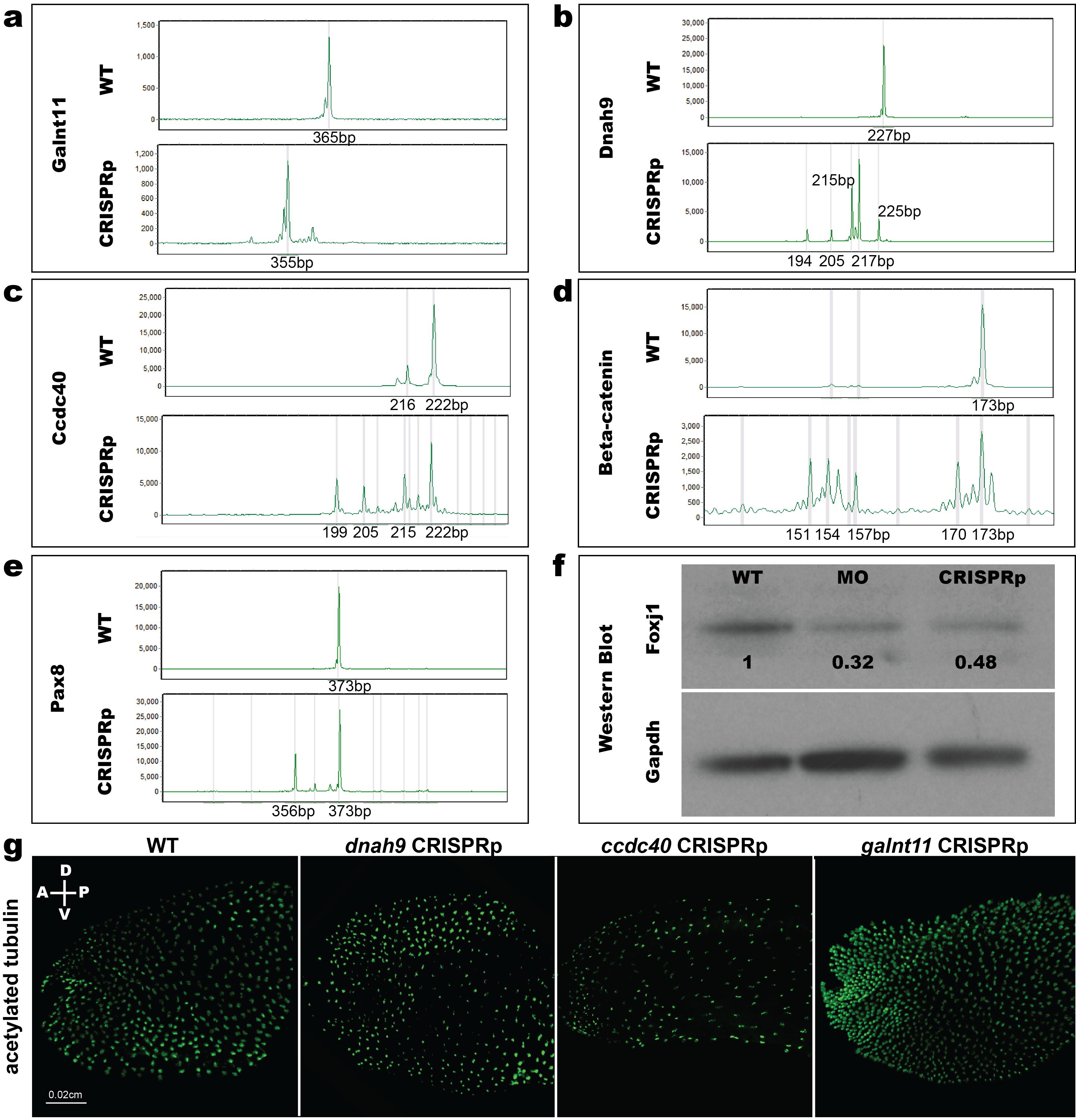
Supplemental Fig. 3. Examples of fragment analysis, western blot, and immunohistochemistry for various genes tested. FA genotype â X-axis=size of amplicon in basepairs (bp), Y-axis=relative intensity of PCR signal to loading control. (aâe) Fragment analysis of embryos injected with Cas9 protein+sgRNA â galnt11, dnah9, ccdc40, beta-catenin, pax8. (f) Western blot analysis using antibody against Foxj1. Quantification of changes in protein level was normalized to GAPDH and calculated using ImageJ software from NIH. (g) Immunohistochemistry of stage 28 embryos with acetylated tubulin to mark surface cilia. Left to right â WT, dnah9, ccdc40, and galnt11.
Bassett,
CRISPR/Cas9 mediated genome engineering in Drosophila.
2014, Pubmed
Bassett,
CRISPR/Cas9 mediated genome engineering in Drosophila.
2014,
Pubmed Becker-Heck,
The coiled-coil domain containing protein CCDC40 is essential for motile cilia function and left-right axis formation.
2011,
Pubmed Blitz,
Biallelic genome modification in F(0) Xenopus tropicalis embryos using the CRISPR/Cas system.
2013,
Pubmed
,
Xenbase Boskovski,
The heterotaxy gene GALNT11 glycosylates Notch to orchestrate cilia type and laterality.
2013,
Pubmed
,
Xenbase Brueckner,
Heterotaxia, congenital heart disease, and primary ciliary dyskinesia.
2007,
Pubmed del Viso,
Exon capture and bulk segregant analysis: rapid discovery of causative mutations using high-throughput sequencing.
2012,
Pubmed
,
Xenbase Dolk,
Congenital heart defects in Europe: prevalence and perinatal mortality, 2000 to 2005.
2011,
Pubmed Fakhro,
Rare copy number variations in congenital heart disease patients identify unique genes in left-right patterning.
2011,
Pubmed
,
Xenbase Friedland,
Heritable genome editing in C. elegans via a CRISPR-Cas9 system.
2013,
Pubmed Gagnon,
Efficient mutagenesis by Cas9 protein-mediated oligonucleotide insertion and large-scale assessment of single-guide RNAs.
2014,
Pubmed Gaj,
Targeted gene knockout by direct delivery of zinc-finger nuclease proteins.
2012,
Pubmed Gelb,
The Congenital Heart Disease Genetic Network Study: rationale, design, and early results.
2013,
Pubmed Glessner,
Increased frequency of de novo copy number variants in congenital heart disease by integrative analysis of single nucleotide polymorphism array and exome sequence data.
2014,
Pubmed Greenway,
De novo copy number variants identify new genes and loci in isolated sporadic tetralogy of Fallot.
2009,
Pubmed Guo,
Efficient RNA/Cas9-mediated genome editing in Xenopus tropicalis.
2014,
Pubmed
,
Xenbase Heasman,
Beta-catenin signaling activity dissected in the early Xenopus embryo: a novel antisense approach.
2000,
Pubmed
,
Xenbase Heasman,
Overexpression of cadherins and underexpression of beta-catenin inhibit dorsal mesoderm induction in early Xenopus embryos.
1994,
Pubmed
,
Xenbase Hitz,
Rare copy number variants contribute to congenital left-sided heart disease.
2012,
Pubmed Hwang,
Efficient genome editing in zebrafish using a CRISPR-Cas system.
2013,
Pubmed Izmiryan,
Efficient gene targeting mediated by a lentiviral vector-associated meganuclease.
2011,
Pubmed Khokha,
Depletion of three BMP antagonists from Spemann's organizer leads to a catastrophic loss of dorsal structures.
2005,
Pubmed
,
Xenbase Khokha,
Techniques and probes for the study of Xenopus tropicalis development.
2002,
Pubmed
,
Xenbase Kok,
Reverse genetic screening reveals poor correlation between morpholino-induced and mutant phenotypes in zebrafish.
2015,
Pubmed Kotani,
Efficient Multiple Genome Modifications Induced by the crRNAs, tracrRNA and Cas9 Protein Complex in Zebrafish.
2015,
Pubmed Li,
Global genetic analysis in mice unveils central role for cilia in congenital heart disease.
2015,
Pubmed Li,
Heritable gene targeting in the mouse and rat using a CRISPR-Cas system.
2013,
Pubmed Nakayama,
Simple and efficient CRISPR/Cas9-mediated targeted mutagenesis in Xenopus tropicalis.
2013,
Pubmed
,
Xenbase Nakayama,
Cas9-based genome editing in Xenopus tropicalis.
2014,
Pubmed
,
Xenbase Piperno,
Monoclonal antibodies specific for an acetylated form of alpha-tubulin recognize the antigen in cilia and flagella from a variety of organisms.
1985,
Pubmed
,
Xenbase Priest,
Rare copy number variants in isolated sporadic and syndromic atrioventricular septal defects.
2012,
Pubmed Schuelke,
An economic method for the fluorescent labeling of PCR fragments.
2000,
Pubmed Stubbs,
The forkhead protein Foxj1 specifies node-like cilia in Xenopus and zebrafish embryos.
2008,
Pubmed
,
Xenbase Sung,
Highly efficient gene knockout in mice and zebrafish with RNA-guided endonucleases.
2014,
Pubmed Supp,
Mutation of an axonemal dynein affects left-right asymmetry in inversus viscerum mice.
1997,
Pubmed Sutherland,
Disorders of left-right asymmetry: heterotaxy and situs inversus.
2009,
Pubmed van der Linde,
Birth prevalence of congenital heart disease worldwide: a systematic review and meta-analysis.
2011,
Pubmed Vick,
Flow on the right side of the gastrocoel roof plate is dispensable for symmetry breakage in the frog Xenopus laevis.
2009,
Pubmed
,
Xenbase Wang,
Targeted gene disruption in Xenopus laevis using CRISPR/Cas9.
2015,
Pubmed
,
Xenbase Wang,
Genetic screens in human cells using the CRISPR-Cas9 system.
2014,
Pubmed Warburton,
The contribution of de novo and rare inherited copy number changes to congenital heart disease in an unselected sample of children with conotruncal defects or hypoplastic left heart disease.
2014,
Pubmed Wylie,
Maternal beta-catenin establishes a 'dorsal signal' in early Xenopus embryos.
1996,
Pubmed
,
Xenbase Yang,
Fast and sensitive detection of indels induced by precise gene targeting.
2015,
Pubmed Zaidi,
De novo mutations in histone-modifying genes in congenital heart disease.
2013,
Pubmed Zhao,
High-resolution analysis of copy number variants in adults with simple-to-moderate congenital heart disease.
2013,
Pubmed