XB-ART-51522
Mol Biol Cell
2016 Jan 01;271:48-63. doi: 10.1091/mbc.E15-07-0474.
Show Gene links
Show Anatomy links
Ccdc11 is a novel centriolar satellite protein essential for ciliogenesis and establishment of left-right asymmetry.
Silva E, Betleja E, John E, Spear P, Moresco JJ, Zhang S, Yates JR, Mitchell BJ, Mahjoub MR.
???displayArticle.abstract???
The establishment of left-right (L-R) asymmetry in vertebrates is dependent on the sensory and motile functions of cilia during embryogenesis. Mutations in CCDC11 disrupt L-R asymmetry and cause congenital heart disease in humans, yet the molecular and cellular functions of the protein remain unknown. Here we demonstrate that Ccdc11 is a novel component of centriolar satellites-cytoplasmic granules that serve as recruitment sites for proteins destined for the centrosome and cilium. Ccdc11 interacts with core components of satellites, and its loss disrupts the subcellular organization of satellite proteins and perturbs primary cilium assembly. Ccdc11 colocalizes with satellite proteins in human multiciliated tracheal epithelia, and its loss inhibits motile ciliogenesis. Similarly, depletion of CCDC11 in Xenopus embryos causes defective assembly and motility of cilia in multiciliated epidermal cells. To determine the role of CCDC11 during vertebrate development, we generated mutant alleles in zebrafish. Loss of CCDC11 leads to defective ciliogenesis in the pronephros and within the Kupffer's vesicle and results in aberrant L-R axis determination. Our results highlight a critical role for Ccdc11 in the assembly and function of motile cilia and implicate centriolar satellite-associated proteins as a new class of proteins in the pathology of L-R patterning and congenital heart disease.
???displayArticle.pubmedLink??? 26538025
???displayArticle.pmcLink??? PMC4694761
???displayArticle.link??? Mol Biol Cell
???displayArticle.grants??? [+]
P41 GM103533 NIGMS NIH HHS , R01 GM089970 NIGMS NIH HHS , 5 P4 1RR011823 NCRR NIH HHS , 8 P41 GM103533 NIGMS NIH HHS , R01 HL128370 NHLBI NIH HHS , R13 HL126239 NHLBI NIH HHS , R01HL126239 NHLBI NIH HHS , R01GM0899 NIGMS NIH HHS
Species referenced: Xenopus
Genes referenced: cfap53 tgfbi
GO keywords: cilium assembly
???displayArticle.morpholinos??? cfap53 MO1
???displayArticle.disOnts??? visceral heterotaxy [+]
Phenotypes: Xla Wt + cfap53 MO(Fig. 4 B) [+]
???attribute.lit??? ???displayArticles.show???
|
|
FIGURE 1:. Ccdc11 is a component of centriolar satellites. (A) Immunoblot of lysates from tetracycline-inducible GFP-Ccdc11–expressing RPE-1 stable cell line (RPE::GFP-Ccdc11) probed with anti-Ccdc11 antibody. Numbers on the left indicate molecular mass of markers in kilodaltons. (B) Localization of endogenous Ccdc11 throughout the cell cycle. Asynchronously growing MEF cells were fixed and stained for Ccdc11 (green), centrin to identify centrioles (red), acetylated tubulin to mark cilia (red), and DNA (4′,6-diamidino-2-phenylindole [DAPI]; blue). The centriolar satellite distribution of Ccdc11 is conserved through G1, S phase, G2, and mitosis. After serum starvation to induce ciliogenesis, the satellite pool of Ccdc11 is lost, and the protein is enriched at the transition zone (distal end of each centriole, arrowheads). Insets, magnified images of the centrosome region. Scale bar, 5 μm. (C) RPE::GFP-Ccdc11 cells immunostained with antibodies against GFP (green), PCM-1 (red), or Cep290 (red), as well as centrin (magenta) or acetylated tubulin (light blue) to mark centrioles and cilia, respectively. Ccdc11 colocalizes with PCM-1 and Cep290 at satellites in G1 and with Cep290 at the transition zone in G0. Scale bar, 5 μm. (D, E) RPE-1 cells were treated with nocodazole for 1 h to depolymerize microtubules and then allowed to recover for up to 30 min. Samples were fixed at the indicated times and stained for Ccdc11 (green), centrioles (centrin, magenta), microtubules (α-tubulin, red), and DNA (DAPI, blue). Ccdc11 localization to centriolar satellites is microtubule dependent, but the centriolar pool of Ccdc11 does not require microtubules. Scale bar, 10 μm. Arrowhead indicates the satellite pool of Ccdc11. We scored 300 cells for each sample, from three independent experiments; **p < 0.05. (F) Ccdc11 interacts with satellite proteins PCM-1 and Cep290. Immunoprecipitation was performed on extracts from RPE::GFP-Ccdc11 cells using anti-GFP antibody or control IgG and then probed for GFP and endogenous PCM-1, Cep290, and γ-tubulin (negative control). |
|
|
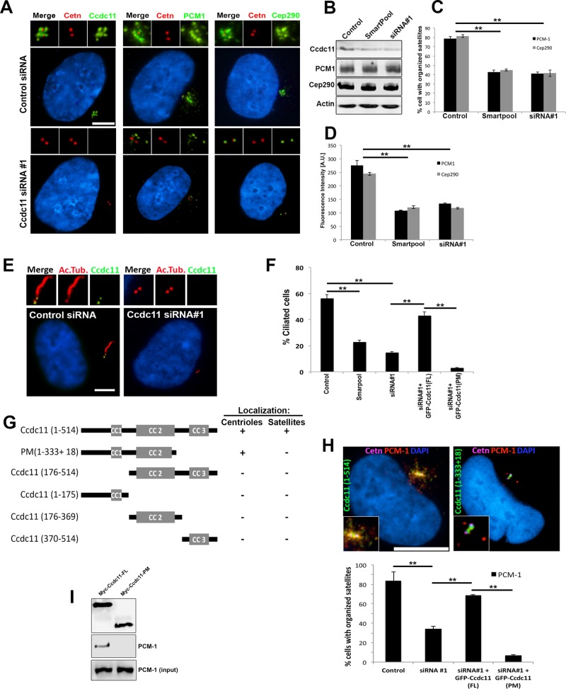
FIGURE 2:. Depletion of Ccdc11 causes dispersal of centriolar satellites and disrupts primary cilium assembly. (A) RPE-1 cells transfected with either nontargeting control siRNA or siRNA against Ccdc11. Cells were fixed and immunostained with antibodies against Ccdc11, PCM-1, or Cep290 (green). Cells were also stained for centrioles (centrin, red) and nuclei (DAPI, blue). Knockdown of Ccdc11 results in loss of satellites surrounding the centrioles. Insets, magnified images of the centrosome region. Scale bar, 10 μm. (B) Immunoblot analysis of extracts from RPE-1 cells transfected with control or Ccdc11 siRNA oligonucleotides and probed with antibodies targeting Ccdc11, PCM-1, Cep290, and actin (as a loading control). Depletion of Ccdc11 does not affect the expression levels of endogenous PCM-1 or Cep290. (C, D) siRNA-mediated depletion of Ccdc11 causes a significant reduction in the percentage of cells with organized satellites. Total fluorescence intensities (D) for PCM-1 and Cep290 were determined within a 2-μm circle centered on the centrosome in cells treated with the indicated siRNAs. The histogram presents the mean total intensities relative to that in the control siRNA-treated samples. We scored 450 cells for each sample from three independent experiments; **p < 0.05. (E, F) Control and Ccdc11-depleted RPE-1 cells were serum starved, fixed, and immunostained for Ccdc11 (green) and acetylated tubulin (red) to label primary cilia. Depletion of Ccdc11 significantly reduced the percentage of cells with cilia, which is rescued by cotransfection with siRNA-resistant, full-length GFP-Ccdc11 but not with the truncated protein GFP-Ccdc11(PM). We scored 300 cells for each sample from three independent experiments; **p < 0.05. Scale bar, 10 μm. (G) Schematic of Ccdc11 deletion constructs and summary of their localizations to centrioles and/or satellites. Colocalization was determined by analyzing RPE-1 cells transfected with Myc-tagged Ccdc11 deletion constructs and immunostaining of fixed cells with anti-Myc and antibodies targeting centrin, PCM-1, and Cep290. CC, coiled-coil domains. (H) Ccdc11-depleted RPE-1 cells were transfected with either Myc-Ccdc11(FL) or Myc-Ccdc11(PM), fixed, and immunostained with antibodies against Myc, centrin, PCM-1, and nuclei (DAPI). Scale bar, 10 μm. We scored 300 cells for each sample from three independent experiments; **p < 0.05. (I) Immunoprecipitation using anti-Myc antibody was performed on extracts of RPE-1 cells expressing either Myc-Ccdc11(FL) or Myc-Ccdc11(PM). Immunoprecipitates were probed for Myc and endogenous PCM-1. |
|
|
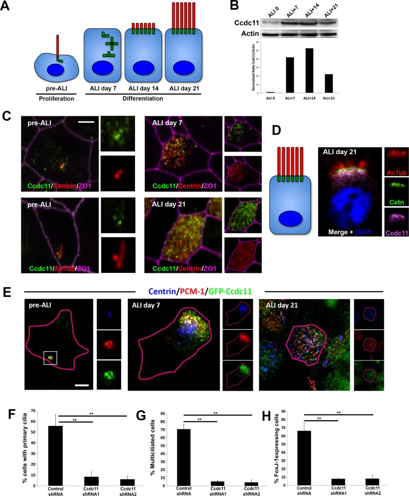
FIGURE 3:. Ccdc11 is required for motile cilia formation in human multiciliated epithelial cells. (A) Schematic of the differentiation steps of cultured multiciliated respiratory epithelia. The key phases of the culture are depicted in cartoon form and include the progenitor phase (pre-ALI), centriologenesis (ALI day 7), initiation of ciliogenesis (ALI day 14), and mature multiciliated cells (ALI day 21). (B) Expression levels of endogenous Ccdc11 in hTECs. Cells were grown on Transwell permeable filter supports, and ALI was established 2 d after cells reached confluence. Cells were harvested on the indicated days, and lysates were analyzed by immunoblotting with antibodies against Ccdc11 and actin. Graph shows quantification of Ccdc11 levels normalized to actin for each stage. (C, D) Localization of endogenous Ccdc11 in hTEC at different stages of differentiation, viewed en face (C) or longitudinally (D). Progenitor cells were grown until confluent, and differentiation was induced by creating ALI. Samples were fixed on the indicated days and stained with antibodies against Ccdc11, centrin, acetylated tubulin, and ZO1 (to mark cell boundaries). Scale bar, 5 μm. (E) Colocalization of GFP-Ccdc11 and PCM-1 in hTEC. Progenitor cells were infected with lentivirus expressing GFP-Ccdc11 and grown until confluent, and differentiation was induced by creating ALI. Samples were fixed on the indicated days and stained with antibodies against GFP, centrin, and PCM-1. Scale bar, 5 μm. (F–H) Quantification of ciliogenesis defects upon loss of Ccdc11 in hTEC. shRNA-mediated depletion of Ccdc11 results in significant reduction of primary cilium assembly in pre-ALI progenitor cells (F), reduced number of multiciliated cells at ALI day 21 (G), and decreased number of cells expressing FoxJ1 at ALI day 21 (H). We scored 300 cells for each sample from three independent experiments; **p < 0.05. |
|
|
FIGURE 4:. Ccdc11 is essential for motile cilia assembly and function in Xenopus. (A) Localization of RFP-Ccdc11 (red) in a multiciliated cell from Xenopus embryo shows accumulation near centrioles at the apical surface, marked with centrin-GFP (green). Arrow indicates the majority of Ccdc11 signal being present in a layer just beneath the centrioles. Scale bar, 5 μm. (B) Measurement of fluid flow across the surface of Xenopus embryos injected with a control MO (n = 12 embryos), CCDC11 MO (n = 10), or CCDC11 MO + CCDC11 mRNA (n = 9). Rates of fluid flow were recorded by visualizing the movement of fluorescent microbeads over the surface of the embryos (see Supplemental Videos S1 and S2). **p < 0.05. (C) Multiciliated cells from stage 28 embryos injected with control or CCDC11 MO. Cilia were stained with antibodies against acetylated tubulin (green) and actin stained with phalloidin to mark cell boundaries (purple). The abundance and morphology of cilia appear abnormal in CCDC11 morphant embryos. Scale bar, 5μm. (D) Quantification of ciliary regrowth after deciliation. Cilia were stained using antibodies against acetylated tubulin, and length was measured in untreated cells and in cells at 1, 2, and 4 h after chemical deciliation (28 cells taken from five embryos). **p < 0.05. (E, F) Quantification of cilia orientation and polarity in multiciliated cells. Embryos were injected with either control or CCDC11 MO, and orientation of basal bodies was determined using immunofluorescence staining of centrin-RFP and GFP-CLAMP (see Materials and Methods). White arrows in E show examples of the axis of basal body-rootlet orientation. Control MO, 10 cells from three embryos represented by color; CCDC11 MO, 16 cells from three embryos. CSD, circular SD. |
|
|
FIGURE 5:. Loss-of-function of CCDC11 causes defective ciliogenesis and L-R asymmetry in zebrafish. (A) CCDC11 mutant embryos display pericardial edema at 2 dpf. We scored 117 (wild-type) and 163 (mutant) embryos. **p < 0.05. (B) Whole-mount in situ hybridization showing the expression of laterality markers in wild-type and CCDC11 mutants. Cmlc2 expression shows the heart tube looping to the left in control embryos at 48 hpf, whereas looping was reversed or absent in CCDC11 mutant embryos (A, atrium; V, ventricle). Spaw is expressed in the left lateral plate mesoderm in control embryos at the 18-somite stage (white arrow), whereas its expression is bilateral (black and white arrows), reversed (black arrow), or absent in a significant number of CCDC11 mutants. (C) Quantification of laterality defects in CCDC11 mutant embryos. For Cmlc2 analysis, 89 embryos (WT) and 167 embryos (CCDC11 mutants) were scored. For Spaw analysis, 154 embryos (WT) and 231 embryos (CCDC11 mutants) were scored. **p < 0.05. (D) Immunofluorescence images of cilia in the KV of wild-type and CCDC11 mutant embryos. Embryos were fixed at the 8- 10-somite stages and stained with anti–acetylated α-tubulin. Scale bar, 10 μm. (E) Quantification of cilia abundance and length in KV. There was a significant reduction in cilia number and length in CCDC11 mutants compared with control embryos. Fifteen embryos from each genotype. **p < 0.05. (F) Immunofluorescence staining of cilia in the posterior segment of the pronephros from wild-type and CCDC11 mutant embryos at 24 hpf stained with anti–acetylated tubulin. Scale bar, 10 μm. (G) Quantification of cilia length in the pronephros. Fifteen embryos from each genotype. **p < 0.05. |
|
|
Supplementary Figure 5. (A) Validation of the Ccdc11 translation (ATG)-blocking morpholino in Xenopus embryos. 100 pg of GFP-CCDC11 or GFP-Centrin mRNA were injected into 2-cell stage embryos, together with 25 ng of either control or CCDC11 morpholino. Lysates from embryos was prepared at the 15-cell stage and analyzed by immunoblotting with anti-GFP antibody. (B) Overview of CCDC11 knockout strategy in zebrafish, depicting the position of TALEN binding regions relative to the BsmA1 restriction site within exon 2. The location of sequencing primers used for genotyping is also indicated. (C) Genotyping analysis of zebrafish mutants by PCR and restriction enzyme analysis. Each lane represents a BsmA1-digested amplicon encompassing CCDC11 TALEN target sequence from genomic DNA. The uncut amplicon is 576 bp in size, while BsmA1 digestion yields fragments of 388 bp and 188 bp. (D) Sequencing of independent strains of TALEN-mutagenized zebrafish, indicating the deleted base pairs and the position of the resulting stop codons. (E) RT-PCR of cDNA (transcribed from mRNA) from wild-type and CCDC11 mutant embryos. Primers targeting exons 3-4 and exons 4- 5 of CCDC11 were used. Primers targeting the β-actin gene were employed as loading control. |
References [+] :
Anderson,
The formation of basal bodies (centrioles) in the Rhesus monkey oviduct.
1971, Pubmed
Anderson, The formation of basal bodies (centrioles) in the Rhesus monkey oviduct. 1971, Pubmed
Austin-Tse, Zebrafish Ciliopathy Screen Plus Human Mutational Analysis Identifies C21orf59 and CCDC65 Defects as Causing Primary Ciliary Dyskinesia. 2013, Pubmed
Babu, Left-right asymmetry: cilia stir up new surprises in the node. 2013, Pubmed
Balczon, PCM-1, A 228-kD centrosome autoantigen with a distinct cell cycle distribution. 1994, Pubmed
Bettencourt-Dias, Centrosomes and cilia in human disease. 2011, Pubmed
Boch, Breaking the code of DNA binding specificity of TAL-type III effectors. 2009, Pubmed
Brooks, Multiciliated cells. 2014, Pubmed
Brueckner, Heterotaxia, congenital heart disease, and primary ciliary dyskinesia. 2007, Pubmed
Chang, In-frame deletion in a novel centrosomal/ciliary protein CEP290/NPHP6 perturbs its interaction with RPGR and results in early-onset retinal degeneration in the rd16 mouse. 2006, Pubmed
Czarnecki, The ciliary transition zone: from morphology and molecules to medicine. 2012, Pubmed
Dammermann, Assembly of centrosomal proteins and microtubule organization depends on PCM-1. 2002, Pubmed , Xenbase
Dirksen, Centriole and basal body formation during ciliogenesis revisited. 1991, Pubmed
Duldulao, Cilia in cell signaling and human disorders. 2010, Pubmed
Essner, Kupffer's vesicle is a ciliated organ of asymmetry in the zebrafish embryo that initiates left-right development of the brain, heart and gut. 2005, Pubmed
Feather, Oral-facial-digital syndrome type 1 is another dominant polycystic kidney disease: clinical, radiological and histopathological features of a new kindred. 1997, Pubmed
Ferkol, Ciliopathies: the central role of cilia in a spectrum of pediatric disorders. 2012, Pubmed
Firat-Karalar, Proteomic analysis of mammalian sperm cells identifies new components of the centrosome. 2014, Pubmed
Garcia-Gonzalo, A transition zone complex regulates mammalian ciliogenesis and ciliary membrane composition. 2011, Pubmed
Graser, Cep164, a novel centriole appendage protein required for primary cilium formation. 2007, Pubmed
Guernsey, Mutations in centrosomal protein CEP152 in primary microcephaly families linked to MCPH4. 2010, Pubmed
Hall, Acute versus chronic loss of mammalian Azi1/Cep131 results in distinct ciliary phenotypes. 2013, Pubmed
Hatch, Cep152 interacts with Plk4 and is required for centriole duplication. 2010, Pubmed , Xenbase
Hayes, Identification of novel ciliogenesis factors using a new in vivo model for mucociliary epithelial development. 2007, Pubmed , Xenbase
Hoh, Transcriptional program of ciliated epithelial cells reveals new cilium and centrosome components and links to human disease. 2012, Pubmed
Horani, Rho-associated protein kinase inhibition enhances airway epithelial Basal-cell proliferation and lentivirus transduction. 2013, Pubmed
Horani, Picking up speed: advances in the genetics of primary ciliary dyskinesia. 2014, Pubmed
Hussain, A truncating mutation of CEP135 causes primary microcephaly and disturbed centrosomal function. 2012, Pubmed
Jaffe, Imaging cilia in zebrafish. 2010, Pubmed
Katsanis, The oligogenic properties of Bardet-Biedl syndrome. 2004, Pubmed
Kennedy, Primary ciliary dyskinesia and upper airway diseases. 2006, Pubmed
Kim, CEP290 interacts with the centriolar satellite component PCM-1 and is required for Rab8 localization to the primary cilium. 2008, Pubmed
Kim, The Bardet-Biedl protein BBS4 targets cargo to the pericentriolar region and is required for microtubule anchoring and cell cycle progression. 2004, Pubmed
Kimmel, Stages of embryonic development of the zebrafish. 1995, Pubmed , Xenbase
Klinger, The novel centriolar satellite protein SSX2IP targets Cep290 to the ciliary transition zone. 2014, Pubmed
Knowles, Primary ciliary dyskinesia. Recent advances in diagnostics, genetics, and characterization of clinical disease. 2013, Pubmed
Kodani, Par6 alpha interacts with the dynactin subunit p150 Glued and is a critical regulator of centrosomal protein recruitment. 2010, Pubmed
Kosaki, Left-right axis malformations associated with mutations in ACVR2B, the gene for human activin receptor type IIB. 1999, Pubmed , Xenbase
Kosaki, Characterization and mutation analysis of human LEFTY A and LEFTY B, homologues of murine genes implicated in left-right axis development. 1999, Pubmed
Kubo, Centriolar satellites: molecular characterization, ATP-dependent movement toward centrioles and possible involvement in ciliogenesis. 1999, Pubmed , Xenbase
Kubo, Non-membranous granular organelle consisting of PCM-1: subcellular distribution and cell-cycle-dependent assembly/disassembly. 2003, Pubmed
Kumar, Mutations in STIL, encoding a pericentriolar and centrosomal protein, cause primary microcephaly. 2009, Pubmed
Kurkowiak, Recent advances in primary ciliary dyskinesia genetics. 2015, Pubmed
Li, Global genetic analysis in mice unveils central role for cilia in congenital heart disease. 2015, Pubmed
Long, The zebrafish nodal-related gene southpaw is required for visceral and diencephalic left-right asymmetry. 2003, Pubmed
Lopes, Centriolar satellites are assembly points for proteins implicated in human ciliopathies, including oral-facial-digital syndrome 1. 2011, Pubmed
MacCoss, Shotgun identification of protein modifications from protein complexes and lens tissue. 2002, Pubmed
Mahjoub, Cep120 is asymmetrically localized to the daughter centriole and is essential for centriole assembly. 2010, Pubmed
Mitchell, A positive feedback mechanism governs the polarity and motion of motile cilia. 2007, Pubmed , Xenbase
Mitchell, The PCP pathway instructs the planar orientation of ciliated cells in the Xenopus larval skin. 2009, Pubmed , Xenbase
Mohapatra, Identification and functional characterization of NODAL rare variants in heterotaxy and isolated cardiovascular malformations. 2009, Pubmed
Moscou, A simple cipher governs DNA recognition by TAL effectors. 2009, Pubmed
Mykytyn, Identification of the gene that, when mutated, causes the human obesity syndrome BBS4. 2001, Pubmed
Nachury, How do cilia organize signalling cascades? 2014, Pubmed
Nakhleh, High prevalence of respiratory ciliary dysfunction in congenital heart disease patients with heterotaxy. 2012, Pubmed
Narasimhan, Mutations in CCDC11, which encodes a coiled-coil containing ciliary protein, causes situs inversus due to dysmotility of monocilia in the left-right organizer. 2015, Pubmed
Nigg, Centrioles, centrosomes, and cilia in health and disease. 2009, Pubmed
Nonaka, Randomization of left-right asymmetry due to loss of nodal cilia generating leftward flow of extraembryonic fluid in mice lacking KIF3B motor protein. 1998, Pubmed
Norris, Cilia, calcium and the basis of left-right asymmetry. 2012, Pubmed
Olbrich, Mutations in DNAH5 cause primary ciliary dyskinesia and randomization of left-right asymmetry. 2002, Pubmed
Papon, Abnormal respiratory cilia in non-syndromic Leber congenital amaurosis with CEP290 mutations. 2010, Pubmed
Park, Dishevelled controls apical docking and planar polarization of basal bodies in ciliated epithelial cells. 2008, Pubmed , Xenbase
Perles, A human laterality disorder associated with recessive CCDC11 mutation. 2012, Pubmed
Powles-Glover, Cilia and ciliopathies: classic examples linking phenotype and genotype-an overview. 2014, Pubmed
Ross, Transcriptional profiling of mucociliary differentiation in human airway epithelial cells. 2007, Pubmed
Saal, Renal insufficiency, a frequent complication with age in oral-facial-digital syndrome type I. 2010, Pubmed
Serluca, Mutations in zebrafish leucine-rich repeat-containing six-like affect cilia motility and result in pronephric cysts, but have variable effects on left-right patterning. 2009, Pubmed
Solnica-Krezel, Mutations affecting cell fates and cellular rearrangements during gastrulation in zebrafish. 1996, Pubmed
Staples, The centriolar satellite protein Cep131 is important for genome stability. 2012, Pubmed
Steinman, An electron microscopic study of ciliogenesis in developing epidermis and trachea in the embryo of Xenopus laevis. 1968, Pubmed , Xenbase
Stowe, The centriolar satellite proteins Cep72 and Cep290 interact and are required for recruitment of BBS proteins to the cilium. 2012, Pubmed
Tabb, DTASelect and Contrast: tools for assembling and comparing protein identifications from shotgun proteomics. 2002, Pubmed
Thisse, High-resolution in situ hybridization to whole-mount zebrafish embryos. 2008, Pubmed
Tichelaar, HNF-3/forkhead homologue-4 (HFH-4) is expressed in ciliated epithelial cells in the developing mouse lung. 1999, Pubmed
Tilley, Cilia dysfunction in lung disease. 2015, Pubmed
Tollenaere, Centriolar satellites: key mediators of centrosome functions. 2015, Pubmed
Valente, Mutations in CEP290, which encodes a centrosomal protein, cause pleiotropic forms of Joubert syndrome. 2006, Pubmed
Valente, Primary cilia in neurodevelopmental disorders. 2014, Pubmed
Ware, Identification and functional analysis of ZIC3 mutations in heterotaxy and related congenital heart defects. 2004, Pubmed , Xenbase
Werner, Using Xenopus skin to study cilia development and function. 2013, Pubmed , Xenbase
Werner, Diagnosis and management of primary ciliary dyskinesia. 2015, Pubmed
Werner, Actin and microtubules drive differential aspects of planar cell polarity in multiciliated cells. 2011, Pubmed , Xenbase
Wheway, The role of primary cilia in the development and disease of the retina. 2014, Pubmed
Yelon, Restricted expression of cardiac myosin genes reveals regulated aspects of heart tube assembly in zebrafish. 1999, Pubmed
Yoshiba, Roles of cilia, fluid flow, and Ca2+ signaling in breaking of left-right symmetry. 2014, Pubmed
You, Culture and differentiation of mouse tracheal epithelial cells. 2013, Pubmed
You, Growth and differentiation of mouse tracheal epithelial cells: selection of a proliferative population. 2002, Pubmed
You, Role of f-box factor foxj1 in differentiation of ciliated airway epithelial cells. 2004, Pubmed
