Click here to close Hello! We notice that you are using Internet Explorer, which is not supported by Xenbase and may cause the site to display incorrectly. We suggest using a current version of Chrome, FireFox, or Safari.
XB-ART-51539
Sci Rep 2014 Feb 26;4:4576. doi: 10.1038/srep04576.
Show Gene links Show Anatomy links

ATP and potassium ions: a deadly combination for astrocytes.

Jackson DG, Wang J, Keane RW, Scemes E, Dahl G.


???displayArticle.abstract???
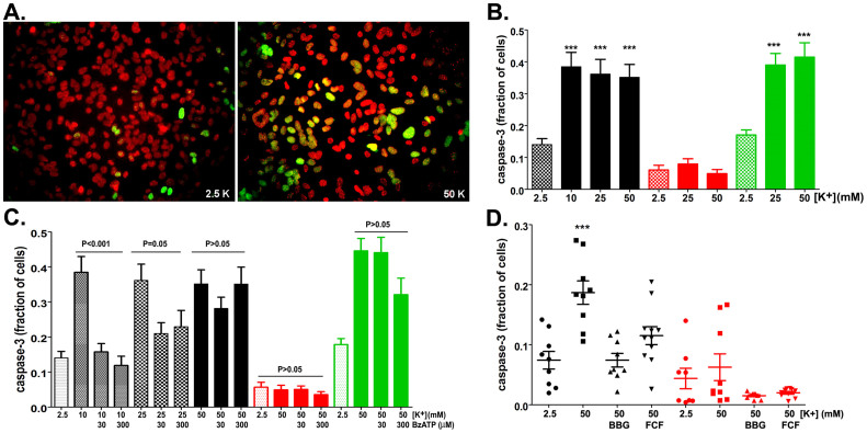
The ATP release channel Pannexin1 (Panx1) is self-regulated, i.e. the permeant ATP inhibits the channel from the extracellular space. The affinity of the ATP binding site is lower than that of the purinergic P2X7 receptor allowing a transient activation of Panx1 by ATP through P2X7R. Here we show that the inhibition of Panx1 by ATP is abrogated by increased extracellular potassium ion concentration ([K(+)]o) in a dose-dependent manner. Since increased [K(+)]o is also a stimulus for Panx1 channels, it can be expected that a combination of ATP and increased [K(+)]o would be deadly for cells. Indeed, astrocytes did not survive exposure to these combined stimuli. The death mechanism, although involving P2X7R, does not appear to strictly follow a pyroptotic pathway. Instead, caspase-3 was activated, a process inhibited by Panx1 inhibitors. These data suggest that Panx1 plays an early role in the cell death signaling pathway involving ATP and K(+) ions. Additionally, Panx1 may play a second role once cells are committed to apoptosis, since Panx1 is also a substrate of caspase-3.

???displayArticle.pubmedLink??? 24694658
???displayArticle.pmcLink??? PMC3974143
???displayArticle.link??? Sci Rep


Species referenced: Xenopus
Genes referenced: anxa5 casp3.2 p2rx7 panx1


???attribute.lit??? ???displayArticles.show???
References [+] :
Bao, Pannexin membrane channels are mechanosensitive conduits for ATP. 2004, Pubmed, Xenbase