XB-ART-51542
Cell
2014 Nov 06;1594:844-56.
Show Gene links
Show Anatomy links
A noncanonical Frizzled2 pathway regulates epithelial-mesenchymal transition and metastasis.
Gujral TS, Chan M, Peshkin L, Sorger PK, Kirschner MW, MacBeath G.
???displayArticle.abstract???
Wnt signaling plays a critical role in embryonic development, and genetic aberrations in this network have been broadly implicated in colorectal cancer. We find that the Wnt receptor Frizzled2 (Fzd2) and its ligands Wnt5a/b are elevated in metastatic liver, lung, colon, and breast cancer cell lines and in high-grade tumors and that their expression correlates with markers of epithelial-mesenchymal transition (EMT). Pharmacologic and genetic perturbations reveal that Fzd2 drives EMT and cell migration through a previously unrecognized, noncanonical pathway that includes Fyn and Stat3. A gene signature regulated by this pathway predicts metastasis and overall survival in patients. We have developed an antibody to Fzd2 that reduces cell migration and invasion and inhibits tumor growth and metastasis in xenografts. We propose that targeting this pathway could provide benefit for patients with tumors expressing high levels of Fzd2 and Wnt5a/b.
???displayArticle.pubmedLink??? 25417160
???displayArticle.pmcLink??? PMC4243058
???displayArticle.link??? Cell
???displayArticle.grants??? [+]
P50 GM068762 NIGMS NIH HHS
Species referenced: Xenopus
Genes referenced: dvl2 foxc1 fyn fzd2 itk map2k1 mapk1 mmp9 ocln snai2 stat3.2 vim wnt5a wnt5b
???attribute.lit??? ???displayArticles.show???
|
|
Figure 1. Fzd2 and Its Cognate Ligands Wnt5a/b Are Overexpressed in Late-Stage Cancers, and Their Expression Correlates with Mesenchymal Markers(A) Heatmaps showing correlation of Fzd2 and its ligands Wnt5a/b with mesenchymal markers in 59 breast, 62 colon, 28 liver, and 186 lung cancer cell lines.(B) Bar graph showing that Fzd2 mRNA expression is significantly increased in late stages (stages III and IV) of primary liver and lung cancers compared with normal tissue (p < 0.05).(C) Fzd2 regulates cell migration. Top, relative wound density (RWD) of Fzd2-shRNA- or control-shRNA- (sh-Ctl) expressing FOCUS and BT549 mesenchymal cells. Bottom, RWD of Fzd2-expressing or control vector-expressing Huh7 and Dld1 epithelial cells. RWD is a measure of the spatial cell density in the wound area relative to the spatial cell density outside of the wound area at every time point.(D) Fzd2 signaling regulates EMT program. Representative images showing that expression of Fzd2 in Huh7 cells decreased levels of the epithelial markers E-cadherin and Occludin and increased levels of the mesenchymal markers Foxc1 and Vimentin. Blue, nucleus stain.(E) Volume plot of 75 EMT genes measured by qPCR in FOCUS cells expressing Ctl-shRNA or Fzd2-shRNA (left) or Huh7 cells expressing vector only or Fzd2 expression vector (right). A set of genes that were significantly downregulated (p < 0.05) upon knockdown of Fzd2 are shown in red, whereas significantly upregulated (p < 0.05) genes are shown in green.Error bars indicate SEM. See also Figures S1 and S2. |
|
|
Figure 2. Stat3 Is a Key Mediator of Fzd2-Mediated Downstream Signaling, EMT Program, and Cellular Migration(A) Comparison of 45 different signal transduction pathways in FOCUS cells transfected with Fzd2 or control shRNA using a 45-transcription factor reporter array. Signaling pathways that showed significant change in Fzd2 knockdown samples are indicated. Neg and Pos denote negative and positive luciferase controls.(B) Bar graph showing increase in transcription activity of Stat3 upon Wnt5a stimulation in Fzd2-expressing Huh7 cells.(C) Bar graph showing decrease in phosphorylation of Stat3, Erk1, and Mek1 upon Fzd2 knockdown in FOCUS cells. The relative phosphorylation of Akt (Ser473) is unchanged in Fzd2-shRNA-expressing cells.(D) Wnt5a stimulation increases phosphorylation of Stat3, Erk, and Mek in a Fzd2-dependent manner.(E) Treatment with Stat3 inhibitor reduces FOCUS cell migration. Dose response curves showing EC50 (50% reduction in cell migration compared with DMSO control) in FOCUS and SNU449 liver cancer cell lines treated with Stat3 or Mek inhibitors.(F) Western blots showing that Fzd2 and Stat3 associate in a coimmunoprecipitation assay. Lysates immunoblotted with anti-Stat3 and anti-Fzd2 are also shown.(G) Perturbing Stat3 expression reverses EMT in FOCUS cells. Bar graph shows expression of epithelial and mesenchymal marker genes in FOCUS cells with knockdown of Stat3.(H) Stat3 activity regulates cell migration. Knocking down expression of Stat3 decreases Fzd2-mediated cell migration in FOCUS cells (left), whereas expression of constitutively active Stat3 (Stat3C) increased migration of Dld1 epithelial cells (middle). Treatment with Stattic (Stat3 inhibitor) decreased migration of Fzd2-overexpressing Huh7 cells (right) in a dose-dependent manner.Error bars indicate SEM. See also Figures S3, S4, and S5 and Table S1. |
|
|
Figure 3. Fyn Kinase Is a Critical Regulator of Fzd2-Mediated Stat3 Activity(A) Identification of informative kinases in Fzd2-mediated cell migration using kinome regularization. Plot shows LOOCV error using elastic net regularization fit. The error bars represent cross-validation error plus 1 SD. The kinases identified at absolute minima (blue dashed line) were termed the most informative kinases.(B) Evolution of regression coefficients. Plot showing regression coefficients for Fyn kinase against value of elastic-net penalty α. Nonzero regression coefficients for kinases picked at α > 0.5 (gray region) are considered significantly informative.(C) Src family kinase inhibitor reduces Fzd2-mediated cellular migration. Relative wound density of cancer cells treated with varying concentration of Dasatinib was monitored for 96 hr. Dose-response curves of Dasatinib treatment in seven cancer cell lines and respective EC50 are shown.(D) Knockdown of Fzd2 expression reduces phosphorylation of SFKs in FOCUS cells, whereas overexpression of Fzd2 increases Src phosphorylation in Huh7 cells.(E) Fyn kinase phosphorylates Stat3. Western blots showing phosphorylation of Stat3 upon knockdown of Fyn in FOCUS cells.(F) Wnt5-Fzd2-dependent Stat3 transcription activity can be rescued by overexpression of active Src in Fzd2 or Fyn knockdown cells.(G) Overexpression of active SFK (SrcY527F) in Huh7 cells increased transcriptional activity of Stat3.Error bars indicate SEM. See also Figure S6. |
|
|
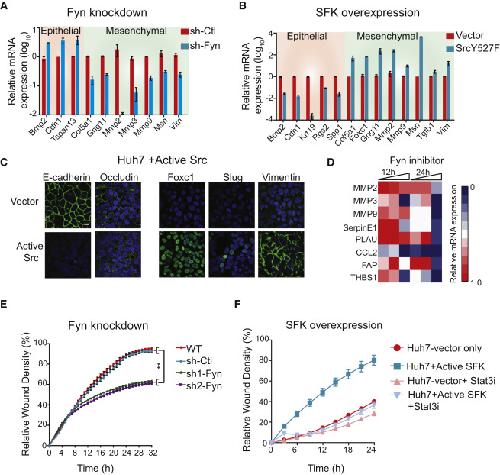
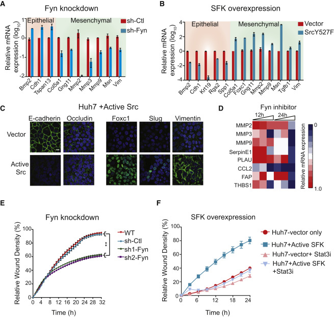
Figure 4. Fyn Regulates Fzd2-Mediated EMT Program and Cellular Migration(A and B) (A) Perturbing Fzd2-dependent Fyn activity reverses EMT. Plots showing mRNA expression of selected EMT genes measured by qPCR in FOCUS cells expressing shRNA against Fyn or (B) Huh7 cells expressing active Src (Src Y527F).(C) Representative images showing expression of active Src in Huh7 cells decreased levels of epithelial markers, E-cadherin, and Occludin and increased levels of mesenchymal markers, Foxc1, Slug, and Vimentin. Blue nucleus stain. Scale bar, 100 pixels.(D) Heat map showing effect of Fyn inhibitor (Dasatinib) on expression of EMT-associated genes.(E and F) Fyn-shRNA showed significant decrease in Fzd2-mediated cell migration in FOCUS cells, whereas expression of SrcY527F increases cell migration in Huh7 cells. Treatment with Stattic (Stat3 inhibitor) decreased migration of Huh7 cells expressing SrcY527F to the wild-type Huh7 levels.Error bars indicate SEM. See also Figure S6. |
|
|
Figure 5. Fzd2 Is Tyrosine Phosphorylated and Is Directly Associated with the Fyn-SH2 Domain(A) Schematics showing domain structures of Fyn-kinase and Fzd2 proteins. Fyn contains an SH3 domain, SH2 domain, and a kinase domain. Fzd2 is a seven transmembrane domain-containing protein. Tyrosine residues in the first cytosolic loop (Y275) and in the C-terminal tail (Y552) are highlighted. Dvl-binding sequence in the C-terminal domain of Fzd2 is also shown.(B) Fzd2 is tyrosine phosphorylated in three HCC cell lines. Western blots showing tyrosine phosphorylation of Fzd2 detected by immunoblotting with anti-phosphotyrosine antibody (pY100) in immunoprecipitates. Total protein levels of Fzd2 and β-actin in whole-cell lysates are also shown.(C) Fzd2-pY552 binds directly to the SH2 domain of Fyn. A peptide array consisting of phosphorylated tyrosine 275 (pY275), pY552, nonphosphorylated tyrosine 275 (Y275), Y552 and a peptide containing proline-rich region from the first cytoplasmic loop of Fzd2 (P276) were incubated with purified SH2 domain of Fyn, SH3 domain of Fyn, and purified Stat3 of GST control proteins. Protein-peptide interaction was measured by probing arrays with anti-GST antibody. A plot of relative fluorescence intensity measured on the array is shown.(D) Western blots showing GST pull-down of Fzd2 and Stat3 using purified SH2 domain of Fyn. The pull-downs were subjected to western blotting and immunoblotted with anti-Fzd2, Stat3, and GST antibodies. Total protein levels of Fzd2 and β-actin in whole-cell lysates are also shown.(E) SH2 domain of Fyn is critical for Wnt5/Fzd2-mediated Stat3 transcriptional activity. Stat3 transcriptional activity was measured in FOCUS cells transfected with the indicated constructs.(F) A bar graph showing Fzd2 tyrosine phosphorylation in FOCUS cells treated with DMSO, Dasatinib (1 μM), or Staurosporine (100 nM) for 30 min. Fzd2 phosphorylation was detected by immunoblotting with anti-phosphotyrosine antibody (pY100) in Fzd2 immunoprecipitates. Data are the mean of at least two independent samples, and error bars indicate SEM.Error bars indicate SEM. See also Figure S6. |
|
|
Figure 6. Fzd2 Knockdown or Treatment with an Anti-Fzd2 Antibody Reduces Tumor Growth and Metastasis in Mouse Xenograft(A) Knockdown of Fzd2 expression reduces tumor growth in nude mice. FOCUS cells were injected s.c. into athymic mice and the ability of cells to form tumor outgrowths was monitored in the presence (red shade) or absence (green shade) of siRNA against Fzd2.(B) Treatment with two different clones of anti-Fzd2 antibodies reduced tumor growth in nude mice in a dose-dependent manner. Athymic mice were subcutaneously injected with FOCUS-Luc cells. When the outgrowths were â¼200 mm3, mice were divided at random into three groups (vehicle control, mAb-Fzd2 10 mg/kg, and mAb-Fzd2 30 mg/kg) for clone1 and into two groups (vehicle control and mAb-Fzd2 30 mg/kg) for clone 2 treatment. The treated group received mAb-Fzd2 injection twice a week for 2 weeks, whereas the control group received s.c injection of vehicle.(C) Ex vivo detection of metastasis after subcutaneous injection of FOCUS-luc or Huh7-Luc cells in nude mice. Liver and lungs were dissected from mice treated with 30 mg/kg antibody clone 1 or 28 mg/kg antibody clone 2 as well as the vehicle-treated control group to examine metastasis. Liver and lungs were dissected from mice injected with Huh7 cells expressing Fzd2 or vector only controls.(D) Overexpression of Fzd2 expression in Huh7 cells does not affect tumor growth in nude mice. Huh7 cells transfected with either empty vector or vector encoding Fzd2 gene were injected s.c. into athymic mice, and the ability of cells to form tumor outgrowths was monitored.(E) A Fzd2-gene signature (55 genes), 3-gene signature (Fzd2, E-cadherin, and MMP9), and Fzd2-only correctly predicted metastasis in 46 cases of HCC. AUC represent area under the curve.(F) Kaplan-Meier survival curves for 46 HCC patients. The statistical p value was generated by the Cox-Mantel log-rank test.Error bars indicate SEM. See also Figure S7 and Table S2. |
|
|
Figure 7. A Schematic of a Noncanonical Fzd2 PathwayWnt5-Fzd2-Fyn-Stat3 axis contributes to EMT program, cellular migration, and tumor metastasis. Dashed line indicates the provisional nature of this pathway. |
References [+] :
Balanis,
Epithelial to mesenchymal transition promotes breast cancer progression via a fibronectin-dependent STAT3 signaling pathway.
2013, Pubmed
Balanis, Epithelial to mesenchymal transition promotes breast cancer progression via a fibronectin-dependent STAT3 signaling pathway. 2013, Pubmed
Barretina, The Cancer Cell Line Encyclopedia enables predictive modelling of anticancer drug sensitivity. 2012, Pubmed
Davis, The MAPK/ERK cascade targets both Elk-1 and cAMP response element-binding protein to control long-term potentiation-dependent gene expression in the dentate gyrus in vivo. 2000, Pubmed
Deka, Bcl9/Bcl9l are critical for Wnt-mediated regulation of stem cell traits in colon epithelium and adenocarcinomas. 2010, Pubmed
Dissanayake, The Wnt5A/protein kinase C pathway mediates motility in melanoma cells via the inhibition of metastasis suppressors and initiation of an epithelial to mesenchymal transition. 2007, Pubmed
Duncia, MEK inhibitors: the chemistry and biological activity of U0126, its analogs, and cyclization products. 1998, Pubmed
Freissmuth, Suramin analogues as subtype-selective G protein inhibitors. 1996, Pubmed
Fuchs, Epithelial-to-mesenchymal transition and integrin-linked kinase mediate sensitivity to epidermal growth factor receptor inhibition in human hepatoma cells. 2008, Pubmed
Giles, Caught up in a Wnt storm: Wnt signaling in cancer. 2003, Pubmed
Grumolato, Canonical and noncanonical Wnts use a common mechanism to activate completely unrelated coreceptors. 2010, Pubmed
Gujral, Exploiting polypharmacology for drug target deconvolution. 2014, Pubmed , Xenbase
Guo, Stat3-coordinated Lin-28-let-7-HMGA2 and miR-200-ZEB1 circuits initiate and maintain oncostatin M-driven epithelial-mesenchymal transition. 2013, Pubmed
Gupta, Cancer stem cells: mirage or reality? 2009, Pubmed
Gupta, FZD4 as a mediator of ERG oncogene-induced WNT signaling and epithelial-to-mesenchymal transition in human prostate cancer cells. 2010, Pubmed
Harrison, JAK inhibition with ruxolitinib versus best available therapy for myelofibrosis. 2012, Pubmed
He, Establishment and characterization of a new human hepatocellular carcinoma cell line. 1984, Pubmed
Jordan, SWI/SNF chromatin-remodeling factor Smarcd3/Baf60c controls epithelial-mesenchymal transition by inducing Wnt5a signaling. 2013, Pubmed
Katada, The inhibitory G protein G(i) identified as pertussis toxin-catalyzed ADP-ribosylation. 2012, Pubmed
Klaus, Wnt signalling and its impact on development and cancer. 2008, Pubmed
Lee, The epithelial-mesenchymal transition: new insights in signaling, development, and disease. 2006, Pubmed
Lenaerts, Quantifying information transfer by protein domains: analysis of the Fyn SH2 domain structure. 2008, Pubmed
Li, Ror2 modulates the canonical Wnt signaling in lung epithelial cells through cooperation with Fzd2. 2008, Pubmed
Lin, Wnt5b-Ryk pathway provides directional signals to regulate gastrulation movement. 2010, Pubmed
Luttrell, Not so strange bedfellows: G-protein-coupled receptors and Src family kinases. 2004, Pubmed
Mariotti, EGF-R signaling through Fyn kinase disrupts the function of integrin alpha6beta4 at hemidesmosomes: role in epithelial cell migration and carcinoma invasion. 2001, Pubmed
O'Shea, Cytokine signaling in 2002: new surprises in the Jak/Stat pathway. 2002, Pubmed
Paul, Tofacitinib in active ulcerative colitis. 2012, Pubmed
Payne, Kinetics of p56lck and p60src Src homology 2 domain binding to tyrosine-phosphorylated peptides determined by a competition assay or surface plasmon resonance. 1993, Pubmed
Savagner, The epithelial-mesenchymal transition (EMT) phenomenon. 2010, Pubmed
Scheel, Paracrine and autocrine signals induce and maintain mesenchymal and stem cell states in the breast. 2011, Pubmed
Schust, Stattic: a small-molecule inhibitor of STAT3 activation and dimerization. 2006, Pubmed
Sleeman, Cancer metastasis as a therapeutic target. 2010, Pubmed
Takahashi, Induction of pluripotent stem cells from mouse embryonic and adult fibroblast cultures by defined factors. 2006, Pubmed
Tarcic, EGR1 and the ERK-ERF axis drive mammary cell migration in response to EGF. 2012, Pubmed
Teng, Stat3 promotes directional cell migration by regulating Rac1 activity via its activator betaPIX. 2009, Pubmed
Thiery, Epithelial-mesenchymal transitions in development and disease. 2009, Pubmed
Weigelt, Breast cancer metastasis: markers and models. 2005, Pubmed
Wen, Maximal activation of transcription by Stat1 and Stat3 requires both tyrosine and serine phosphorylation. 1995, Pubmed
Wen, Mapping of Stat3 serine phosphorylation to a single residue (727) and evidence that serine phosphorylation has no influence on DNA binding of Stat1 and Stat3. 1997, Pubmed
Willert, Wnt proteins are lipid-modified and can act as stem cell growth factors. 2003, Pubmed , Xenbase
Wilson, Widespread potential for growth-factor-driven resistance to anticancer kinase inhibitors. 2012, Pubmed
Wu, Canonical Wnt suppressor, Axin2, promotes colon carcinoma oncogenic activity. 2012, Pubmed
Ye, Predicting hepatitis B virus-positive metastatic hepatocellular carcinomas using gene expression profiling and supervised machine learning. 2003, Pubmed
