XB-ART-51602
Dev Cell
2015 Aug 24;344:421-34. doi: 10.1016/j.devcel.2015.06.012.
Show Gene links
Show Anatomy links
Cadherin Switch during EMT in Neural Crest Cells Leads to Contact Inhibition of Locomotion via Repolarization of Forces.
Scarpa E, Szabó A, Bibonne A, Theveneau E, Parsons M, Mayor R.
???displayArticle.abstract???
Contact inhibition of locomotion (CIL) is the process through which cells move away from each other after cell-cell contact, and it contributes to malignant invasion and developmental migration. Various cell types exhibit CIL, whereas others remain in contact after collision and may form stable junctions. To investigate what determines this differential behavior, we study neural crest cells, a migratory stem cell population whose invasiveness has been likened to cancer metastasis. By comparing pre-migratory and migratory neural crest cells, we show that the switch from E- to N-cadherin during EMT is essential for acquisition of CIL behavior. Loss of E-cadherin leads to repolarization of protrusions, via p120 and Rac1, resulting in a redistribution of forces from intercellular tension to cell-matrix adhesions, which break down the cadherin junction. These data provide insight into the balance of physical forces that contributes to CIL in cells in vivo.
???displayArticle.pubmedLink??? 26235046
???displayArticle.pmcLink??? PMC4552721
???displayArticle.link??? Dev Cell
???displayArticle.grants??? [+]
J000655 Medical Research Council , M010465 Medical Research Council , M008517 Biotechnology and Biological Sciences Research Council , MR/M010465/1 Medical Research Council , Wellcome Trust , MRC_MR/M010465/1 Medical Research Council
Species referenced: Xenopus laevis
Genes referenced: akt1 cdh1 cdh2 ctnnb1 ctnnd1 fas fn1 foxi3 gnpda1 gpi itk mapk1 mtor ptk2 pxn rac1 sox10 twist1
???displayArticle.morpholinos??? cdh1 MO1 ctnnd1 MO2
???attribute.lit??? ???displayArticles.show???
|
|
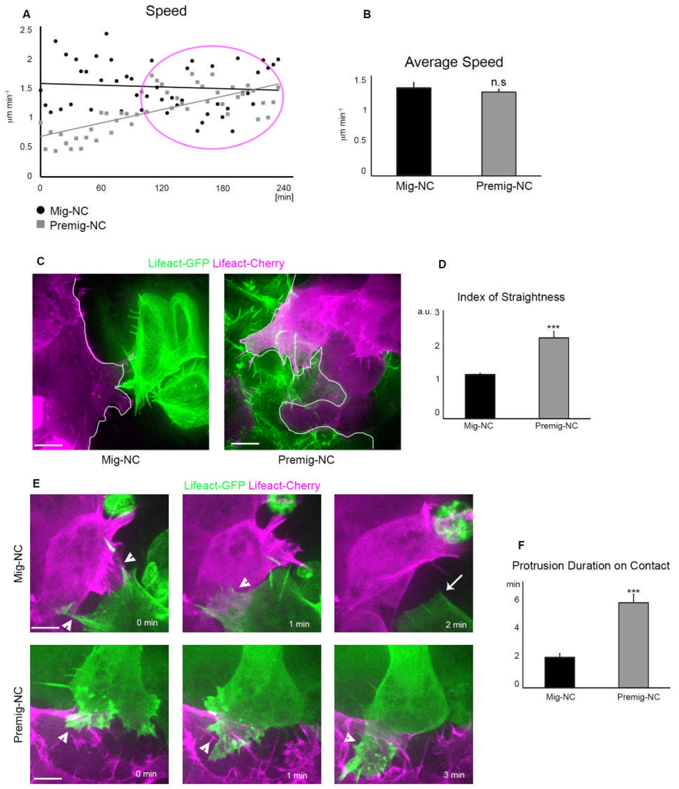
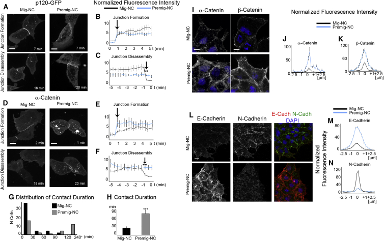
Figure 1. Migratory, but Not Premigratory, NC Exhibit CIL(A) Collisions of Mig-NC and Premig-NC. Scale bar is 20 μm. Time in minutes is indicated. Note that Mig-NC moves away from each other, while Premig-NC remains in contact.(B) Percentage of collisions displaying CIL (Mig-NC, n = 132, Premig-NC, n = 98), âââα = 0.1%.(C) Distance between nuclei 30 min after collision (Mig-NC, n = 80, Premig-NC, n = 64), ââp < 0.01.(D) CIL is analyzed by measuring the overlap between two NC explants, which is minimal for Mig-NC as they exhibit CIL. Scale bar represents 60 μm.(E) Percentage of overlap between explants (Mig-NC, n = 19, Premig-NC, n = 19), âââp < 0.001.(F) Dispersion assay for Mig-NC and Premig-NC explants. Scale bar represents 50 μm. Note that Mig-NC disperses more efficiently than Premig-NC.(G) Cell dispersion was analyzed by measuring the area between neighbor cells (nuclei) at 500 min, color coded according to size of triangles.(H) Triangle area (Mig-NC, n = 10, Premig-NC, n = 23), âââp < 0.001.(I) Protrusive activity of Mig-NC and Premig-NC. Maximal projection, free edge protrusions are labeled in magenta, and cell-cell contact protrusions are in cyan. Scale bar represents 10 μm.(J) Protrusion area per minute per cell obtained by subtraction between consecutive frames (Mig-NC, n = 45, Premig-NC, n = 80),âââp < 0.001.(K) Lifeact-GFP. Scale bar represents 10 μm.(L) Lifeact-GFP fluorescence intensity (Mig-NC, n = 12, Premig-NC, n = 15), âââp < 0.001.(M) Spatial distribution of Rac1 FRET efficiency. Cell-cell junctions are outlined in black, with the free edge pointed to with an arrow; scale bar represents 5 μm.(N) Rac1 polarity (Mig-NC, n = 24, Premig-NC, n = 24), âââp < 0.001. All box and whiskers charts are box/median ± 25th/75th percentile. Whiskers are min/max value, and bar charts are mean ± SEM. |
|
|
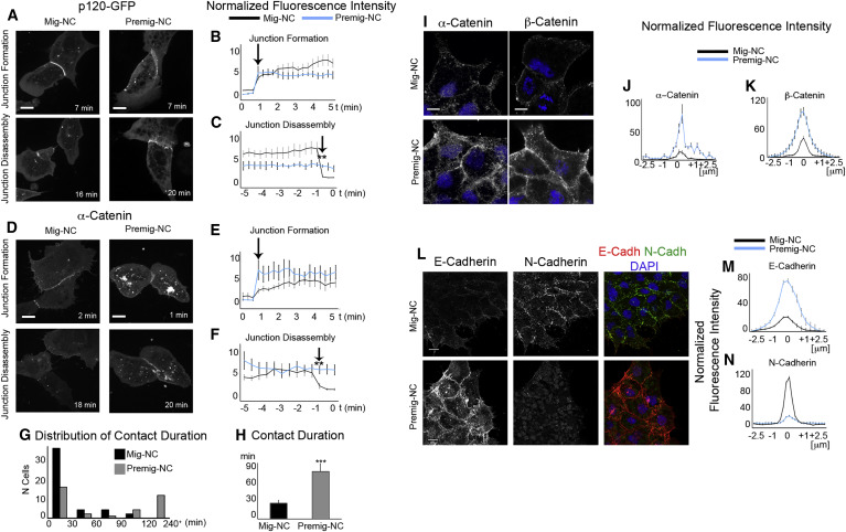
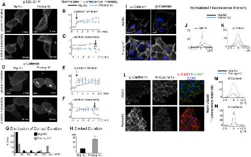
Figure 2. A Cadherin Switch Occurs during NC EMT(AâF) Assembly and disassembly of cell-cell junctions during collisions of Mig-NC or Premig-NC expressing p120-GFP (A) and α-catenin-GFP (D). Scale bars are 10 μm. Fluorescence intensity of p120-GFP (B) and α-catenin-GFP (E) at cell-cell contact are normalized to adjacent cytoplasm during first 5 min of collisions (p120-GFP: Mig-NC, n = 6, Premig-NC, n = 4; α-catenin-GFP: Mig-NC, n = 9, Premig-NC, n = 7). Normalized fluorescence intensity of p120-GFP (C) and α-catenin-GFP (F) at cell-cell contact during the last 5 min of cell-cell collisions.(G) Average contact duration for Mig-NC and Premig-NC (n = 43, Mig-NC, n = 30, Premig-NC), âââp < 0.001.(H) Distribution of contact duration for Mig-NC and Premig-NC (n = 43, Mig-NC, n = 30, Premig-NC).(I) Immunostaining for α-catenin and β-catenin in Mig-NC and Premig-NC. Scale bars are 10 μm, and nuclear staining is DAPI.(J and K) Fluorescence intensity across cell-cell junctions normalized to fluorescence in adjacent cell cytoplasm (α-catenin: Mig-NC, n = 50; Premig-NC, n = 50) (β-catenin: Mig-NC, n = 50; Premig-NC, n = 50).(L) Double immunostaining for E- and N-cadherin in Mig-NC and Premig-NC. Scale bars represent 20 μm.(M and N) Normalized fluorescence intensity diagrams (Mig-NC, n = 74, Premig-NC, n = 74). All box and whiskers charts are box and median ± 25th/75th percentile. Whiskers are min/max value, and bar charts are mean ± SEM. |
|
|
Figure 3. E-Cadherin Inhibits NC Migration In Vivo and CIL In Vitro(A) NC migration was analyzed in vivo by performing an in situ hybridization against the NC marker Twist of stage 25 Xenopus laevis embryo. Note the longer NC streams in control compared with E-cadherin expressing embryos. Asterisks are eye. Scale bar represents 200 μm.(B) Distance of migration for each stream. The injected side is normalized to the uninjected side (n = 19 embryos, âp < 0.05).(C) Fluorescently labeled WT or E-Cadh expressing NC grafted into WT embryos before (t = 0) and after (t = 8 hr) migration. Scale bars represent 250 μm. Note that inhibition of NC migration by E-cadherin is cell autonomous.(D) Percentage of migrating NC grafts (control, n = 10, E-Cadh, n = 20), âα = 5%.(E) Confocal projection of sox10:egfp zebrafish embryos injected with nuclear RFP (left) or nuclear RFP +E-Cadherin (right). Blue is DAPI. Green is GFP fluorescence. Note the dramatic inhibition in cell dispersion in E-cadherin-injected embryos. Scale bar represents 100 μm.(F) Cell dispersion was quantified by measuring the area of triangles formed by neighboring cells. Color-coded triangulation diagram for the images in (E).(G) Triangle area (sox10:egfp, n = 6, sox10:egfp +E-Cadh, n = 6), âââp < 0.001.(H) Collisions of Mig-NC or Mig-NC+ECadh cells. Scale bar represents 10 μm.(I) Percentage of CIL (Mig-NC, n = 40, Mig-NC+E-Cadh, n = 29), âââα = 0.1%.(J) Distance between nuclei, âââp < 0.001.(K) Explant overlap assay, thresholded images. Scale bar represents 60 μm.(L) Percentage of overlap between explants (Mig-NC, n = 25, Mig-NC+E-Cadh, n = 28),âp < 0.05.(M) Dispersion assay. Mig-NC and Mig-NC+ E-Cadh at 400 min (left) and color-coded triangulation diagram (right). Scale bar represents 50 μm.(N) Triangle area (Mig-NC, n = 28, Mig-NC+E-Cadh, n = 22). âââp < 0.001.(O) Time lapse stills of living sox10:egfp NC cells in vivo. Free edge protrusions in magenta. Arrows represent protrusions. Scale bar represents 10 μm.(P) Quantitation of protrusion area per minute per cell in vivo (sox10:egfp, n = 72 cells, sox10:egfp +E-Cadh, n = 168 cells), âââp < 0.001.(Q) Protrusive activity of Mig-NC and Mig-NC+E-Cadh. Maximum projection and free edge protrusions are in magenta. Cell-Cell contact protrusions are in cyan. Scale bar represents 10 μm.(R) Quantitation of Protrusion Area per minute per cell (Mig-NC n = 43, Mig-NC+E-Cadh n = 66), âââp < 0.001.(S) Rac1 FRET efficiency. Cell-cell junctions are outlined in black. Scale bar represents 5 μm.(T) Rac1 FRET efficiency at cell-cell contact and at leading edge (Mig-NC, n = 24, Mig-NC+E-cadh, n = 24), âââp < 0.001. All box and whiskers charts are as follows: box and median are ± 25th/75th percentile. Whiskers are min/max value, and bar charts are mean ± SEM. |
|
|
Figure 4. E-cadh-p120 Interaction Is Required to Promote Cell Repolarization(A) Diagram of N- and E-cadherin domain organization: EC domain, transmembrane domain (TM), and cytoplasmic domain (CYTO). E/N mutant, E-Cadh EC/N-Cadh CYTO. N/E mutant, N-Cadh EC/E-Cadh CYTO. Point mutations (750 GGGâAAA), (753 EEDâAAA) in the juxtamembrane domain of E-Cadh are represented by the asterisk.(B) NC migration in vivo, in situ hybridization against the NC marker Twist at stage 25 X.L. embryos. Asterisks, eye; white lines, distance of NC migration. Scale bar represents 200 μm.(C) Distance of migration. Injected side normalized to uninjected side (control, n = 14, E-Cadh, n = 23, E/N, n = 20, N/E, n = 23, 750AAA, n = 10, 753AAA, n = 17), âp < 0.05, ââp < 0.01.(D and E) Dispersion Assay triangulation diagrams (D) and triangle areas (E) at 400 min (Mig-NC, n = 28, E-Cadh, n = 22, E/N, n = 24, N/E, n = 19, 750AAA, n = 31, 753AAA, n = 27), âp < 0.05, âââp < 0.01, âââp < 0.001.(F) Percentage of CIL (Mig-NC, n = 105, E-Cadh, n = 71, E/N, n = 80, N/E, n = 55, 750AAA, n = 50, 753AAA, n = 60), âââα = 0.1%.(G) Distance between nuclei 30 min after collision, âââp < 0.001.(H) Protrusive activity of Mig-NC and Mig-NC+ECadh upon p120 knockdown. Time-lapse stills of a maximal projection are shown, and free edge protrusions are labeled in magenta. Scale bar represents 10 μm.(I) Quantitation of protrusion area per minute at cluster free edge per cell by subtraction analysis (control, n = 43, p120-MO, n = 50, E-Cadh, n = 58, E-cadh+p120 MO, n = 69), âââp < 0.001. All box and whiskers charts are as follows: box and median are ± 25th/75th percentile. Whiskers are min/max value, and bar charts are mean ± SEM. |
|
|
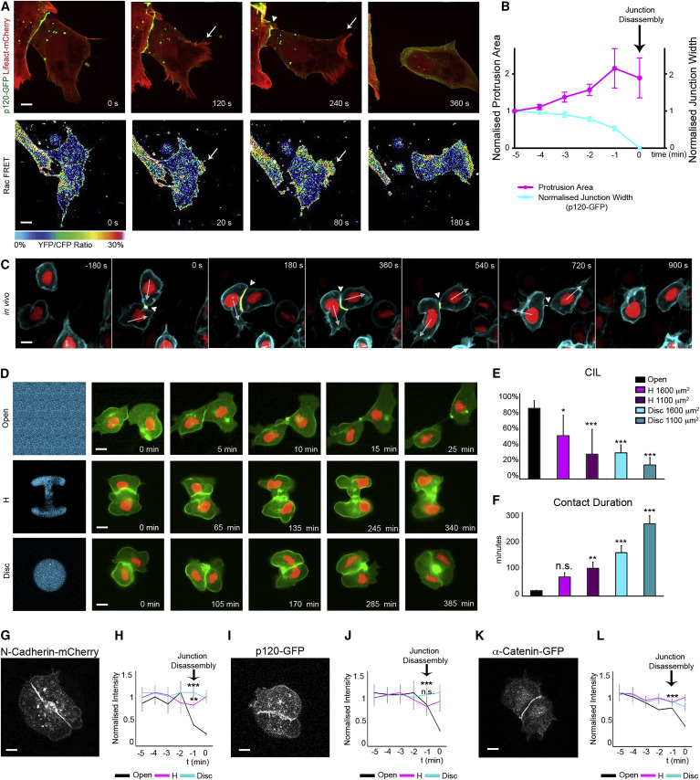
Figure 5. Repolarization Is Required to Promote Junction Disassembly(A) Time lapse stills of junction disassembly in a Mig-NC cell-cell collision. (Top) cells expressing p120-GFP and Lifeact-Cherry. Scale bar represents 5 μm. (Bottom) heatmap stills of Raichu-Rac1 FRET. Scale bar represents 7.5 μm.(B) Protrusion area and junction width over time. Junction disassembly occurs at t = 0. Cell-cell junctions were identified by p120-GFP (n = 11 cell-cell collisions), Spearman correlation coefficient r = â0.943, âp = 0.017.(C) Time lapse stills of cell-cell contact disassembly in colliding NC cells in vivo in Sox10:H2BmCherry/GFP-GPI zebrafish embryos. Arrows, direction of movement; arrowheads, cell-cell contact. Scale bar represents 10 μm.(D) Time lapse photographs of confined cells. Mig-NC labeled with membrane GFP and nuclearRFP (nRFP) cultured on uniform or H-shaped or disc-shaped micropatterns of fibronectin (Fn-650). Scale bar represents 10 μm.(E) Percentage of CIL (freely migrating [FM], n = 139, H, 1,600 μm2, n = 61, H, 1,100 μm2, n = 35, disc 1,600 μm2, n = 34, disc 1,100 μm2, n = 22), âα = 5%, âââα = 0.1%.(F) Duration of cell-cell contact, ââp < 0.01, âââp < 0.001.(G, I, and K) Time-lapse stills of Mig-NC confined on a disc micropattern expressing N-cadherin-cherry (G), p120-GFP (I), α-catenin-GFP (K). Scale bar represents 5 μm.(H, J, and L) Fluorescence intensity over time for N-Cadherin-Cherry (H), p120-GFP (J), α-catenin-GFP (L). N-cadherin-cherry FM, n = 7, H, n = 4, disc, n = 6; p120-GFP FM, n = 7, H, n = 4, disc, n = 8; α-catenin-GFP FM, n = 9, H, n = 4, disc, n = 4, ââp < 0.01. All box and whiskers charts are as follows: box and median are ± 25th/75th percentile. Whiskers are min/max value, and bar charts are mean ± SEM. |
|
|
Figure 6. Inducing Protrusion Repolarization by Rac1 Photoactivation Is Sufficient to Trigger CIL and Junction Disassembly(A) DN-PA-Rac1 was photoactivated at the protrusions of Mig-NC cells.(B) Stills of Mig-NC doublets expressing DN-PA-Rac-Cherry. Illumination is shown in boxed areas with 514 nm control wavelength (top) or with 458 nm wavelength (bottom). Scale bar represents 10 μm.(C) Percentages of adhesion and separation upon Photoactivation in DN-PA-Rac-Cherry Mig-NC (514, n = 15, 458, n = 21).(D) Histogram of contact duration upon photoactivation in DN-PA-Rac-Cherry expressing Mig-NC.(E) PA-Rac1 was photoactivated at the edge of Premig-NC cells.(F) Stills of E-Cadh-GFP/PA-Rac-Cherry expressing Mig-NC doublets. Illumination is shown of boxed areas with 514 nm control wavelength (top) or with 458 nm wavelength (bottom). Scale bar represents 10 μm.(G) Percentages of adhesion and separation upon Photoactivation in E-Cadh-GFP/PA-Rac-Cherry Mig-NC (514 nm, n = 24, 458 nm, n = 31 cells), âα = 5%.(H) Histogram of contact duration in E-Cadh-GFP/PA-Rac-Cherry Mig-NC upon photoactivation. All box and whiskers charts are as follows: box and median are ± 25th/75th percentile. Whiskers are min/max value, and bar charts are mean ± SEM. |
|
|
Figure 7. E-Cadherin Impairs CIL by Perturbing the Distribution of Forces in Mig-NC(A) Traction force microscopy superimposed to membrane RFP. Arrows show the magnitude and direction of bead displacement. Scale bar represents 20 μm.(B) Normalized TF at free edge (left) and cell-contacts (right) (Mig-NC, n = 9, Mig-NC+E-Cadh, n = 7), âââp < 0.001.(C) Stills of Mig-NC and Mig-NC+E-Cadh explants expressing FAK-GFP. Cell borders are outlined, and scale bar represents 5 μm. Note that E-cadherin leads to the formation of FA at the cell-cell contact (arrows).(D) FA area per cell at free edge (left) and cell-contacts (right) (Mig-NC, n = 32, Mig-NC+E-Cadh, n = 56 cells), âp < 0.05, ââp < 0.01.(E) P-paxillin immunostaining in Mig-NC and Mig-NC+ECadh. Arrows show FA at the free edge. Cell borders are outlined, and scale bar represents 10 μm. Nuclear staining is DAPI.(F) FA area per cell (Mig-NC, n = 10, Mig-NC+E-Cadh, n = 10 explants), ââp < 0.01.(G) Spatial distribution of tension in Mig-NC and Mig-NC+E-Cadh clusters measured by Vinculin-TS FRET. In Mig-NC, tension is high at leading edge (arrow) and inhibited at cell-cell contact (arrowheads); in Mig-NC+E-Cadh, tension distribution is opposite. Cell borders are outlined, and scale bar represents 5 μm.(H) Vinculin-TS FRET efficiency at cell-cell contact and leading edge (n = 24 cells, Mig-NC, n = 24 cells, Mig-NC+E-Cadh), âââp < 0.001. All box and whiskers charts show the following: box and median are ± 25th/75th percentile. Whiskers are min/max value, and bar charts are mean ± SEM.(I) Model of CIL. (i) Cell collision is shown. Two possible outcomes exist, depending if cells are epithelial (ii) or mesenchymal (iii). (ii) Epithelial cells stabilize their junctions after collision. At the cell contact, Rac is activated, FAs are formed, and traction forces are generated. As there is no polarity on traction forces, the net forces is zero. (iii) Mesenchymal cells dissemble their junctions during CIL. At the cell contact, Rac is inhibited, FAs are disassembled, and traction forces are polarized at the free edge. (iv) E- to N-cadherin switch during EMT leads to CIL response. |
|
|
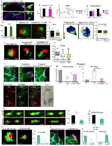
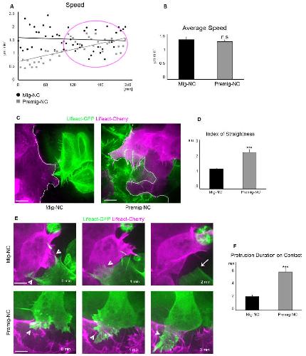
Supplemental Figure S1. Related to Figure 1. (A, B) Diagram of speed over time for Mig- NC and Premig-NC. Time 0 corresponds at the time which the NC are plated in vitro. Premig-NC start to migrate slowly, but soon they migrate at the same speed that Mig-NC. In the rest of this work collisions were analysed during timepoints 120-240 (circled in magenta), when the average speed of Mig-NC and Premig-NC was similar. (B) Average speed (Mig-NC n=28 cells, Premig-NC n=39 cells; n.s. not significant). (C) Time lapse stills of an explant overlap assay, outline indicates the boundary between the explants. Scale bar 10 μm. (D) Index of straightness for Mig-NC and Premig-NC (Mig-NC n= 9 explants Premig-NC n=8 3 explants), *** p<0.001). (E) Time lapse stills of an explant overlap assay, arrowheads: protrusions; arrow: protrusion collapsing. Scale bar 5 μm. (F) Protrusion duration upon contact for Mig-NC and Premig-NC (Mig-NC n= 32, Premig-NC n=23 protrusions) *** p<0.001. All box and whiskers charts: box: median±25th/75th percentile, whiskers: min/max value, bar charts: mean ± s.e.m. |
|
|
Supplemental Figure S2. Related to Figure 2. (A) Time lapse stills for wildtype Mig-NC. (B-F) Time lapse still for NC injected with mRNAs as indicated. Scale bars 20 μm. (G) Percentage of CIL (unlabelled n= 47, mGFP n=68, p120-GFP n=16, α-catenin-GFP n=22, NCadherin GFP n=51, p-Raichu-Rac n=22 collisions, n.s. not significant). All box and whiskers charts: box: median±25th/75th percentile, whiskers: min/max value, bar charts: mean ± s.e.m. |
|
|
Supplemental Figure S3. Related to Figure 3. (A) Expression of endogenous E-Cadherin in Sox10:egfp zebrafish embryos at 3 somites (top) and 18 somites (bottom), scale bar 50 μm. (B) Speed of single dissociated cells for Mig-NC and Mig-NC+E-Cadh (n=65 Mig-NC, n= 74 cells Mig-NC+E-Cadh), n.s. not significant. (C) Plot of speed over time for Mig-NC and Mig-NC+E-Cadherin cell-cell collisions. Only collisions in which cells maintained the cell-cell contact were analysed for Mig-NC+E-Cadh. Arrow: timepoint of collision (n= 16 Mig-NC, n=29 collisions Mig-NC+E-Cadherin*p<0.05, **p<0.01, ***p<0.001. (D) Average speed of 5 single cells before and after contact for Mig-NC and Mig-NC+E-Cadh (n= 16 Mig-NC, n=29 collisions Mig-NC+E-Cadherin)***p<0.001. (E-I) Overexpression of N-cadherin does not affect CIL. (E) Percentage of CIL (n=47 collisions Mig-NC, n=86 collisions Mig-NC+N-Cadh n.s. not significant. (F) Explant overlap assay for Mig-NC or Mig-NC+N-Cadh, scale bar 100 μm. (G) Percentage of overlap between the explants (n= 19 explants Mig-NC, n=18 explants Mig-NC+N-Cadh) n.s. not significant. (H) Dispersion Assay. Colour coded Delaunay triangulation diagrams. (I) Triangle Area at 400 minutes after plating (Mig-NC n=28, Mig- NC+N-Cadh n=27 explants) n.s. not significant. (J) Time lapse stills of explant overlap assay for Premig-NC or Premig-NC+E-Cadh MO or E-Cadh blocking antibody (5D3), scale bar 100 μm. (K) Percentage of overlap between the explants at the time point of maximum superimposition. (Premig-NC n= 33, Premig-NC+E-Cadh n=7 MO, Premig-NC+5D3 n=31 explants) **P<0.01, n.s. not significant. (L) Protrusive activity of Premig-NC+ Control MO, Premig-NC+E-Cadh MO or Premig-NC+E-Cadh MO+E-Cadh mRNA. Still time-lapse photographs of a maximal projection, Free Edge protrusions labelled in magenta, Cell-Cell contact protrusions labelled in cyan (Right), scale bar 10 μm. (M) Quantitation of Protrusion area per minute per cell obtained by subtraction analysis (n= 97 cells Premig-NC+Standard Control MO, n=100 cells Premig-NC+E-Cadh MO, n=156 Premig-NC+E-Cadh MO+E-Cadh mRNA *** P<0.001. (N) Immunostaining for E- and N-Cadherin on Xenopus cryosection, in situ hybridization for placodal marker FoxI1c on serial section (right) Brackets: Placodes. (O) Single cell collisions of Mig-NC and Placodal (PL) cells. Scale bar 20 μm. (P) Percentage of CIL for Mig-NC and PL (n=65 Mig-NC, n=50 collisions PL) *** alpha > 0.1%(Q) Distance between nuclei 30 minutes after contact for Mig-NC and PL (n=65 Mig-NC, n=50 collisions PL), *** p<0.001.(R) Time lapse stills of explant overlap assay for PL+Control MO or PL+ECadh MO, scale bar 60 μm. (S) Percentage of overlap between the explants at the time point of maximum superimposition.(PL Control-MO n= 11, PL+E-Cadh MO n=5 explants) *** p<0.001. (T) Protrusive activity of PL+ Control MO, PL+E-Cadh MO. Still time-lapse photographs of a maximal projection, Free Edge protrusions labelled in magenta, Cell-Cell contact protrusions labelled in cyan (Right), scale bar 10 μm. (U) Quantitation of Protrusion area per minute per cell obtained by subtraction analysis (PL Control-MO n= 50, PL+E-Cadh MO n=51 cells, *** p<0.001. All box and whiskers charts: box: median±25th/75th percentile, whiskers: min/max value, bar charts: mean±s.e.m. |
|
|
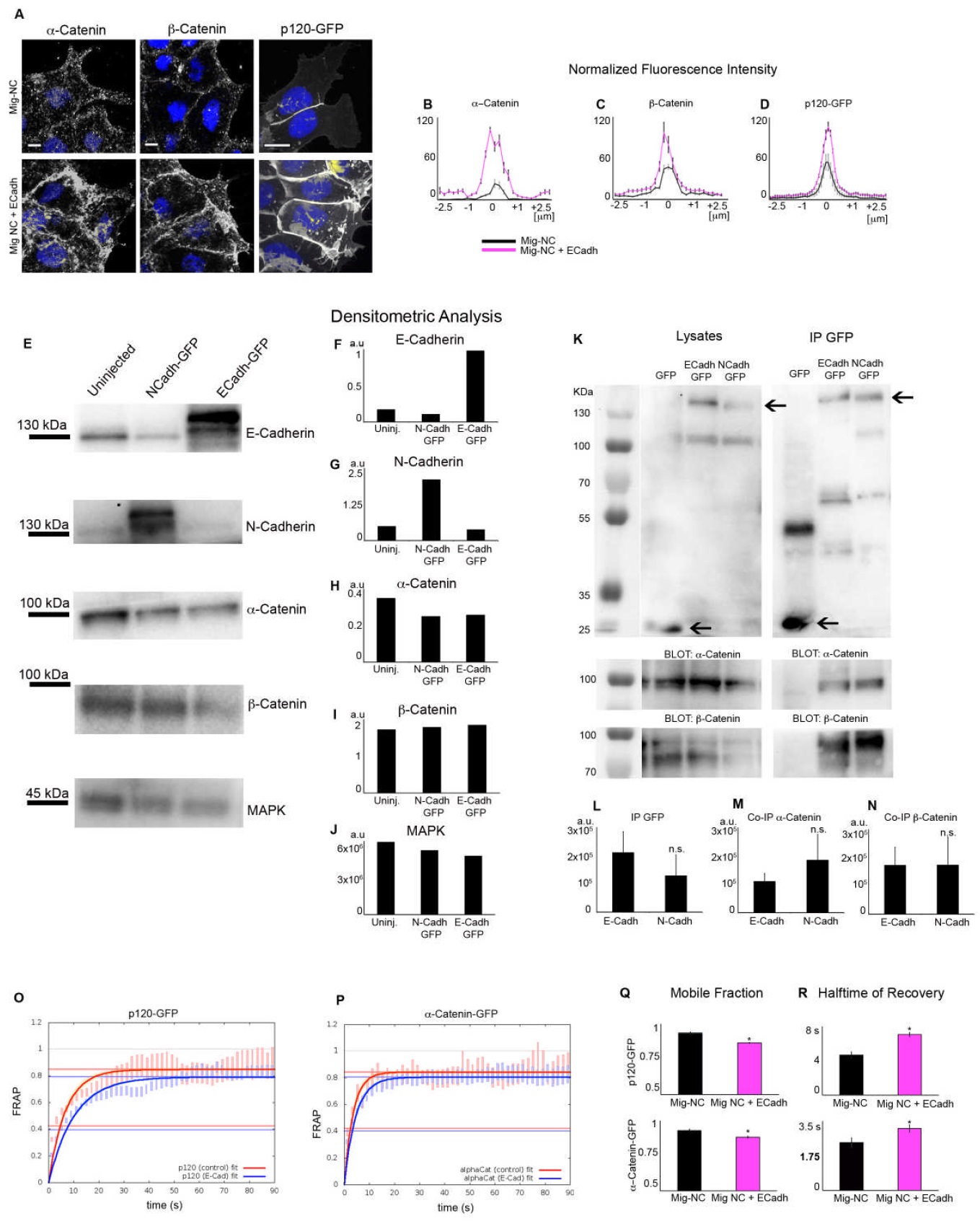
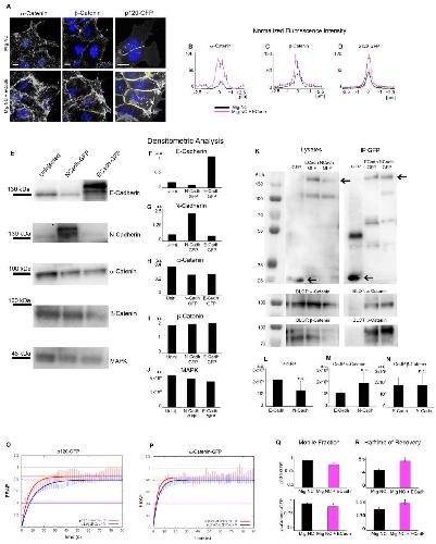
Supplemental Figure S4. Related to Figure 3. (A) Immunostaining for α-catenin and β- catenin, fluorescence image for p120-GFP in Mig-NC and Premig-NC, scale bars 10 μm, nuclear staining: DAPI. (B,C, D) Fluorescence intensity across cell-cell junctions normalised to fluorescence in adjacent cell cytoplasm (α-catenin: Mig-NC n=50; Mig-NC+E-Cadh n=50, 2 independent experiments, β-catenin: Mig-NC n=50; Mig-NC+E-Cadh n=50; p120-GFP: Mig-NC n=30; Mig-NC+E-Cadh n=30,3 independent experiments). (E) Western blot (WB) of stage 19 embryo lysates. Antibody blotting as illustrated. (F-J) Densitometric analysis of the WB shown in (E), with (F-I) representing ratio between the antibody band intensity and the pixel intensity for MAPK (J). (K) Immunoprecipitation (IP) of GFP, E-cadh-GFP, N-Cadh-GFP from Stage 19 embryo lysates. A WB of lysates is shown in left panel. Pull down of GFP is 7 shown in right panel. Coimmunoprecipitation of α- and β-Catenin and their corresponding lysates is shown in the bottom panels. (L-N) Pixel volumetric intensity of GFP IP (L) and corresponding co-immunoprecipitates for α-catenin (M) and β-Catenin (N) (n=5 independent experiments, error bars: s.e.m, n.s. not significant. (O, P). FRAP single exponential fits for recovery curves for p120-GFP (O) and ï¡-Catenin-GFP (P), vertical bars: s.d of FRAP data. Shades around fitting curves: 95% confidence intervals (c.i). (Q, R) Fitting FRAP parameters for p120-GFP (top) and α-catenin-GFP (bottom) in Mig-NC and Mig-NC+E-Cadh. Mobile fraction in (Q), Halftime of recovery in (R) (n=18 FRAP regions for Mig-NC, n=24 FRAP regions for Mig-NC+ECadherin for p120-GFP; n=29 FRAP regions for Mig-NC, n=36 FRAP regions for Mig-NC+ECadherin for α-catenin-GFP FRAP, 3 independent experiments, error bars: 95% c.i., *P<0.05). Bar charts: mean±s.e.m. |
|
|
Supplemental Figure S5. Related to Figure 4. (A) Double immunostaining for E- and NCadherin in Mig-NC, Mig-NC+E-Cadh, Mig-NC+E/N, Mig-NC+N/E, Mig-NC+E-Cadh750AAA, Mig-NC+E-Cadh753AAA, scale bar 10 μm. Both antibodies are specific for the EC domain of each cadherin, therefore distinguishing the expression of the swapped CYTO domains mutants. (B) Rac1 FRET efficiency measured by acceptor photobleaching for Mig-NC, Mig- NC+E-Cadh and the p120-uncoupled mutants E-Cadh750AAA and E-Cadh753AAA (n=16 Mig-NC, n=22 Mig-NC+E-Cadh, n=15 Mig-NC+E-Cadh750AAA, n=12 Mig-NC+ECadh753AAA * P<0.05, *** P<0.001. (C) Protrusive activity of Premig-NC+ Control MO, Premig-NC+p120 MO or Premig-NC+p120 MO+Xp120 mRNA. Still time-lapse photographs of a maximal projection, Free Edge protrusions labelled in magenta, Cell-Cell contact protrusions labelled in cyan (Right), scale bar 10 μm. (D) Quantitation of Protrusion area per minute per cell obtained by subtraction analysis (n= 104 cells Premig-NC+Control MO, n=95 cells Premig-NC+p120 MO, n=103 Premig-NC+p120 MO+Xp120 mRNA*** P<0.001. Charts: mean ± s.e.m. |
|
|
Supplemental Figure S6. Related to Figure 6. (A) Photograms from a photoactivation experiment. Mig-NC expressing PA-Rac-Cherry. Illumination of the area in the box (white dashed lines) with 514 nm control wavelength (top) does not trigger cell protrusion; illumination of the area in the box (white dashed lines) with 458 nm wavelength results in formation of a new protrusion(bottom), scale bar 10 μm. (B) Protrusion area over time. Illumination occurs at t=1 min (arrow) ( 514 nm n=5 cells, 458 nm n=6 cells, * P<0.05 **P<0.01 ). (C) Time lapse stills from a photoactivation experiment. Mig-NC expressing ECadh- GFP and PA-Rac Cherry. Illumination of the area in the box (yellow dashed lines) with 514 (top)or 458 nm (bottom) wavelength does not alter E-Cadh-GFP localization, scale bar 10 μm. (D) Normalised E-Cadh-GFP junctional intensity over time. Illumination occurs at t=1 min (arrow) (514 nm n=6 cells, 458 nm n=6 cells). (E) Photograms from a DN-Rac photoactivation experiment. Mig-NC expressing DN-PA-Rac-Cherry. Illumination of the area in the box (white dashed lines) with 514 nm control wavelength (top) does not trigger protrusion collapse; illumination of the area in the box (white dashed lines) with 458 nm wavelength results in collapse of the protrusion in the illumination area(bottom), scale bar 10 μm. (F) Protrusion area over time. Illumination occurs at t=1 min (arrow) (514 nm n=5 cells, 458 nm n=5 cells, **P<0.01).Charts: mean ±s. e.m. |
|
|
Supplemental Figure S7. Related to Figure 7. (A-C) Comparison between endogenous FA and FA observed by FAK-GFP accumulation. (A) Left: Fluorescence image of FAK-GFP, note GFP accumulation in the arears expected for FA; right: FA detected by P-Paxillin staining. No difference in the FA per cell (B) or FA size (C) was observed between P-Paxillin staining and FAK-GFP. (D) Heatmap of focal adhesion (FA) lifetime in Mig-NC and Mig- NC+E-Cadh, scale bar 10 μm. (E) Assembly Rate of FA in Mig-NC and Mig-NC+E-Cadh (Mig-NC n=58, Mig-NC+E-Cadh n=31 **P<0.01 Mann-Whitney test). (F) Disassembly Rate of FA in Mig-NC and Mig-NC+E-Cadh (Mig-NC n=57 , Mig-NC+E-Cadh n=40 **P<0.01 . All box and whiskers charts: box: median±25th/75th percentile, whiskers: min/max value, bar charts: mean±s.e.m. |
|
|
Graphical Abstract |
|
|
Figure 1. Migratory, but Not Premigratory, NC Exhibit CIL(A) Collisions of Mig-NC and Premig-NC. Scale bar is 20 μm. Time in minutes is indicated. Note that Mig-NC moves away from each other, while Premig-NC remains in contact.(B) Percentage of collisions displaying CIL (Mig-NC, n = 132, Premig-NC, n = 98), ∗∗∗α = 0.1%.(C) Distance between nuclei 30 min after collision (Mig-NC, n = 80, Premig-NC, n = 64), ∗∗p < 0.01.(D) CIL is analyzed by measuring the overlap between two NC explants, which is minimal for Mig-NC as they exhibit CIL. Scale bar represents 60 μm.(E) Percentage of overlap between explants (Mig-NC, n = 19, Premig-NC, n = 19), ∗∗∗p < 0.001.(F) Dispersion assay for Mig-NC and Premig-NC explants. Scale bar represents 50 μm. Note that Mig-NC disperses more efficiently than Premig-NC.(G) Cell dispersion was analyzed by measuring the area between neighbor cells (nuclei) at 500 min, color coded according to size of triangles.(H) Triangle area (Mig-NC, n = 10, Premig-NC, n = 23), ∗∗∗p < 0.001.(I) Protrusive activity of Mig-NC and Premig-NC. Maximal projection, free edge protrusions are labeled in magenta, and cell-cell contact protrusions are in cyan. Scale bar represents 10 μm.(J) Protrusion area per minute per cell obtained by subtraction between consecutive frames (Mig-NC, n = 45, Premig-NC, n = 80),∗∗∗p < 0.001.(K) Lifeact-GFP. Scale bar represents 10 μm.(L) Lifeact-GFP fluorescence intensity (Mig-NC, n = 12, Premig-NC, n = 15), ∗∗∗p < 0.001.(M) Spatial distribution of Rac1 FRET efficiency. Cell-cell junctions are outlined in black, with the free edge pointed to with an arrow; scale bar represents 5 μm.(N) Rac1 polarity (Mig-NC, n = 24, Premig-NC, n = 24), ∗∗∗p < 0.001. All box and whiskers charts are box/median ± 25th/75th percentile. Whiskers are min/max value, and bar charts are mean ± SEM. |
|
|
Figure 2. A Cadherin Switch Occurs during NC EMT(AâF) Assembly and disassembly of cell-cell junctions during collisions of Mig-NC or Premig-NC expressing p120-GFP (A) and α-catenin-GFP (D). Scale bars are 10 μm. Fluorescence intensity of p120-GFP (B) and α-catenin-GFP (E) at cell-cell contact are normalized to adjacent cytoplasm during first 5 min of collisions (p120-GFP: Mig-NC, n = 6, Premig-NC, n = 4; α-catenin-GFP: Mig-NC, n = 9, Premig-NC, n = 7). Normalized fluorescence intensity of p120-GFP (C) and α-catenin-GFP (F) at cell-cell contact during the last 5 min of cell-cell collisions.(G) Average contact duration for Mig-NC and Premig-NC (n = 43, Mig-NC, n = 30, Premig-NC), âââp < 0.001.(H) Distribution of contact duration for Mig-NC and Premig-NC (n = 43, Mig-NC, n = 30, Premig-NC).(I) Immunostaining for α-catenin and β-catenin in Mig-NC and Premig-NC. Scale bars are 10 μm, and nuclear staining is DAPI.(J and K) Fluorescence intensity across cell-cell junctions normalized to fluorescence in adjacent cell cytoplasm (α-catenin: Mig-NC, n = 50; Premig-NC, n = 50) (β-catenin: Mig-NC, n = 50; Premig-NC, n = 50).(L) Double immunostaining for E- and N-cadherin in Mig-NC and Premig-NC. Scale bars represent 20 μm.(M and N) Normalized fluorescence intensity diagrams (Mig-NC, n = 74, Premig-NC, n = 74). All box and whiskers charts are box and median ± 25th/75th percentile. Whiskers are min/max value, and bar charts are mean ± SEM. |
|
|
Figure 3. E-Cadherin Inhibits NC Migration In Vivo and CIL In Vitro(A) NC migration was analyzed in vivo by performing an in situ hybridization against the NC marker Twist of stage 25 Xenopus laevis embryo. Note the longer NC streams in control compared with E-cadherin expressing embryos. Asterisks are eye. Scale bar represents 200 μm.(B) Distance of migration for each stream. The injected side is normalized to the uninjected side (n = 19 embryos, ∗p < 0.05).(C) Fluorescently labeled WT or E-Cadh expressing NC grafted into WT embryos before (t = 0) and after (t = 8 hr) migration. Scale bars represent 250 μm. Note that inhibition of NC migration by E-cadherin is cell autonomous.(D) Percentage of migrating NC grafts (control, n = 10, E-Cadh, n = 20), ∗α = 5%.(E) Confocal projection of sox10:egfp zebrafish embryos injected with nuclear RFP (left) or nuclear RFP +E-Cadherin (right). Blue is DAPI. Green is GFP fluorescence. Note the dramatic inhibition in cell dispersion in E-cadherin-injected embryos. Scale bar represents 100 μm.(F) Cell dispersion was quantified by measuring the area of triangles formed by neighboring cells. Color-coded triangulation diagram for the images in (E).(G) Triangle area (sox10:egfp, n = 6, sox10:egfp +E-Cadh, n = 6), ∗∗∗p < 0.001.(H) Collisions of Mig-NC or Mig-NC+ECadh cells. Scale bar represents 10 μm.(I) Percentage of CIL (Mig-NC, n = 40, Mig-NC+E-Cadh, n = 29), ∗∗∗α = 0.1%.(J) Distance between nuclei, ∗∗∗p < 0.001.(K) Explant overlap assay, thresholded images. Scale bar represents 60 μm.(L) Percentage of overlap between explants (Mig-NC, n = 25, Mig-NC+E-Cadh, n = 28),∗p < 0.05.(M) Dispersion assay. Mig-NC and Mig-NC+ E-Cadh at 400 min (left) and color-coded triangulation diagram (right). Scale bar represents 50 μm.(N) Triangle area (Mig-NC, n = 28, Mig-NC+E-Cadh, n = 22). ∗∗∗p < 0.001.(O) Time lapse stills of living sox10:egfp NC cells in vivo. Free edge protrusions in magenta. Arrows represent protrusions. Scale bar represents 10 μm.(P) Quantitation of protrusion area per minute per cell in vivo (sox10:egfp, n = 72 cells, sox10:egfp +E-Cadh, n = 168 cells), ∗∗∗p < 0.001.(Q) Protrusive activity of Mig-NC and Mig-NC+E-Cadh. Maximum projection and free edge protrusions are in magenta. Cell-Cell contact protrusions are in cyan. Scale bar represents 10 μm.(R) Quantitation of Protrusion Area per minute per cell (Mig-NC n = 43, Mig-NC+E-Cadh n = 66), ∗∗∗p < 0.001.(S) Rac1 FRET efficiency. Cell-cell junctions are outlined in black. Scale bar represents 5 μm.(T) Rac1 FRET efficiency at cell-cell contact and at leading edge (Mig-NC, n = 24, Mig-NC+E-cadh, n = 24), ∗∗∗p < 0.001. All box and whiskers charts are as follows: box and median are ± 25th/75th percentile. Whiskers are min/max value, and bar charts are mean ± SEM. |
|
|
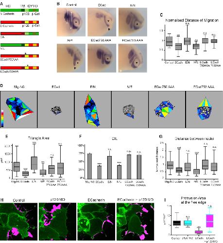
Figure 4. E-cadh-p120 Interaction Is Required to Promote Cell Repolarization(A) Diagram of N- and E-cadherin domain organization: EC domain, transmembrane domain (TM), and cytoplasmic domain (CYTO). E/N mutant, E-Cadh EC/N-Cadh CYTO. N/E mutant, N-Cadh EC/E-Cadh CYTO. Point mutations (750 GGG→AAA), (753 EED→AAA) in the juxtamembrane domain of E-Cadh are represented by the asterisk.(B) NC migration in vivo, in situ hybridization against the NC marker Twist at stage 25 X.L. embryos. Asterisks, eye; white lines, distance of NC migration. Scale bar represents 200 μm.(C) Distance of migration. Injected side normalized to uninjected side (control, n = 14, E-Cadh, n = 23, E/N, n = 20, N/E, n = 23, 750AAA, n = 10, 753AAA, n = 17), ∗p < 0.05, ∗∗p < 0.01.(D and E) Dispersion Assay triangulation diagrams (D) and triangle areas (E) at 400 min (Mig-NC, n = 28, E-Cadh, n = 22, E/N, n = 24, N/E, n = 19, 750AAA, n = 31, 753AAA, n = 27), ∗p < 0.05, ∗∗∗p < 0.01, ∗∗∗p < 0.001.(F) Percentage of CIL (Mig-NC, n = 105, E-Cadh, n = 71, E/N, n = 80, N/E, n = 55, 750AAA, n = 50, 753AAA, n = 60), ∗∗∗α = 0.1%.(G) Distance between nuclei 30 min after collision, ∗∗∗p < 0.001.(H) Protrusive activity of Mig-NC and Mig-NC+ECadh upon p120 knockdown. Time-lapse stills of a maximal projection are shown, and free edge protrusions are labeled in magenta. Scale bar represents 10 μm.(I) Quantitation of protrusion area per minute at cluster free edge per cell by subtraction analysis (control, n = 43, p120-MO, n = 50, E-Cadh, n = 58, E-cadh+p120 MO, n = 69), ∗∗∗p < 0.001. All box and whiskers charts are as follows: box and median are ± 25th/75th percentile. Whiskers are min/max value, and bar charts are mean ± SEM. |
|
|
Figure 5. Repolarization Is Required to Promote Junction Disassembly(A) Time lapse stills of junction disassembly in a Mig-NC cell-cell collision. (Top) cells expressing p120-GFP and Lifeact-Cherry. Scale bar represents 5 μm. (Bottom) heatmap stills of Raichu-Rac1 FRET. Scale bar represents 7.5 μm.(B) Protrusion area and junction width over time. Junction disassembly occurs at t = 0. Cell-cell junctions were identified by p120-GFP (n = 11 cell-cell collisions), Spearman correlation coefficient r = −0.943, ∗p = 0.017.(C) Time lapse stills of cell-cell contact disassembly in colliding NC cells in vivo in Sox10:H2BmCherry/GFP-GPI zebrafish embryos. Arrows, direction of movement; arrowheads, cell-cell contact. Scale bar represents 10 μm.(D) Time lapse photographs of confined cells. Mig-NC labeled with membrane GFP and nuclearRFP (nRFP) cultured on uniform or H-shaped or disc-shaped micropatterns of fibronectin (Fn-650). Scale bar represents 10 μm.(E) Percentage of CIL (freely migrating [FM], n = 139, H, 1,600 μm2, n = 61, H, 1,100 μm2, n = 35, disc 1,600 μm2, n = 34, disc 1,100 μm2, n = 22), ∗α = 5%, ∗∗∗α = 0.1%.(F) Duration of cell-cell contact, ∗∗p < 0.01, ∗∗∗p < 0.001.(G, I, and K) Time-lapse stills of Mig-NC confined on a disc micropattern expressing N-cadherin-cherry (G), p120-GFP (I), α-catenin-GFP (K). Scale bar represents 5 μm.(H, J, and L) Fluorescence intensity over time for N-Cadherin-Cherry (H), p120-GFP (J), α-catenin-GFP (L). N-cadherin-cherry FM, n = 7, H, n = 4, disc, n = 6; p120-GFP FM, n = 7, H, n = 4, disc, n = 8; α-catenin-GFP FM, n = 9, H, n = 4, disc, n = 4, ∗∗p < 0.01. All box and whiskers charts are as follows: box and median are ± 25th/75th percentile. Whiskers are min/max value, and bar charts are mean ± SEM. |
|
|
Figure 6. Inducing Protrusion Repolarization by Rac1 Photoactivation Is Sufficient to Trigger CIL and Junction Disassembly(A) DN-PA-Rac1 was photoactivated at the protrusions of Mig-NC cells.(B) Stills of Mig-NC doublets expressing DN-PA-Rac-Cherry. Illumination is shown in boxed areas with 514 nm control wavelength (top) or with 458 nm wavelength (bottom). Scale bar represents 10 μm.(C) Percentages of adhesion and separation upon Photoactivation in DN-PA-Rac-Cherry Mig-NC (514, n = 15, 458, n = 21).(D) Histogram of contact duration upon photoactivation in DN-PA-Rac-Cherry expressing Mig-NC.(E) PA-Rac1 was photoactivated at the edge of Premig-NC cells.(F) Stills of E-Cadh-GFP/PA-Rac-Cherry expressing Mig-NC doublets. Illumination is shown of boxed areas with 514 nm control wavelength (top) or with 458 nm wavelength (bottom). Scale bar represents 10 μm.(G) Percentages of adhesion and separation upon Photoactivation in E-Cadh-GFP/PA-Rac-Cherry Mig-NC (514 nm, n = 24, 458 nm, n = 31 cells), âα = 5%.(H) Histogram of contact duration in E-Cadh-GFP/PA-Rac-Cherry Mig-NC upon photoactivation. All box and whiskers charts are as follows: box and median are ± 25th/75th percentile. Whiskers are min/max value, and bar charts are mean ± SEM. |
|
|
Figure 7. E-Cadherin Impairs CIL by Perturbing the Distribution of Forces in Mig-NC(A) Traction force microscopy superimposed to membrane RFP. Arrows show the magnitude and direction of bead displacement. Scale bar represents 20 μm.(B) Normalized TF at free edge (left) and cell-contacts (right) (Mig-NC, n = 9, Mig-NC+E-Cadh, n = 7), âââp < 0.001.(C) Stills of Mig-NC and Mig-NC+E-Cadh explants expressing FAK-GFP. Cell borders are outlined, and scale bar represents 5 μm. Note that E-cadherin leads to the formation of FA at the cell-cell contact (arrows).(D) FA area per cell at free edge (left) and cell-contacts (right) (Mig-NC, n = 32, Mig-NC+E-Cadh, n = 56 cells), âp < 0.05, ââp < 0.01.(E) P-paxillin immunostaining in Mig-NC and Mig-NC+ECadh. Arrows show FA at the free edge. Cell borders are outlined, and scale bar represents 10 μm. Nuclear staining is DAPI.(F) FA area per cell (Mig-NC, n = 10, Mig-NC+E-Cadh, n = 10 explants), ââp < 0.01.(G) Spatial distribution of tension in Mig-NC and Mig-NC+E-Cadh clusters measured by Vinculin-TS FRET. In Mig-NC, tension is high at leading edge (arrow) and inhibited at cell-cell contact (arrowheads); in Mig-NC+E-Cadh, tension distribution is opposite. Cell borders are outlined, and scale bar represents 5 μm.(H) Vinculin-TS FRET efficiency at cell-cell contact and leading edge (n = 24 cells, Mig-NC, n = 24 cells, Mig-NC+E-Cadh), âââp < 0.001. All box and whiskers charts show the following: box and median are ± 25th/75th percentile. Whiskers are min/max value, and bar charts are mean ± SEM.(I) Model of CIL. (i) Cell collision is shown. Two possible outcomes exist, depending if cells are epithelial (ii) or mesenchymal (iii). (ii) Epithelial cells stabilize their junctions after collision. At the cell contact, Rac is activated, FAs are formed, and traction forces are generated. As there is no polarity on traction forces, the net forces is zero. (iii) Mesenchymal cells dissemble their junctions during CIL. At the cell contact, Rac is inhibited, FAs are disassembled, and traction forces are polarized at the free edge. (iv) E- to N-cadherin switch during EMT leads to CIL response. |
|
|
References [+] :
Abercrombie,
Contact inhibition and malignancy.
1979, Pubmed
Abercrombie, Contact inhibition and malignancy. 1979, Pubmed
ABERCROMBIE, Observations on the social behaviour of cells in tissue culture. I. Speed of movement of chick heart fibroblasts in relation to their mutual contacts. 1953, Pubmed
ABERCROMBIE, Invasiveness of sarcoma cells. 1954, Pubmed
ABERCROMBIE, The surface properties of cancer cells: a review. 1962, Pubmed
Ahlstrom, The neural crest epithelial-mesenchymal transition in 4D: a 'tail' of multiple non-obligatory cellular mechanisms. 2009, Pubmed
Astin, Competition amongst Eph receptors regulates contact inhibition of locomotion and invasiveness in prostate cancer cells. 2010, Pubmed
Becker, Cadherin-11 mediates contact inhibition of locomotion during Xenopus neural crest cell migration. 2013, Pubmed , Xenbase
Carmona-Fontaine, Contact inhibition of locomotion in vivo controls neural crest directional migration. 2008, Pubmed , Xenbase
Carmona-Fontaine, Complement fragment C3a controls mutual cell attraction during collective cell migration. 2011, Pubmed , Xenbase
Carney, A direct role for Sox10 in specification of neural crest-derived sensory neurons. 2006, Pubmed
Chu, Force measurements in E-cadherin-mediated cell doublets reveal rapid adhesion strengthened by actin cytoskeleton remodeling through Rac and Cdc42. 2004, Pubmed
Ciesiolka, p120 catenin is required for morphogenetic movements involved in the formation of the eyes and the craniofacial skeleton in Xenopus. 2004, Pubmed , Xenbase
Coon, Intramembrane binding of VE-cadherin to VEGFR2 and VEGFR3 assembles the endothelial mechanosensory complex. 2015, Pubmed
Dady, Timing and kinetics of E- to N-cadherin switch during neurulation in the avian embryo. 2012, Pubmed
Davis, Inter-cellular forces orchestrate contact inhibition of locomotion. 2015, Pubmed
De Calisto, Essential role of non-canonical Wnt signalling in neural crest migration. 2005, Pubmed , Xenbase
Dembo, Stresses at the cell-to-substrate interface during locomotion of fibroblasts. 1999, Pubmed
de Rooij, Integrin-dependent actomyosin contraction regulates epithelial cell scattering. 2005, Pubmed
Gai, Citron kinase controls abscission through RhoA and anillin. 2011, Pubmed
Goodwin, Minimal mutation of the cytoplasmic tail inhibits the ability of E-cadherin to activate Rac but not phosphatidylinositol 3-kinase: direct evidence of a role for cadherin-activated Rac signaling in adhesion and contact formation. 2003, Pubmed
Grashoff, Measuring mechanical tension across vinculin reveals regulation of focal adhesion dynamics. 2010, Pubmed
Hoj, Cellular contractility changes are sufficient to drive epithelial scattering. 2014, Pubmed
Houk, Membrane tension maintains cell polarity by confining signals to the leading edge during neutrophil migration. 2012, Pubmed
Itoh, Activation of rac and cdc42 video imaged by fluorescent resonance energy transfer-based single-molecule probes in the membrane of living cells. 2002, Pubmed
Kashef, Cadherin-11 regulates protrusive activity in Xenopus cranial neural crest cells upstream of Trio and the small GTPases. 2009, Pubmed , Xenbase
Katsamba, Linking molecular affinity and cellular specificity in cadherin-mediated adhesion. 2009, Pubmed
Kuriyama, In vivo collective cell migration requires an LPAR2-dependent increase in tissue fluidity. 2014, Pubmed , Xenbase
Lin, Mechanosensing of substrate thickness. 2010, Pubmed
Martin, A growth factor-induced, spatially organizing cytoskeletal module enables rapid and persistent fibroblast migration. 2014, Pubmed
Matthews, Directional migration of neural crest cells in vivo is regulated by Syndecan-4/Rac1 and non-canonical Wnt signaling/RhoA. 2008, Pubmed , Xenbase
McGrail, SNAIL-induced epithelial-to-mesenchymal transition produces concerted biophysical changes from altered cytoskeletal gene expression. 2015, Pubmed
Monier, An actomyosin-based barrier inhibits cell mixing at compartmental boundaries in Drosophila embryos. 2010, Pubmed
Moore, Par3 controls neural crest migration by promoting microtubule catastrophe during contact inhibition of locomotion. 2013, Pubmed , Xenbase
Nandadasa, N- and E-cadherins in Xenopus are specifically required in the neural and non-neural ectoderm, respectively, for F-actin assembly and morphogenetic movements. 2009, Pubmed , Xenbase
Noren, p120 catenin regulates the actin cytoskeleton via Rho family GTPases. 2000, Pubmed
Ouyang, N-cadherin regulates spatially polarized signals through distinct p120ctn and β-catenin-dependent signalling pathways. 2013, Pubmed
Priya, Making a Choice: How Cadherin Switching Controls Cell Migration. 2015, Pubmed
Roszik, Evaluation of intensity-based ratiometric FRET in image cytometry--approaches and a software solution. 2009, Pubmed
Roycroft, Forcing contact inhibition of locomotion. 2015, Pubmed , Xenbase
Scarpa, A novel method to study contact inhibition of locomotion using micropatterned substrates. 2013, Pubmed
Stramer, Clasp-mediated microtubule bundling regulates persistent motility and contact repulsion in Drosophila macrophages in vivo. 2010, Pubmed
Theveneau, Chase-and-run between adjacent cell populations promotes directional collective migration. 2013, Pubmed
Theveneau, Collective chemotaxis requires contact-dependent cell polarity. 2010, Pubmed , Xenbase
Trichet, Evidence of a large-scale mechanosensing mechanism for cellular adaptation to substrate stiffness. 2012, Pubmed
Tseng, Spatial organization of the extracellular matrix regulates cell-cell junction positioning. 2012, Pubmed
Valls, Upon Wnt stimulation, Rac1 activation requires Rac1 and Vav2 binding to p120-catenin. 2012, Pubmed , Xenbase
Wang, Light-mediated activation reveals a key role for Rac in collective guidance of cell movement in vivo. 2010, Pubmed
Wang, Cell prestress. I. Stiffness and prestress are closely associated in adherent contractile cells. 2002, Pubmed
Wheelock, Cadherin switching. 2008, Pubmed
Wildenberg, p120-catenin and p190RhoGAP regulate cell-cell adhesion by coordinating antagonism between Rac and Rho. 2006, Pubmed
Woods, Directional collective cell migration emerges as a property of cell interactions. 2014, Pubmed , Xenbase
Wrighton, Cell migration: EMT promotes contact inhibition of locomotion. 2015, Pubmed
Wu, A genetically encoded photoactivatable Rac controls the motility of living cells. 2009, Pubmed
Xiao, Cellular levels of p120 catenin function as a set point for cadherin expression levels in microvascular endothelial cells. 2003, Pubmed
