|
Fig. 1.
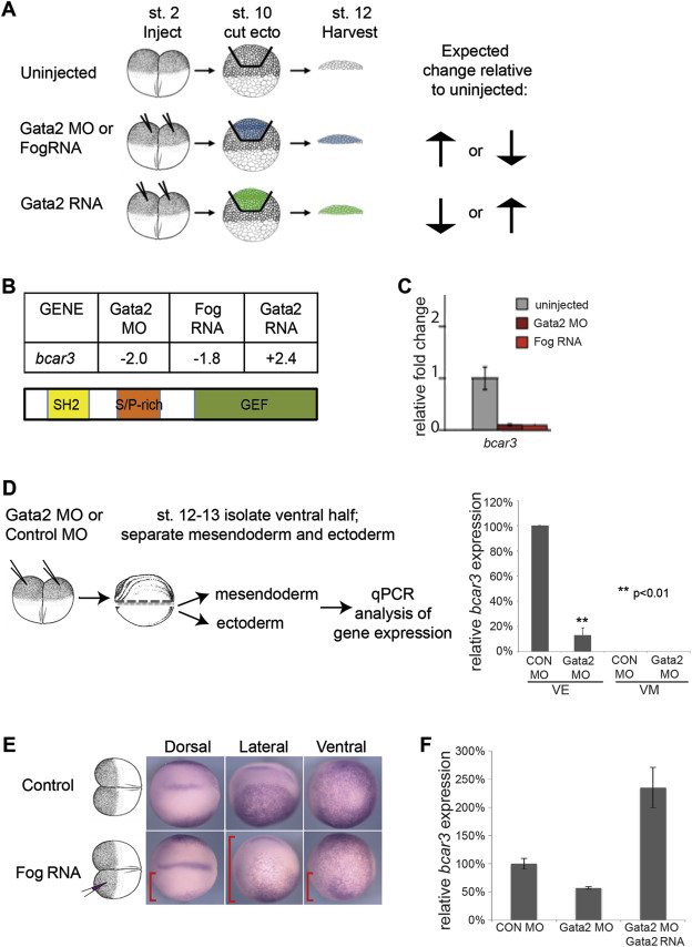
Identification of bcar3 as a target of Gata2 in ectoderm during gastrulation. (A) Schematic of strategy for microarray analysis and target gene identification. Gata2 MO (40 ng), Fog RNA (500 pg) or Gata2 RNA (500 pg) was injected into both cells of two-cell embryos and ectoderm was explanted when embryos reached stage 10. When sibling embryos reached stage 12, RNA was isolated from ectoderm for microarray analysis. Genes showing upregulation in Gata2 MO and Fog RNA injected embryos, and downregulation in Gata2 RNA injected embryos were identified as putative negative targets of Gata2. Genes showing downregulation in Gata2 MO and Fog RNA injected embryos, and upregulation in Gata2 RNA injected embryos were identified as putative positive targets of Gata2. (B) Table showing fold change in bcar3 expression relative to uninjected controls detected by microarray analysis and schematic diagram of Bcar3 structure, SH2: Src homology 2 domain, S/P-rich: Serine/Proline-rich domain, GEF: Guanine nucleotide exchange factor like domain. (C) qPCR analysis of bcar3 gene expression in ectodermal explants isolated at stage 10 from embryos that had been injected with Gata2 MO or Fog RNA and cultured to stage 12. The level of expression of bcar3 was normalized to that in ectoderm from uninjected controls. (D) Gata2 MO (40 ng) or control MO (40 ng) were injected into both cells of two-cell embryos and ventral ectoderm and ventral mesendoderm were dissected at stage 12â13. RNA was extracted from tissue from 10 pooled explants in three independent experiments and bcar3 gene expression was analyzed by qPCR. The level of expression of bcar3 was normalized to that in ectoderm from control MO injected embryos. VE: ventral ectoderm, VM: ventral mesendoderm, ND: not detected. (E) Fog RNA (500 pg) was injected into one cell of two-cell embryos and expression of bcar3 was examined at stage 15 using WMISH. Uninjected embryos were used as controls. In each row, dorsal, lateral and ventral views of the same embryo are shown. Brackets indicate the Fog RNA injected side. (F) Gata2 MO (40 ng), control MO (40 ng), or Gata2 MO (40 ng) and Gata2 RNA (1 ng) together was injected into both cells of two-cell embryos and ectoderm was explanted when embryos reached stage 10. When sibling embryos reached stage 12, RNA was isolated from ectoderm for qPCR analysis. The level of expression of bcar3 was normalized to that in ectoderm from control MO injected embryos. |
|
Fig. 2.
Expression patterns of gata2, bcar3 and bcar1 during Xenopus development (A) Northern analysis showing bcar3 RNA transcripts. odc was used as a loading control. All lanes are from the same blot, aligned following removal of intervening lanes (following the 2nd and 3rd lanes) using Photoshop. N/F: Nieuwkoop and Faber stages. (B-II) WMISH analysis of expression of gata2 (BâD and MâQ), bcar3 (EâH, RâV and BBâEE) and bcar1 (IâL, WâAA and FFâII) during development. For each stage, the same embryo is shown in animal, vegetal, lateral, dorsal or ventral views. The embryos in panels CC and GG were mounted in Murray's clear to visualize internal structures. Brown is pigment. All other embryos were photographed in PBS to visualize superficial structures. (DD, EE, HH and II) Transverse sections of previously stained st. 34 embryo at the level shown in panels CC and GG respectively. Np: neural plate, n: notochord, anf: anterior neural folds, b: brain, sm: somitic mesoderm, e: eye, cg: cement gland, g: cranial ganglia, sc: spinal cord, fm: fin mesenchyme, tb: tail bud, ma: abdominal muscle anlagen, p: pronephros, c: cloaca, ba: branchial arches, vbi: ventral blood island. |
|
Fig. 3.
bcar3 is ubiquitously expressed at the onset of gastrulation but becomes restricted to prospective notochord and ventral ectoderm by the end of gastrulation (A) Semi quantitative RT-PCR was used to analyze expression of bcar3, foxi1, t, sox17α and odc (as a loading control) in equivalent amounts of RNA from whole embryos (WE) or from ectoderm (EC), dorsal mesoderm (DM), ventral mesoderm (VM) or endoderm (EN) dissected from embryos at stage 10. Reverse transcriptase was omitted from one set of samples (-RT) as a control for genomic contamination. (BâM) Expression of bcar3, foxi1, t and sox17α was analyzed by in situ hybridization of probes to bisected embryos at stage 10, 11 and 13. Stage 10 and 11 embryos are oriented with dorsal to the right and stage 13 embryos are oriented with dorsal to the top. Arrows indicate ectoderm (blue), dorsal mesoderm (orange), ventral mesoderm (red) and endoderm (yellow).
|
|
bcar1 (breast cancer anti-estrogen resistance 1) gene expression in Xenopus laevis embryo, assayed via in situ hybridization, NF stage 20, dorsal view, anterior up. |
|
bcar1 (breast cancer anti-estrogen resistance 1) gene expression in Xenopus laevis embryo, assayed via in situ hybridization, NF stage 34, lateral view, anterior left, dorsal up. |
|
bcar3 (breast cancer anti-estrogen resistance 3) gene expression in Xenopus laevis embryo, assayed via in situ hybridization, NF stage 3, lateral view, animal up. |
|
bcar3 (breast cancer anti-estrogen resistance 3) gene expression in Xenopus laevis embryo, assayed via in situ hybridization, NF stage 9, lateral view, animal up. |
|
bcar3 (breast cancer anti-estrogen resistance 3) gene expression in Xenopus laevis embryo, assayed via in situ hybridization, NF stage 18, dorsal view, anterior up. |
|
bcar3 (breast cancer anti-estrogen resistance 3) gene expression in Xenopus laevis embryo, assayed via in situ hybridization, NF stage 34, lateral view, anterior left, dorsal up. |