Click here to close Hello! We notice that you are using Internet Explorer, which is not supported by Xenbase and may cause the site to display incorrectly. We suggest using a current version of Chrome, FireFox, or Safari.
XB-ART-51774
Cell 2016 Jan 28;1643:420-32. doi: 10.1016/j.cell.2015.12.020.
Show Gene links Show Anatomy links

Electron Transport Chain Remodeling by GSK3 during Oogenesis Connects Nutrient State to Reproduction.

Sieber MH, Thomsen MB, Spradling AC.


???displayArticle.abstract???
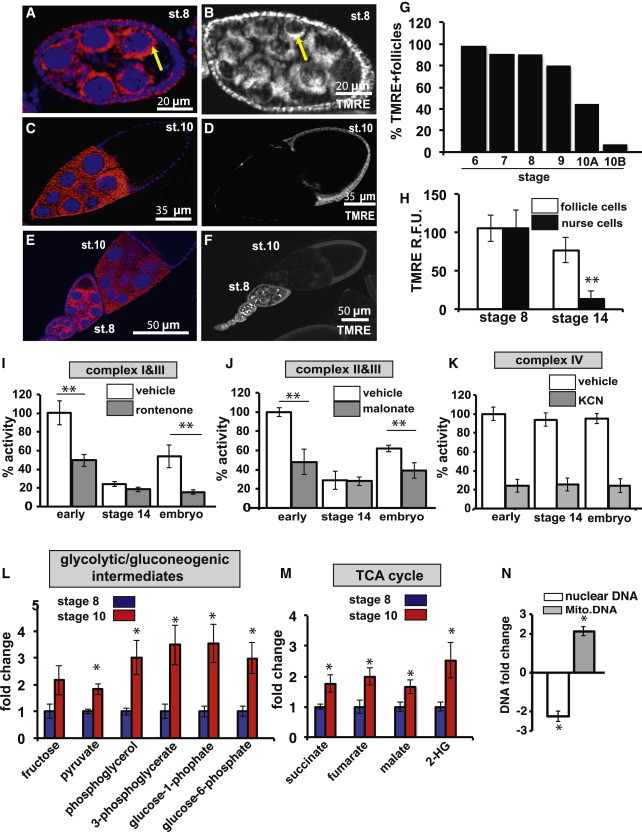
Reproduction is heavily influenced by nutrition and metabolic state. Many common reproductive disorders in humans are associated with diabetes and metabolic syndrome. We characterized the metabolic mechanisms that support oogenesis and found that mitochondria in mature Drosophila oocytes enter a low-activity state of respiratory quiescence by remodeling the electron transport chain (ETC). This shift in mitochondrial function leads to extensive glycogen accumulation late in oogenesis and is required for the developmental competence of the oocyte. Decreased insulin signaling initiates ETC remodeling and mitochondrial respiratory quiescence through glycogen synthase kinase 3 (GSK3). Intriguingly, we observed similar ETC remodeling and glycogen uptake in maturing Xenopus oocytes, suggesting that these processes are evolutionarily conserved aspects of oocyte development. Our studies reveal an important link between metabolism and oocyte maturation.

???displayArticle.pubmedLink??? 26824655
???displayArticle.pmcLink??? PMC6894174
???displayArticle.link??? Cell
???displayArticle.grants??? [+]

Species referenced: Xenopus laevis
Genes referenced: atp5f1a atp5mc1 dnai1 gsk3b ins nos1


???attribute.lit??? ???displayArticles.show???
References [+] :
Acevedo, Insulin signaling in mouse oocytes. 2007, Pubmed