|
Fig. 1. PLD1 is dynamically expressed during Xenopus development. (A) Schematic diagrams of PLD1 in various species. PLD1 is well conserved among vertebrates. The number of amino acids in each PLD1 protein is indicated. (B) In situ hybridization assay with PLD1 and sagittal section views. Endogenous PLD1 was expressed in the involuting mesoderm and the overlying ectoderm. A white arrow indicates dorsal lips of stage 10.5 embryos and right panel is a magnified view of a white rectangle. (C) PLD1 protein was asymmetrically enriched in the dorsal region. Dorsal Marginal Zone (DMZ), Ventral Marginal Zone (VMZ), and Animal Cap (AC) were subjected to western blotting with anti-PLD1 antibody. |
|
Fig. 2. Loss-of-function and Gain-of-function of PLD1 cause defective gastrulation. (A) Western blotting analysis showing the efficacy and specificity of PLD1 MO. Embryos co-injected with PLD1 MO (40 ng) and ORF PLD1-Myc (500 pg) or UTR PLD1-Myc (500 pg) were subjected to western blotting with anti-Myc antibody. UTR-PLD1-Myc depicts Myc-tagged PLD1 open reading frame (ORF) containing partial untranslated region (UTR) which is provided to the target of PLD1 MO. ORF-PLD1-Myc is an off-target construct lacking UTR. (B) Four-cell stage embryos were injected into two dorsal blastomeres with PLD1 MO (40 ng). PLD1 MO led to conventional gastrulation defective phenotypes and these embryos were rescued by coinjection with PLD1 mRNA (1 ng). (C) Quantification of Fig. 2B. (D) Human PLD1 has similar effects on the gastrulation movements. Four-cell stage embryos were injected into two dorsal blastomeres with hPLD1a (500 pg), hPLD1b (500 pg), or PLD1 MO (40 ng) as indicated. (E) Quantification of Fig. 2D. |
|
Fig. 3. PLD1 is required for convergent extension movements. (A) PLD1 is involved in convergent extension movements. DMZ explants were dissected at stage 10.5 and cultured until stage 20. PLD1 MO (40 ng) or PLD1 (300 pg) blocked elongation of DMZ explants and co-injection of PLD1 MO with PLD1 (1 ng) rescued its blockade. (B) Quantification of Fig. 3A. The Y-axis indicates the length/width ratio (L/W) of each DMZs. Error bars denote standard deviations. Asterisk indicates p<0.005 when compared to the uninjected control with PLD1-, PLD1+PLDMO and PLD1 MO- injected explants, respectively. (C) In situ hybridization for Gsc and Xnot. Before the onset of CE movements (st.10.25), PLD1 knockdown could not alter expression of Gsc. Converged and extended expression pattern of Xnot was inhibited in PLD1 morphants at mid-gastrula (st.11.5) and early-neurula (st.13). (D) RT-PCR analysis using primers specific for Chordin (Chd), Gsc, Xbra, and Xnr3. Ornithine decarboxylase (ODC) serves as a loading control. (â) RT, a negative control of no reverse transcriptase. DMZ explants from embryos injected with Control MO (40 ng), PLD1 MO (40 ng), or PLD1 RNA (500 pg) were analyzed at stage 10.5. |
|
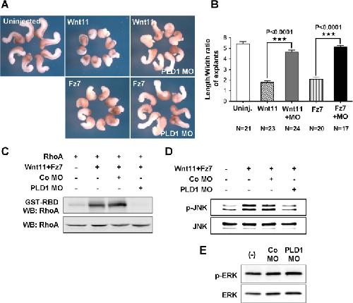
Fig. 4. PLD1 is involved in the Wnt/PCP signaling pathway. (A) PLD1 controls convergent extension movements downstream of Wnt11 and Fz7. Four-cell stage embryos were injected into two dorsal blastomeres with Wnt11 (1 ng), Fz7 (1 ng), and PLD1 MO (40 ng) as indicated. Uninj., uninjected DMZ explants. Wnt11- or Fz7-induced blockade of DMZ elongation were partially rescued by coexpression with PLD1 MO. (B) Quantification of Fig. 4A. The Y-axis indicates the length/width ratio (L/W) of each DMZs. Error bars denote standard deviations. Asterisk indicates p<0.005 when compared to the Wnt11 with Wnt11+ PLD1 MO and Fz7 with Fz7+PLD1 MO-injected explants, respectively. (C, D) PLD1 is required for activation of RhoA and elevation of phospho-JNK levels. Four-cell stage embryos were injected with Wnt11 (500 pg), Fz7 (500 pg), RhoA (300 pg), Co MO (40 ng), and PLD1 MO (40 ng) as indicated, and then DMZ tissues were dissected at stage 10.5 and cultured until stage 12. GTP-bound RhoA in cell lysates were precipitated with GST-RBD and determined by western blotting with anti-RhoA antibody (C). JNK and phospho-JNK levels were determined by western blotting with anti-JNK and anti-phospho JNK antibodies, respectively (D). (E) PLD1 is not required for FGF or PDGF signaling during gastrulation. Xenopus DMZ tissues injected with Co MO (40 ng) or PLD1 MO (40 ng) and uninjected DMZ tissues were dissected at stage 10.5, cultured until stage 12 and analyzed by western blotting with anti-phospho-ERK and ERK antibody. Knockdown of PLD1 did not affect phosphorylation of ERK. |
|
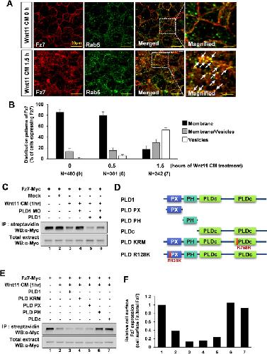
Fig. 5. PLD1 regulates Wnt/PCP signal-induced Fz7 receptor endocytosis. (A) Wnt11 effectively induced internalization of Fz7. The early DMZ injected with Fz7-Myc (1 ng) and Rab5-GFP (1 ng) was dissected at stage 10, cultured with Wnt11 CM for 1.5 h. Fz7-Myc was immunostained with anti-Myc antibody and anti-mouse secondary antibody conjugated with Alexa-594. Injection of both Fz7-Myc and Rab5-GFP RNA did not caused any defects before fixation. (B) Quantification of immunostaining analysis for internalization of Fz7 upon Wnt11 CM stimulation. Fz7 signal expressing cells were categorized according to its subcellular localization. The results shown are means±SEM from three more experiments. The number of cells and embryos tested (in brackets) are given. Note that 1.5 h of Wnt11 CM treatment increased vesicle distributions of Fz7, indicating that Fz7 are internalized upon Wnt11 stimulation. (C) Knockdown of PLD1 blocks Wnt11-induced Fz7 endocytosis. DMZ tissues co-injected with Fz7-Myc, PLD1 (300 pg) or PLD1 MO (40 ng) were dissociated into single cells, stimulated with Wnt11 CM for 1 h, and subjected to cell surface biotinylation. Biotinylated cell surface Fz7-Myc was determined by immunoprecipitation with streptavidin-conjugated beads and western blotting with anti-Myc antibody. (D) Schematic diagrams of various PLD1 deletion mutant forms. (E) PLD1 facilitates Wnt11-induced Fz7 endocytosis via PLD PX domain. DMZ tissues were co-injected with Fz7-Myc and PLD1 (300 pg), PLD KRM (500 pg), PLD PX (500 pg), PLD PH (500 pg), or PLDc (500 pg) as indicated. Cell surface biotinylation assay was performed as same with Fig. 5C. (F) Quantification of Fig. 5E. |
|
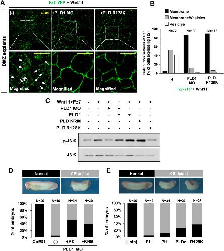
Fig. 6. PLD1 regulates Fz7 endocytosis via GAP activity of PX domain for Dynamin in Xenopus convergent extension movements. (A-C) GAP activity of PLD PX for dynamin is important for Wnt-11 induced Fz7 endocytosis and JNK phosphorylation. (A) Wnt11-induced intracellular punctate pattern of Fz7-YFP was not observed in the presence of PLD1 MO or PLD R128K. DMZ explants co-injected with Fz7-YFP (1 ng) and PLD1 MO (40 ng) or PLDR128K (300 pg) were cultured on a cover glass with Wnt11 CM for 1 h and localization of Fz7-YFP was analyzed by confocal microscope. (B) Quantification of Fig. 6A. The number of cells tested is given. (C) DMZ explants injected with Wnt11 (500 pg), Fz7 (500 pg), PLD R128K (500 pg), PLD KRM (500 pg), PLD1 (300 pg), and PLD1 MO (40 ng) were analyzed for phospho-JNK levels. PLD R128K inhibited elevation of phospho-JNK. (D, E) PLD1 PX domain is important for Xenopus CE movements. (D) PLD1 PX and KRM mutants rescued the CE defective phenotypes caused by PLD1 MO. PLD1 MO (40 ng) with PLD1 PX (500 pg) or PLD1 KRM (250 pg) were injected at two dorsal blastomeres of 4cell stage embryos and cultured up to tadpoles stages. (E) PLD1 full-length (FL) (250 pg), PH (250 pg), PLDc (250 pg) and R128K (250 pg) mutants caused the CE defects. |
|
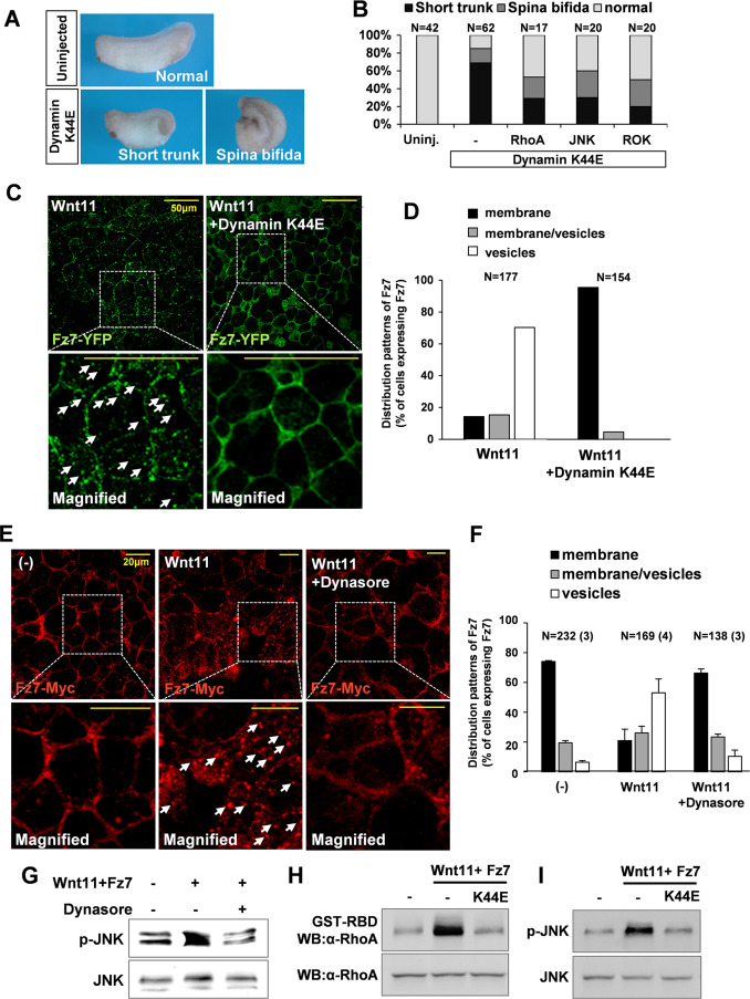
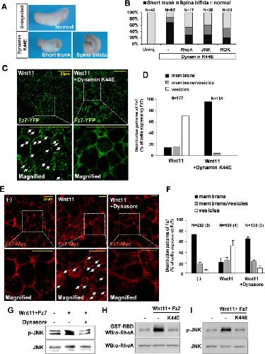
Fig. 7. Dynamin function is important for Xenopus gastrulation and Wnt/PCP signaling. (A) Expression of dominant negative dynamin (Dynamin K44E, 500 pg) at dorsal region of four-cell stage embryos led to gastrulation defects. (B) Dynamin is directly involved in the Wnt/PCP signaling. Dynamin K44E-induced gastrulation defects (Normality: 15%, N=9/62) were partially rescued by coexpression with RhoA (47%, N=8/17), JNK1 (40%, N=8/20), or ROKα (50%, N=10/20). (C) Wnt11-induced intracellular punctate pattern of Fz7 was inhibited by Dynamin K44E in the DMZ. The DMZ explants injected with Fz7-YFP (1 ng) and Dynamin K44E DNA (500 pg) were cultured on a cover glass with Wnt11 CM for 1 h and subcellular localization of Fz7-YFP was analyzed by confocal microscope. (D) Quantification of Fig. 7C. The number of cells analyzed is given. (E) Dynasore inhibits Wnt11-induced internalization of Fz7. The DMZ explants injected with Fz7-Myc (1 ng) were incubated with Dynasore (80 μM) for 1 h prior to cultivation on a cover glass with Wnt11 CM for 1 h, and then immunostained with anti-Myc and anti-mouse secondary antibody conjugated with Alexa-594. Subcellular localization of Fz7 was analyzed by confocal microscope. (F) Quantification of Fig. 7E. The results shown are means±SEM from three more experiments. The number of cells and embryos tested (in brackets) are given. (G) Dynasore inhibits Wnt11-induced phosphorylation of JNK. Dynamin K44E decreased Wnt11 mediated RhoA activation (H) and JNK phosphorylation (I). |
|
Fig. 8. A model for PLD1 mediated Wnt/PCP signal activation during Xenopus CE movements. |
|
Supplementary material Figure S1. PLD1 forms complex with components of Wnt/PCP signaling. HEK293FT cells were transfected with PLD1-GFP (2 μg/100 mm dish), Mock-GFP (2 μg/100 mm dish), Dsh-Myc (1 μg/100 mm dish), RhoA-Myc (1 μg/100 mm dish), and β-arrestin2-HA (1 μg/100 mm dish) as indicated (A, B). Cell lysates were co-immunoprecipitated with indicated antibodies, followed by western blotting to examine their association. (C) PLD1 associates with β2 adaptin in HEK293FT cells. Cell lysates were subjected to co-immunoprecipitation with anti-PLD1, followed by western blotting with anti-β2 adaptin antibody. |
|
Supplementary material Figure S2. PLD1 is required for Fz7-mediated Dvl membrane translocation. Animal caps injected with Dvl-GFP (500 pg), Fz7 (1 ng), PLD1 MO (40 ng) (A) and PLD1 (300 pg) (B) were dissected at the blastula. The subcellular localization of Dvl in the dissected animal caps was analyzed by confocal microscope. |
|
Supplementary material Figure S3. Validation of Fz7-Myc and Rab5-GFP RNAs for cytotoxicity during embryogenesis. 1 ng of Fz7-Myc RNA as well as Rab5-GFP RNAs were injected to the embryos. Note that there was no difference between control (uninjected) embryos and Fz7-Myc or Rab5-GFP injected embryos. When 5 ng of Fz7-Myc RNA was injected, it caused cell death before gastrulation due to side effects of RNA toxicity. |
|
Supplementary material Figure S4. Validation of Wnt11 conditioned medium (CM).Xenopus animal caps were dissected at st.9 and incubated with control CM or Wnt11 CM for 3 h. Evaluation of Wnt/PCP signaling activation was determined by the level of phosphorylated JNK. |
|
pld1 (phospholipase D1) gene expression in Xenopus laevis embryo, assayed via in situ hybridization, NF stage 10.5, lateral view of bisected embryo,dorsal right. |