Click here to close
Hello! We notice that you are using Internet Explorer, which is not supported by Xenbase and may cause the site to display incorrectly.
We suggest using a current version of Chrome,
FireFox, or Safari.
???displayArticle.abstract???
The cranial neural crest (CNC) is a highly motile and multipotent embryonic cell population, which migrates directionally on defined routes throughout the embryo, contributing to facial structures including cartilage, bone and ganglia. Cadherin-mediated cell-cell adhesion is known to play a crucial role in the directional migration of CNC cells. However, migrating CNC co-express different cadherin subtypes, and their individual roles have yet to be fully explored. In previous studies, the expression of individual cadherin subtypes has been analysed using different methods with varying sensitivities, preventing the direct comparison of expression levels. Here, we provide the first comprehensive and comparative analysis of the expression of six cadherin superfamily members during different phases of CNC cell migration in Xenopus. By applying a quantitative RT-qPCR approach, we can determine the copy number and abundance of each expressed cadherin through different phases of CNC migration. Using this approach, we show for the first time expression of E-cadherin and XB/C-cadherin in CNC cells, adding them as two new members of cadherins co-expressed during CNC migration. Cadherin co-expression during CNC migration in Xenopus, in particular the constant expression of E-cadherin, contradicts the classical epithelial-mesenchymal transition (EMT) model postulating a switch in cadherin expression. Loss-of-function experiments further show that E-cadherin is required for proper CNC cell migration in vivo and also for cell protrusion formation in vitro. Knockdown of E-cadherin is not rescued by co-injection of other classical cadherins, pointing to a specific function of E-cadherin in mediating CNC cell migration. Finally, through reconstitution experiments with different E-cadherin deletion mutants in E-cadherin morphant embryos, we demonstrate that the extracellular domain, but not the cytoplasmic domain, of E-cadherin is sufficient to rescue CNC cell migration in vivo.
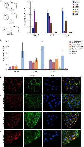
Fig. 1. Expression profile of different cadherin subtypes in Xenopus cranial neural crest (CNC) cells. (A) cDNAs for real-time PCR quantification were synthesized using RNAs extracted from Xenopus CNC explants at stage 17, 20 and 23, respectively. (B) The identities of sample tissues were validated via RT-qPCR amplification with different tissue markers. CNC markers twist, slug and snail were present in high abundance in CNC samples throughout all three assayed stages. The mesodermal marker bra, the placodal marker eya1 and the epithelial marker k81 were barely detectable in all CNC samples. All values were normalized and calibrated to the expression of the reference gene ornithine decarboxylase (ODC) (expression of ODC=1). (C) Copy number (per cell) of E-, N-, XB/C-cadherin, Cadherin-11, PCNS and PAPC in CNC during migration. Copy number of each cadherin was calculated by absolute quantification using standard curves. At least three independent quantifications were performed and the bars indicate average values with standard deviations. Immunofluorescence staining of endogenous XB-cadherin (D), C/XB-cadherin (E), N-cadherin (F) and E-cadherin (G) on CNC explants. CNC cells were labelled with membrane GFP and explanted on a fibronectin-coated surface at stage 17. DAPI staining was used to visualize cell nuclei. All cadherins are prominently localized at cellâcell contacts. Scale bar: 10 μm.
Fig. 2. E-cadherin is expressed in CNC in vivo. (A) Schematics of the experimental approach for labelling CNC cells in whole embryo sections: Xenopus embryo was injected with H2B GFP mRNA and labelled CNC cells were transplanted into another unlabelled wild type host embryo. Transplanted embryos were fixed at stage 25 and transverse sectioned. (BâH) Immunofluorescence staining against endogenous E-cadherin: (B) Mandibular, hyoid and branchial subpopulation of CNC were labelled by H2B GFP in whole embryo section. Cropped image of mandibular (C,D), hyoid (E,F) and branchial (G,H) showed in detail E-cadherin expression at cellâcell contacts. Dashed orange lines indicate the boundaries between epithelia and CNC. Arrows show the staining of E-cadherin in epithelia, arrowheads indicate the staining of E-cadherin in CNC. α-E-cad: anti-E-cadherin antibody; H2B GFP: CNC injected with H2B GFP mRNA; BF: bright field; ma: mandibular; hy: hyoid; br: branchial; Epi: epithelia. Scale bar: 20 μm.
Fig. 3. E-cadherin knockdown blocks CNC migration in vivo. (A) In situ hybridization of CoMO and E-cadMO injected embryos with CNC marker twist and AP2 demonstrates that E-cadherin knockdown causes CNC migration defect. The migration can be restored by co-injection of E-cadMO resistant full-length E-cadherin. (B) Statistic of the in situ hybridization. N=number of experiments and n=number of embryos. (C) Transplanted E-cadherin knockdown CNC cells were in contrast to mbGFP injected CNC cells unable to migrate ventrally into the branchial arches. (D) Statistic of the transplantation experiment. (E) E-cadherin knockdown in CNC cells leads to branchial specific cartilage defect. Ventral view of control morpholino (CoMO) and E-cadherin morpholino injected embryo after cartilage staining with Alcian Blue at stage 44 is shown. Black dashed line indicates the reduced gillcartilage on E-cadherin depleted side of the embryo. White dashed line shows the middle line of the entire cartilage structure. * Indicates injected site and bars show the mean percentage of embryos with CNC migration defect with standard deviations. Significance is calculated according to fisherâs exact test. Scale bar: 200 μm.
Fig. 4. E-cadherin mediated CNC migration cannot be rescued by other classical cadherins. (A) Embryos were injected with E-cadMO together with XB-cadherin, Cadherin-11 or N-cadherin mRNA, respectively. In situ hybridization using AP2 was performed at stage 25 to analyse CNC migration in vivo. (B) Statistic of the in situ hybridization. N=number of experiments and n=number of embryos. * Indicates injected site and bars show average percentage of embryos with CNC migration defect. At least three independent experiments were performed and the average percentage is shown with standard deviations. Significance is calculated according to fisherâs exact test. Scale bar: 200 μm.
Fig. 5. E-cadherin knockdown CNC cells fail to form cell protrusions and displayed reduced motility. (A) CoMO injected CNC explanted on fibronectin-coated surface displayed extensive protrusion formation. (B) E-cadMO treated CNC explant cells exhibited less cell protrusions and showed cell blebbing. (C) Co-injection of full-length E-cadherin rescued cell protrusion formation in E-cadherin morphant CNC cells. (D) Time-lapse images of highly motile CoMO injected CNC explant over six hours. (E) Paths of ten randomly selected cells were traced over six hours and plotted in a diagram. (F) E-cadherin knockdown CNC explant showed restrained motility and individual cells migrated shorter distances (G). CNC cells were labelled with membrane GFP (mbGFP) and histon 2B cherry (H2B cherry) and explanted at stage 17. Scale bar: 50 μm.
Fig. 6. The extracellular domain of E-cadherin is required for CNC migration in vivo. (A) Embryos were injected with indicated constructs and in situ hybridization with AP2 was performed at stage 25. (B) E-cadherin constructs used in the rescue experiments. S: signal peptide; EC: extracellular cadherin (repeat); TM: transmembrane domain; p120 and β-cat: p120 catenin and β-catenin binding site. (C) Statistic of the in situ hybridization. N=number of experiments and n=number of embryos. * Indicates injected site and bars show average percentage of embryos with CNC migration defect. At least three independent experiments were performed and the average percentage is shown with standard deviations. Significance is calculated according to fisherâs exact test. Scale bar: 200 μm.
Fig. S1. Verification of CNCtissue in RT-qPCR samples.
RT-qPCR with different tissue marker genes were used to verify the identity of CNCtissue. CNC explants were dissected at the indicated stages. All values were normalized and calibrated to ODC expression (expression of ODC gene = 1). The bars indicate mean value with standard deviation of at least three independent experiments. CNC specific marker gene (A) twist, (B) snail and (C) slug were present in high abundance in CNC samples throughout all three stages. In the same amount of assessed RNA, the expression of twist as well as that of slug is strongly enriched in CNC sample than in whole embryo sample, whereas the expression of snail did not show this kind of enrichment. (D) The expression levels of the mesoderm marker bra in the CNC samples are barely detectable. (E) In situ hybridization (ISH) for eya1 indicates that placodal tissue is not disturbed when CNC was removed. Scale bar: 200 μm. (F) ISH for eya1 and PCNS on dissected CNC display that the explanted CNC are not contaminated with placodes. Scale bar: 100 μm. (G) ISH for AP2 on several different CNC explants. Scale bar: 200 μm. (H) Immunofluorescence staining of endogenous E-cadherin on CNC explants shown and indicated by the square in (G). CNC cells were labelled with membrane GFP (mbGFP) and explanted on a fibronectin-coated surface. DAPI staining was used to visualize cell nuclei. E-cadherin is prominently localized at cell-cell contacts. Scale bar: 20 μm.
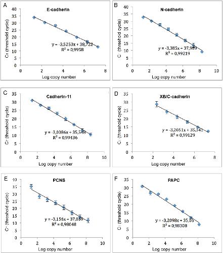
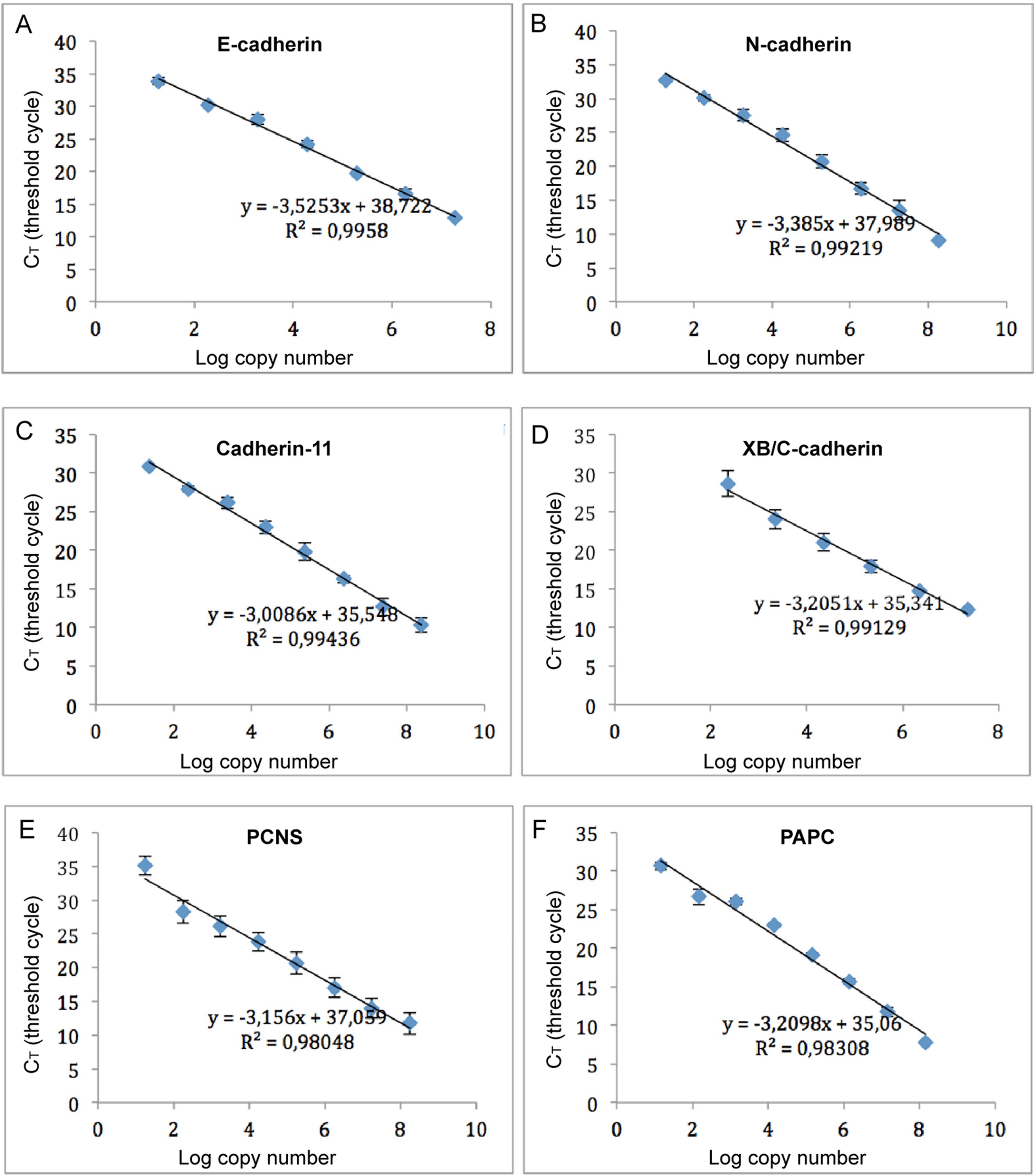
Fig. S2. Standard curves of different cadherins used for absolute quantification analysis.
Standard curves for (A) E-cadherin, (B) N-cadherin, (C) Cadherin-11, (D) XB/C-cadherin, (E) PCNS and (F) PAPC, respectively. The standard curves were calculated with serial 10-fold dilutions of the plasmid DNA, ranging from 10 to 1 à 108 copies/μl. Each standard dilution was amplified by RT-qPCR using validated primers in triplicates. For each gene, the determined CT values were plotted against the logarithm of their calculated initial copy numbers. Independent serial dilutions of the standards were repeated at least three times for each dilution and the mean value with standard deviation is shown. A standard curve was generated by linear regression through the points representing the mean values. The equation for the regression line and the correlation coefficient (R2) are shown above the graph. The equation was used to determine the starting quantity of the test sample from the experimental CT values.
Fig. S3. Comparison of cadherin expressions in whole embryos and in CNC cells.
Whole embryo samples and CNC explants were collected at the indicated stages and same amount of total RNA (150 ng) was deployed for PCR amplification. Copy numbers of (A) E-cadherin, (B) N-cadherin, (C) XB/C-cadherin, (D) Cadherin-11, (E) PCNS and (F) PAPC were determined via absolute quantification of RT-qPCR and copy numbers per ng of RNA were plotted. At least three independent quantifications were performed and the bars indicate mean values with standard deviations.
Fig. S4. Specificity of the E-cadherin antisense morpholino oligonucleotide.
(A) Endogenous E-cadherin expression was significantly reduced in E-cadMO injected embryos, but not in wild type embryos or embryos injected with control morpholino (CoMO). (B) Rescue construct of E-cadherin (E-cadMu) is expressed in the embryo and does not bind the E-cadherin morpholino.
4
Embryos were injected with mRNA of unmutated full length E-cadherin with a HA-tag (E-cadfl-HA) alone or along with E-cadMO. Expression of the MO binding site mutated E-cadherin rescue construct (E-cadMu-HA) is not affected by E-cadMO co-injection. Expression of Cadherin-11 (C), N-cadherin (D) and XB-cadherin (E) are not affected in E-cadherin morphant embryos. Immunodetection was performed on cell lysates against the HA-tag, myc-tag, XB-cadherin and α-Tubulin. WT: uninjected wild type embryos. Anti-α-Tubulin was served as loading control.
Fig. S5. Specification of neural crest is not impaired in E-cadherin knockdown embryos.
(A,C) Embryos were injected with 8 ng E-cadMO at 16-cell stage. Injected embryos are fixed at stage 14 or stage 17 and in situ hybridisation was performed using c-myc and AP2 as probe. * Indicates the injected site. (B,D) Bars indicate the percentage of embryos with reduced expression of marker gene. At least three independent experiments are performed and the average percentage is shown with standard deviations. Significance is calculated according to fisherâs exact test. Scale bar: 100 μm.
Fig. S6. Analysis of apoptosis in E-cadherin knockdown embryos by TUNEL assay.
Embryos were injected with either 8 ng CoMO or 8 ng E-cadMO at 16-cell stage and fixed at stage 17 or stage 23, followed by whole mount TUNEL assay. Apoptosis was not significantly increased in E-cadMO morphant embryos compared to CoMO injected embryos at (A) stage 17 or (B) stage 23. (C) Statistics of the whole mount TUNEL assay. * Indicates the injected site. Significance is calculated according to fisher’s exact test. Scale bar: 200 μm.