Click here to close
Hello! We notice that you are using Internet Explorer, which is not supported by Xenbase and may cause the site to display incorrectly.
We suggest using a current version of Chrome,
FireFox, or Safari.
Cancer Sci
2016 Jun 01;1076:803-11. doi: 10.1111/cas.12940.
Show Gene links
Show Anatomy links
Identification of anti-cancer chemical compounds using Xenopus embryos.
Tanaka M, Kuriyama S, Itoh G, Kohyama A, Iwabuchi Y, Shibata H, Yashiro M, Aiba N.
???displayArticle.abstract???
Cancer tissues have biological characteristics similar to those observed in embryos during development. Many types of cancer cells acquire pro-invasive ability through epithelial-mesenchymal transition (EMT). Similar processes (gastrulation and migration of cranial neural crest cells [CNCC]) are observed in the early stages of embryonic development in Xenopus during which cells that originate from epithelial sheets through EMT migrate to their final destinations. The present study examined Xenopus embryonic tissues to identify anti-cancer compounds that prevent cancer invasion. From the initial test of known anti-cancer drugs, AMD3100 (an inhibitor of CXCR4) and paclitaxel (a cytoskeletal drug targeting microtubules) effectively prevented migration during gastrulation or CNCC development. Blind-screening of 100 synthesized chemical compounds was performed, and nine candidates that inhibited migration of these embryonic tissues without embryonic lethality were selected. Of these, C-157 (an analog of podophyllotoxin) and D-572 (which is an indole alkaroid) prevented cancer cell invasion through disruption of interphase microtubules. In addition, these compounds affected progression of mitotic phase and induced apoptosis of SAS oral cancer cells. SAS tumors were reduced in size after intratumoral injection of C-157, and peritoneal dissemination of melanoma cells and intracranial invasion of glioma cells were inhibited by C-157 and D-572. When the other analogues of these chemicals were compared, those with subtle effect on embryos were not tumor suppressive. These results suggest that a novel chemical-screening approach based on Xenopus embryos is an effective method for isolating anti-cancer drugs and, in particular, targeting cancer cell invasion and proliferation.
Figure 1. Screening of chemicals that perturb gastrulation. (a) X‐Gal staining of a normal embryo after injection of nuclear‐localized β‐galactosidase mRNA into dorsal‐vegetal blastomeres at the eight‐cell stage. Cells stained blue are migrating mesodermal cells.44 (b) Vegetal or posterior‐dorsal views of stage 12–12 1/2 normal embryos (end of gastrulation). Arrows indicate blastopores. (d) Experimental sheme. (c, e, f) stage 12 1/2 embryos treated with 0.05% DMSO (control) or test chemicals (50 μM). (g) Stage 14 normal embryos (neurula stage). (h–k) Embryos at stage 14, treated with 0.05% DMSO (control) or test chemicals (50 μM). Bar = 2 mm.
Figure 2. Screening of chemicals that perturb migration of cranial neural crest cells (CNCC). (a) Experimental scheme. (b) Migratory CNCC streams at the tailbud craniofacial area (stage 30). The blue region indicates CNCC. Arrows indicate the direction of migration. abr, anterior branchial arch; hy, hyoid segment; m, mandibular segment; Op, optic vesicle; Ot, otic vesicle; pbr, posterior branchial arch. (c, d) Whole‐mount in situ hybridization: FoxD3 is a pre‐migratory NCC marker and Dlx2 is a migratory NCC marker. Mixture of these probes indicates whole NCC. DMSO (0.1%) did not affect migratory patterns, which comprised four streams of cranial NCC. (c) Five chemicals induced severe defects in CNCC migration. (d) Three chemicals had relatively mild effects.
Figure 3. 3D gel invasion assays. (a) Schematic showing the experiments in b–g. DiO‐labeled SAS cells and DiI‐labeled cancer‐associated fibroblasts (CAF) were mixed and placed onto the gel. (b–f) Representative photos of sectioned gels after 7 days of incubation. (h) Schematic representation of the experiments in i–l. CAF (DiI‐labeled, red) were embedded in gels in Transwells with 0.4‐μm pores; DiO‐labeled (green) SAS cells were then overlaid onto the gels. After incubation for 9 days, the gels were fixed and sectioned. (g, l) The invasion index was calculated and expressed as a ratio with respect to control cells treated with 0.005% DMSO. Results from three independent experiments are shown as means ± SD. *P < 0.05. Bar = 50 μm.
Figure 4. C‐157 and D‐572 cause mitotic defect in SAS cells. (a) The structure of C‐157 and D‐572. (b–f) All experiments were observed at 15 h after addition of C‐157 and D‐572 (10 μM, each) or nocodazole (2 μM). (b) SAS cells were fixed with methanol and stained with α‐tubulin antibody (green). DNA was stained with DAPI (blue). Panels show spindle microtubules in control cells at metaphase and disrupted microtubules in drug‐treated cells at prometaphase. (c) Phase‐contrast microscope images in control and drug‐treated SAS cells. (d) Giemsa staining of control and drug‐treated SAS cells. After addition of each drug, cells were fixed with methanol/acetic acid and then stained by Giemsa solution. Arrows and arrowheads indicate the chromosome condensation and hyper‐condensation in mitotic phase, respectively. (e) Enlargement of interphase or mitotic cells in (d). (f) Frequency (%) of mitotic cells after C‐157 or D‐572 treatment. Mitotic cells were discriminated by the chromosome condensation as shown in (e) by Giemsa staining. *P < 0.05. (g) Live cell imaging of mitosis in SAS cells. Arrows in control cells indicate the daughter cells created by cell division. “Time 0” was defined as the onset of prophase.
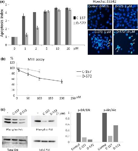
Figure 5. Effects of C‐157 and D‐572 on apoptosis and viability of SAS cells. (a, b) Apoptosis and viability of SAS cells after treatment with chemicals. The results from triplicate samples are shown as the means ± SD. (b, right panels) SAS cells were labeled with Hoechst 33342, and treated with chemicals. Arrows indicate representative apoptotic cells containing condensed or fragmented nucleus. (c) Western blot analysis of SAS cell lysates with antibodies against phosphorylated and total Erk and Akt. The intensity of each band was measured by ImageJ software and the relative ratio of phosphorylated‐to‐total Erk or Akt was calculated.
Figure 6. Effects of C‐157 and D‐572 on tumor growth and invasion. (a) SAS cells were injected subcutaneously in nude mice and each compound (20 μM in 50 μL PBS) was injected three times at the same site as depicted. (b) Tumors were sectioned and subjected to HE staining. (c) Axcel cells were injected into the peritoneal cavity, followed by test chemicals (20 μM, 200 μL) as indicated. Arrow heads indicate disseminated tumors in the mesentery. The number of tumor nodules (>1 mm in diameter) in the mesentery was counted. (d) C6 cells were injected intra‐cranially into nude mice, and test compounds (20 μM, 20 μL) were injected as described in the text. Representative histology of the mouse cerebrum at 9 days post‐injection of tumor cells (H&E stain). T indicates the area occupied by tumor cells. (a–d) Five mice per each group were analyzed. Results are shown as means ± SD. *P < 0.05. Bar = 100 μm.
Carmona-Fontaine,
Contact inhibition of locomotion in vivo controls neural crest directional migration.
2008, Pubmed,
Xenbase
Carmona-Fontaine,
Contact inhibition of locomotion in vivo controls neural crest directional migration.
2008,
Pubmed
,
Xenbase Demetri,
Efficacy and safety of sunitinib in patients with advanced gastrointestinal stromal tumour after failure of imatinib: a randomised controlled trial.
2006,
Pubmed Favata,
Identification of a novel inhibitor of mitogen-activated protein kinase kinase.
1998,
Pubmed Fernandis,
Regulation of CXCR4-mediated chemotaxis and chemoinvasion of breast cancer cells.
2004,
Pubmed Friedl,
Collective cell migration in morphogenesis and cancer.
2004,
Pubmed Friedl,
Collective cell migration in morphogenesis, regeneration and cancer.
2009,
Pubmed Fukui,
SDF-1 alpha regulates mesendodermal cell migration during frog gastrulation.
2007,
Pubmed
,
Xenbase Fuyuhiro,
Upregulation of cancer-associated myofibroblasts by TGF-β from scirrhous gastric carcinoma cells.
2011,
Pubmed Gross,
The critical role of the MAP kinase pathway in meiosis II in Xenopus oocytes is mediated by p90(Rsk).
2000,
Pubmed
,
Xenbase Guerram,
Antineoplastic effects of deoxypodophyllotoxin, a potent cytotoxic agent of plant origin, on glioblastoma U-87 MG and SF126 cells.
2015,
Pubmed Hara,
Directional migration of leading-edge mesoderm generates physical forces: Implication in Xenopus notochord formation during gastrulation.
2013,
Pubmed
,
Xenbase Hardwick,
An oncologist׳s friend: How Xenopus contributes to cancer research.
2015,
Pubmed
,
Xenbase Jiang,
Deoxypodophyllotoxin exerts both anti-angiogenic and vascular disrupting effects.
2013,
Pubmed Joensuu,
Sunitinib for imatinib-resistant GIST.
2006,
Pubmed Kijima,
Regulation of cellular proliferation, cytoskeletal function, and signal transduction through CXCR4 and c-Kit in small cell lung cancer cells.
2002,
Pubmed Kuriyama,
Molecular analysis of neural crest migration.
2008,
Pubmed
,
Xenbase Kuriyama,
Tsukushi controls ectodermal patterning and neural crest specification in Xenopus by direct regulation of BMP4 and X-delta-1 activity.
2006,
Pubmed
,
Xenbase Kuriyama,
In vivo collective cell migration requires an LPAR2-dependent increase in tissue fluidity.
2014,
Pubmed
,
Xenbase Libura,
CXCR4-SDF-1 signaling is active in rhabdomyosarcoma cells and regulates locomotion, chemotaxis, and adhesion.
2002,
Pubmed Mishra,
Expression of xSDF-1α, xCXCR4, and xCXCR7 during gastrulation in Xenopus laevis.
2013,
Pubmed
,
Xenbase Motzer,
Overall survival and updated results for sunitinib compared with interferon alfa in patients with metastatic renal cell carcinoma.
2009,
Pubmed Muñoz-Soriano,
Planar cell polarity signaling in collective cell movements during morphogenesis and disease.
2012,
Pubmed Ogata,
TGF-beta signaling-mediated morphogenesis: modulation of cell adhesion via cadherin endocytosis.
2007,
Pubmed
,
Xenbase Rosenkilde,
Molecular mechanism of AMD3100 antagonism in the CXCR4 receptor: transfer of binding site to the CXCR3 receptor.
2004,
Pubmed Rowinsky,
Paclitaxel (taxol).
1995,
Pubmed Sang,
DPMA, a deoxypodophyllotoxin derivative, induces apoptosis and anti-angiogenesis in non-small cell lung cancer A549 cells.
2013,
Pubmed Satoyoshi,
Asporin activates coordinated invasion of scirrhous gastric cancer and cancer-associated fibroblasts.
2015,
Pubmed Shindoh,
Correlated expression of matrix metalloproteinases and ets family transcription factor E1A-F in invasive oral squamous-cell-carcinoma-derived cell lines.
1996,
Pubmed Simpson,
Sorafenib: in hepatocellular carcinoma.
2008,
Pubmed Sugiyama,
A Curcumin Analog, GO-Y078, Effectively Inhibits Angiogenesis through Actin Disorganization.
2016,
Pubmed
,
Xenbase Taichman,
Use of the stromal cell-derived factor-1/CXCR4 pathway in prostate cancer metastasis to bone.
2002,
Pubmed Takezawa,
Sorafenib inhibits non-small cell lung cancer cell growth by targeting B-RAF in KRAS wild-type cells and C-RAF in KRAS mutant cells.
2009,
Pubmed Tanaka,
Identification of anti-cancer chemical compounds using Xenopus embryos.
2016,
Pubmed
,
Xenbase Tanaka,
Expression of mutated Nck SH2/SH3 adaptor respecifies mesodermal cell fate in Xenopus laevis development.
1997,
Pubmed
,
Xenbase Taneyhill,
Snail2 directly represses cadherin6B during epithelial-to-mesenchymal transitions of the neural crest.
2007,
Pubmed Theveneau,
Neural crest delamination and migration: from epithelium-to-mesenchyme transition to collective cell migration.
2012,
Pubmed
,
Xenbase Theveneau,
Collective chemotaxis requires contact-dependent cell polarity.
2010,
Pubmed
,
Xenbase Theveneau,
Chase-and-run between adjacent cell populations promotes directional collective migration.
2013,
Pubmed Ubbels,
Evidence for a functional role of the cytoskeleton in determination of the dorsoventral axis in Xenopus laevis eggs.
1983,
Pubmed
,
Xenbase Wang,
Deoxypodophyllotoxin induces G2/M cell cycle arrest and apoptosis in SGC-7901 cells and inhibits tumor growth in vivo.
2015,
Pubmed Wani,
Plant antitumor agents. VI. The isolation and structure of taxol, a novel antileukemic and antitumor agent from Taxus brevifolia.
1971,
Pubmed Wolf,
Multi-step pericellular proteolysis controls the transition from individual to collective cancer cell invasion.
2007,
Pubmed Yong,
Antitumor activity of deoxypodophyllotoxin isolated from Anthriscus sylvestris: Induction of G2/M cell cycle arrest and caspase-dependent apoptosis.
2009,
Pubmed Zeelenberg,
The chemokine receptor CXCR4 is required for outgrowth of colon carcinoma micrometastases.
2003,
Pubmed