|
Fig. 1. DâV dissections and experimental flowchart. (A) Dorsal and ventral lip dissection. The upper panel shows a wild-type stage 10.5 Xenopus embryo, while the lower panel shows dorsal (Dlip, top) and ventral lips (Vlip, bottom) dissected from a sibling stage 10.5 embryo. (B) Outline of the RNA-seq analysis pipeline described in materials and methods. |
|
Fig. 2. Distribution of transcripts sequenced from dorsal and ventral lips. (A) Curve showing normal distribution of fold change of dorsal transcripts. The curve was created using 27,594 mRNAs obtained from the first experiment after selecting for abundance of expression; the ordinate indicates the probability that a gene is located in the curve by chance (probability mass function). Genes were organized by the dorsal/ventral natural logarithm, providing dorsal genes with positive values, while assigning negative numbers to ventral genes. (B) A normal Gaussian curve was obtained by artificially removing about 11,000 transcripts expressed at similar levels in both dorsal and ventral lips. The graph indicates that the data obtained was evenly distributed throughout both dorsal and ventral lips and defined the standard deviation. The most dorsal gene was Chordin, 9 standard deviations above the mean, while the most ventrally expressed gene was Sizzled, 8 standard deviations above the mean. (C) Box and whisker plots reveal transcripts upregulated upon bisection of dorsal (Dorsal/WE) or ventral (Ventral/WE) lips compared to uncut wild type whole embryos (WE), and dorsal and ventral transcriptomes (Dorsal/Ventral and Ventral/Dorsal). Only some of the outliers above the whisker are annotated, with Short on the right and Long subgenome genes on the left. Chordin is referred to by its abbreviation chrd in this Figure and throughout the Supplementary Tables and Xnr3 in the main text is referred to as nodal 3 here. Note that cutting the embryo triggers the expression of injury response genes in both fragments. |
|
Fig. 3. The DâV transcriptomes obtained by RNA-seq are highly reproducible. (A) Correlation plot of duplicate dorsal and ventral lip RNA-seq experiments from different egg clutches shows high reproducibility of the method. The correlation scores were calculated as the Pearson Correlation Coefficient (PCC) and color-coded as shown in the scale bar on the right of the panel. Note that Vlip and Dlip samples clustered into groups based on PCC. (B) Heatmap of differentially expressed genes between dorsal and ventral lip libraries. The expression data (RPKM) of each gene across different samples was scaled and represented as z-scores. The expression levels (expressed as logarithm of RPKM) are indicated in the scale bar on the right panel. (C) Table showing the top gene ontology (GO) terms associated with dorsal-specific genes. (D) Table of GO terms for ventral-specific transcripts. |
|
Fig. 4. Gene Set Enrichment Analysis (GSEA) of dorsal and ventral gene signatures. (AâB) The dorsal gene signature (comprised of 107 genes) positively correlated with Chordin (P<0.001), a Spemann organizer marker, and negatively correlated (or anti-correlated) with BAMBI (P<0.001), a marker of ventral tissues. (CâD) The ventral signature (which contains 70 genes) positively correlated with BAMBI (P<0.001), while it negatively correlated with Chordin (P<0.001). (E) SMC1A, used here as a negative control, did not correlate with the dorsal (P=0.355) nor the ventral (not shown) signature. (F) Pkdcc, a novel dorsal gene described here, significantly correlated with the dorsal gene signature (P<0.001). |
|
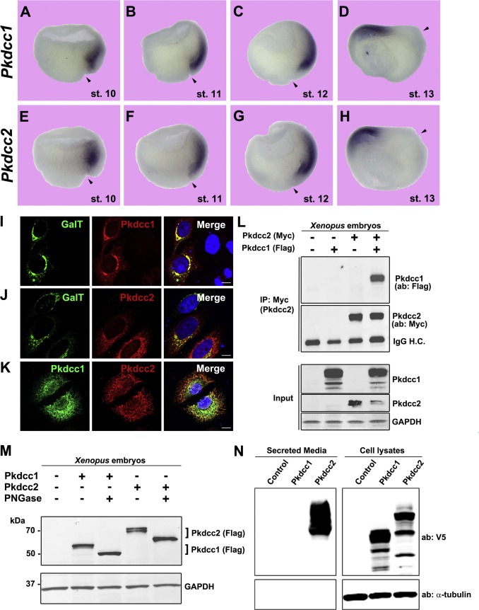
Fig. 5. Pkdcc1 and 2 are expressed in the Spemann organizer and localize to the Golgi apparatus. (AâH) Whole-mount in situ hybridization on hemisectioned Xenopus gastrula embryos showing Pkdcc1 and Pkdcc2 expression pattern from early to late gastrula (stage 10â13). Note the more anterior localization (in anterior endomesoderm) of Pkdcc2 compared to Pkdcc1 at stage 10. By the end of gastrulation Pkdcc1/2 expression was restricted to the prechordal plate. Arrowheads indicate dorsal lip position. (IâK) Immunofluorescence on HeLa cells overexpressing Pkdcc1-Flag and Pkdcc2-myc shows that the two kinases co-localize with the Golgi marker Galactosyl-Transferase (GalT). The two kinases also showed an overlapping subcellular localization. Nuclei were stained with DAPI (merge). Scale bars represent 10 µm. (L) Immunoprecipitation experiment showing physical interaction between Pkdcc1 and Pkdcc2 in Xenopus embryos. Pkdcc1-flag and/or Pkdcc2-myc mRNAs were injected at 4-cell stage and embryos were lysed at stage 12. One third of the total protein extract was saved and used as input. (M) Pkdcc1 and 2 are glycosylated, as shown by the electrophoretic mobility shift caused by PNGase F treatment. (N) Analysis of V5-tagged Pkdcc1 and 2 secretion in HEK293T cells showing that Pkdcc2 was found in the culture medium, indicating extensive secretion. |
|
Fig. 6. Overexpression of Pkdcc enlarges anterior tissues and inhibits canonical Wnt signaling. (AâC) Overexpression of 1 ng of Pkdcc1 or Pkdcc2 mRNA caused expansion of anterior structures such as the cement gland (see insets). Percent of embryos showing enlarged cement gland and head were 0% n=60 for controls; 81% n=54 for Pkdcc1; 84% n=38 for Pkdcc2. (D) This effect is synergistic, since injection of 500 pg each of Pkddc1 and 2 caused an even greater enlargement of the cement gland (98% of the embryos showed this phenotype, n=50). (EâF) Kinase mutant (KM) forms of Pkdcc1 and 2 also caused an increase of cement gland tissues, suggesting that the kinase activity is dispensable for Pkdcc-mediated anteriorizing effects. Percent of embryos showing enlarged cement glands were: 82% n=27 for Pkdcc1-KM; 83% n=24 for Pkdcc2-KM. All embryos are shown from lateral views, insets show ventral view of the cement gland from the same embryos. Arrowheads point to cement gland. (GâL) Whole-mount in situ hybridizations for anterior neural markers show that Pkdcc1 mRNA overexpression expands Otx2,FoxG1 (also known as BF1) and Rx2a. The injected side was identified through Red Gal staining of the lineage tracer nuclear Lacz (nLacz) coinjected with Pkdcc1. Control embryos were injected with nLacz only. Percentage of Pkdcc1-injected embryos showing expanded neural markers: Otx2 66% n=27; FoxG1 76% n=47; Rx2a 92% n=38. (MâO) Pkdcc1 abolishes canonical Wnt signaling. Quantitative RT-PCR analysis performed on animal cap explants co-injected with xWnt8 and Pkdcc1 mRNAs shows that Pkdcc1 greatly reduces induction of canonical Wnt target genes Chordin (Chrd), Siamois (Sia) and Nodal related 3 (Xnr3). GFP mRNA was used as a negative control. Transcript levels of the housekeeping gene ODC were used for normalization. Error bars indicate standard deviations derived from three independent experiments. |
|
Fig. S1. Xenopus Pkdcc1 and 2 are homologous to mammalian Pkdcc. Amino acid comparison between human Pkdcc and the two Xenopus ortholog proteins. The multiple alignment of amino acid sequences was generated using ClustalOmega software (http://www.ebi.ac.uk/Tools/msa/clustalo/) and processed with BOXSHADE (http://www.ch.embnet.org/software/BOX_form.html). The black and grey shaded boxes indicate identical and similar amino acids, respectively. |
|
Fig. S2. Temporal and spatial expression analysis of Pkdcc1/2. (A) Total RNA was obtained from Xenopus laevis embryos at different stages of development and analyzed by RT-PCR. Strong Pkdcc1/2 expression was observed from early gastrula stage (stage 10.5) until tailbud stages. Faint maternal expression was observed at 4-cell stage. Histone 4 (H4) was used as a loading control. H2O and âRT samples are used as negative controls. (B-I) Whole-mount in situ hybridization of Pkdcc1 and 2 at post-gastrula stages showed strong expression in the anterior part of the embryo at stage 13. At stage 15, expression was observed in the lateral plate mesoderm (Pkdcc1) or in the neural tube (Pkdcc2). At stage 24 and 28, robust expression was mainly found in the eye and in the lateral plate mesoderm, with Pkdcc2 lateral plate mesoderm expression being more anteriorly restricted. Abbreviations: lpm, lateral plate mesoderm; nt, neural tube; a, anterior; p, posterior. |
|
Fig. S3. Pkdcc expression is regulated by Wnt and its overexpression induces anterior markers. (A) Schematic representation of the experiment. DMZ (dorsal marginal zone) or VMZ (ventral marginal zone) were explanted from stage 10.5 embryos previously injected at the 4-cell stage with β-catenin morpholino or Xenopus Wnt8 mRNA, respectively. Total RNA was then extracted from the explants, converted into cDNA and analyzed by RT-PCR. (B) Depletion of β-catenin suppressed Pkdcc1 and 2, as well as Chordin (Chd), from DMZ explants. Conversely, Wnt8 overexpression induced ectopic activation of Pkdcc1/2 and Chd transcription in VMZ, while they were not normally transcribed in control VMZ. Stage-matched whole embryos are used as positive control for gene expression, while âRT represents a negative control. H4 is used as a loading control. (C) Quantitative RT-PCR analysis performed on whole embryos injected with β-catenin morpholino or Xenopus Wnt8 mRNA showing induction of Pkdcc. Gene expression levels were normalized to ornithine decarboxylase (ODC) mRNA levels. Error bars are from 3 independent experiments. (D) Xenopus embryos were injected with Pkdcc1 mRNA at 4-cell stage and collected at stage 16 and analyzed by quantitative RT-PCR. mRNA levels of anterior neural markers such as Rx2a, FoxG1, Otx2 and the cement gland marker Xag were increased by overexpression of Pkdcc1. Expression levels were normalized to ornithine decarboxylase (ODC) mRNA levels. Error bars represent 3 independent experiments. |
|
pkdcc.1 (protein kinase domain containing, cytoplasmic homolog, gene 1) gene expression in Xenopus laevis embryo, assayed via in situ hybridization, NF stage 13, dorsal view, anterior left. |
|
pkdcc.1 (protein kinase domain containing, cytoplasmic homolog, gene 1) gene expression in Xenopus laevis embryo, assayed via in situ hybridization, NF stage 15, dorsal view, anterior left. |
|
pkdcc.1 (protein kinase domain containing, cytoplasmic homolog, gene 1) gene expression in Xenopus laevis embryo, assayed via in situ hybridization, NF stage 24, lateral view, anterior left, dorsal up. |
|
pkdcc.1 (protein kinase domain containing, cytoplasmic homolog, gene 1) gene expression in Xenopus laevis embryo, assayed via in situ hybridization, NF stage 28, lateral view, anterior left, dorsal up. |
|
pkdcc.2 (protein kinase domain containing, cytoplasmic homolog, gene 2) gene expression in Xenopus laevis embryo, assayed via in situ hybridization, NF stage 13, dorsal view, anterior left. |
|
pkdcc.2 (protein kinase domain containing, cytoplasmic homolog, gene 2) gene expression in Xenopus laevis embryo, assayed via in situ hybridization, NF stage 15, dorsal view, anterior left. |
|
pkdcc.2 (protein kinase domain containing, cytoplasmic homolog, gene 2) gene expression in Xenopus laevis embryo, assayed via in situ hybridization, NF stage 24, lateral view, anterior left, dorsal up. |
|
pkdcc.2 (protein kinase domain containing, cytoplasmic homolog, gene 2) gene expression in Xenopus laevis embryo, assayed via in situ hybridization, NF stage 28, lateral view, anterior left, dorsal up. |