XB-ART-52060
Nat Commun
2016 Apr 22;7:11391. doi: 10.1038/ncomms11391.
Show Gene links
Show Anatomy links
Selective inhibition of the kinase DYRK1A by targeting its folding process.
Kii I, Sumida Y, Goto T, Sonamoto R, Okuno Y, Yoshida S, Kato-Sumida T, Koike Y, Abe M, Nonaka Y, Ikura T, Ito N, Shibuya H, Hosoya T, Hagiwara M.
???displayArticle.abstract???
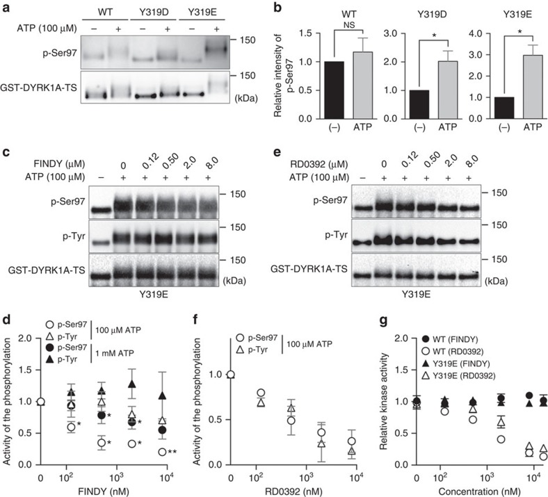
Autophosphorylation of amino-acid residues is part of the folding process of various protein kinases. Conventional chemical screening of mature kinases has missed inhibitors that selectively interfere with the folding process. Here we report a cell-based assay that evaluates inhibition of a kinase at a transitional state during the folding process and identify a folding intermediate-selective inhibitor of dual-specificity tyrosine-phosphorylation-regulated kinase 1A (DYRK1A), which we refer to as FINDY. FINDY suppresses intramolecular autophosphorylation of Ser97 in DYRK1A in cultured cells, leading to its degradation, but does not inhibit substrate phosphorylation catalysed by the mature kinase. FINDY also suppresses Ser97 autophosphorylation of recombinant DYRK1A, suggesting direct inhibition, and shows high selectivity for DYRK1A over other DYRK family members. In addition, FINDY rescues DYRK1A-induced developmental malformations in Xenopus laevis embryos. Our study demonstrates that transitional folding intermediates of protein kinases can be targeted by small molecules, and paves the way for developing novel types of kinase inhibitors.
???displayArticle.pubmedLink??? 27102360
???displayArticle.pmcLink??? PMC4844702
???displayArticle.link??? Nat Commun
Species referenced: Xenopus laevis
Genes referenced: cdc37 dyrk1a dyrk1a.2 dyrk2 fkbp1a mapt ncam1
???attribute.lit??? ???displayArticles.show???
References [+] :
Adayev,
Dual-specificity tyrosine phosphorylation-regulated kinase 1A does not require tyrosine phosphorylation for activity in vitro.
2007, Pubmed
Adayev, Dual-specificity tyrosine phosphorylation-regulated kinase 1A does not require tyrosine phosphorylation for activity in vitro. 2007, Pubmed
Altafaj, Neurodevelopmental delay, motor abnormalities and cognitive deficits in transgenic mice overexpressing Dyrk1A (minibrain), a murine model of Down's syndrome. 2001, Pubmed
Alvarez, DYRK1A autophosphorylation on serine residue 520 modulates its kinase activity via 14-3-3 binding. 2007, Pubmed
Arron, NFAT dysregulation by increased dosage of DSCR1 and DYRK1A on chromosome 21. 2006, Pubmed
Baell, New substructure filters for removal of pan assay interference compounds (PAINS) from screening libraries and for their exclusion in bioassays. 2010, Pubmed
Banaszynski, A rapid, reversible, and tunable method to regulate protein function in living cells using synthetic small molecules. 2006, Pubmed
Becker, Activation, regulation, and inhibition of DYRK1A. 2011, Pubmed
Caplan, Molecular chaperones and protein kinase quality control. 2007, Pubmed
Chico, Targeting protein kinases in central nervous system disorders. 2009, Pubmed
Crews, Mouse Erk-1 gene product is a serine/threonine protein kinase that has the potential to phosphorylate tyrosine. 1991, Pubmed
Daggett, The present view of the mechanism of protein folding. 2003, Pubmed
Dowjat, Trisomy-driven overexpression of DYRK1A kinase in the brain of subjects with Down syndrome. 2007, Pubmed
Edelman, Protein serine/threonine kinases. 1987, Pubmed
Greggio, The Parkinson disease-associated leucine-rich repeat kinase 2 (LRRK2) is a dimer that undergoes intramolecular autophosphorylation. 2008, Pubmed
Gwack, A genome-wide Drosophila RNAi screen identifies DYRK-family kinases as regulators of NFAT. 2006, Pubmed
Himpel, Identification of the autophosphorylation sites and characterization of their effects in the protein kinase DYRK1A. 2001, Pubmed
Ho, Site-directed mutagenesis by overlap extension using the polymerase chain reaction. 1989, Pubmed
Horton, Engineering hybrid genes without the use of restriction enzymes: gene splicing by overlap extension. 1989, Pubmed
Hyodo-Miura, Involvement of NLK and Sox11 in neural induction in Xenopus development. 2002, Pubmed , Xenbase
Kamikawaji, Identification of the autophosphorylation sites of LRRK2. 2009, Pubmed
Karaman, A quantitative analysis of kinase inhibitor selectivity. 2008, Pubmed
Karnitz, Cdc37 regulation of the kinome: when to hold 'em and when to fold 'em. 2007, Pubmed
Kentrup, Dyrk, a dual specificity protein kinase with unique structural features whose activity is dependent on tyrosine residues between subdomains VII and VIII. 1996, Pubmed
Keshwani, Cotranslational cis-phosphorylation of the COOH-terminal tail is a key priming step in the maturation of cAMP-dependent protein kinase. 2012, Pubmed
Kimura, The DYRK1A gene, encoded in chromosome 21 Down syndrome critical region, bridges between beta-amyloid production and tau phosphorylation in Alzheimer disease. 2007, Pubmed
Kinstrie, Characterization of a domain that transiently converts class 2 DYRKs into intramolecular tyrosine kinases. 2010, Pubmed
Laguna, Triplication of DYRK1A causes retinal structural and functional alterations in Down syndrome. 2013, Pubmed
Liu, Overexpression of Dyrk1A contributes to neurofibrillary degeneration in Down syndrome. 2008, Pubmed
Lochhead, Protein kinase activation loop autophosphorylation in cis: overcoming a Catch-22 situation. 2009, Pubmed
Lochhead, Activation-loop autophosphorylation is mediated by a novel transitional intermediate form of DYRKs. 2005, Pubmed
Lochhead, A chaperone-dependent GSK3beta transitional intermediate mediates activation-loop autophosphorylation. 2006, Pubmed
Lochhead, dDYRK2: a novel dual-specificity tyrosine-phosphorylation-regulated kinase in Drosophila. 2003, Pubmed
Malinge, Increased dosage of the chromosome 21 ortholog Dyrk1a promotes megakaryoblastic leukemia in a murine model of Down syndrome. 2012, Pubmed
Mendgen, Privileged scaffolds or promiscuous binders: a comparative study on rhodanines and related heterocycles in medicinal chemistry. 2012, Pubmed
Muraki, Manipulation of alternative splicing by a newly developed inhibitor of Clks. 2004, Pubmed , Xenbase
Noble, CRAF autophosphorylation of serine 621 is required to prevent its proteasome-mediated degradation. 2008, Pubmed
Ogawa, Development of a novel selective inhibitor of the Down syndrome-related kinase Dyrk1A. 2010, Pubmed , Xenbase
Patricelli, Functional interrogation of the kinome using nucleotide acyl phosphates. 2007, Pubmed
Polier, ATP-competitive inhibitors block protein kinase recruitment to the Hsp90-Cdc37 system. 2013, Pubmed
Ryoo, DYRK1A-mediated hyperphosphorylation of Tau. A functional link between Down syndrome and Alzheimer disease. 2007, Pubmed
Satoh, Nemo-like kinase-myocyte enhancer factor 2A signaling regulates anterior formation in Xenopus development. 2007, Pubmed , Xenbase
Shen, Inhibition of DYRK1A and GSK3B induces human β-cell proliferation. 2015, Pubmed
Sonamoto, Identification of a DYRK1A Inhibitor that Induces Degradation of the Target Kinase using Co-chaperone CDC37 fused with Luciferase nanoKAZ. 2015, Pubmed
Soundararajan, Structures of Down syndrome kinases, DYRKs, reveal mechanisms of kinase activation and substrate recognition. 2013, Pubmed
Szymczak, Correction of multi-gene deficiency in vivo using a single 'self-cleaving' 2A peptide-based retroviral vector. 2004, Pubmed
Taipale, Chaperones as thermodynamic sensors of drug-target interactions reveal kinase inhibitor specificities in living cells. 2013, Pubmed
Taipale, Quantitative analysis of HSP90-client interactions reveals principles of substrate recognition. 2012, Pubmed
Tejedor, MNB/DYRK1A as a multiple regulator of neuronal development. 2011, Pubmed
Thomas, Full deacylation of polyethylenimine dramatically boosts its gene delivery efficiency and specificity to mouse lung. 2005, Pubmed
Walte, Mechanism of dual specificity kinase activity of DYRK1A. 2013, Pubmed
Wang, A high-throughput chemical screen reveals that harmine-mediated inhibition of DYRK1A increases human pancreatic beta cell replication. 2015, Pubmed
Wegiel, The role of DYRK1A in neurodegenerative diseases. 2011, Pubmed
Zhang, Targeting cancer with small molecule kinase inhibitors. 2009, Pubmed
