XB-ART-52074
Nat Commun
2015 Oct 06;6:8160. doi: 10.1038/ncomms9160.
Show Gene links
Show Anatomy links
Kinesin-5 is a microtubule polymerase.
Chen Y, Hancock WO.
???displayArticle.abstract???
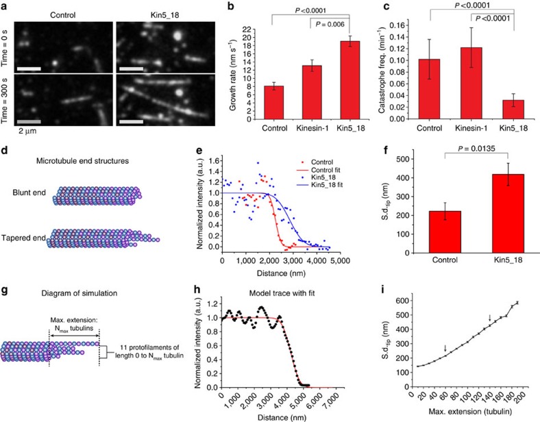
Kinesin-5 slides antiparallel microtubules during spindle assembly, and regulates the branching of growing axons. Besides the mechanical activities enabled by its tetrameric configuration, the specific motor properties of kinesin-5 that underlie its cellular function remain unclear. Here by engineering a stable kinesin-5 dimer and reconstituting microtubule dynamics in vitro, we demonstrate that kinesin-5 promotes microtubule polymerization by increasing the growth rate and decreasing the catastrophe frequency. Strikingly, microtubules growing in the presence of kinesin-5 have curved plus ends, suggesting that the motor stabilizes growing protofilaments. Single-molecule fluorescence experiments reveal that kinesin-5 remains bound to the plus ends of static microtubules for 7 s, and tracks growing microtubule plus ends in a manner dependent on its processivity. We propose that kinesin-5 pauses at microtubule plus ends and enhances polymerization by stabilizing longitudinal tubulin-tubulin interactions, and that these activities underlie the ability kinesin-5 to slide and stabilize microtubule bundles in cells.
???displayArticle.pubmedLink??? 26437877
???displayArticle.pmcLink??? PMC4600729
???displayArticle.link??? Nat Commun
???displayArticle.grants??? [+]
R01 GM076476 NIGMS NIH HHS , R01 GM100076 NIGMS NIH HHS , R01GM076476 NIGMS NIH HHS , R01GM100076 NIGMS NIH HHS
Species referenced: Xenopus laevis
???attribute.lit??? ???displayArticles.show???
References [+] :
Ayaz,
A tethered delivery mechanism explains the catalytic action of a microtubule polymerase.
2014, Pubmed,
Xenbase
Ayaz, A tethered delivery mechanism explains the catalytic action of a microtubule polymerase. 2014, Pubmed , Xenbase
Bieling, A minimal midzone protein module controls formation and length of antiparallel microtubule overlaps. 2010, Pubmed , Xenbase
Brouhard, XMAP215 is a processive microtubule polymerase. 2008, Pubmed , Xenbase
Brust-Mascher, Mitotic motors and chromosome segregation: the mechanism of anaphase B. 2011, Pubmed
Cahu, Motile microtubule crosslinkers require distinct dynamic properties for correct functioning during spindle organization in Xenopus egg extract. 2009, Pubmed , Xenbase
Chen, An EB1-kinesin complex is sufficient to steer microtubule growth in vitro. 2014, Pubmed
Chrétien, Structure of growing microtubule ends: two-dimensional sheets close into tubes at variable rates. 1995, Pubmed
Coombes, Evolving tip structures can explain age-dependent microtubule catastrophe. 2013, Pubmed
Demchouk, Microtubule Tip Tracking and Tip Structures at the Nanometer Scale Using Digital Fluorescence Microscopy. 2011, Pubmed
Desai, Kin I kinesins are microtubule-destabilizing enzymes. 1999, Pubmed , Xenbase
Desai, Microtubule polymerization dynamics. 1997, Pubmed
Du, The kinesin-8 Kif18A dampens microtubule plus-end dynamics. 2010, Pubmed
Ferenz, Mitotic functions of kinesin-5. 2010, Pubmed
Fridman, Kinesin-5 Kip1 is a bi-directional motor that stabilizes microtubules and tracks their plus-ends in vivo. 2013, Pubmed
Friel, The kinesin-13 MCAK has an unconventional ATPase cycle adapted for microtubule depolymerization. 2011, Pubmed
Gardner, Rapid microtubule self-assembly kinetics. 2011, Pubmed
Gardner, Chromosome congression by Kinesin-5 motor-mediated disassembly of longer kinetochore microtubules. 2008, Pubmed
Goulet, Comprehensive structural model of the mechanochemical cycle of a mitotic motor highlights molecular adaptations in the kinesin family. 2014, Pubmed
Gudimchuk, Kinetochore kinesin CENP-E is a processive bi-directional tracker of dynamic microtubule tips. 2013, Pubmed
Gupta, Plus end-specific depolymerase activity of Kip3, a kinesin-8 protein, explains its role in positioning the yeast mitotic spindle. 2006, Pubmed
Hancock, Kinesin's processivity results from mechanical and chemical coordination between the ATP hydrolysis cycles of the two motor domains. 1999, Pubmed
He, The kinesin-4 protein Kif7 regulates mammalian Hedgehog signalling by organizing the cilium tip compartment. 2014, Pubmed
Heck, The kinesin-like protein KLP61F is essential for mitosis in Drosophila. 1993, Pubmed
Hunter, The kinesin-related protein MCAK is a microtubule depolymerase that forms an ATP-hydrolyzing complex at microtubule ends. 2003, Pubmed
Hyman, Role of GTP hydrolysis in microtubule dynamics: information from a slowly hydrolyzable analogue, GMPCPP. 1992, Pubmed
Jiang, Microtubule tip-interacting proteins: a view from both ends. 2011, Pubmed
Kapitein, The bipolar mitotic kinesin Eg5 moves on both microtubules that it crosslinks. 2005, Pubmed , Xenbase
Kapitein, Microtubule cross-linking triggers the directional motility of kinesin-5. 2008, Pubmed , Xenbase
Kapoor, Probing spindle assembly mechanisms with monastrol, a small molecule inhibitor of the mitotic kinesin, Eg5. 2000, Pubmed , Xenbase
Kashina, A bipolar kinesin. 1996, Pubmed
Krzysiak, Dimeric Eg5 maintains processivity through alternating-site catalysis with rate-limiting ATP hydrolysis. 2006, Pubmed
Mayr, A non-motor microtubule binding site is essential for the high processivity and mitotic function of kinesin-8 Kif18A. 2011, Pubmed
Mitchison, Mechanism and function of poleward flux in Xenopus extract meiotic spindles. 2005, Pubmed , Xenbase
Miyamoto, The kinesin Eg5 drives poleward microtubule flux in Xenopus laevis egg extract spindles. 2004, Pubmed , Xenbase
Moores, A mechanism for microtubule depolymerization by KinI kinesins. 2002, Pubmed
Myers, Kinesin-5 regulates the growth of the axon by acting as a brake on its microtubule array. 2007, Pubmed
Nadar, Kinesin-5 is essential for growth-cone turning. 2008, Pubmed
Oguchi, The bidirectional depolymerizer MCAK generates force by disassembling both microtubule ends. 2011, Pubmed
Rogers, Two mitotic kinesins cooperate to drive sister chromatid separation during anaphase. 2004, Pubmed
Rogers, Spindle microtubules in flux. 2005, Pubmed
Ruhnow, Tracking single particles and elongated filaments with nanometer precision. 2011, Pubmed
Sardar, Mitotic kinesin CENP-E promotes microtubule plus-end elongation. 2010, Pubmed
Sawin, Mitotic spindle organization by a plus-end-directed microtubule motor. 1992, Pubmed , Xenbase
Schek, Microtubule assembly dynamics at the nanoscale. 2007, Pubmed
Shastry, Interhead tension determines processivity across diverse N-terminal kinesins. 2011, Pubmed
Shirasu-Hiza, Identification of XMAP215 as a microtubule-destabilizing factor in Xenopus egg extract by biochemical purification. 2003, Pubmed , Xenbase
Stumpff, A tethering mechanism controls the processivity and kinetochore-microtubule plus-end enrichment of the kinesin-8 Kif18A. 2011, Pubmed
Subramanian, Marking and measuring single microtubules by PRC1 and kinesin-4. 2013, Pubmed
Tao, A homotetrameric kinesin-5, KLP61F, bundles microtubules and antagonizes Ncd in motility assays. 2006, Pubmed
Thiede, A chimeric kinesin-1 head/kinesin-5 tail motor switches between diffusive and processive motility. 2013, Pubmed , Xenbase
Valentine, Individual dimers of the mitotic kinesin motor Eg5 step processively and support substantial loads in vitro. 2006, Pubmed
VanBuren, Estimates of lateral and longitudinal bond energies within the microtubule lattice. 2002, Pubmed
van der Vaart, CFEOM1-associated kinesin KIF21A is a cortical microtubule growth inhibitor. 2013, Pubmed
Varga, Yeast kinesin-8 depolymerizes microtubules in a length-dependent manner. 2006, Pubmed
Varga, Kinesin-8 motors act cooperatively to mediate length-dependent microtubule depolymerization. 2009, Pubmed
Waitzman, Mechanism and regulation of kinesin-5, an essential motor for the mitotic spindle. 2014, Pubmed
Wang, Nucleophosmin/B23 inhibits Eg5-mediated microtubule depolymerization by inactivating its ATPase activity. 2010, Pubmed
Widlund, XMAP215 polymerase activity is built by combining multiple tubulin-binding TOG domains and a basic lattice-binding region. 2011, Pubmed
