XB-ART-52331
Cell Rep
2016 Aug 02;165:1445-1455. doi: 10.1016/j.celrep.2016.06.073.
Show Gene links
Show Anatomy links
Formation of a "Pre-mouth Array" from the Extreme Anterior Domain Is Directed by Neural Crest and Wnt/PCP Signaling.
???displayArticle.abstract???
The mouth arises from the extreme anterior domain (EAD), a region where the ectoderm and endoderm are directly juxtaposed. Here, we identify a "pre-mouth array" in Xenopus that forms soon after the cranial neural crest has migrated to lie on either side of the EAD. Initially, EAD ectoderm comprises a wide and short epithelial mass that becomes narrow and tall with cells and nuclei changing shape, a characteristic of convergent extension. The resulting two rows of cells-the pre-mouth array-later split down the midline to surround the mouth opening. Neural crest is essential for convergent extension and likely signals to the EAD through the Wnt/planar cell polarity (PCP) pathway. Fzl7 receptor is locally required in EAD ectoderm, while Wnt11 ligand is required more globally. Indeed, heterologous cells expressing Wnt11 can elicit EAD convergent extension. The study reveals a precise cellular mechanism that positions and contributes to the future mouth.
???displayArticle.pubmedLink??? 27425611
???displayArticle.pmcLink??? PMC4972695
???displayArticle.link??? Cell Rep
???displayArticle.grants??? [+]
F30 DE022989 NIDCR NIH HHS, R01 DE021109 NIDCR NIH HHS, T32 GM007287 NIGMS NIH HHS
Species referenced: Xenopus laevis
Genes referenced: dvl2 frzb fzd7 mapk8 mmp11 pitx1 pitx2 rac1 rho sox9 wnt11 wnt11b
???displayArticle.morpholinos??? fzd7 MO1 sox9 MO1 wnt11b MO1
???attribute.lit??? ???displayArticles.show???
|
|
Figure 1. Coronal Anatomy of Xenopus Face and EAD Ectoderm between Late Neurula and Swimming Tadpole (A and O) Schematic, stages 22â28 and 35/36â40. (BâEâ² and PâSâ²) Coronal sections with β-catenin immunolabeling (two independent experiments; stage 22, n = 10; stage 24, n = 11; stage 26, n = 14; stage 28, n = 14). Midline region (bracket) with bright β-catenin labeling is EAD ectoderm of the pre-mouth array. Bracket: region of 10à image (BâE and PâS) enlarged in 25à view (Bâ²âEâ² and Pâ²âSâ²). Asterisk in (E), pre-mouth array at stage 28, enlarged in (Eâ²). cg, cement gland. (FâI and TâW) Still frames from Claymation of mouth opening found in Movie S2. (I) Pre-mouth array stage of Claymation. (JâMâ² and Xâaâ²) Coronal sections with laminin (green) immunolabeling with propidium iodide (PI) nuclear counterstain (red) (two independent experiments; stage 22, n = 10; stage 24, n = 4; stage 26, n = 6; stage 28, n = 7). Bracket: region of 10à image (JâM and Xâa) enlarged in 25à view (Jâ²âMâ² and Xâ²âaâ²). Asterisk (M), pre-mouth array at stage 28, enlarged in (Mâ²). (Bâ², Câ², Jâ², and Kâ²) White boxes surround lateral regions next to EAD, which fill with NC cells between stages 22 (Bâ² and Jâ²) and 24 (Câ² and Kâ²). Scale bars represent 170 μm (10Ã) and 68 μm (25Ã). |
|
|
Figure 2. Detailed Anatomy and Modeling of Xenopus EAD Ectoderm between Late Neurula and Swimming Tadpole (AâDâ²) Coronal sections with β-catenin (green) immunolabeling with PI nuclear counterstain (red) from stages 22â28 (two independent experiments; stage 22, n = 10; stage 24, n = 11; stage 26, n = 14; stage 28 n = 14). (EâHâ²) Sagittal sections with β-catenin (green) immunolabeling from stages 22â28 (three independent experiments; stage 22, n = 12; stage 24, n = 10; stage 26, n = 12; stage 28, n = 12). (Aâ²âDâ² and Eâ²âHâ²) Cell membranes traced in white. Blue line separates deep EAD from outer ectoderm. Yellow line separates EAD ectoderm from endoderm. (Aâ²â²âDâ²â² and Eâ²â²âHâ²â²) Cell outlines in black. Dotted line is the top of the cement gland (cg). (DâDâ²â²) Pre-mouth array is present and indicated by cell outlines. Scale bar (25Ã), 68 μm. Scale bars (40Ã), 43 μm. (I and J) Model 1. (I) Stage 22. (J) Stage 28. (K and L) Model 2. (K) Stage 22. (L) Stage 28. (M) Quantification of height versus width of EAD (see Experimental Procedures) (three independent experiments; stage 22, n = 12; stage 24, n = 16; stage 26, n = 17; stage 28, n = 47). p values were obtained from unpaired, two-tailed t tests comparing sequential stages. Error bar represents SD. (N) Diagram demonstrating coronal (AâDâ²) and sagittal (EâHâ²) sections. (O) Diagram showing the change in height (H), width (W), and depth (D) of the EAD ectoderm and its surrounding BM between stages 22 and 28. Blue ovals, EAD ectodermal cells undergoing convergent extension. Orange rectangular prism, laminin BM surrounding EAD ectoderm. |
|
|
Figure 3. EAD Ectoderm Undergoes Convergent Extension as the Cranial Neural Crest Approaches the Midline and EAD Convergent Extension Fails to Occur in sox9 LOF Embryos (A) Experimental schematic. (BâDâ²) Coronal sections with mGFP-labeled NC (green) and β-catenin (red) immunolabeling from late neurula (stage 24) to late tailbud (stage 28) (two independent experiments; stage 24, n = 7; stage 26, n = 7; stage 28, n = 4). Midline region (bracket) with bright β-catenin labeling is EAD ectoderm. Bracket: region of 10à image (BâD) enlarged in 40à view (Bâ²âDâ²) and 63à view (Bâ²â²âDâ²â²). cg, cement gland. (E and F) Frontal view of control and sox9 LOF embryos at swimming tadpole (stage 40) assayed in two experiments (control MO in E, n = 24; sox9 MO in F, n = 30.) Dots surround open mouth. Bracket: unopened mouth. Scale bar, 200 μm. (GâHâ²) Coronal sections assayed in four independent experiments (n = 23) with β-catenin immunolabeling and Hoechst nuclear labeling. Midline region with bright β-catenin labeling is EAD ectoderm. Bracket: region of 10à image (G and H) enlarged in 25à view (Gâ² and Hâ²). cg, cement gland. (I) Graph depicting percent of embryos displaying face, mouth, nostril, and pigment formation phenotypes at stage 40 in control and sox9 LOF embryos. p values were obtained from Fisherâs exact probability test. (J) Quantification of height over width of EAD (see Experimental Procedures). p values were obtained from unpaired, two-tailed t tests. Error bar represents SD. Unless otherwise specified, scale bars represent 170 μm (10Ã), 68 μm (25Ã), 43 μm (40Ã), and 27 μm (63Ã). |
|
|
Figure 4. Fzl7 Is Locally Required in the EAD Ectoderm for Convergent Extension Local requirement of Dsh, fzl7, and wnt11 expression tested with an EAD transplant technique. (A) Experimental design: donor LOF tissue was transplanted to uninjected sibling recipients. (BâCâ²) EAD transplant outcome from control or Dep+ RNA donor tissue assayed in three experiments. (B and Bâ²) Control RNA (n = 23). (C and Câ²) Dep+ RNA (n = 22). (Bâ²âCâ²) Overlay of (B) and (C) with GFP fluorescence indicating location of donor transplant in recipient. Dots surround open mouths. Bracket: unopened mouth. Frontal view. cg, cement gland. Scale bar, 200 μm. (DâEâ²) Coronal sections of EAD transplants with control or Dep+ donor tissue assayed in three independent experiments. (D and Dâ²) Control RNA (n = 10); (E and Eâ²) Dep+ RNA (n = 14) with β-catenin immunolabeling. Midline region with bright β-catenin labeling is EAD ectoderm. Bracket: region of 10à image (D and E) enlarged in 25à view (Dâ²âEâ²). (F) Quantification of normal or abnormal structure development depending on background of facial tissue. p values were obtained from Fisherâs exact probability test. (G) Quantification of height over width of EAD (see Experimental Procedures). p values are from unpaired, two-tailed t tests. Error bar represents SD. (HâJ) EAD transplant outcome from control, fzl7, or wnt11 LOF donor tissue assayed in four independent experiments. (H and Hâ²) Control MO (n = 27). (I and Iâ²) fzl7 MO (n = 30). (J and Jâ²) wnt11 MO (n = 30). (Hâ²âJâ²) Overlay of (H)â(J) with GFP fluorescence indicating location of donor transplant in recipient. Dots surround open mouths. Bracket: unopened mouth. Frontal view. Scale bar, 200 μm. (KâMâ²) Coronal sections of EAD transplants with control, fzl7, or wnt11 donor tissue assayed in four independent experiments with β-catenin immunolabeling. (K and Kâ²) Control MO (n = 19). (L and L â²) fzl7 MO (n = 17). (M and Mâ²) wnt11 MO (n = 14). Midline region with bright β-catenin labeling is EAD ectoderm. Bracket: region of 10à image (KâM) enlarged in 25à view (Kâ²âMâ²). (N) Quantification of normal or abnormal structure development depending on LOF background of facial tissue. p values were obtained from Fisherâs exact probability test. (O) Quantification of height over width of EAD midline tissue in transplants. p values are from unpaired, two-tailed t tests. (P) Schematic of model. NC releases Wnt11, which acts on Fzl7 receptors expressed on midline EAD cells. Unless otherwise specified, scale bars represent 170 μm (10Ã) and 68 μm (25Ã). |
|
|
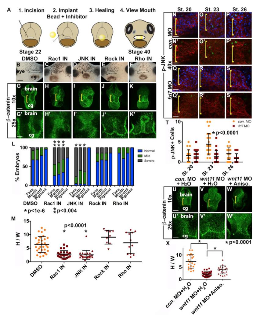
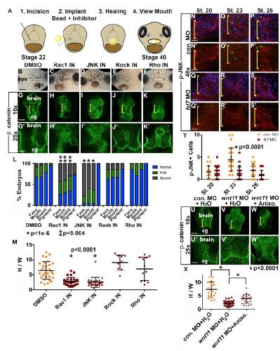
Figure 5. Inhibition of GTPases JNK and Rac1 Is Associated with a Reduction in EAD Ectodermal Convergent Extension (A) Experimental schematic of inhibitor loaded bead implantation in the presumptive mouth, EAD region. (BâF) Frontal view of swimming tadpole (stage 40) embryos with inhibitor loaded beads implanted in presumptive mouths, assayed in three experiments. (B) Control DMSO (n = 97). (C) Rac1 (n = 40). (D) JNK inhibitor (n = 44). (E) Rock inhibitor (n = 75). (F) Rho inhibitor (n = 39). Bracket: unopened mouth. Dots surround open mouths. cg, cement gland. Scale bar, 200 μm. (G-Kâ²) Coronal sections, stage 28, assayed in 3 independent experiments. (G and Gâ²) Control DMSO (n = 31). (H and Hâ²) Rac1 inhibitor (n = 27). (I and Iâ²) JNK inhibitor (n = 24). (J and Jâ²) Rock inhibitor (n = 9). (K and Kâ²) Rho inhibitor (n = 12) with β-catenin immunolabeling. Midline region with bright β-catenin labeling is EAD ectoderm. Bracket: region of 10à image (GâK) enlarged in 25à view (Gâ²âKâ²). Scale bars represent 170 μm (10Ã) and 68 μm (25Ã). (L) Graph depicting percentage of embryos, displaying face, mouth, nostril, and pigment formation phenotypes at stage 40. p values are from Fisherâs exact probability test. (M) Quantification of height over width of EAD (see Experimental Procedures). p values are from unpaired, two-tailed t tests. Error bar represents SD. (NâSâ²) Control and fzl7 LOF embryos at stage 20 (N and Nâ², n = 19; Q and Qâ², n = 26), stage 23 (O and Oâ², n = 23; R and Râ², n = 23), and stage 26 (P and Pâ², n = 21; S and Sâ², n = 16) with p-JNK immunolabeling (green), mApple cell membranes (red), and Hoechst nuclear counterstain (blue in NâS) assayed in two experiments. Bracket: EAD. Scale bars (40Ã), 43 μm. (T) Quantification of cells with p-JNK positive nuclei in the EAD ectoderm. The total number of EAD nuclei was equivalent between stage-matched control and fzl7 LOF embryos. p < 0.0006, control stage 23 compared to stages 20 and 26. p values were obtained from unpaired, two-tailed t tests. (UâWâ²) Coronal sections, stage 28, assayed in two independent experiments. (U and Uâ²) Control water (n = 20). (V and Vâ²) wnt11 MO + control water (n = 30). (W and Wâ²) wnt11 MO + anisomycin JNK activator (n = 21) with β-catenin immunolabeling. Midline region with bright β-catenin labeling is EAD ectoderm. Bracket: region of 10à image (UâW) enlarged in 25à view (Uâ² âWâ²). Scale bars represent 170 μm (10Ã) and 68 μm (25Ã). (X) Quantification of height over width of EAD (see Experimental Procedures). Error bar represents SD. p values are from unpaired, two-tailed t tests. |
|
|
Figure 6. Wnt11 Is Sufficient for EAD Ectoderm Convergent Extension (A) Sufficiency of Wnt11 for midline convergent extension (CE) was tested with an animal cap transplant technique. Experimental schematic of bilateral transplants with mApple, animal cap overexpressing Wnt11 or a control, secreted protein (inactive MMP11). (BâE) Overlay of bright-field images with mApple fluorescence indicating location of donor transplant in late tailbud recipients (stage 28). Scale bar, 200 μm. (FâIâ²) Coronal sections of animal cap transplants with mmp11 or wnt11 overexpressing donor tissue assayed in three experiments with β-catenin immunolabeling. (F, Fâ²) Control MO + mmp11 (n = 15). (G and Gâ²) Control MO + wnt11 (n = 14). (H and Hâ²) sox9 MO + mmp11 (n = 18). (I and Iâ²) sox9 MO + wnt11 (n = 22). Midline region with bright β-catenin labeling is EAD ectoderm. Bracket: region of 10à image (FâI) enlarged in 25à view (Fâ² âIâ²). (J) Quantification of height over width of EAD (see Experimental Procedures). p values are from unpaired, two-tailed t tests. Error bar represents SD. Unless otherwise specified, scale bars represent 170 μm (10Ã) and 68 μm (25Ã). |
References [+] :
Carmona-Fontaine,
Contact inhibition of locomotion in vivo controls neural crest directional migration.
2008, Pubmed,
Xenbase
Carmona-Fontaine, Contact inhibition of locomotion in vivo controls neural crest directional migration. 2008, Pubmed , Xenbase
Chapman, A three-dimensional atlas of pituitary gland development in the zebrafish. 2005, Pubmed
Couly, Mapping of the early neural primordium in quail-chick chimeras. I. Developmental relationships between placodes, facial ectoderm, and prosencephalon. 1985, Pubmed
De Calisto, Essential role of non-canonical Wnt signalling in neural crest migration. 2005, Pubmed , Xenbase
De Rienzo, Disc1 regulates both β-catenin-mediated and noncanonical Wnt signaling during vertebrate embryogenesis. 2011, Pubmed
Dickinson, The Wnt antagonists Frzb-1 and Crescent locally regulate basement membrane dissolution in the developing primary mouth. 2009, Pubmed , Xenbase
Dickinson, Positioning the extreme anterior in Xenopus: cement gland, primary mouth and anterior pituitary. 2007, Pubmed , Xenbase
Dickinson, Development of the primary mouth in Xenopus laevis. 2006, Pubmed , Xenbase
Eagleson, Fate of the anterior neural ridge and the morphogenesis of the Xenopus forebrain. 1995, Pubmed , Xenbase
Eberhart, Early Hedgehog signaling from neural to oral epithelium organizes anterior craniofacial development. 2006, Pubmed
Garriock, Wnt11-R, a protein closely related to mammalian Wnt11, is required for heart morphogenesis in Xenopus. 2005, Pubmed , Xenbase
Jacox, The extreme anterior domain is an essential craniofacial organizer acting through Kinin-Kallikrein signaling. 2014, Pubmed , Xenbase
Jacox, Facial transplants in Xenopus laevis embryos. 2014, Pubmed , Xenbase
Keller, Mechanisms of convergence and extension by cell intercalation. 2000, Pubmed
Kennedy, Median facial clefts in Xenopus laevis: roles of retinoic acid signaling and homeobox genes. 2012, Pubmed , Xenbase
Liao, Jun NH2-terminal kinase (JNK) prevents nuclear beta-catenin accumulation and regulates axis formation in Xenopus embryos. 2006, Pubmed , Xenbase
Mancilla, Neural crest formation in Xenopus laevis: mechanisms of Xslug induction. 1996, Pubmed , Xenbase
Osumi-Yamashita, The contribution of both forebrain and midbrain crest cells to the mesenchyme in the frontonasal mass of mouse embryos. 1994, Pubmed
Pandur, Wnt-11 activation of a non-canonical Wnt signalling pathway is required for cardiogenesis. 2002, Pubmed , Xenbase
Roszko, Regulation of convergence and extension movements during vertebrate gastrulation by the Wnt/PCP pathway. 2009, Pubmed
Schweickert, Differential gene expression of Xenopus Pitx1, Pitx2b and Pitx2c during cement gland, stomodeum and pituitary development. 2001, Pubmed , Xenbase
Sive, Progressive determination during formation of the anteroposterior axis in Xenopus laevis. 1989, Pubmed , Xenbase
Sokol, Analysis of Dishevelled signalling pathways during Xenopus development. 1996, Pubmed , Xenbase
Spokony, The transcription factor Sox9 is required for cranial neural crest development in Xenopus. 2002, Pubmed , Xenbase
Steventon, Neural crest and placode interaction during the development of the cranial sensory system. 2014, Pubmed
Tabler, Hedgehog activity controls opening of the primary mouth. 2014, Pubmed , Xenbase
Tada, Convergent extension: using collective cell migration and cell intercalation to shape embryos. 2012, Pubmed , Xenbase
Tada, Xwnt11 is a target of Xenopus Brachyury: regulation of gastrulation movements via Dishevelled, but not through the canonical Wnt pathway. 2000, Pubmed , Xenbase
Theveneau, Chase-and-run between adjacent cell populations promotes directional collective migration. 2013, Pubmed
Wallingford, The developmental biology of Dishevelled: an enigmatic protein governing cell fate and cell polarity. 2005, Pubmed
Wallingford, Convergent extension: the molecular control of polarized cell movement during embryonic development. 2002, Pubmed , Xenbase
Wiellette, vhnf1 and Fgf signals synergize to specify rhombomere identity in the zebrafish hindbrain. 2003, Pubmed
Winklbauer, Frizzled-7 signalling controls tissue separation during Xenopus gastrulation. 2001, Pubmed , Xenbase
Yin, Convergence and extension movements during vertebrate gastrulation. 2009, Pubmed
Yu, Frizzled 2 and frizzled 7 function redundantly in convergent extension and closure of the ventricular septum and palate: evidence for a network of interacting genes. 2012, Pubmed
