XB-ART-52355
Dev Biol
2016 Aug 15;4162:361-72. doi: 10.1016/j.ydbio.2016.06.012.
Show Gene links
Show Anatomy links
The positive transcriptional elongation factor (P-TEFb) is required for neural crest specification.
Hatch VL, Marin-Barba M, Moxon S, Ford CT, Ward NJ, Tomlinson ML, Desanlis I, Hendry AE, Hontelez S, van Kruijsbergen I, Veenstra GJ, Münsterberg AE, Wheeler GN.
???displayArticle.abstract???
Regulation of gene expression at the level of transcriptional elongation has been shown to be important in stem cells and tumour cells, but its role in the whole animal is only now being fully explored. Neural crest cells (NCCs) are a multipotent population of cells that migrate during early development from the dorsal neural tube throughout the embryo where they differentiate into a variety of cell types including pigment cells, cranio-facial skeleton and sensory neurons. Specification of NCCs is both spatially and temporally regulated during embryonic development. Here we show that components of the transcriptional elongation regulatory machinery, CDK9 and CYCLINT1 of the P-TEFb complex, are required to regulate neural crest specification. In particular, we show that expression of the proto-oncogene c-Myc and c-Myc responsive genes are affected. Our data suggest that P-TEFb is crucial to drive expression of c-Myc, which acts as a 'gate-keeper' for the correct temporal and spatial development of the neural crest.
???displayArticle.pubmedLink??? 27343897
???displayArticle.link??? Dev Biol
???displayArticle.grants??? [+]
Species referenced: Xenopus laevis
Genes referenced: ccnt1 cdk9 egr2 elavl4 foxd3 hsp90aa1 hsph1 isl1 myc ncam1 neurod1 neurog2 nog otx2 pax3 polr2a rpl13 runx1 snai1 snai2 sox1 sox10 sox2 sox8 sox9 tbx2 tubb2b wnt1 zic1 zic3
GO keywords: transcription elongation factor complex [+]
???displayArticle.antibodies??? polr2a Ab8
???displayArticle.morpholinos??? ccnt1 MO1 cdk9 MO1 cdk9 MO2
???displayArticle.gses??? GSE82153: NCBI
???attribute.lit??? ???displayArticles.show???
|
|
Fig. 1. The expression of the P-TEFb complex components during Xenopus laevis development. Transcripts for the P-TEFb components were detected using NBT/BCIP and expression of CDK9.S, CDK9.L and CyclinT1 appeared blue in the sectioned neurula stage embryo. Sox10 was detected using fast red and fluorescence microscopy. (A) CDK9.S expression at stage 16 and 18 in the neural plate and neural plate border and expression at stages 26 and 32 in the branchial arches. Scale bar=100 µm (Bi) 10à magnification section of a stage 16 embryo showing CDK9.S expression in the neural plate and neural plate border (blue) and Sox10 expression in the neural crest (red). (ii) 20à magnification section shows overlap of the blue CDK9.S expression with the red Sox10 expression. Expression of CDK9.S is outlined with a dashed white line and overlaid onto the Sox10 expression image. Scale bar=100 µm (C) CDK9.L expression at stage 16 and 18 in the neural plate and neural plate border and expression at stages 26 and 32 in the branchial arches. Scale bar=100 µm (Di) 10à magnification section of a stage 16 embryo showing CDK9.L expression in the neural plate and neural plate border (ii) 20à magnification section shows overlap of the blue CDK9.L expression with the red Sox10 expression. Expression of CDK9.L is outlined with a dashed white line and overlaid onto the Sox10 expression image. Scale bar=100 µm (E) CyclinT1 expression at stage 15 and 18 in the neural plate and neural plate border and expression at stages 26 and 32 in the branchial arches. Scale bar=100 µm (Fi) 10à magnification section of a stage 15 embryo showing CDK9.S expression in the neural plate and neural plate border (blue) and Sox10 expression in the neural crest (red). (ii) 20à magnification section shows overlap of the blue CDK9.S expression with the red Sox10 expression. Expression of CDK9.S is outlined with a dashed white line and overlaid onto the Sox10 expression image. Scale bar=100 µm. Npb=Neural plate border, ba=branchial arches. |
|
|
Fig. 2. Leflunomide treatment affects the development of neural crest derivatives expression of neural crest genes. (Ai) Top to bottom shows DMSO treated control embryo, 20 μM, 40 μM and 60 μM leflunomide treated Xenopus laevis embryos. Leflunomide is applied at stage 15. Scale bar=500 µm (ii) Top to bottom shows DMSO treated control embryo, 60 μM leflunomide applied at stage 1, 8 and 12. Phenotype is observed at stage 38. Black arrow heads indicate pigment cell loss. Scale bar=300 µm (Bi) Graph showing the percentage of embryos displaying a pigment loss phenotype after treatment of DMSO n=155, 20 μM n=158, 40 μM n=164 and 60 μM leflunomide n=141. *P<0.05 by Kruskall Wallis statistical test. (ii) Graph showing the percentage of embryos displaying a pigment loss phenotype after treatment of DMSO and 60 μM leflunomide applied at stage 1 (DMSO n=60 leflunomide n=72), 8 (DMSO n=67 leflunomide n=73) and 12 (DMSO n=63 leflunomide n=67). *P<0.05 by Kruskall Wallis statistical test. (C) Whole mount in situ hybridisation carried out on embryos treated with either DMSO or 60 μM leflunomide from stage 4 until stage 13 (Zic1, Zic3 and Pax3) or stage 15 (Sox2). The neural plate border markers Zic1, Zic3 and Pax3 show no change in expression. Similarly, no change is seen for neural plate marker Sox2. Scale bar =200 µm (D) Whole mount in situ hybridisation carried out on embryos treated with either DMSO or 60 μM leflunomide from stage 4 until stage 13 (c-Myc) or stage 15 (Sox10, Slug/Snail2 and FoxD3). Specific loss of c-Myc expression is seen in the anterior region of the embryo (black arrows) and no loss of expression is seen in the posterior neural tissue. Loss of Sox10 expression can be seen (black arrows) and some loss or alteration of expression on Slug/Snail2 and FoxD3. Scale bar=200 µm (E) RNA sequencing carried out on animal caps injected with Wnt-8 and noggin and treated with DMSO or leflunomide. The change in expression seen in specific genes found in the animal cap sample by RNA sequencing is shown. Green=neural crest specifying genes, Orange=neuroectoderm genes, Blue=neural plate border specifiers, Grey=heat shock protein. The complete list of genes affected can be seen in Supplementary data 1. |
|
|
Fig. 3. Knockdown of P-TEFb components leads to loss of expression of neural crest specifying genes. (A) All embryos were injected with 100 ng standard control morpholino, 100 ng CDK9.S morpholino and 60 ng CYCLINT1 morpholino in both cells of a two cell stage embryo and fixed at stage 38. Loss of melanocytes in the tail head and lateral stripe are indicated by black arrow heads. (B) All embryos were injected in one cell of a two cell stage embryo with either a control morpholino CoMo, 100 ng CDK9.S morpholino or 60 ng CYCLINT1 morpholino. 300 pg of Lac-Z cRNA was co-injected with morpholinos and β-gal activity was detected using a red gal stain to monitor lineage tracing. in situ hybridisation was then carried out on these embryos for neural crest specifying, neural plate border and neural plate genes. c-Myc (stage 13) shows tissue specific loss of expression (black arrows). Sox10 (stage 15) shows loss of expression (black arrows). Slug/Snail2 expression (stage 15) and FoxD3 expression (stage 15) appear partially lost or altered. Zic1 expression (stage 12), Zic3 expression (stage 12), Pax3 expression (stage 12) and Sox2 expression (stage 15) appear unchanged. Quantification of these results can be found in Fig. S5D. Scale bar=200 µm. (C) Knockdown of P-TEFb components leads to a loss of trigeminal placode markers. All embryos were injected in one cell of a two cell stage embryo with either 100 ng control morpholino (CoMo), 100 ng CDK9.S morpholino or 60 ng CYCLINT1 morpholino. 300 pg of Lac-Z cRNA was co-injected with morpholinos and β-gal activity was detected using a red gal stain to monitor lineage tracing. in situ hybridisation was then carried out on these embryos for trigeminal placode markers. Tbx2 expression (stage 18) shows loss of expression specifically in the trigeminal placode region (black arrow). Expression in the otic placode and dorsal root ganglia in not altered. NeuroD expression (stage 18) shows specific loss of expression in the trigeminal placode region (black arrow). ElrD expression (stage 18) is lost specifically in the trigeminal placode region (black arrow). Expression in the dorsal root ganglia remains unaltered. |
|
|
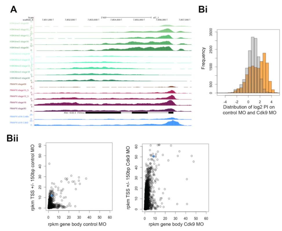
Fig. 4. c-Myc is a paused gene and CDK9 MO causes c-Myc to become more paused during development. (A) Histone methylation and RNA polymerase II (RNAPII) binding at the c-Myc gene. Profiles of H3K4me3 (marking active promoters and 5â² ends of gene bodies, green), H3K36me3 (showing active transcription, light green) and RNA Pol II (RNAPII, purple) (Hontelez et al., 2015) are visualised using the UCSC Genome Browser for the c-Myc gene on scaffold_6:7844903â7863621 (X. tropicalis genome assembly version 7.1). The transcriptional profile shows c-Myc to be a paused gene in Xenopus blastula and gastrula-stage embryos. RNA Pol II profile of the c-Myc gene at stage 16 from embryos injected with control MO or Cdk9s MO (blue). Note that the c-Myc gene is proportionately more paused in the cdk9 MO treated embryos. (B) RNA Pol II ChiP-seq on whole embryos injected with Control MO or Cdk9.S MO. i) Histogram plots showing the distribution of the Pausing Index values (RPKM TSS ±150 bp divided by the RPKM on the gene body) in log2 space for Control MO-injected (grey) and Cdk9.S MO-injected embryos (orange). The populations were shown to be significantly different from each other (Mann-Whitney P-value<2.2Ã10â16), indicative of RNAPII redistribution. ii) c-Myc is more highly paused in Cdk9 MO treated embryos. Scatter plots of RPKM on the gene body versus the transcriptional start site (tss) in Control MO (left panel) and Cdk9.S MO-injected embryos (right panel). The loss of Cdk9 causes an increase in the amount of RNA Pol II bound to the promoter compared to the rest of the gene body. The c-Myc gene is shown by the blue spot. Genes with the strongest increase in gene body RNAPII have the lowest increase in PI, suggesting that RNAPII stalls either at the promoter or in the gene body. The effects of RNAPII inhibition on transcript levels is shown in Fig. 3B. |
|
|
Fig. 5. c-Myc can rescue the effect of Cdk and CyclinT1 morpholino knockdown (A) Embryos were co-injected into one cell of a two cell stage embryo with a morpholino and c-Myc RNA. 300 pg of Lac-Z cRNA was co-injected with morpholinos and RNA. β-gal activity was detected using a red gal stain to monitor lineage tracing. Embryos then underwent Sox10 in situ. Injection of 100 ng Cdk9.S morpholino and 60 ng CyclinT1 morpholino results in a loss of Sox10 expression on the injected side. Co-injection of Cdk9.S and CyclinT1 morpholino with 100 pg c-Myc RNA results in a partial rescue of Sox10 expression. Co-injection of Cdk9.S and CyclinT1 morpholino with 500 pg c-Myc RNA results in a greater rescue of Sox10 expression. Scale bar=200 µm. These results are quantified in Fig. S6D. (B) Graph showing the percentage of embryos displaying an expansion, wild type, partial loss or loss of Sox10 expression pattern by in situ hybridisation after injection of Cdk9.S morpholino alone (n=51) and co-injected with 100 pg (n=114) and 500 pg of c-Myc RNA (n=61). CyclinT1 morpholino alone (n=46) and co-injected with 100 pg (n=61) and 500 pg of c-Myc RNA (n=52). 500 pg of c-Myc RNA alone (n=34) and 100 ng of a standard control morpholino alone (n=33). |
|
|
Fig. 6. Model displaying the mechanism by which c-Myc is paused in neural crest cells. On the left c-Myc is shown in a paused state with Pol ll bound to NELF, DSIF and Gdown1. We have shown that a knockdown of the P-TEFb components CDK9 and CYCLINT1 leads to a loss of c-Myc expression and a subsequent loss of Sox10 expression and incorrect development of neural crest derivatives (bottom scenario). This suggests in a wild type neural crest cell, P-TEFb is promoting transcriptional elongation of c-Myc. P-TEFb in its active form bound to the SEC will phosphorylate DSIF, NELF, Gdown1 and serine2 of the C terminal of RNA Pol ll. This promotes pause release on the c-Myc gene and allows the subsequent expression of Sox10 leading to correct synchronous development of neural crest derivatives (top scenario). S2=Serine2, S5=Serine5, P=phosphorylation mark, NELF=Negative elongation factor, DSIF=DRB sensitivity inducing factor, Pol ll=RNA polymerase II, CDK9=Cyclin dependent kinase 9, SEC=Super elongation complex. |
|
|
Supplementary Figure 1: of Expression patterns of NC genes in embryos affected by leflunomide (A) The in situ hybridisation data was quantified based on whether embryos displayed an expansion, wild type, partial loss or loss of expression phenotype. This is displayed as a percentage of embryos displaying these phenotypes after DMSO treatment (Top panel) for c-Myc (n=106), Sox10 (n=49), Slug (n=54), FoxD3 (n=47), Sox9 (n=39), Zic1 (n=40), Zic3 (n=45), Pax3 (n=43), Sox2 (n=43) and also 60μM leflunomide treatment (bottom panel) for c-Myc (n=108), Sox10 (n=56), Slug (n=62), FoxD3 (n=50),Sox9 (n=47), Zic1 (n=37), Zic3 (n=43), Pax3 (n=34), Sox2 (n=39). (B) qRT- PCR showing level of mRNA expression after 60μM leflunomide treatment compared to DMSO treated whole embryos. Left panel shows the level of expression of Zic1, Zic3, Pax3, Sox2 and a negative reverse transcription (RT) control. No significant change in expression was seen for any of these genes ns = not significant. Right panel shows the level of expression of c-Myc, Sox10, Slug, Sox9 and a negative RT control. All of these show a significant decrease in expression level. *=p<0.05, **=p<0.0000001 and ***=p<0.0000000001. (C) RNA-Seq Graph showing the percentage of genes downregulated in the neural crest animal caps sorted by category. NC = neural crest specific genes, HSP = heat shock proteins, MMPâs = matrix metalloproteinases. |
|
|
Supplementary figure 2:Morpholino control experiments (A) Morpholino sequences of Cdk9a, Cdk9b and CyclinT1 shown to bind over the start site of their corresponding sequences. ATG start site is shown in red for all three morpholinos and sequences. (B) in vitro translation of Xenopus laevis CDK9.S, CDK9.L and CYCLINT1. Plasmid alone generates protein bands at expected sizes. Increasing amounts of morpholino 40ng, 80ng and 100ng was added to the CDK9.S, CDK9.L and CYCLINT1 in vitro translation showing a dose dependent decrease in the levels of protein detected. A luciferase protein was used as a positive control to ensure the in vitro translation is working. 100ng of each morpholino was added to this positive luciferase control to ensure the morpholinos will not knock down unspecific proteins. (C) To prove thatmorpholinos are specific rescue constructs were generated using site directed mutagenesis to mutate 4 bases around the ATG start site of the Cdk9.S, Cdk9.L and CyclinT1 plasmids. From these plasmids cRNA rescue constructs were generated which would not bind to the morpholinos. CDK9.S, CDK9.L and CYCLINT1 Morpholinos were injected alone or co-injected with 100pg of rescue constructs or 500pg of the rescue constructs. These embryos underwent Sox10 in situ as a read out of the rescue. Embryos were co- injected with 300pg of LacZ cRNA detected using red gal staining as a lineage tracer. All injections were carried out in one cell of a two cell stage embryo and in situ hybridisation was carried out at stage 16. (D) Graph showing the percentage of embryos displaying a wild type, partial loss or loss of Sox10 expression in the injected side after the rescue experiment. Cdk9.S mo n=67, cdk9.S mo 100pg rescue n=35, cdk9.S mo 500pg rescue n=50, cdk9.L mo n=45 cdk9.L mo 100pg rescue n=52, cdk9.L mo 500pg rescue n=23, cyclint1 mo n=59, cyclint1 mo 100pg rescue n=93, cyclint1 mo 500pg rescue n=31, como n=83. |
|
|
Supplementary figure 3:The phenotype obtained after knock down of P-TEFb components. (A) Graph showing the percentage of embryos displaying a pigment loss phenotype after injection of 100ng standard control morpholino n=119, 60ng CYCLINT1 morpholino n=95, 100ng CDK9.L morpholino n=62 and a combination of both 40ng CDK9.S and 60ng CDK9.L Morpholinos n=73. *=P<0.05 by Kruskall Wallis statistical test. (B) Embryos were morpholino injected in 1 cell of a 2 cell stage embryo left to develop to stage 45 then underwent alcian blue stain to observe craniofacial cartilage. (i) 100ng control morpholino showing wild type craniofacial cartilage. (ii) Schematic of normal wild type craniofacial cartilage M=Meckels cartilage, C=Ceratohyal, B=Branchial cartilage. (iii) Injection of 100ng CDK9.S morpholino shows abnormal development of the branchial cartilage (black arrow head). (iv) Injection of 60ng CYCLINT1 morpholino shows abnormal development of the branchial cartilage (black arrow head). (C) Sensory neuron function was assayed using a poke and stroke assay to assess touch response. This response was scored as follows; swim=1, twitch=0.5, no response=0. Embryos were injected in both cells of a 2 cell stage embryo with either 100ng of a control morpholino, 100ng Cdk9.S morpholino or 60ng CyclinT1 morpholino. Poke: CoMo 9.0 ± 0.25 (n=30), Cdk9.S Mo 1.83 ± 0.14 (n=30), CyclinT1 Mo 1.66 ± 0.52 (n=30). Stroke: CoMo 9.83 ± 0.14 (n=30), Cdk9.S Mo 1.83 ± 0.52 (n=30), CyclinT1 Mo 2.33 ± 0.38 (n=30) *=p<0.05 by one-way ANOVA versus standard control morpholino. CoMo = control morpholino. (D) Graphs showing the percentage of embryos displaying an expansion, wild type, partial loss or loss of expression pattern by in situ hybridisation after injection of 60ng CYCLINT1 morpholino (top panel), 100ng CDK9.S morpholino (middle panel) and a standard control morpholino (bottom panel). Como injected c-myc n=27, sox10 n=29, slug n=38, foxd3 n=35, sox9 n=33, zic1 n=31, zic3 n=55, pax3 n=40, sox2 n=27. Cdk9.S mo injected c-myc n=32, sox10 n=51, slug n=51, foxd3 n=55, sox9 n=31, zic1 n=32, zic3 n=62, pax3 n=38, sox2 n=44. CyclinT1 injected c-myc n=30, sox10 n=46, slug n=37, foxd3 n=32, sox9 n=39, zic1 n=32, zic3 n=70, pax3 n=54, sox2 n=54. |
|
|
Supplementary figure 4:Knockdown of P-TEFb components CDK9b and a combination of CDK9a and b leads to loss of expression of neural crest genes. All embryos were injected in one cell of a two cell stage embryo with either a control morpholino CoMo, 100ng CDK9b morpholino or 40ng CDK9.S morpholino with 60ng CDK9.L morpholino. 300pg of Lac-Z cRNA was co-injected with morpholinos and β-gal activity was detected using a red gal stain to monitor lineage tracing. in situ hybridisation was then carried out on these embryos for neural crest specifying, neural plate border and neural plate genes. (A) c-Myc expression (stage 13) shows tissue specific loss of expression in the anterior neural crest region (black arrows) after injection of CDK9b morpholino and CDK9.S+L morpholinos. Sox10 (stage 15) shows loss of expression after injection of CDK9.L morpholino and CDK9.S+L morpholinos. Slug expression (stage 15) appears partially lost or altered after injection of CDK9.L morpholino and CDK9.S+L morpholinos. FoxD3 expression (stage 15) appears partially lost or altered after injection of CDK9.L morpholino and CDK9.S+L morpholinos. Sox9 expression (stage 15) appears partially lost or altered after injection of CDK9.L morpholino and CDK9.S+L morpholinos. Zic1 expression (stage 12) appears unchanged after injection of CDK9.L morpholino and CDK9.S+L morpholinos. Zic3 expression (stage 12) appears unchanged after injection of CDK9.L morpholino and CDK9.S+L morpholinos. Pax3 expression (stage 12) appears unchanged after injection of CDK9.L morpholino and CDK9.S+L morpholinos. Sox2 expression (stage 15) appears unchanged after injection of CDK9.L morpholino and CDK9.S+L morpholinos. (B) Graphs showing the percentage of embryos displaying an expansion, wild type, partial loss or loss of expression pattern by in situ hybridisation after 100ng CDK9.L morpholino (top panel) and CDK9.S+L morpholinos (bottom panel) injection. Cdk9.L mo injected c-myc n=45, sox10 n=35, slug n=33, foxd3 n=43, sox9 n=33, zic1 n=27, zic3 n=30, pax3 n=25, sox2 n=34. Cdk9.S and L injected c-myc n=50, sox10 n=30, slug n=53, foxd3 n=58, sox9 n=57, zic1 n=42, zic3 n=63, pax3 n=49, sox2 n=43 (C) qRT-PCR showing level of mRNA expression after CDK9.S or CYCLINT1 knockdown compared to standard control morpholino injected whole embryos. Top panel shows the level of expression of Zic1, Zic3, Pax3, Sox2 and a negative reverse transcription (RT) control. No significant change in expression was seen for any of these genes ns = not significant. Right panel shows the level of expression of c-Myc, Sox10, Slug, FoxD3 and a negative RT control. Some of these show a significant decrease in expression level. *=p<0.05, **=p<0.0000001 and ***=p<0.0000000001. (D) The effect of CDK9.S and CyclinT1 morpholino knockdown on trigeminal placode markers. Graph showing the percentage of embryos displaying a wild type, partial loss or loss of expression pattern by in situ hybridisation after 100ng control morpholino, 100ng CDK9.S morpholino and 60ng CYCLINT1 morpholino injection. Wholemount in situ hybridisation was carried out for Tbx2, NeuroD and ElrD. Como injected Tbx2 n=36, NeuroD n=33, Elrd n=33. Cdk9a mo injected Tbx2 n=53, NeuroD n=51, Elrd n=33. CyclinT1 mo injected Tbx2 n=34, NeuroD n=44, Elrd n=40 (E) The effect of CDK9 and CyclinT1 morpholino knockdown on trigeminal placode markers. Como injected Runx1 n=37, Islet1 n=31, Ngnr1 n=38. Cdk9.S mo injected Runx1 n=46, Islet1 n=32, Ngnr1 n=39. CyclinT1 mo injected Runx1 n=36, Islet1 n=35, Ngnr1 n=33. |
|
|
Supplemental Figure 5: Knockdown of pTEFb components CDK9a or CyclinT1 does not affect expression of neural markers. All embryos were injected in one cell of a two cell stage embryo with either a control morpholino CoMo, 100ng CDK9b morpholino or 60ng CyclinT1 morpholino. 300pg of Lac-Z cRNA was co-injected with morpholinos and β-gal activity was detected using a red gal stain to monitor lineage tracing. in situ hybridisation was then carried out on these embryos for neural markers. Como injected Hbox6 n=29, Engrailed n=31, Krox20 n=31, Otx2 n=29, Ncam n=26, N-tubulin n=32. Cdk9a mo injected Hbox6 n=20, Engrailed n=30, Krox20 n=31, Otx2 n=25, Ncam n=26, N-tubulin n=35. CyclinT1 mo injected Hbox6 n=27, Engrailed n=21, Krox20 n=33, Otx2 n=28, Ncam n=26, N-tubulin n=27. DMSO treated Hbox6 n=18, Engrailed n=22, Krox20 n=34, Otx2 n=31, Ncam n=19, N-tubulin n=20. Leflunomide treated Hbox6 n=30, Engrailed n=28, Krox20 n=34, Otx2 n=31, Ncam n=31, N-tubulin n=32. |
|
|
Supplemental Figure 6: c-Myc can rescue the effect of Leflunomide (A) Embryos were injected in one blastomere of a two cell stage embryo with c-Myc RNA. Embryos were then treated from stage 8 with 60uM Leflunomide. Embryos then underwent Sox10 in situ. Treating with leflunomide on its own leads to a loss of Sox10 expression. Injection of c-Myc into one blastomere leads to a partial rescue of Sox10 expression. (B) Graph showing the percentage of embryos displaying the wildtype pattern, partial loss or loss of Sox10 expression. Treatment with DMSO alone (n=30), 60μM leflunomide (n=41) and 60μM Leflunomide plus injection of 500pg of c-Myc RNA into one blastomere (n=35) |
|
|
Supplemental Figure 7: Knockdown of P-TEFb components CDK9.S and CYCLINT1 does not affect Snail1 expression. All embryos were injected in one cell of a two cell stage embryo with either a control morpholino CoMo, 40ng CDK9a morpholino or 60ng of CyclinT1 morpholino. 300pg of Lac-Z cRNA was co-injected with morpholinos and β-gal activity was detected using an X-gal stain to monitor lineage tracing. in situ hybridisation was then carried out with a Snail1 probe. Note the Snail 1 expression on the injected side with the Cdk9 and CyclineT1 morpholinos looks unchanged or very slightly increased. Embryos are shown as dorsal views with anterior to the top. |
|
|
Supplemental Figure 8: Knockdown of P-TEFb components CDK9.S and CYCLINT1 does not affect Snail1 expression. All embryos were injected in one cell of a two cell stage embryo with either a control morpholino CoMo, 40ng CDK9a morpholino or 60ng of CyclinT1 morpholino. 300pg of Lac-Z cRNA was co-injected with morpholinos and β-gal activity was detected using an X-gal stain to monitor lineage tracing. in situ hybridisation was then carried out with a Snail1 probe. Note the Snail 1 expression on the injected side with the Cdk9 and CyclineT1 morpholinos looks unchanged or very slightly increased. Embryos are shown as dorsal views with anterior to the top. |
|
|
cdk9 (cyclin-dependent kinase 9) gene expression in Xenopus laevis embryo, assayed via in situ hybridization, NF stage 18, dorsal view, anterior up. |
|
|
cdk9 (cyclin-dependent kinase 9) gene expression in Xenopus laevis embryo, assayed via in situ hybridization, NF stage 32, lateral view, anterior right. |
|
|
ccnt1 (cyclin T1) gene expression in Xenopus laevis embryo, assayed via in situ hybridization, NF stage 15, dorsal view, anterior up. |
|
|
ccnt1 (cyclin T1) gene expression in Xenopus laevis embryo, assayed via in situ hybridization, NF stage 32, lateral view, anterior right. |
