Click here to close Hello! We notice that you are using Internet Explorer, which is not supported by Xenbase and may cause the site to display incorrectly. We suggest using a current version of Chrome, FireFox, or Safari.
XB-ART-52370
Biochim Biophys Acta 2016 Nov 01;186311:2766-2783. doi: 10.1016/j.bbamcr.2016.08.010.
Show Gene links Show Anatomy links

Dysregulation of a potassium channel, THIK-1, targeted by caspase-8 accelerates cell shrinkage.

Sakamaki K, Ishii TM, Sakata T, Takemoto K, Takagi C, Takeuchi A, Morishita R, Takahashi H, Nozawa A, Shinoda H, Chiba K, Sugimoto H, Saito A, Tamate S, Satou Y, Jung SK, Matsuoka S, Koyamada K, Sawasaki T, Nagai T, Ueno N.


???displayArticle.abstract???
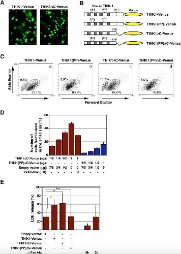
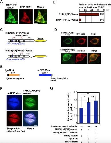
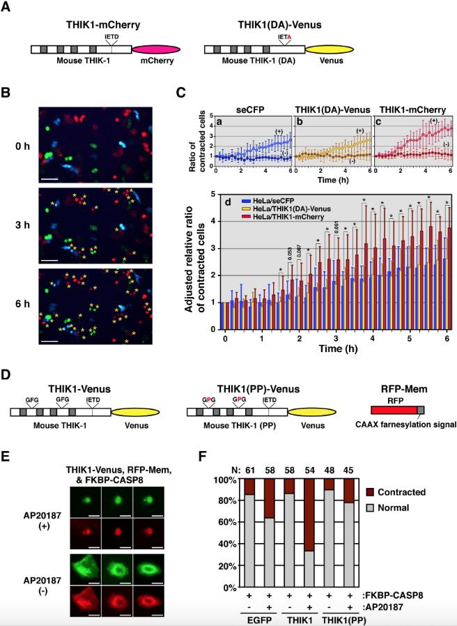
Activation of caspases is crucial for the execution of apoptosis. Although the caspase cascade associated with activation of the initiator caspase-8 (CASP8) has been investigated in molecular and biochemical detail, the physiological role of CASP8 is not fully understood. Here, we identified a two-pore domain potassium channel, tandem-pore domain halothane-inhibited K+ channel 1 (THIK-1), as a novel CASP8 substrate. The intracellular region of THIK-1 was cleaved by CASP8 in apoptotic cells. Overexpression of THIK-1, but not its mutant lacking the CASP8-target sequence in the intracellular portion, accelerated cell shrinkage in response to apoptotic stimuli. In contrast, knockdown of endogenous THIK-1 by RNA interference resulted in delayed shrinkage and potassium efflux. Furthermore, a truncated THIK-1 mutant lacking the intracellular region, which mimics the form cleaved by CASP8, led to a decrease of cell volume of cultured cells without apoptotic stimulation and excessively promoted irregular development of Xenopus embryos. Taken together, these results indicate that THIK-1 is involved in the acceleration of cell shrinkage. Thus, we have demonstrated a novel physiological role of CASP8: creating a cascade that advances the cell to the next stage in the apoptotic process.

???displayArticle.pubmedLink??? 27566292
???displayArticle.link??? Biochim Biophys Acta


Species referenced: Xenopus laevis
Genes referenced: casp8 cfp eea1 fas kcnk13 nudt6 parp1


???attribute.lit??? ???displayArticles.show???