Click here to close
Hello! We notice that you are using Internet Explorer, which is not supported by Xenbase and may cause the site to display incorrectly.
We suggest using a current version of Chrome,
FireFox, or Safari.
Nat Commun
2016 Aug 24;7:12652. doi: 10.1038/ncomms12652.
Show Gene links
Show Anatomy links
The aryl hydrocarbon receptor controls cyclin O to promote epithelial multiciliogenesis.
Villa M, Crotta S, Dingwell KS, Hirst EM, Gialitakis M, Ahlfors H, Smith JC, Stockinger B, Wack A.
???displayArticle.abstract???
Epithelia function as barriers against environmental insults and express the transcription factor aryl hydrocarbon receptor (AhR). However, AhR function in these tissues is unknown. Here we show that AhR regulates multiciliogenesis in both murine airway epithelia and in Xenopus laevis epidermis. In air-exposed airway epithelia, induction of factors required for multiciliogenesis, including cyclin O (Ccno) and Multicilin (Mcidas), is AhR dependent, and air exposure induces AhR binding to the Ccno promoter. Submersion and hypoxic conditions impede AhR-dependent Ccno induction. This is mediated by the persistence of Notch signalling, as Notch blockade renders multiciliogenesis and Ccno induction by AhR independent from air exposure. In contrast to Ccno induction, air exposure does not induce the canonical AhR target cytochrome P450 1a1 (Cyp1a1). Inversely, exposure to AhR ligands induces Cyp1a1 but not Ccno and impeded ciliogenesis. These data indicate that AhR involvement in detoxification of environmental pollutants may impede its physiological role, resulting in respiratory pathology.
Figure 1. Multiciliated cell generation is markedly reduced in AhR-deficient mTEC cultures.(a) Immunofluorescent staining of acetylated α-tubulin in AhR-sufficient and AhR-deficient mTEC cultures following 9 days of ALI. Arrowheads indicate the few multiciliated cells (acetylated α-tubulin+) developing from Ahr−/− cultures. Scale bars, 50 μm. (b) Number of acetylated α-tubulin+ cells per field in wt and Ahr−/− mTEC cultures after 9 days of ALI. Mean±s.e.m.; Student's t-test (unpaired, two-tailed). n=5 random fields per group. (c) Quantification of acetylated α-tubulin fluorescence intensity from entire wells of AhR-sufficient and AhR-deficient mTEC cultures at day 9 of ALI. Fluorescence intensity of Ahr+/+ condition was set as 100%. n=3 wells per group. Mean±s.e.m.; Student's t-test (unpaired, two-tailed). Data in a–c are from five independent experiments. (d) Scanning electron microscopy (SEM) images of AhR-sufficient and AhR-deficient mTEC cultures at 9 days of ALI. Dashed lines indicate the multiciliated cell perimeter. Scale bars, 1 μm. Data representative of two independent experiments. (e) Immunofluorescent staining of acetylated α-tubulin (cilia, violet) and γ-tubulin (centrioles/basal bodies, yellow) in AhR-sufficient and AhR-deficient mTEC cultures at 9 days of ALI. Scale bars, 10 μm. Data representative of three independent experiments.
Figure 2. AhR deficiency affects both multiciliated cell commitment and cilia organization.(a) Immunofluorescent staining of acetylated α-tubulin (cilia, violet) and Foxj1 (yellow) in wt and Ahr−/− mTEC cultures at 9 days of ALI. Scale bars, 20 μm. Dashed boxes indicate insets (i,ii). Scale bars, 5 μm (for insets i and ii). Data representative of two independent experiments. (b) Immunofluorescent staining of acetylated α-tubulin (cilia, violet) and Foxj1 (yellow) in Ahr+/+ and Ahr−/− mTEC cultures following 9 days of ALI. Caption of the z projection of a single multiciliated cell showing distribution of the acetylated α-tubulin staining in the cytoplasm. Scale bars, 2 μm. Data representative of two independent experiments. (c) Number of Foxj1+ cells per field in AhR-sufficient and AhR-deficient mTEC cultures at day 9 of ALI. Mean±s.e.m.; Student's t-test (unpaired, two-tailed). n=5 random fields per group, data from two independent experiments. (d) Fraction of Foxj1+ cells bearing a disorganized pattern of cilia (uneven distribution on the apical surface; intracytosolic staining of acetylated α-tubulin) in Ahr+/+ and Ahr−/− mTEC cultures after 9 days of ALI. Mean±s.e.m.; Student's t-test (unpaired, two-tailed). n=5 random fields per group, data from two independent experiments.
Figure 3. Deletion of Ahr leads to an aberrant cilia pattern in both mouse and Xenopus laevis embryos.(a) SEM images of tracheae from Ahr+/+ and Ahr−/− E18.5 embryos. Scale bars, 5 μm. (b) Relative fraction of multiciliated cells in E18.5 embryonic tracheae as in a, classified by their ciliar pattern (normal, sparse and patchy). No significant differences were observed in the number of multiciliated cells per field between the two genotypes. Mean±s.e.m.; two-way analysis of variance (variables: genotype and cilia pattern) with Sidak's multiple comparison test. Data from two independent litters (n=5–9). (c) Multiciliated cells containing Ahr1α/β morpholinos (Ahr1α/β MO—arrowheads) in Ahr1α/β MO-injected embryos develop very few cilia, and basal bodies fail to migrate and dock at the apical surface, compared either with cells that are uninjected (arrows) or with cells in embryos injected with control MO. Scale bars, 15 μm. Bottom panels show the accumulation of acetylated α-tubulin above the apical surface of the cell in control morphants, while in Ahr1α/β morphants, microtubules amass below the apical surface. Scale bars, 5 μm. (d) Quantification of integrated fluorescence intensity of acetylated α-tubulin above the apical surface of multiciliated cells, from the embryonic skin of X. laevis injected with Ahr1α/β or control MO. Mean; Student's t-test (unpaired, two-tailed). Data representative of three independent experiments. (e) Fraction of multiciliated cells, from the embryonic skin of X. laevis injected with Ahr1α/β or control MO. Mean±maximum and minimum; Student's t-test (unpaired, two-tailed). Data representative of three independent experiments. Ctrl, control; MCCs, multiciliated cells.
Figure 4. AhR controls Ccno expression and regulates the transcriptional programme required for ciliogenesis.(a,c) mRNA expression levels of the indicated genes in Ahr+/+ and Ahr−/− mTEC cultures at indicated days of ALI. Values are normalized to Hprt1. Mean±s.e.m.; two-way analysis of variance (variables: genotype and time). Data representative of at least three independent experiments. (b) Immunoblot and densitometric analysis of AhR protein expression as compared with β-actin, in AhR-sufficient and AhR-deficient mTEC cultures at days 0 and 8 of ALI. Data representative of three independent experiments. (d) Chromatin immunoprecipitation (ChIP) analysis of AhR interaction with the Ccno promoter in wt and Ahr−/− mTEC cultures at indicated days of ALI. Mean±s.e.m.; Student's t-test (unpaired, two-tailed). Data representative of three independent experiments. (e) Luciferase reporter assay was performed in AhR-sufficient and AhR-deficient mTEC cultures transfected at 5 days of ALI and analysed 36 h post transfection. Delta Ccno promoter lacks predicted AhR response elements. Mean±s.e.m.; Student's t-test. Data representative of two independent experiments. (f) Luciferase reporter assay was performed in NIH3T3 cells. Cells were co-transfected with a plasmid encoding AhR (pCMV-Ahr) or control vector (pCMV) and a luciferase-encoding reporter gene downstream of the Ccno promoter. Cells were analysed 36 h post transfection. Delta Ccno promoter lacks predicted AhR response elements. Empty indicates the control reporter vector. Mean±s.e.m. Student's t-test. Data representative of two independent experiments. (g) mRNA expression levels of Cdc20b (normalized to Hprt1) and mir449c (normalized to U6) in Ahr+/+ and Ahr−/− mTEC cultures at indicated days of ALI. Mean±s.e.m.; two-way analysis of variance (variables: genotype and time). Data are representative of three independent experiments. FC, fold change.
Figure 5. AhR-mediated Ccno expression is prevented by Notch signalling and requires normoxic air exposure.(a) Quantification of acetylated α-tubulin fluorescence intensity from entire wells of AhR-sufficient mTEC cultures grown for 8 days in ALI, submersion or ALI under hypoxic condition. Fluorescence intensity of ALI condition was set as 100%. Mean±s.e.m.; Student's t-test (unpaired, two-tailed). n=3 wells per group, data from three independent experiments. (b) mRNA expression levels of Ccno in Ahr+/+ mTEC cultures grown in ALI, submersion or ALI under hypoxic condition at indicated days of treatment. Values are normalized to Hprt1. Mean±s.e.m.; two-way analysis of variance (variables: treatment and time). Data representative of three independent experiments. (c) Chromatin immunoprecipitation (ChIP) analysis of AhR interaction with the Ccno promoter in Ahr+/+ mTEC cultures grown in ALI, submersion or ALI under hypoxic condition at indicated days of treatment. Mean±s.e.m.; Student's t-test (unpaired, two-tailed). Data representative of three independent experiments. (d) Quantification of acetylated α-tubulin fluorescence intensity from entire wells of AhR-sufficient and AhR-deficient mTEC cultures at indicated days of ALI in presence or absence of DAPT. Fluorescence intensity of Ahr+/+ mTEC culture at 3 days of ALI was set as 100%. Mean±s.e.m.; Student's t-test (unpaired, two-tailed). Data representative of three independent experiments. (e) mRNA expression levels of Ccno in Ahr+/+ and Ahr−/− mTEC cultures at indicated days of ALI in presence of DAPT or vehicle control. Values are normalized to Hprt1. Mean±s.e.m.; Student's t-test (unpaired, two-tailed). Data representative of three independent experiments. (f) ChIP analysis of AhR interaction with the Ccno promoter in AhR-sufficient mTEC cultures grown in ALI or submersion in the presence of DAPT or vehicle control. Mean±s.e.m.; Student's t-test (unpaired, two-tailed). Data representative of two independent experiments. Ctrl, control.
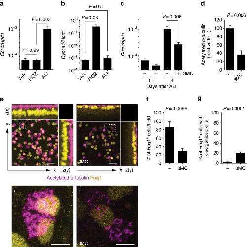
Figure 6. Environmental cues differentially regulate AhR transcriptional activity and can interfere with each other.(a,b) mRNA expression levels of Ccno and Cyp1a1 in wt mTEC cultures treated with vehicle or FICZ (for 2 days before ALI onset) or grown in ALI for 4 days. Values are normalized to Hprt1. Mean±s.e.m.; Student's t-test (unpaired, two-tailed). Data representative of three independent experiments. (c) mRNA expression levels of Ccno in AhR-sufficient mTEC cultures at indicated days of ALI and treated with 3-methylcholanthrene (3MC) or vehicle starting 2 days before ALI onset. Values are normalized to Hprt1. Mean±s.e.m.; Student's t-test (unpaired, two-tailed). Data representative of three independent experiments. (d) Quantification of acetylated α-tubulin fluorescence intensity from entire wells of Ahr+/+ mTEC cultures at 8 days of ALI in the presence or absence of 3MC. Fluorescence intensity of vehicle-treated control (−) was set as 100%. Mean±s.e.m.; Student's t-test (unpaired, two-tailed). Data representative of three independent experiments. (e) Immunofluorescent staining of acetylated α-tubulin (cilia, violet) and Foxj1 (yellow) in AhR-sufficient mTEC cultures at 8 days of ALI in the presence of 3MC or vehicle. Dashed boxes indicate insets (i,ii). Scale bars, 20 μm (5 μm for insets i and ii). (f) Number of Foxj1+ cells per field in AhR-sufficient mTEC cultures at 8 days of ALI in the presence or absence of 3MC. Mean±s.e.m.; Student's t-test (unpaired, two-tailed). n=5 random fields per group. (g) Fraction of Foxj1+ cells bearing a disorganized pattern of cilia (uneven distribution on the apical surface; intracytosolic staining of acetylated α-tubulin) in Ahr+/+ mTEC cultures at 8 days of ALI in the presence or absence of 3MC. Mean±s.e.m.; Student's t-test (unpaired, two-tailed). n=5 random fields per group. Data in e–g are representative of two independent experiments.
Alam,
Notch signaling drives IL-22 secretion in CD4+ T cells by stimulating the aryl hydrocarbon receptor.
2010, Pubmed
Alam,
Notch signaling drives IL-22 secretion in CD4+ T cells by stimulating the aryl hydrocarbon receptor.
2010,
Pubmed Arbi,
GemC1 controls multiciliogenesis in the airway epithelium.
2016,
Pubmed Beamer,
Role of the aryl hydrocarbon receptor (AhR) in lung inflammation.
2013,
Pubmed Beasley,
Risk factors for asthma: is prevention possible?
2015,
Pubmed Boon,
MCIDAS mutations result in a mucociliary clearance disorder with reduced generation of multiple motile cilia.
2014,
Pubmed
,
Xenbase Brekman,
FOXJ1 prevents cilia growth inhibition by cigarette smoke in human airway epithelium in vitro.
2014,
Pubmed Brody,
Ciliogenesis and left-right axis defects in forkhead factor HFH-4-null mice.
2000,
Pubmed Brooks,
Multiciliated cells.
2014,
Pubmed Choksi,
Switching on cilia: transcriptional networks regulating ciliogenesis.
2014,
Pubmed de Jong,
Ciliogenesis in human bronchial epithelial cells cultured at the air-liquid interface.
1994,
Pubmed Denison,
Activation of the aryl hydrocarbon receptor by structurally diverse exogenous and endogenous chemicals.
2003,
Pubmed Di Meglio,
Activation of the aryl hydrocarbon receptor dampens the severity of inflammatory skin conditions.
2014,
Pubmed Funk,
Cyclin O (Ccno) functions during deuterosome-mediated centriole amplification of multiciliated cells.
2015,
Pubmed Gerovac,
Submersion and hypoxia inhibit ciliated cell differentiation in a notch-dependent manner.
2014,
Pubmed Guseh,
Notch signaling promotes airway mucous metaplasia and inhibits alveolar development.
2009,
Pubmed Hahn,
Molecular evolution of two vertebrate aryl hydrocarbon (dioxin) receptors (AHR1 and AHR2) and the PAS family.
1997,
Pubmed Herriges,
Lung development: orchestrating the generation and regeneration of a complex organ.
2014,
Pubmed Hogan,
Repair and regeneration of the respiratory system: complexity, plasticity, and mechanisms of lung stem cell function.
2014,
Pubmed Kiss,
Natural aryl hydrocarbon receptor ligands control organogenesis of intestinal lymphoid follicles.
2011,
Pubmed Lafkas,
Therapeutic antibodies reveal Notch control of transdifferentiation in the adult lung.
2015,
Pubmed Lavine,
Aryl hydrocarbon receptors in the frog Xenopus laevis: two AhR1 paralogs exhibit low affinity for 2,3,7,8-tetrachlorodibenzo-p-dioxin (TCDD).
2005,
Pubmed
,
Xenbase Lee,
AHR drives the development of gut ILC22 cells and postnatal lymphoid tissues via pathways dependent on and independent of Notch.
2011,
Pubmed Li,
Exogenous stimuli maintain intraepithelial lymphocytes via aryl hydrocarbon receptor activation.
2011,
Pubmed Marcet,
Control of vertebrate multiciliogenesis by miR-449 through direct repression of the Delta/Notch pathway.
2011,
Pubmed
,
Xenbase Marshall,
p73 Is Required for Multiciliogenesis and Regulates the Foxj1-Associated Gene Network.
2016,
Pubmed McMillan,
The aryl hydrocarbon receptor sans xenobiotics: endogenous function in genetic model systems.
2007,
Pubmed Mori,
Notch3-Jagged signaling controls the pool of undifferentiated airway progenitors.
2015,
Pubmed Morimoto,
Canonical Notch signaling in the developing lung is required for determination of arterial smooth muscle cells and selection of Clara versus ciliated cell fate.
2010,
Pubmed Nemajerova,
TAp73 is a central transcriptional regulator of airway multiciliogenesis.
2016,
Pubmed NULL,
Health effects of outdoor air pollution. Committee of the Environmental and Occupational Health Assembly of the American Thoracic Society.
1996,
Pubmed Ohura,
Discovery of novel halogenated polycyclic aromatic hydrocarbons in urban particulate matters: occurrence, photostability, and AhR activity.
2009,
Pubmed Ostrowski,
Inhibition of ciliated cell differentiation by fluid submersion.
1995,
Pubmed Pardo-Saganta,
Parent stem cells can serve as niches for their daughter cells.
2015,
Pubmed Park,
Dishevelled controls apical docking and planar polarization of basal bodies in ciliated epithelial cells.
2008,
Pubmed
,
Xenbase Qiu,
The aryl hydrocarbon receptor regulates gut immunity through modulation of innate lymphoid cells.
2012,
Pubmed Rannug,
Certain photooxidized derivatives of tryptophan bind with very high affinity to the Ah receptor and are likely to be endogenous signal substances.
1987,
Pubmed Schmidt,
Characterization of a murine Ahr null allele: involvement of the Ah receptor in hepatic growth and development.
1996,
Pubmed Schmidt,
Ah receptor signaling pathways.
1996,
Pubmed Song,
miR-34/449 miRNAs are required for motile ciliogenesis by repressing cp110.
2014,
Pubmed
,
Xenbase Sorokin,
Reconstructions of centriole formation and ciliogenesis in mammalian lungs.
1968,
Pubmed Steinman,
An electron microscopic study of ciliogenesis in developing epidermis and trachea in the embryo of Xenopus laevis.
1968,
Pubmed
,
Xenbase Stockinger,
The aryl hydrocarbon receptor: multitasking in the immune system.
2014,
Pubmed Stubbs,
Multicilin promotes centriole assembly and ciliogenesis during multiciliate cell differentiation.
2012,
Pubmed
,
Xenbase Tan,
Myb promotes centriole amplification and later steps of the multiciliogenesis program.
2013,
Pubmed
,
Xenbase Terré,
GEMC1 is a critical regulator of multiciliated cell differentiation.
2016,
Pubmed Tilley,
Cilia dysfunction in lung disease.
2015,
Pubmed Tsao,
Notch signaling controls the balance of ciliated and secretory cell fates in developing airways.
2009,
Pubmed Wallmeier,
Mutations in CCNO result in congenital mucociliary clearance disorder with reduced generation of multiple motile cilia.
2014,
Pubmed
,
Xenbase Werner,
Understanding ciliated epithelia: the power of Xenopus.
2012,
Pubmed
,
Xenbase You,
Growth and differentiation of mouse tracheal epithelial cells: selection of a proliferative population.
2002,
Pubmed You,
Role of f-box factor foxj1 in differentiation of ciliated airway epithelial cells.
2004,
Pubmed Zhang,
Jagged1 is the major regulator of Notch-dependent cell fate in proximal airways.
2013,
Pubmed