XB-ART-52470
Dev Cell
2016 Sep 12;385:478-92. doi: 10.1016/j.devcel.2016.08.002.
Show Gene links
Show Anatomy links
Congenital Heart Disease Genetics Uncovers Context-Dependent Organization and Function of Nucleoporins at Cilia.
Del Viso F, Huang F, Myers J, Chalfant M, Zhang Y, Reza N, Bewersdorf J, Lusk CP, Khokha MK.
???displayArticle.abstract???
Human genomics is identifying candidate genes for congenital heart disease (CHD), but discovering the underlying mechanisms remains challenging. In a patient with CHD and heterotaxy (Htx), a disorder of left-right patterning, we previously identified a duplication in Nup188. However, a mechanism to explain how a component of the nuclear pore complex (NPC) could cause Htx/CHD was undefined. Here, we show that knockdown of Nup188 or its binding partner Nup93 leads to a loss of cilia during embryonic development while leaving NPC function largely intact. Many data, including the localization of endogenous Nup188/93 at cilia bases, support their direct role at cilia. Super-resolution imaging of Nup188 shows two barrel-like structures with dimensions and organization incompatible with an NPC-like ring, arguing against a proposed "ciliary pore complex." We suggest that the nanoscale organization and function of nucleoporins are context dependent in a way that is required for the structure of the heart.
???displayArticle.pubmedLink??? 27593162
???displayArticle.pmcLink??? PMC5021619
???displayArticle.link??? Dev Cell
???displayArticle.grants??? [+]
R01 HL124402 NHLBI NIH HHS , T32 GM007223 NIGMS NIH HHS , P30 DK045735 NIDDK NIH HHS , S10 OD020142 NIH HHS , UL1 TR001863 NCATS NIH HHS , Wellcome Trust , 095927/A/11/Z Wellcome Trust , 203285/Z/16/Z Wellcome Trust
Species referenced: Xenopus tropicalis
Genes referenced: actb arl13b cep290 dand5 foxj1 nup133 nup188 nup62 nup93 pitx2 tuba4a tubg1
GO keywords: heart looping [+]
determination of left/right symmetry
motile cilium assembly
nuclear pore inner ring
pore complex
nuclear pore complex assembly
determination of heart left/right asymmetry
???displayArticle.antibodies??? Nuclear Pore Complex Ab1 Tuba4a Ab15 Tubg1 Ab4
???displayArticle.morpholinos??? nup133 MO1 nup188 MO1 nup62 MO1 nup93 MO1
???displayArticle.disOnts??? visceral heterotaxy [+]
Phenotypes: Xtr Wt + Hsa.NUP188(Fig. S 2 A) [+]
Xtr Wt + nup188(Fig. S 2 A)
Xtr Wt + nup188(Fig. S 2 B C)
Xtr Wt + nup188(Fig. S 2 B C)
Xtr Wt + nup188(Fig. S 2 D)
Xtr Wt + nup188 MO(Fig. 1 B C)
Xtr Wt + nup188 MO(Fig. 1 B C)
Xtr Wt + nup188 MO(Fig 1. B C)
Xtr Wt + nup188 MO(Fig. 1 D E)
Xtr Wt + nup188 MO(Fig. 1 D E)
Xtr Wt + nup188 MO(Fig. 1 D E)
Xtr Wt + nup188 MO(Fig. 1 F G)
Xtr Wt + nup188 MO(Fig. 1 F H)
Xtr Wt + nup188 MO(Fig. 2 A B)
Xtr Wt + nup188 MO(Fig. 2 A B)
Xtr Wt + nup188 MO(Fig. 2 A B)
Xtr Wt + nup188 MO(Fig. 3 A left)
Xtr Wt + nup93 MO(Fig. 1 B C)
Xtr Wt + nup93 MO(Fig. 1 D E)
Xtr Wt + nup93 MO(Fig. 1 F G)
Xtr Wt + nup93 MO(Fig. 1 F H)
Xtr Wt + nup93 MO(Fig. 2 A B)
Xtr Wt + nup93 MO(Fig. 2 A B)
Xtr Wt + nup93 MO(Fig. 2 A B)
Xtr Wt + nup93 MO(Fig. 3 A right)
Xtr Wt + nup93 MO(Fig. S 1 D-F)
Xtr Wt + nup93 MO(Fig. S 1 G)
Xtr Wt + nup188(Fig. S 2 B C)
Xtr Wt + nup188(Fig. S 2 B C)
Xtr Wt + nup188(Fig. S 2 D)
Xtr Wt + nup188 MO(Fig. 1 B C)
Xtr Wt + nup188 MO(Fig. 1 B C)
Xtr Wt + nup188 MO(Fig 1. B C)
Xtr Wt + nup188 MO(Fig. 1 D E)
Xtr Wt + nup188 MO(Fig. 1 D E)
Xtr Wt + nup188 MO(Fig. 1 D E)
Xtr Wt + nup188 MO(Fig. 1 F G)
Xtr Wt + nup188 MO(Fig. 1 F H)
Xtr Wt + nup188 MO(Fig. 2 A B)
Xtr Wt + nup188 MO(Fig. 2 A B)
Xtr Wt + nup188 MO(Fig. 2 A B)
Xtr Wt + nup188 MO(Fig. 3 A left)
Xtr Wt + nup93 MO(Fig. 1 B C)
Xtr Wt + nup93 MO(Fig. 1 D E)
Xtr Wt + nup93 MO(Fig. 1 F G)
Xtr Wt + nup93 MO(Fig. 1 F H)
Xtr Wt + nup93 MO(Fig. 2 A B)
Xtr Wt + nup93 MO(Fig. 2 A B)
Xtr Wt + nup93 MO(Fig. 2 A B)
Xtr Wt + nup93 MO(Fig. 3 A right)
Xtr Wt + nup93 MO(Fig. S 1 D-F)
Xtr Wt + nup93 MO(Fig. S 1 G)
???attribute.lit??? ???displayArticles.show???
|
|
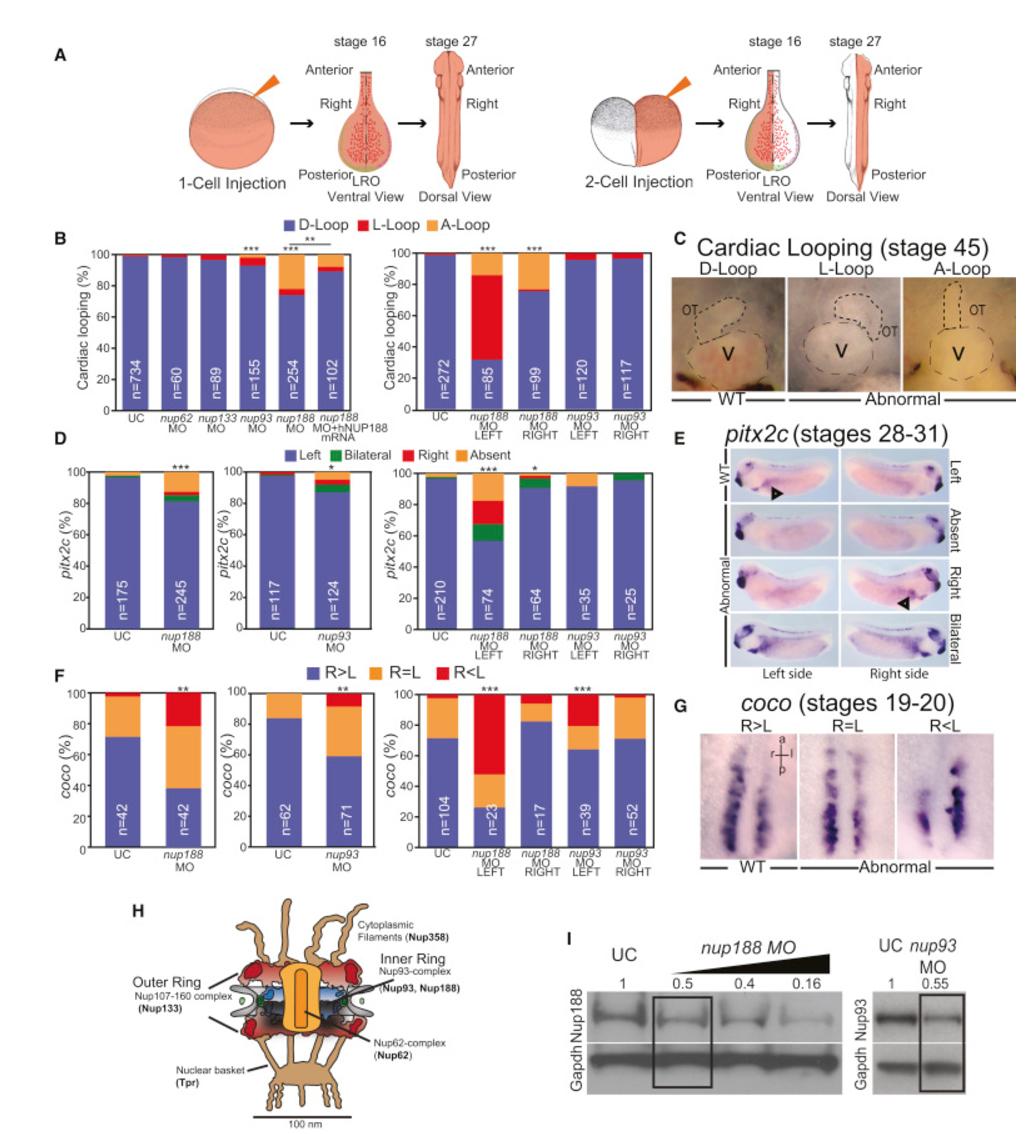
Figure 1. Depletion of Inner-Ring Nups Alters LR Patterning (A) One- (left) and 2-cell (right) injection schematic (not to scale) showing a salmon-colored dye as a tracer. When injections are done in one cell at the 2-cell stage, embryos are selected where either the left or the right side of the embryo is targeted, as shown in the diagram of dissected LRO (stage 16) or in a later stage-27 embryo. Small red lines in LRO represent cilia. (B) Percentage of embryos with abnormal cardiac looping (see C for key to score cardiac looping) after MO injection at 1-cell stage (left) or 2-cell stage (right). nup188 morphant heart looping defects are rescued by human NUP188 expression (left). n represents total number of embryos from three independent experiments. âââp < 0.0005, ââp < 0.005, chi-squared/Fisher's exact test. UC, uninjected controls. (C) Examples of cardiac looping phenotypes of wild-type and abnormal Xenopus hearts at stage 45 viewed ventrally with anterior at the top. D-Loop: normal outflow track (OT) loops right (short dashed line). L-Loop: abnormal OT loops left. A-Loop: abnormal OT is unlooped. Ventricle (V) is bound by a long dashed line. (D) Percentage of embryos with abnormal pitx2c (see E for key to score pitx2c staining) after MO injection at 1-cell stage (left, middle) or 2-cell stage (right). n represents total number of embryos from three independent experiments. âââp < 0.0005, âp < 0.05, chi-squared/Fisher's exact test. (E) Example key of pitx2c expression showing lateral views of embryos (stages 28â31) with dorsal at the top. Arrowheads point to pitx2c in the lateral plate mesoderm. (F) Percentage of embryos with abnormal coco expression (see G for key for coco scoring) after MO injection at 1-cell stage (left, middle) or 2-cell stage (right). L and R denote left and right side of LRO, respectively. n represents total number of embryos from three independent experiments. âââp < 0.0005, ââp < 0.005, chi-squared/Fisher's exact test. (G) Example key of coco expression patterns in the LRO at stages 19â20. Ventral views with anterior at the top. (H) Schematic of NPC. Nups referred to in this study are in bold. (I) Nup188 and Nup93 protein levels determined by western blot. Numbers are relative protein levels normalized to Gapdh with triangle reflecting dose of MO. Boxed lane indicates dose used for all experiments. See also Figures S1 and S2. |
|
|
Figure 2. nup188 and nup93 Depletion Decreases Cilia in the LRO (A) LROs from embryos treated with the indicated MOs (or UC) stained with anti-acetylated α-tubulin (α-AcTub, green) to detect primary cilia, Phalloidin (red) marks the cell borders. p, a, l, and r denote posterior, anterior, left, and right, respectively. Right panels show a magnification of a representative region of the LRO. (B) Box plots of cilia number per LRO area (μm2) of embryos derived from injections at the 1- or 2-cell stage. Box depicts 25th to 75th percentiles with median marked by a horizontal line in the box. Whiskers indicate data range from smallest to largest values. n represents total number of embryos from three independent experiments. âââp < 0.0005, ââp < 0.005, Studentâs t test. |
|
|
Figure 3. Depletion of Nup93/188 Affects Cilia but Not NPCs (A) Fluorescence images of lateral views, with dorsal at the top, of both sides (uninjected and injected) of a single embryo with the cilia of the multiciliated cells (MCCs) labeled with α-AcTub (green). Nuclei stained with Hoechst (blue). Insets (top right) are a magnification of a cluster of MCCs (scale bar, 20 μm). The disruption of cilia was found in 100% (n = 73) of nup93 morphants and in 41% (n = 70) of nup188 morphants. (B) Fluorescence images of Xenopus embryos injected with nup62 (n = 30) or nup133 (n = 33) MOs at the 1-cell stage labeled with anti-AcTub (green). Lateral views of embryos, with dorsal at the top (top panels) and higher magnification of the MCCs in the bottom panels. Nuclei stained with Hoechst (blue). Level of nup depletion in these morphants is shown in Figure S1A. (C) Embryos were co-injected with mRNA encoding NLS-GFP and nup93, nup188, or nup133 MOs. Animal caps were dissected and allowed to develop MCCs before imaging the distribution of NLS-GFP. Cilia in these explants are shown in Figure S1J. (D) Staining of NPCs with the mAb414 antibody in animal caps of UC and embryos injected with the indicated MOs. (E) Graph shows the mean nuclear/cytoplasm (N:C) fluorescence ratios of NLS-GFP with SD; n represents total number of nuclei from three independent experiments. âââp < 0.0005, Studentâs t test. (F) Graph shows the mean and SD of the NPC density in animal caps of UCs and embryos injected with the indicated MOs. n represents number of nuclei from three independent experiments. See also Figures S1 and S2. |
|
|
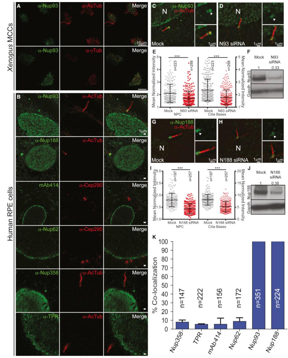
Figure 4. Nup188 and Nup93 Specifically Localize to the Bases of Cilia (A) Immunofluorescence images of Xenopus epidermal MCCs stained with anti-Nup93 (green) and either anti-AcTub (red, top) or anti-γTub (red, bottom) antibodies with merge. (B) Immunofluorescence images of human RPE cells stained with the indicated anti-nup antibodies (left) with anti-AcTub, anti-γTub, or anti-Cep290 (middle) and merge (right). See Figure S3B for location of cilia-specific epitopes. (C) Anti-Nup93 antibodies are specific. Fluorescence image (merge of green and red channels) of representative scrambled (mock) siRNA-treated RPE cell stained with anti-Nup93 (green) and anti-AcTub (red) antibodies. Panels on right are higher magnification of cilium base showing just the anti-Nup93 signal (green; top) and merge of anti-Nup93 and anti-AcTub (red) images (bottom). Arrowhead points to cilium base. N denotes the nucleus. (D) Identical to (C) except that cells are treated with siRNAs specific to NUP93 (N93). (E) Plot of normalized fluorescence intensity in a.u. of anti-Nup93 signal at cilium base and NPCs of individual cells treated with scrambled (mock) or specific NUP93 (N93) siRNAs. Mean ± SD is indicated; n represents total number of cells/cilia from three independent experiments. âââp < 0.0005, Studentâs t test. (F) Western blot of Nup93 levels after siRNA transfection; numbers are quantification of protein levels relative to Gapdh. (GâJ) Anti-Nup188 antibodies are specific. Panel layout is identical to (C)â(F) except that cells are treated with scrambled (mock) or siRNAs specific to NUP188 (N188). (K) Plot of percentage of cells in which the anti-nup signal co-localizes with a cilium-base marker. Mean ± SD is indicated; n represents total number of cells from three independent experiments. See also Figures S1 and S3. |
|
|
Figure 5. Nups Do Not Form NPC-like Rings at Cilia Bases (A) 2D FPALM super-resolution image of a cell co-stained with anti-Nup93 (red; AF647) and anti-AcTub antibodies (green; Cy3B). (B) Higher-magnification views of the nuclear surface (left panels) and the cilium base (right panels) of two different cells stained with anti-Nup93 (AF647). (C) Box plot where the density of localization clusters at the nuclear envelope and cilia bases are directly compared. The box depicts the 25th to 75th percentiles with the median marked as a horizontal line in the box. The whiskers mark the data range from the smallest to the largest value. â+â indicates the mean of the distribution (n represents number of cells). ââp < 0.005, Studentâs t test. (D) Plot of the diameter (mean ± SD) of localization clusters at the nuclear envelope and cilia bases. n represents number of localization clusters from three independent experiments. âââp < 0.0005, Studentâs t test. (E) 2D FPALM images of anti-Nup188 (red; AF647) and anti-γTub antibodies (green; Cy3B) with merge on right. (F) As in (E) except with anti-AcTub co-stain. (G) STED images of a cell co-stained with anti-Nup188 (red; ATTO647N) and anti-γTub antibodies (green; ATTO594) with merge on right. (H) As in (G) except with anti-AcTub co-stain. See also Figure S4. |
|
|
Figure S1 (related to Figures 1,2,3 and 4): Nup188 and Nup93 are required for cilia in mammalian cells and Xenopus. (A) Nup62 and Nup133 protein levels after MO injection. Western blots of Nup62 and Nup133 in both uninjected controls (UCs) and embryos injected with nup62 and nup133 MOs (nup62 MO doses: 5 and 10ng/embryo) (nup133 MO doses: 2.5, 5 and 10ng/embryo). Numbers above each lane indicate the band intensity normalized to Gapdh (loading control). Boxed lanes indicate the dose used in epidermal cilia stain in Figure 3B. (B) Nup188 is required for cilia in human RPE cells. Merged (green and blue channels) fluorescent images of human RPE cells induced to ciliate after knockdown of Nup188 or Nup93 using specific siRNAs or scrambled (mock) control. Cilia are stained with an Arl13b antibody (green) and DNA with Hoechst (blue). See also Figure 4F and 4J for degree of knockdown. (C) Nup188 depletion in RPE cells leads to decreased ciliation. Plot of percentage of ciliated cells after knockdown of Nup188 or Nup93 using specific siRNAs in human RPE cells. n=total number of nuclei/cilia from 3 independent experiments. Chi-Square Test, *** p<0.0005. (D-F) Loss of nup93 affects gliding in Xenopus embryos. (D) At stages 28-31, wildtype embryos glide along the surface of an agarose-coated dish due to the beating of multiciliated cells while nup93 morphants do not. Brightfield images of 2 UCs (top) and 4 nup93 morphant embryos (bottom). (E) Same field as (D) but nup93 morphants are identified by Alexa488 tracer dye (bottom 4 green morphants). (F) Video frame captures of the same UC and morphant embryos in (D) and (E) gliding at indicated times. See also Movie S1. (G) Nup93 is specifically required for epidermal cilia. Plot of the percentage of embryos with abnormal epidermal cilia assessed by anti-AcTub staining after injection at 1-cell stage with nup93 MO (1 ng/embryo) or (to assess specificity) with nup93 MO combined with human (h) NUP93 mRNA (50 or 100 pg/embryo). Bottom panel is a key (blue, green, orange, red) to our qualitative assessment of cilia shown as example fluorescent images of embryos (lateral views, dorsal at top) stained with anti-Actub (green) and Hoechst (blue). n=total number of embryos from 3 independent experiments, Chi-Square Test, *** p<0.0005. (H-I) Cilia loss in nup morphants is not due to changes in cilia cell type specification. (H) In situ hybridizations images with a foxj1-specific probe of stage 10.5 embryos injected with the indicated MOs or with Xtnup188 mRNA. Vegetal views of embryos with blastopore lip to the top are shown as representative examples of 2 independent experiments. Numbers indicate the number of embryos showing the same staining pattern. (I) In situ hybridizations images with a foxj1-specific probe of stage 28-31 embryos injected with the indicated MOs. Left, lateral views of embryos with dorsal at the top are shown as representative examples of 3 independent experiments. (J) Nup188 and Nup93 depletion affects multiciliated cells in Xenopus epidermis. Fluorescent images of epidermal animal caps derived from UC embryos or those injected with the indicated MOs; multiciliated cells (MCCs) labeled with anti-AcTub (green). Two z-sections (top and bottom panels) at the indicated focal planes are shown |
|
|
Figure S2 (related to Figures 1, 2 and 3): Nup188 overexpression specifically affects cardiac looping and cilia. (A) Overexpression of Nup188 affects heart looping. To drive overexpression of Nup188, Xenopus tropicalis (Xt) nup188 mRNA or human (h) NUP188 mRNA were injected at 1-cell stage. Plot shows the percentage of resulting embryos with cardiac looping defects. Chi-Square or Fisherâs Exact Test, ***p<0.0005, **p<0.05. n=total number of embryos from 3 independent experiments. (B) LROs from control embryos (UC) and embryos injected with the Xtnup188 mRNA at the 1 or 2-cell stage. Primary cilia were stained with anti-AcTub (ï¡-AcTub, green). Phalloidin was used to mark cell borders (red). Xtnup188 mRNA was traced using an mRNA encoding for a GFP-tagged plasma membrane protein (magenta). p,a,l,r: posterior, anterior, left, right, respectively. (C) Box plots show cilia number per LRO area (µm2) of UC and embryos injected at the 1 or 2-cell stage with Xtnup188 mRNA. The box depicts the 25th to 75th percentiles with the median marked as a horizontal line. The whiskers mark the data range from the smallest to the largest value. In embryos injected at the 2-cell stage, blue boxes are the uninjected side and red boxes the injected side. n=total number of embryos from 2 independent experiments, T-test, *** p<0.0005, * p<0.05. (D) Xenopus embryos were injected with Xtnup188 mRNA into 2-cell stage such that half the embryo receives the mRNA (See Figure 1A for a visual guide to these experiments). Fluorescence images are lateral views, with dorsal at the top, of both sides (uninjected and injected) of a single embryo with the cilia of the MCCs labeled with anti-AcTub (green). Nuclei stained with Hoechst (blue). The disruption of cilia on the injected side was found in 35% (n=70) of embryos from 2 independent experiments. (E) Fluorescent images of NPCs stained with the mAb414 antibody in animal caps of UC and embryos injected with Xtnup188 mRNA. (F) Fluorescent images of embryos co-injected with mRNA encoding NLS-GFP and Xtnup188 mRNA. Animal caps were dissected and allowed to develop MCCs before imaging. (G) Embryos were co-injected with mRNA encoding NLS-GFP and Xtnup188 mRNA. Graph shows the nuclear/cytoplasm (N:C) ratio of mean NLS-GFP fluorescence intensities and the SD. n=total number of nuclei from 3 independent experiments. |
|
|
Figure S3 (related to Figure 4): Nup93/188 localize to the mother and daughter centriole. (A) An overexpressed SNAP-Nup188 co-localizes with centrioles. Fluorescent micrographs of HeLa cells expressing SNAP-Nup188 detected with the oregon-green SNAP substrate. Centrioles were detected with an anti-Cep152 antibody (red) and DNA stained with Hoechst (blue) in merge panel. (B) Schematic of the cilium. BB is basal body (mother centriole), DC is daughter centriole and TZ is transition zone. (C) Nup93 localizes to the BB and DC. Deconvolved fluorescent micrographs of the bases of cilia in RPE cells immunostained with the indicated anti-Nup93 antibodies (green) and those that stain different components of the cilium base (red). Pixels under the white line in merged image were used to generate line profile plots in right panels. (D) Nup188 localizes to the BB and DC. Deconvolved fluorescent micrographs of the bases of cilia in RPE cells immunostained with the indicated anti-Nup188 antibodies (green) and those that stain different components of the cilium base (red). Pixels under the white line in merged image were used to generate line profile plots in right panels. |
|
|
Figure S4 (related to Figure 5): Comparison of number of detections per cluster for both Nup93 and Nup188 in 2D-FPALM and fluorescence intensity in STED. (A) Two-color 2D-FPALM image of cell labeled with anti-AcTub (green) and anti-Nup93 (red). Three boxed ROIs from the nuclear surface, the cilium base, and the cellular background are magnified in B-D. (B-D) Magnification of the three ROIs shown in panel A showing number of localizations for a selected number of clusters (white boxes) in all three ROIs. (E) STED images of immunolabeled anti-Nup188 clusters at the cilium base. ROIs are selected from both the cilium base and the cellular background to show the increased fluorescence intensity (in arbitrary units) of clusters at the basal body (far right panels, white boxes). Diffraction limited confocal images are also shown in middle panels. |
|
|
Figure S5 (related to Figure 6): Nup188 is found in multiple copies within evenly spaced clusters at the cilium base. (A) The number of anti-Nup188 localizations (detections) per cluster from 10 W-4PiSMSN images of cilia bases (left) and corresponding randomly selected regions (right). (B) Cumulative density distribution of data shown in A for better visualization of histograms. (C) Nearest neighbor distance distribution between the cilia bases (left; reproduced from Figure 6B) and randomly selected locations from 17 images (right). a.u. is arbitrary units. |
|
|
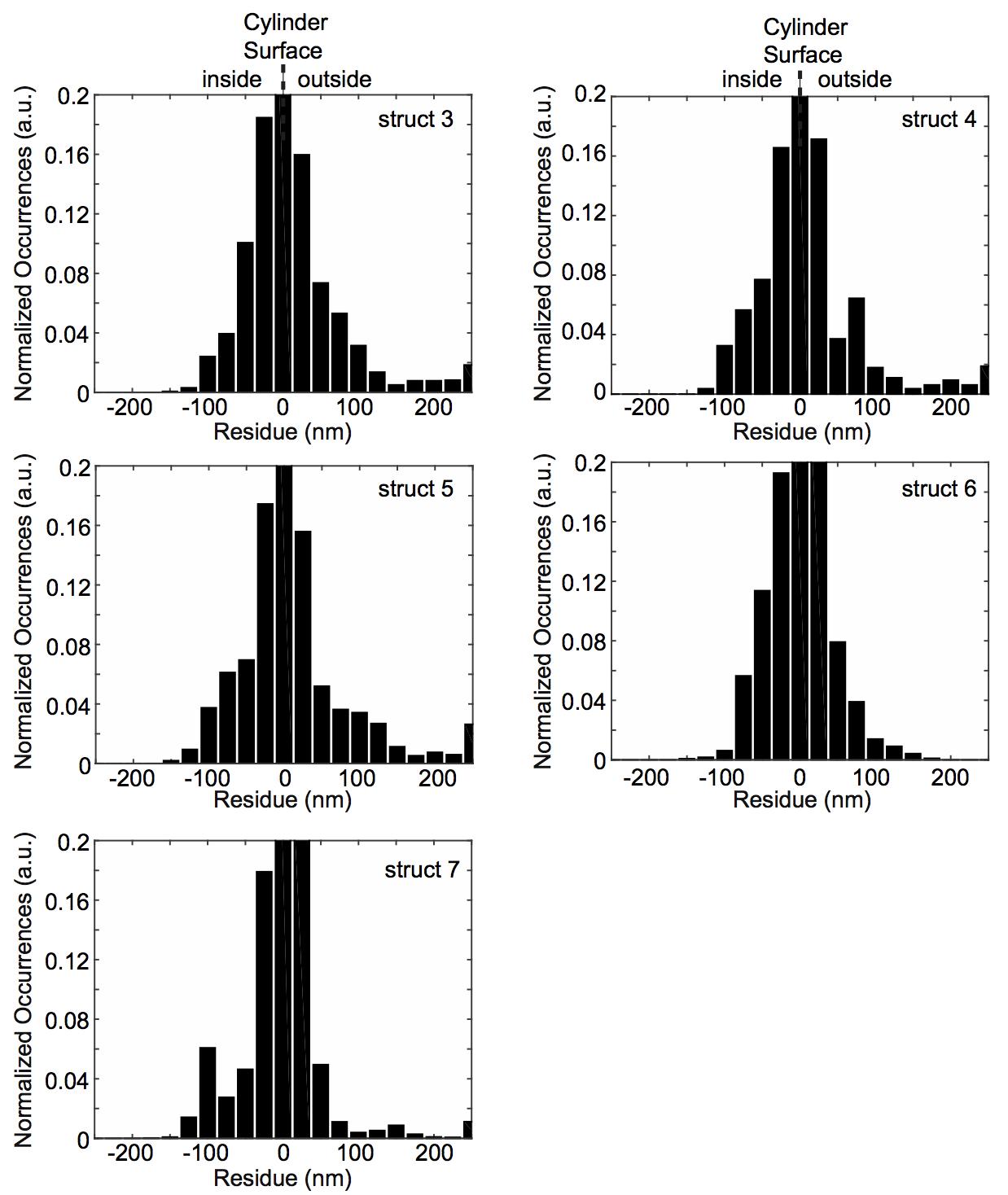
Figure S6 (related to Figure 6 and movie S3): Distribution of anti-Nup188 single molecule detections with reference to cylinder surface. Distribution of the distances of single molecule detections of 5 cylinder-modeled Nup188 structures (see Movie S3) showing a compact distribution around the cylindrical surface. Negative values indicate the detections are within the cylinder and positive values are outside. |
|
|
Figure 6. Nup188 Forms Two Barrel-like Structures that Encase the Centrioles (A) Diffraction-limited (inset) and 3D W-4PiSMSN super-resolution image of anti-Nup188 signal at the cilium base. Heatmap coloration reflects depth in z as depicted by scale. Individual structures are circled. See also Movie S2. (B) Nearest-neighbor distances from all localiza- tion clusters in all structures imaged were calcu- lated and plotted. (C–E) Rotated views of image in (A) where two cylinders (blue and red) have been fitted into both structures denoted by ‘‘1’’ and ‘‘2.’’ See also Movie S2. (F–I) Planar sections of each structure cut across the cylinder axis (central point). Dotted lines represent cylinders. (J and K) Distribution of the distances of individual localizations from W-4PiSMSN data inside (nega- tive values) and outside (positive values) the modeled cylinder surface of structure 1 (J) and structure 2 (K). (L) QR code to load Nup188 W-4PiSMSN structure into the 3D visualization application Augment. See Experimental Procedures for instructions. See also Figures S5 and S6. |
References [+] :
Alber,
The molecular architecture of the nuclear pore complex.
2007, Pubmed
Alber, The molecular architecture of the nuclear pore complex. 2007, Pubmed
Amlacher, Insight into structure and assembly of the nuclear pore complex by utilizing the genome of a eukaryotic thermophile. 2011, Pubmed
Basu, Cilia multifunctional organelles at the center of vertebrate left-right asymmetry. 2008, Pubmed , Xenbase
Belgareh, An evolutionarily conserved NPC subcomplex, which redistributes in part to kinetochores in mammalian cells. 2001, Pubmed
Bisgrove, The roles of cilia in developmental disorders and disease. 2006, Pubmed
Blum, Xenopus, an ideal model system to study vertebrate left-right asymmetry. 2009, Pubmed , Xenbase
Boskovski, The heterotaxy gene GALNT11 glycosylates Notch to orchestrate cilia type and laterality. 2013, Pubmed , Xenbase
Bouckson-Castaing, Molecular characterisation of ninein, a new coiled-coil protein of the centrosome. 1996, Pubmed
Breslow, An in vitro assay for entry into cilia reveals unique properties of the soluble diffusion barrier. 2013, Pubmed
Buchwalter, Nup50 is required for cell differentiation and exhibits transcription-dependent dynamics. 2014, Pubmed
Capelson, Chromatin-bound nuclear pore components regulate gene expression in higher eukaryotes. 2010, Pubmed
Chug, Crystal structure of the metazoan Nup62•Nup58•Nup54 nucleoporin complex. 2015, Pubmed , Xenbase
Cronshaw, Proteomic analysis of the mammalian nuclear pore complex. 2002, Pubmed
D'Angelo, A change in nuclear pore complex composition regulates cell differentiation. 2012, Pubmed
Davis, Identification and characterization of a nuclear pore complex protein. 1986, Pubmed
del Viso, Generating diploid embryos from Xenopus tropicalis. 2012, Pubmed , Xenbase
Dishinger, Ciliary entry of the kinesin-2 motor KIF17 is regulated by importin-beta2 and RanGTP. 2010, Pubmed
Eggenschwiler, Cilia and developmental signaling. 2007, Pubmed
Fakhro, Rare copy number variations in congenital heart disease patients identify unique genes in left-right patterning. 2011, Pubmed , Xenbase
Fliegauf, When cilia go bad: cilia defects and ciliopathies. 2007, Pubmed
Frey, A saturated FG-repeat hydrogel can reproduce the permeability properties of nuclear pore complexes. 2007, Pubmed
Fu, Structured illumination of the interface between centriole and peri-centriolar material. 2012, Pubmed
Glessner, Increased frequency of de novo copy number variants in congenital heart disease by integrative analysis of single nucleotide polymorphism array and exome sequence data. 2014, Pubmed
Gomez-Cavazos, The nucleoporin gp210/Nup210 controls muscle differentiation by regulating nuclear envelope/ER homeostasis. 2015, Pubmed
Grandi, Functional interaction of Nic96p with a core nucleoporin complex consisting of Nsp1p, Nup49p and a novel protein Nup57p. 1995, Pubmed
Greenway, De novo copy number variants identify new genes and loci in isolated sporadic tetralogy of Fallot. 2009, Pubmed
Hashizume, Nucleoporin Nup62 maintains centrosome homeostasis. 2013, Pubmed
Huang, Ultra-High Resolution 3D Imaging of Whole Cells. 2016, Pubmed
Huang, Video-rate nanoscopy using sCMOS camera-specific single-molecule localization algorithms. 2013, Pubmed
Hurt, Towards understanding nuclear pore complex architecture and dynamics in the age of integrative structural analysis. 2015, Pubmed
Ishikawa, Ciliogenesis: building the cell's antenna. 2011, Pubmed
Itoh, Nucleoporin Nup188 is required for chromosome alignment in mitosis. 2013, Pubmed
Jacinto, The nucleoporin Nup153 regulates embryonic stem cell pluripotency through gene silencing. 2015, Pubmed
Kalverda, Nucleoporins directly stimulate expression of developmental and cell-cycle genes inside the nucleoplasm. 2010, Pubmed
Kee, Molecular connections between nuclear and ciliary import processes. 2013, Pubmed
Kee, A size-exclusion permeability barrier and nucleoporins characterize a ciliary pore complex that regulates transport into cilia. 2012, Pubmed
Kelley, Atomic structure of the Y complex of the nuclear pore. 2015, Pubmed
Keminer, Permeability of single nuclear pores. 1999, Pubmed , Xenbase
Keppler, A general method for the covalent labeling of fusion proteins with small molecules in vivo. 2003, Pubmed
Khokha, Techniques and probes for the study of Xenopus tropicalis development. 2002, Pubmed , Xenbase
Lawo, Subdiffraction imaging of centrosomes reveals higher-order organizational features of pericentriolar material. 2012, Pubmed
Liang, Dynamic association of NUP98 with the human genome. 2013, Pubmed
Light, A conserved role for human Nup98 in altering chromatin structure and promoting epigenetic transcriptional memory. 2013, Pubmed
Lin, Quantifying and optimizing single-molecule switching nanoscopy at high speeds. 2015, Pubmed
Lin, Pitx2 regulates lung asymmetry, cardiac positioning and pituitary and tooth morphogenesis. 1999, Pubmed , Xenbase
Lin, Chemically inducible diffusion trap at cilia reveals molecular sieve-like barrier. 2013, Pubmed
Loïodice, The entire Nup107-160 complex, including three new members, is targeted as one entity to kinetochores in mitosis. 2004, Pubmed
Lupu, Nuclear pore composition regulates neural stem/progenitor cell differentiation in the mouse embryo. 2008, Pubmed
McGrath, Two populations of node monocilia initiate left-right asymmetry in the mouse. 2003, Pubmed
Mennella, Subdiffraction-resolution fluorescence microscopy reveals a domain of the centrosome critical for pericentriolar material organization. 2012, Pubmed
Mennella, Amorphous no more: subdiffraction view of the pericentriolar material architecture. 2014, Pubmed
Mishra, The Nup107-160 complex and gamma-TuRC regulate microtubule polymerization at kinetochores. 2010, Pubmed , Xenbase
Mohr, Characterisation of the passive permeability barrier of nuclear pore complexes. 2009, Pubmed
Obado, Cilia and Nuclear Pore Proteins: Pore No More? 2017, Pubmed
Ori, Cell type-specific nuclear pores: a case in point for context-dependent stoichiometry of molecular machines. 2013, Pubmed
Orjalo, The Nup107-160 nucleoporin complex is required for correct bipolar spindle assembly. 2006, Pubmed , Xenbase
Paine, Nuclear envelope permeability. 1975, Pubmed
Pascual-Garcia, Nucleoporin Nup98 associates with Trx/MLL and NSL histone-modifying complexes and regulates Hox gene expression. 2014, Pubmed
Pennekamp, Situs inversus and ciliary abnormalities: 20 years later, what is the connection? 2015, Pubmed
Raices, Nuclear pore complex composition: a new regulator of tissue-specific and developmental functions. 2012, Pubmed
Rayala, The mRNA export factor human Gle1 interacts with the nuclear pore complex protein Nup155. 2004, Pubmed
Reza, Nucleoporin gene expression in Xenopus tropicalis embryonic development. 2016, Pubmed , Xenbase
Rout, The yeast nuclear pore complex: composition, architecture, and transport mechanism. 2000, Pubmed
Sachdev, The C-terminal domain of Nup93 is essential for assembly of the structural backbone of nuclear pore complexes. 2012, Pubmed , Xenbase
Sarmah, A role for the inositol kinase Ipk1 in ciliary beating and length maintenance. 2007, Pubmed
Sarmah, Inositol polyphosphates regulate zebrafish left-right asymmetry. 2005, Pubmed
Schindelin, Fiji: an open-source platform for biological-image analysis. 2012, Pubmed
Schmidt, Transport Selectivity of Nuclear Pores, Phase Separation, and Membraneless Organelles. 2016, Pubmed
Schweickert, The nodal inhibitor Coco is a critical target of leftward flow in Xenopus. 2010, Pubmed , Xenbase
Smith, Increased expression of Syne1/nesprin-1 facilitates nuclear envelope structure changes in embryonic stem cell differentiation. 2011, Pubmed
Sonnen, 3D-structured illumination microscopy provides novel insight into architecture of human centrosomes. 2012, Pubmed
Stubbs, The forkhead protein Foxj1 specifies node-like cilia in Xenopus and zebrafish embryos. 2008, Pubmed , Xenbase
Stuwe, Architecture of the fungal nuclear pore inner ring complex. 2015, Pubmed
Sukegawa, A nuclear pore complex protein that contains zinc finger motifs, binds DNA, and faces the nucleoplasm. 1993, Pubmed
Sutherland, Disorders of left-right asymmetry: heterotaxy and situs inversus. 2009, Pubmed
Tabin, A two-cilia model for vertebrate left-right axis specification. 2003, Pubmed
Takao, An assay for clogging the ciliary pore complex distinguishes mechanisms of cytosolic and membrane protein entry. 2014, Pubmed
Vick, Flow on the right side of the gastrocoel roof plate is dispensable for symmetry breakage in the frog Xenopus laevis. 2009, Pubmed , Xenbase
Vollmer, The diverse roles of the Nup93/Nic96 complex proteins - structural scaffolds of the nuclear pore complex with additional cellular functions. 2014, Pubmed
von Appen, In situ structural analysis of the human nuclear pore complex. 2015, Pubmed
Vonica, The left-right axis is regulated by the interplay of Coco, Xnr1 and derrière in Xenopus embryos. 2007, Pubmed , Xenbase
Warkman, Xenopus as a model system for vertebrate heart development. 2007, Pubmed , Xenbase
Werner, Using Xenopus skin to study cilia development and function. 2013, Pubmed , Xenbase
Xu, Actin, spectrin, and associated proteins form a periodic cytoskeletal structure in axons. 2013, Pubmed
Yang, Rootletin, a novel coiled-coil protein, is a structural component of the ciliary rootlet. 2002, Pubmed
Yoshioka, Pitx2, a bicoid-type homeobox gene, is involved in a lefty-signaling pathway in determination of left-right asymmetry. 1998, Pubmed
Zaidi, De novo mutations in histone-modifying genes in congenital heart disease. 2013, Pubmed
