|
Fig 1. Generation of Rab11a retina-specific KO mouse (retRab11a-/-).(A) Schematic of Rab11a gene-trap (GT) allele, conditional allele and KO allele. P1, P2, P3 represent primers for genotyping wild-type (WT), conditional and KO alleles. Exons are shown as yellow rectangles. The gene trap contains a splice-acceptor (SA), an IRES site, a βGeo cassette, and a poly-A site. The gene trap is flanked by two FRT sites (green triangle), a loxP site (red triangle) at the 5’-end of the cassette and another downstream in intron 3. Location of 5’-long arm and 3’-short arm are indicated. (B) Long range PCR confirmation of 3’ and 5’ recombination arm in ES cells and GT animals. (C) PCR confirms conditional deletion of exons 2 and 3 in retRab11a-/- retina but not in tail. retRab11a+/- mouse was used as control. (D) Rab11b mRNA is not up-regulated in retRab11a-/- retina. +/- and -/- refer to Rab8a heterozygous and homozygous knockouts, respectively. GAPDH was used as internal control. (E) Representative retina sections showing of Rab11a and Rab11b immunostaining in retina. Rab11a is localized mainly in punctuate IS spots in WT but is negative in retRab11a-/- KO (center). Rab11b staining pattern is similar to Rab11a (right). Scale bar, 20 μm. |
|
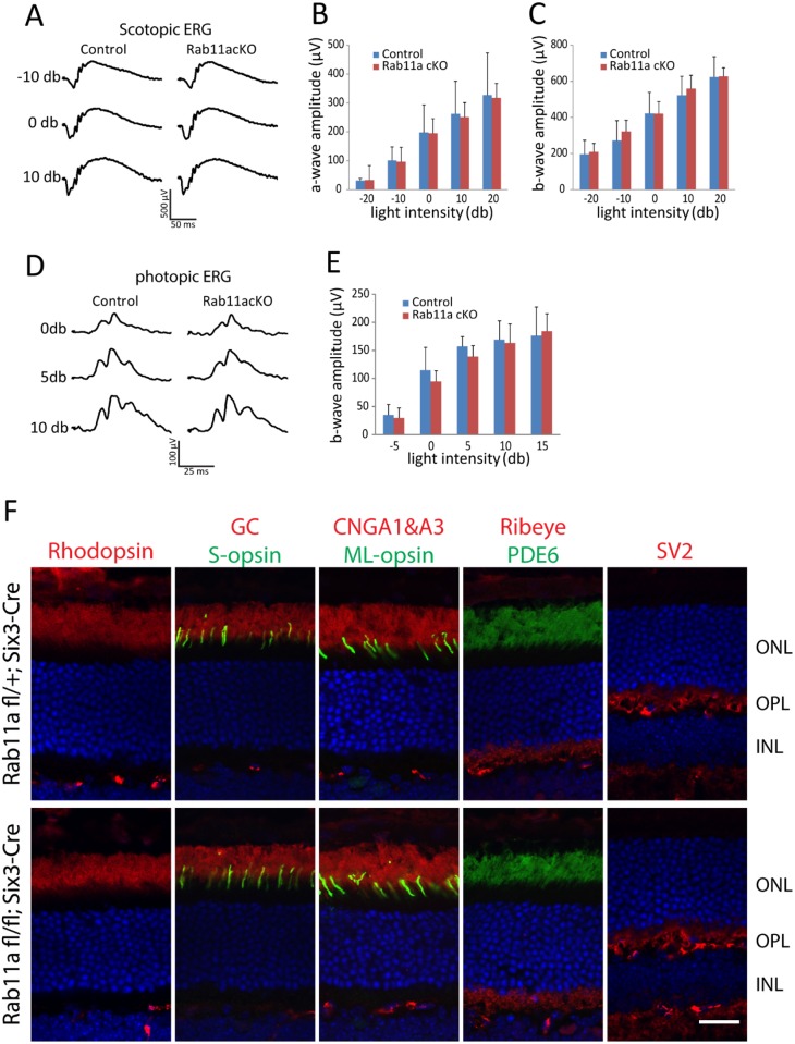
Fig 2. Electroretinography (ERG) and OS protein localization in adult retRab11a-/- mice.(A) Representative scotopic ERG traces at -10, 0 and 10 db from 5M-old retRab11a+/- and retRab11a-/- mice. (B) and (C) Quantification of scotopic a- and b-wave amplitude at multiple light intensities. No significant difference was observed between control and KO animals (p> 0.15, n = 5 for each group, one-way ANOVA). (D) Representative photopic ERG trace at 0, 5 and 10 db from 5M-old control and KO mice. (E) Quantification of photopic b-wave amplitude at multiple light intensities. No significant difference was observed between control and KO animals (p> 0.15, n = 5 for each group, one-way ANOVA). (F) Immunostaining of rhodopsin, GC1, CNGA1/A3, PDE6, S-opsin, ML-opsin, ribeye and SV2 using 3M-old animals, showing that all proteins localize correctly in KO as in heterozygous control. Scale bar, 20 μm. |
|
Fig 3. OS protein localization in adult retRab11a-/- mice injected with Rab11b(S25N) AAV.(A) Alignment of Rab11a and Rab11b protein sequences. One critical GTP binding domain is located in exon 2. Position of S25 in Rab11b is indicated in Rab11b. Both proteins contain geranylgeranylation motifs at the C-terminus. (B) Immunostaining results show that cMyc-Rab11b(S25N) localizes mainly at IS and OS (red channel, top left panel). Rhodopsin, PDE6, GC1, CNGA1/A3, ML- and S-opsin localize correctly to OS, and SV2 localizes correctly to the OPL. Green channel in all panels detect szGreen fluorescence. Scale bar, 20 μm. |
|
Fig 4. Normal ERG and rhodopsin localization in adult rodRab8a-/- animals.(A) Representative scotopic ERG trace at 10 db from 4M-old rodRab8a+/- and rodRab8a-/- mice. (B) and (C), Quantification of scotopic a-wave and b-wave amplitudes at multiple light intensities. No significant difference was observed between control and KO animals (p> 0.17, n = 5 for each group, one-way ANOVA). (D), Immunostaining of rhodopsin, PDE6, GC1, CNGA1/A3, GCAP1 and prominin. All proteins localize correctly to OS. Scale bar, 20 μm. |
|
Fig 5. Normal ERG and opsin localization in adult coneRab8a-/- animals.(A) Representative photopic ERG trace at 15 db from 3M-old coneRab8a+/- and coneRab8a-/- mice. (B) Quantification of photopic b-wave amplitude at multiple light intensities. No significant difference was observed between control and KO animals (p> 0.17, n = 5 for each group, one-way ANOVA). C, Immunostaining results showed that cone arrestin, cone transducin gamma, ML-opsin, S-opsin and prominin1 all localize correctly in KO as in control. Scale bar, 20 μm. |
|
Fig 6. Correct localizations of OPL and inner retina proteins in Rab8a global KO mice.Immunostaining results showed that distribution of OPL proteins ribeye, Vglut1, synaptophysin, ribeye and pan-PMCA, as well as inner retina marker PKCα, calbindin, CaM kinase II (CamKII), tyrosine hydroxylase (TH) and choline acetyltransferase (CHAT), is indistinguishable between P21 Rab8a+/- and Rab8a
-/- controls. Scale bar, 30 μm. |
|
Fig 7. Rhodopsin localizes normally in adult Rab8a KO mice injected with Rab8b(T22N) AAV.(A) Alignment of Rab8a and Rab8b amino acid sequences. Exon 1 contains the GTP binding domain. Exon 2 is deleted in the germline and conditional knockouts. T22, preventing GTP binding when mutated, is shown. (B) Genotyping confirms deletion of exon2 in retRab8a-/- retinas but not tails. retRab8a+/- tissues were used as controls. (C) Immunofluorescence showed that Rab8a is mainly localized as punctate signal in IS and OPL in WT but absent in retRab8a-/- photoreceptor cells. (D) Rab8b(T22N) is mainly localized at IS and OPL. (E) Rhodopsin, GC1, CNGA1/A3 and ribeye are localized correctly in 4M-old retRab8a-/- and retRab8a+/- animals injected with dnRab8b (Rab8b(T22N)) AAV. Scale bars, 20 μm (C and D) and 30 μm (E). |
|
Fig 8. Rhodopsin localizes normally in adult Rab11a and Rab8a double KO mice.Immunostaining of rhodopsin, GC1, CNGA1/A3, PDE6, ML-opsin, S-opsin, ribeye and SV2 using 3M-old animals showed that all proteins localize correctly in dKOs (retRab8a-/-; retRab11a-/-) as in controls (retRab8a+/-; retRab11a-/-). Scale bar, 20 μm. |
|
Fig 9. Rhodopsin correctly targets to the OS in adult Rab8a retina cKO mice injected with GFP-Rab8b(T22N), GFP-Rab10(T23N), cMyc-Rab11a(S25N) and cMYc-Rab11b(S25N) AAV.One month old retRab8a-/- mice were injected subretinally with mixed Rab11a(S25N), 11b(S25N), 8b(T22N) and 10(T23N) AAVs or Rab10(T23N) only-AAV. Three months post-injection, rhodopsin, PDE6, GC1, CNGA1/A3 and ML-opsin all localize correctly in injected animals. Scale bar, 30 μm. |