Click here to close
Hello! We notice that you are using Internet Explorer, which is not supported by Xenbase and may cause the site to display incorrectly.
We suggest using a current version of Chrome,
FireFox, or Safari.
Cell Discov
2016 Jan 05;2:15039. doi: 10.1038/celldisc.2015.39.
Show Gene links
Show Anatomy links
A novel role for the tumour suppressor Nitrilase1 modulating the Wnt/β-catenin signalling pathway.
Mittag S, Valenta T, Weiske J, Bloch L, Klingel S, Gradl D, Wetzel F, Chen Y, Petersen I, Basler K, Huber O.
???displayArticle.abstract???
Nitrilase1 was classified as a tumour suppressor in association with the fragile histidine-triad protein Fhit. However, knowledge about nitrilase1 and its tumour suppressor function is still limited. Whereas nitrilase1 and Fhit are discrete proteins in mammals, they are merged in Drosophila melanogaster and Caenorhabditis elegans. According to the Rosetta-Stone hypothesis, proteins encoded as fusion proteins in one organism and as separate proteins in another organism may act in the same signalling pathway. Although a direct interaction of human nitrilase1 and Fhit has not been shown, our previous finding that Fhit interacts with β-catenin and represses its transcriptional activity in the canonical Wnt pathway suggested that human nitrilase1 also modulates Wnt signalling. In fact, human nitrilase1 forms a complex with β-catenin and LEF-1/TCF-4, represses β-catenin-mediated transcription and shows an additive effect together with Fhit. Knockdown of human nitrilase1 enhances Wnt target gene expression. Moreover, our experiments show that β-catenin competes away human nitrilase1 from LEF-1/TCF and thereby contributes to the activation of Wnt-target gene transcription. Inhibitory activity of human nitrilase1 on vertebrate Wnt signalling was confirmed by repression of Wnt-induced double axis formation in Xenopus embryogenesis. In line with this finding, the Drosophila fusion protein Drosophila NitFhit directly binds to Armadillo and represses the Wingless pathway in reporter gene assays. Genetic experiments confirmed the repressive activity of Drosophila NitFhit on Wingless signalling in the Drosophila wing imaginal disc. In addition, colorectal tumour microarray analysis revealed a significantly reduced expression of human nitrilase1 in poorly differentiated tumours. Taken together, repression of the canonical Wnt pathway represents a new mechanism for the human nitrilase1 tumour suppressor function.
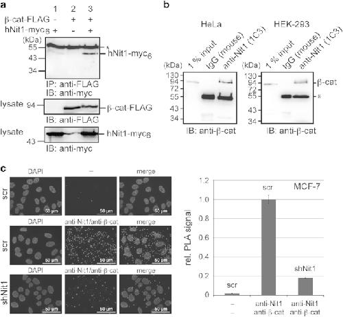
Figure 1. hNit1 interacts with β-catenin. (a) FLAG-tagged β-catenin forms a complex with myc6-tagged hNit1 in co-immunoprecipitation experiments with anti-FLAG M2 antibody. (b) Endogenous hNit1/β-catenin complexes can be co-immunoprecipitated from lysates of HeLa and HEK-293 cells with monoclonal anti-Nit1 (1C3) antibody. (c) PLAs using monoclonal anti-Nit1 (1C3) and polyclonal anti-β-catenin (M14M) antibodies confirm intracellular interaction of hNit1 with β-catenin. shNit1, MCF-7 clone 6 stably transfected with shNit1 construct; scr, MCF-7 cells stably transfected with a scrambled short hairpin RNA (shRNA) control construct; âââ, both primary antibodies omitted. All images are representatives of at least three independent experiments. Lysate controls are presented in the lower panels. *Heavy chain of precipitating antibody.
Figure 2. HNit1 and hFhit repress β-catenin-mediated transcription. HEK-293 cells were transiently transfected with the respective reporter gene constructs pGL4.26BARluc/pGL4.26fuBARluc or pGL3Siamois-luc S5/S0. BAR-luc/fuBAR-luc reporter gene expression was activated by transfection of TCF-4 and β-catenin expression plasmids. The phRL-Null Renilla luciferase plasmid was used to normalize transfection efficiency. Luciferase activities were measured 24âh after transfection. For all experiments, at least three independent transfections measured in duplicate and ±s.e.m. are presented. (a) Effects of hNit1 (0.5âμg or 1âμg) and enzymatic-dead hNit1C203A (1âμg) on β-catenin transcriptional activity. (b) Siamois S5/S0 reporter gene activity is reduced after co-transfection of hNit1 in LEF-1/β-catenin but not in ÎN-LEF-VP16-transfected cells. (c) Repression of BAR-luc activity measured after transfection of hNit1 and hFhit alone, and additive effect after co-transfection of both constructs. (d) Topflash/Fopflash reporter gene activity is repressed by hNit1 in Wnt3a-stimulated cells. (e) Expression of endogenous Wnt target genes sp5 and cyclin D1 is upregulated in hNit1 knockdown MCF-7 cells. Relative mRNA expression was analysed by quantitative reverse-transcriptase PCR. Two hNit1 knockdown clones were analysed (clone 12, n=4±s.e.m.; clone 6, n=1) and normalized to values obtained from the scrambled clone. (f) Cell lysates were analysed by western blotting. Glyceraldehydes 3-phosphate dehydrogenase (GAPDH) was used as a loading control.
Figure 3. HNit1 represses Wnt1-induced double axis formation in X. laevis embryos. (a) Injection of 5 pg mWnt1 mRNA into the marginal zone of Xenopus four-cell stage embryos induced in 71.4% of the injected embryos an ectopic axis. This is best seen by the Y-shaped duplication of the neural tube. Co-injection of 500 pg hNit1 reduced the frequency of secondary axis formation to 42.9%. Examples of embryos showing inhibited secondary axis (+ Wnt1) formation when hNit1 RNA is injected. (b) Xenopus embryos were injected with a Siamois-luciferase reporter plasmid and the indicated combinations of hNit1 and XWnt8 mRNAs. Siamois promoter-dependent transcription was reduced when hNit1 mRNA was co-injected.
Figure 4. HNit1 directly binds to the Armadillo-repeat region in β-catenin. In vitro pull-down assay were performed with purified recombinant GST-β-catenin and MBP-hNit1 fusion proteins as indicated. GST and MBP were used as a control. Deletion constructs of β-catenin (GST-β-cat (aa1â781); GST-β-cat-N-term (aa1â119); GST-β-cat-core (aa120â683) and GST-β-cat-C-term (aa683â781)) were used to map the hNit1-binding site in β-catenin. Protein complexes were isolated with glutathione (GSH)-agarose beads and analysed by western blotting with a monoclonal anti-MBP or a polyclonal anti-GST antibody. The image is a representative of at least three independent experiments.
Figure 5. HNit1 binds to LEF-1/TCF-4 and competed with β-catenin. (a) Transient overexpression of hNit1 does not affect total β-catenin levels in HEK-293 cells. Glyceraldehydes 3-phosphate dehydrogenase (GAPDH) was used as a loading control. (b) Co-transfection of β-catenin removes hNit1 from TCF-4. HEK-293 cells were transiently transfected with β-catenin-S33A-myc6, FLAG-TCF-4 and hNit1 as indicated. Co-immunoprecipitations were performed with anti-FLAG M2 antibody and precipitated protein complexes were analysed by western blotting with anti-hNit1 or anti-myc (9E10) antibodies. Lysate controls are shown in the lower panels. **Heavy chain. (c) β-Catenin-His6 dissociates hNit1/TCF-4 complexes in cell lysates. HEK-293 cells were transfected with FLAG-TCF-4 and/or hNit1 and lysed 48âh after transfection. Purified recombinant β-catenin-His6 was added to the lysate as indicated and subsequently immunprecipitation with the anti-FLAG M2 antibody was performed. Isolated protein complexes were analysed by western blotting with the anti-hNit1 antibody. (d) HNit1 interacts directly with LEF-1. Binding of GST-LEF-1 to MBP-hNit1 was analysed in pull-down assays. Protein complexes were isolated with glutathione (GSH)-agarose beads and subsequently analysed by western blotting with an anti-MBP antibody. GST and MBP were used as a control. (e) MBP-hNit1 dissociates preformed purified GST-LEF-1/β-catenin-His6 complexes. Concomitant with increasing amounts of MBP-Nit1 more MBP-Nit1 is binding to GST-LEF-1 and β-catenin-His6 is released into the supernatant (lower blot). The middle blot is identical to the blot in the upper image, which after first treatment with anti-MBP antibody was washed and subsequently treated with anti-β-catenin antibody. (f) HNit1 associated with FLAG-ÎNTCF-4 is not dissociated by β-catenin. Each experiment was performed at least three times.
Figure 6. The Rosetta-Stone fusion protein dNitFhit binds to Armadillo and β-catenin, and represses Wg-mediated transcription. (a) FLAG3-Armadillo and dNitFhit-myc6 form a complex in co-immunoprecipitations from lysates of transiently transfected HEK-293 cells. Similar complex formation was observed for the dNit and dFhit domain expressed alone. Protein complexes were analysed by western blotting with anti-myc (9E10) antibody. Lysate controls are shown in the lower panels. *Light chains, **heavy chains of the precipitating antibody. (b) Engrailed-Gal4-driven expression of UAS-dNitFhit, UAS-dNit, UAS-dFhit or combined UAS-dNit+UAS-dFhit repress Senseless expression in Drosophila wing imaginal discs. The repressive effect is manifested as reduced intensity and width/thickness of immunostained Senseless pattern. Coexpression of UAS-GFP was used to mark the posterior part of the wing discs where the Engrailed-Gal4 driver is active. Transgenic fly line expressing empty vector was used as a wild-type control. Analysis of Senseless expression at 29â°C is enhancing the effect as shown in the lower panels.
Figure 7. HNit1 expression is reduced in dedifferentiated human colon cancer. Tissue microarrays with 219 human colorectal carcinoma samples were stained for hNit1 using the monoclonal anti-nitrilase1 (1C3) antibody. (a) Frequencies of negative (0), weakly positive (1), moderately positive (2) and strongly positive (3) stainings in tumour samples according to tumour staging. (b) Immunohistochemical staining of hNit1 in a well- (left) and a poorly differentiated (right) colorectal carcinoma (×100 magnification).
Aberle,
Single amino acid substitutions in proteins of the armadillo gene family abolish their binding to alpha-catenin.
1996, Pubmed
Aberle,
Single amino acid substitutions in proteins of the armadillo gene family abolish their binding to alpha-catenin.
1996,
Pubmed Aberle,
Assembly of the cadherin-catenin complex in vitro with recombinant proteins.
1994,
Pubmed Aoki,
Nuclear endpoint of Wnt signaling: neoplastic transformation induced by transactivating lymphoid-enhancing factor 1.
1999,
Pubmed Arce,
Diversity of LEF/TCF action in development and disease.
2006,
Pubmed Arce,
Groucho binds two conserved regions of LEF-1 for HDAC-dependent repression.
2009,
Pubmed Barglow,
Substrate mimicry in an activity-based probe that targets the nitrilase family of enzymes.
2006,
Pubmed Bauer,
Pontin52 and reptin52 function as antagonistic regulators of beta-catenin signalling activity.
2000,
Pubmed Bauer,
Pontin52, an interaction partner of beta-catenin, binds to the TATA box binding protein.
1998,
Pubmed Behrens,
Functional interaction of beta-catenin with the transcription factor LEF-1.
1996,
Pubmed
,
Xenbase Biechele,
Assaying beta-catenin/TCF transcription with beta-catenin/TCF transcription-based reporter constructs.
2008,
Pubmed Billin,
Beta-catenin-histone deacetylase interactions regulate the transition of LEF1 from a transcriptional repressor to an activator.
2000,
Pubmed Bischof,
An optimized transgenesis system for Drosophila using germ-line-specific phiC31 integrases.
2007,
Pubmed Brannon,
A beta-catenin/XTcf-3 complex binds to the siamois promoter to regulate dorsal axis specification in Xenopus.
1997,
Pubmed
,
Xenbase Chodaparambil,
Molecular functions of the TLE tetramerization domain in Wnt target gene repression.
2014,
Pubmed Fujimura,
Wnt-mediated down-regulation of Sp1 target genes by a transcriptional repressor Sp5.
2007,
Pubmed Hämmerlein,
A second protein kinase CK1-mediated step negatively regulates Wnt signalling by disrupting the lymphocyte enhancer factor-1/beta-catenin complex.
2005,
Pubmed Huber,
Nuclear localization of beta-catenin by interaction with transcription factor LEF-1.
1996,
Pubmed
,
Xenbase Huber,
Beta-catenin takes a HIT.
2008,
Pubmed Inestrosa,
Wnt signaling in the nervous system and in Alzheimer's disease.
2014,
Pubmed Ishitani,
Regulation of lymphoid enhancer factor 1/T-cell factor by mitogen-activated protein kinase-related Nemo-like kinase-dependent phosphorylation in Wnt/beta-catenin signaling.
2003,
Pubmed Jaisson,
Molecular identification of omega-amidase, the enzyme that is functionally coupled with glutamine transaminases, as the putative tumor suppressor Nit2.
2009,
Pubmed Kim,
Transcriptional regulation of a metastasis suppressor gene by Tip60 and beta-catenin complexes.
2005,
Pubmed Knösel,
Loss of desmocollin 1-3 and homeobox genes PITX1 and CDX2 are associated with tumor progression and survival in colorectal carcinoma.
2012,
Pubmed Kramps,
Wnt/wingless signaling requires BCL9/legless-mediated recruitment of pygopus to the nuclear beta-catenin-TCF complex.
2002,
Pubmed Kwong,
APC and its modifiers in colon cancer.
2009,
Pubmed Lévy,
Acetylation of beta-catenin by p300 regulates beta-catenin-Tcf4 interaction.
2004,
Pubmed Li,
LATS2 suppresses oncogenic Wnt signaling by disrupting β-catenin/BCL9 interaction.
2013,
Pubmed Lima,
MAD analysis of FHIT, a putative human tumor suppressor from the HIT protein family.
1997,
Pubmed Liu,
p15RS/RPRD1A (p15INK4b-related sequence/regulation of nuclear pre-mRNA domain-containing protein 1A) interacts with HDAC2 in inhibition of the Wnt/β-catenin signaling pathway.
2015,
Pubmed Marcotte,
Detecting protein function and protein-protein interactions from genome sequences.
1999,
Pubmed Miwa,
Involvement of claudin-1 in the beta-catenin/Tcf signaling pathway and its frequent upregulation in human colorectal cancers.
2001,
Pubmed Molenaar,
XTcf-3 transcription factor mediates beta-catenin-induced axis formation in Xenopus embryos.
1996,
Pubmed
,
Xenbase Mosimann,
Parafibromin/Hyrax activates Wnt/Wg target gene transcription by direct association with beta-catenin/Armadillo.
2006,
Pubmed Mosimann,
Beta-catenin hits chromatin: regulation of Wnt target gene activation.
2009,
Pubmed Niehrs,
Mitotic and mitogenic Wnt signalling.
2012,
Pubmed
,
Xenbase Niehrs,
The complex world of WNT receptor signalling.
2012,
Pubmed Pace,
Crystal structure of the worm NitFhit Rosetta Stone protein reveals a Nit tetramer binding two Fhit dimers.
,
Pubmed Pace,
The nitrilase superfamily: classification, structure and function.
2001,
Pubmed Pekarsky,
Nitrilase and Fhit homologs are encoded as fusion proteins in Drosophila melanogaster and Caenorhabditis elegans.
1998,
Pubmed Rowe,
Phorbol ester enhances KAI1 transcription by recruiting Tip60/Pontin complexes.
2008,
Pubmed Scheich,
Vectors for co-expression of an unrestricted number of proteins.
2007,
Pubmed Schindelin,
Fiji: an open-source platform for biological-image analysis.
2012,
Pubmed Semba,
Biological functions of mammalian Nit1, the counterpart of the invertebrate NitFhit Rosetta stone protein, a possible tumor suppressor.
2006,
Pubmed Söderberg,
Direct observation of individual endogenous protein complexes in situ by proximity ligation.
2006,
Pubmed Sun,
Nit1 and Fhit tumor suppressor activities are additive.
2009,
Pubmed Takahashi,
Identification of membrane-type matrix metalloproteinase-1 as a target of the beta-catenin/Tcf4 complex in human colorectal cancers.
2002,
Pubmed Tetsu,
Beta-catenin regulates expression of cyclin D1 in colon carcinoma cells.
1999,
Pubmed Valenta,
The many faces and functions of β-catenin.
2012,
Pubmed
,
Xenbase Valenta,
Probing transcription-specific outputs of β-catenin in vivo.
2011,
Pubmed Veitia,
Rosetta Stone proteins: "chance and necessity"?
2002,
Pubmed Weiske,
The tumor suppressor Fhit acts as a repressor of beta-catenin transcriptional activity.
2007,
Pubmed Weiske,
The histidine triad protein Hint1 interacts with Pontin and Reptin and inhibits TCF-beta-catenin-mediated transcription.
2005,
Pubmed Weiske,
The histidine triad protein Hint1 triggers apoptosis independent of its enzymatic activity.
2006,
Pubmed Woenckhaus,
Prognostic value of FHIT, CTNNB1, and MUC1 expression in non-small cell lung cancer.
2008,
Pubmed
,
Xenbase Wolf,
Acetylation of beta-catenin by CREB-binding protein (CBP).
2002,
Pubmed Wu,
p15RS attenuates Wnt/{beta}-catenin signaling by disrupting {beta}-catenin·TCF4 Interaction.
2010,
Pubmed Ye,
HDAC1 and HDAC2 regulate oligodendrocyte differentiation by disrupting the beta-catenin-TCF interaction.
2009,
Pubmed Zhang,
Mammalian nitrilase 1 homologue Nit1 is a negative regulator in T cells.
2009,
Pubmed