Click here to close Hello! We notice that you are using Internet Explorer, which is not supported by Xenbase and may cause the site to display incorrectly. We suggest using a current version of Chrome, FireFox, or Safari.
XB-ART-52590
Front Cell Neurosci 2016 May 06;10:221. doi: 10.3389/fncel.2016.00221.
Show Gene links Show Anatomy links

HDAC3 But not HDAC2 Mediates Visual Experience-Dependent Radial Glia Proliferation in the Developing Xenopus Tectum.

Gao J, Ruan H, Qi X, Tao Y, Guo X, Shen W.


???displayArticle.abstract???
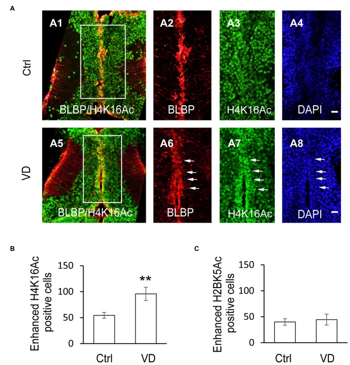
Radial glial cells (RGs) are one of the important progenitor cells that can differentiate into neurons or glia to form functional neural circuits in the developing central nervous system (CNS). Histone deacetylases (HDACs) has been associated with visual activity dependent changes in BrdU-positive progenitor cells in the developing brain. We previously have shown that HDAC1 is involved in the experience-dependent proliferation of RGs. However, it is less clear whether two other members of class I HDACs, HDAC2 and HDAC3, are involved in the regulation of radial glia proliferation. Here, we reported that HDAC2 and HDAC3 expression were developmentally regulated in tectal cells, especially in the ventricular layer of the BLBP-positive RGs. Pharmacological blockade using an inhibitor of class I HDACs, MS-275, decreased the number of BrdU-positive dividing progenitor cells. Specific knockdown of HDAC3 but not HDAC2 decreased the number of BrdU- and BLBP-labeled cells, suggesting that the proliferation of radial glia was selectively mediated by HDAC3. Visual deprivation induced selective augmentation of histone H4 acetylation at lysine 16 in BLBP-positive cells. Furthermore, the visual deprivation-induced increase in BrdU-positive cells was partially blocked by HDAC3 downregulation but not by HDAC2 knockdown at stage 49 tadpoles. These data revealed a specific role of HDAC3 in experience-dependent radial glia proliferation during the development of Xenopus tectum.

???displayArticle.pubmedLink??? 27729849
???displayArticle.pmcLink??? PMC5037170
???displayArticle.link??? Front Cell Neurosci


Species referenced: Xenopus laevis
Genes referenced: ctrl fabp7 hdac1 hdac2 hdac3 sox2 tecta.2
???displayArticle.morpholinos??? hdac3 MO1


???attribute.lit??? ???displayArticles.show???
References [+] :
Abel, Epigenetic targets of HDAC inhibition in neurodegenerative and psychiatric disorders. 2008, Pubmed