XB-ART-53046
Cell Rep
2017 Jan 31;185:1171-1186. doi: 10.1016/j.celrep.2016.12.093.
Show Gene links
Show Anatomy links
miR-182 Regulates Slit2-Mediated Axon Guidance by Modulating the Local Translation of a Specific mRNA.
Bellon A, Iyer A, Bridi S, Lee FCY, Ovando-Vázquez C, Corradi E, Longhi S, Roccuzzo M, Strohbuecker S, Naik S, Sarkies P, Miska E, Abreu-Goodger C, Holt CE, Baudet ML.
???displayArticle.abstract???
During brain wiring, cue-induced axon behaviors such as directional steering and branching are aided by localized mRNA translation. Different guidance cues elicit translation of subsets of mRNAs that differentially regulate the cytoskeleton, yet little is understood about how specific mRNAs are selected for translation. MicroRNAs (miRNAs) are critical translational regulators that act through a sequence-specific mechanism. Here, we investigate the local role of miRNAs in mRNA-specific translation during pathfinding of Xenopus laevis retinal ganglion cell (RGC) axons. Among a rich repertoire of axonal miRNAs, miR-182 is identified as the most abundant. Loss of miR-182 causes RGC axon targeting defects in vivo and impairs Slit2-induced growth cone (GC) repulsion. We find that miR-182 targets cofilin-1 mRNA, silencing its translation, and Slit2 rapidly relieves the repression without causing miR-182 degradation. Our data support a model whereby miR-182 reversibly gates the selection of transcripts for fast translation depending on the extrinsic cue.
???displayArticle.pubmedLink??? 28147273
???displayArticle.pmcLink??? PMC5300892
???displayArticle.link??? Cell Rep
???displayArticle.grants??? [+]
085314/Z/08/Z Wellcome Trust
Species referenced: Xenopus laevis
Genes referenced: actr2 bdnf cfl1 gnl3 map2 mmut nrp1 ntn1 pdk4 prl.2 rgs19 rhoa sema3a slit2 ugcg
???displayArticle.morpholinos??? miR-182 MO1 slit2 MO4 slit2 MO5
???displayArticle.gses??? GSE86883: NCBI
???attribute.lit??? ???displayArticles.show???
|
|
Figure 1. miR-182 Is Localized in RGC Axons (A) Heatmap representing the average expression of mature miRNAs from two axonal small RNA-sequencing (sRNA-seq) libraries prepared from stage 37/38 retinal cultures. The figure is sorted by decreasing axonal average values. (B) Fluorescent ISH on stage 35/36 RGC GCs cultured in vitro for 24 hr. (C) TaqMan qPCR performed on RNA extracted from laser-captured stage 37/38 RGC axons. U6 snRNA was used as positive control, because it is found in developing axons (Natera-Naranjo et al., 2010, Zhang et al., 2013 and Hancock et al., 2014). RTâ, no template negative control; snRNAU6, U6 snRNA. Scale bar, 5 μm (B). See also Figure S1 and Table S1. |
|
|
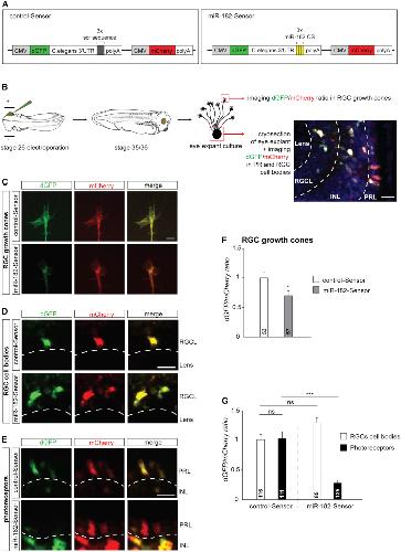
Figure 2. miR-182 Is Active and Enriched in RGC Axons (A) Sensor construct design. (B) Schematic representation of the experimental protocol. (CâE) Illustrative images of RGC GCs (C), RGC soma (D), or PRs (E) following retinal electroporation of control-Sensor or miR-182-Sensor. Clear examples of dGFP/mCherry ratio decrease are shown in (C) and (E). (F and G) Quantification of the dGFP/mCherry ratio at the RGC GCs, soma, or PRs. Values are mean ± SEM. Mann-Whitney test (F) and two-way ANOVA followed by Tukey post hoc test (G), âp < 0.05, ââââp < 0.0001. ns, nonsignificant; CMV, cytomegalovirus promoter; CS, complementary sequence; dGFP, destabilized GFP; INL, inner nuclear layer; PRL, photoreceptor layer; RGCL, retinal ganglion cell layer. Scale bars, 20 μm (B, D, and E) and 5 μm (C). See also Figure S2. |
|
|
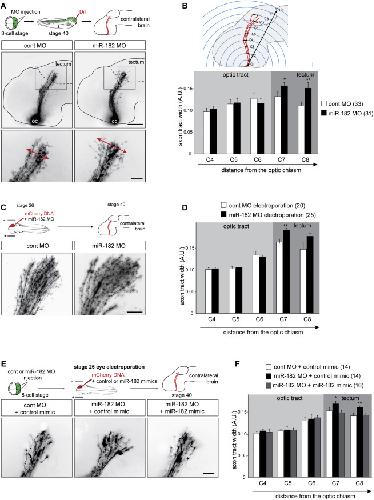
Figure 3. In Vivo, miR-182 Is Involved in RGC Axon Targeting but Not Long-Range Pathfinding (A, C, and E) Schematic representation of the experimental protocols and representative images of brains, where RGC axons are stained with DiI or expressing mCherry. Arrows delineate the width of the pathway (A). (B, D, and F) Quantification of pathway width. (B) Schematic representation of the methodology applied for pathway width measurements. Values are mean ± SEM. Numbers of brains analyzed are between brackets. Two-way ANOVA followed by Bonferroni post-test, âp < 0.05, ââp < 0.01. Cont, control; MO, morpholino oligomer; RGC, retinal ganglion cell. Scale bars, 150 μm (A, top panels) and 50 μm (A, bottom panel; C; and E). See also Figure S3. |
|
|
Figure 4. miR-182 Is Involved in Slit2-Driven RGC Axon Guidance and Targeting In Vivo and In Vitro (A) Schematic representation of the experimental protocol and representative images of brains, where RGC axons are stained with DiI. (B) Quantification of pathway width. Numbers of brains analyzed are between brackets. (C and D) Schematic representation of the experimental protocols (C) and representative images (D) of brains, where RGC axons are stained with HRP and Slit2 mRNAs are revealed by ISH. (EâG) In vitro turning assay on stage 35/36 RGC axons cultured for 24 hr and isolated from their cell bodies. (E) Representative images of control of miR-182 morphant RGC GC before and 60 min after being exposed to a gradient of Slit2 established from a pipette (top right corner) set at 45° angle from the initial direction of growth. (F) Tracings of RGC axons are analyzed. The source of the guidance cue is indicated by the arrowhead. Red, black, and blue traces represent, respectively, repulsive behaviors (angle < â5°), nonsignificant changes in the direction of growth (â5° < angle < 5°), and attractive turning (angle > 5°). (G) Quantification of the average turning angle. Numbers of GCs analyzed are between brackets. Values are mean ± SEM (B and G). Two-way ANOVA followed by Bonferroni post-test (B) or Mann-Whitney test (G), âp < 0.05, ââp < 0.01. Cont, control; HRP, horseradish peroxidase; ISH, in situ hybridization; MO, morpholino oligomer; RGC, retinal ganglion cell. Scale bars, 150 μm (A, top panels), 50 μm (A, bottom panel, and D), and 30 μm (E). See also Figures S4 and S5. |
|
|
Figure 5. miR-182 Targets Cfl1 mRNA and Regulates Its Expression in RGC Axons (A) Top predicted miR-182 targets expressed in Xenopus laevis growth cones. (B) Sequence alignment of the 3â² UTR of Cfl1. The predicted miR-182 binding site is highlighted in red. (C) Schematic representation of Xenopus Cfl1-3â² UTR, subcloned downstream of a dual Renilla:Firefly luciferase reporter. (D) Quantification of reporter activity in HEK293T cells. (E and F) Representative images (E) and quantification (F) of Cfl1 immunostaining. White lines delineate RGC growth cones. Bath application of Slit2 was used at a suboptimal concentration to avoid collapse. Values are mean ± SEM (D and F). Numbers of GCs analyzed are indicated in bars (F). ANOVA followed by Bonferroni post-test, âââp < 0.001. ns, nonsignificant; cfl1, Cfl1; cont, control; MO, morpholino oligomer; MUT, mutated; WT, wild-type. Scale bar, 5 μm (E). See also Table S2. |
|
|
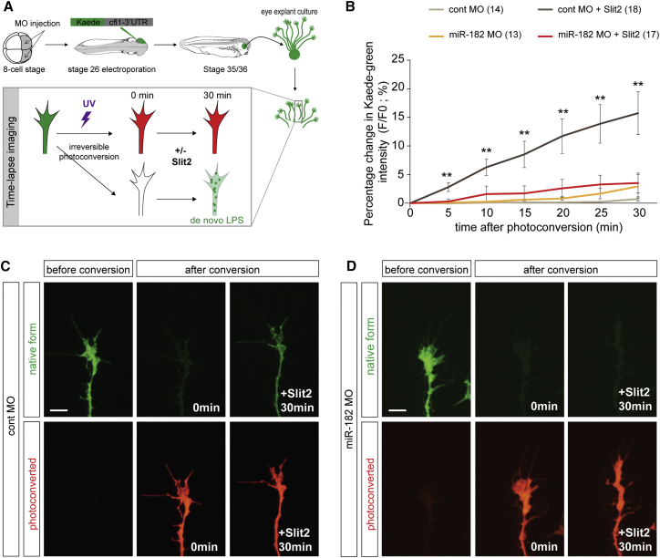
Figure 6. miR-182 Is Required for Slit2-Induced Local Translation of Cfl1 in RGC GCs (A) Schematic representation of the experimental protocol. After 24 hr, RGC axons were isolated from their cell bodies. Bath application of Slit2 at a suboptimal concentration was used to avoid collapse. Vehicle was used as control. Recovery of the newly synthesized Kaede green protein was monitored over time. (B) Quantification of the recovery of Kaede green signal. Data are presented as the percentage change of the fluorescence intensity (F) over time. Numbers of GCs analyzed are indicated in the legend of the graph. (C and D) Representative pre- and post-photoconversion images of severed control (C) or miR-182 morphant (D) axons. Values are mean ± SEM (B). Kruskal-Wallis test, âp < 0.05, ââp < 0.01. Scale bars, 10 μm (C and D). Cont, control; LPS, local protein synthesis; MO, morpholino oligomer. See also Figure S6. |
|
|
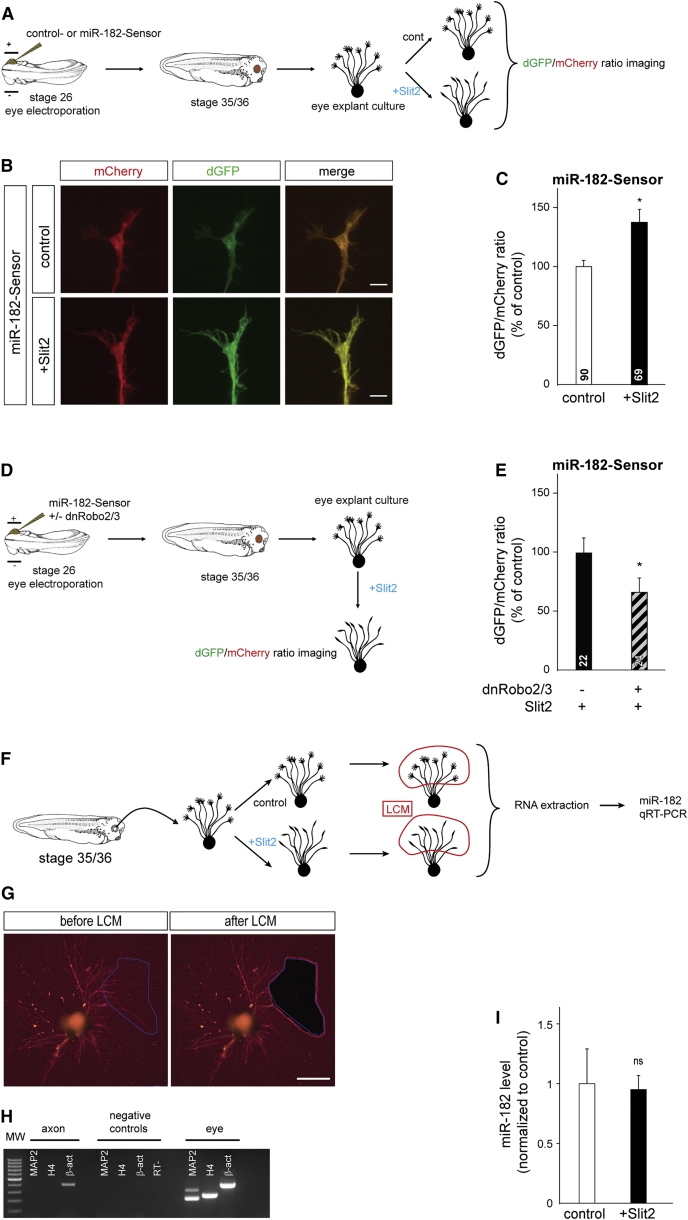
Figure 7. Slit2 Inhibits miR-182 Activity in RGC Axons without Decay (A, D, and F) Schematic representation of the experimental paradigm. Stage 35/36 retinal explants were cultured for 24 hr, and then Slit2 or vehicle were bath applied for 10 min. (B) Illustrative images of GCs from miR-182-Sensor-electroporated RGCs grown in culture. A clear example of dGFP/mCherry ratio increase is shown in (B). (C and E) Quantification of the dGFP/mCherry fluorescent ratio at the GC. (G) Illustrative images of explants and axons before and after LCM. (H) Illustrative gel of RT-PCR reaction for β-actin (β-act), MAP2, and histone H4 (H4) mRNA from cultured axons collected from stage 37/38 by LCM. In MAP2, H4, and β-act negative controls, PCR template was omitted. (I) Quantification of miR-182 by the δδCt method in LCM axons. Values are mean ± SEM (C, E, and I). Mann-Whitney test, âp < 0.05. ns, nonsignificant; LCM, laser capture microdissection; RTâ, RT no template negative control. Scale bars, 5 μm (B) and 200 μm (G). See also Figure S7. |
|
|
Figure S1: Validation of axonal RNA purification and sequencing, Related to Figure 1. (A) Schematic representation of the experimental protocol. 1000 stage 37/38 eye explants were cultured. After 48h, explants were manually removed, and total RNA was extracted from the axonal fraction thus obtained. Small RNA cDNA libraries were generated and sequenced. (B) Representative images of 48h cultured stage 37/38 eye explant, before (left) and after (right) removal of the eye (star) and contaminating cells (arrowhead). Scale bar 300µm. (C) RT-PCR for MAP2 and β-actin mRNA performed on RNA extracted from the axonal or eye fraction. Both β-actin and MAP2 mRNA are detected in the eye fraction while only β-actin mRNA is detected in the axonal one, suggesting that the RNA extracted from the axonal fraction after removal of the explant is devoid of RNA contamination from cell bodies and dendrites. (D) Pearson correlation analysis of sequencing reads of axonal miRNAs between the two replicates. Values on axes show log2(cpm+1) for each sample. The Pearson correlation coefficient of 0.93 reported on top of the plot indicates a good correlation between the two replicates. (E) Illustrative gel showing TaqMan qPCR performed on RNA extracted from laser captured RGC layer detecting traces of miR-182 in RGC soma. RNA-U6 was used as a positive control. RT-, RT no template negative control; PCR-, PCR no template negative control. |
|
|
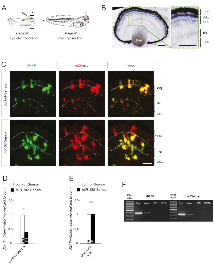
Figure S2: The activity of miR-182-Sensor inversely correlates with the expression of miR-182 in retinal cells, Related to Figure 2. (A) Schematic representation of the experimental protocol. miR-182- or control-Sensor (shown in Fig. 2A) were electroporated in one eye at stage 26. Broken green line indicates the plane of section for the images shown in (B). (B) Representative images of endogenous miR-182 distribution detected by in situ hybridization on stage 40 retinal section. (C) Illustrative images of retina electroporated by control- or miR-182-Sensor. (D-E) Quantification of dGFP / mCherry fluorescence ratio in photoreceptor and amacrine cells following electroporation of control- or miR-182-Sensor. Values are mean ± SEM. Mann Whitney test. ***p< 0.001. ns, nonsignificant. 415 photoreceptor cells and 79 amacrine-like cells (indicated in bars) were analyzed from three retinas per condition in total. (F) Illustrative gel following RT-PCR of dGFP and mCherry mRNAs on electroporated eye, collected at stage 37/38, and RGC axon collected by LCM from stage 40. To avoid detecting the parent plasmid, DNaseI treatment was carried out and RT was performed using oligo(dT). Presence of these two transcripts in axons indicates that Sensor construct is suitable to assess local activity of miR-182 in axons. GCL, ganglion cell layer; INL, inner nuclear layer; IPL, inner plexiform layer; OPL, outer plexiform layer; PRL, photoreceptor layer; RPE, retinal pigmented epithelium; RT-, RT no template negative control; PCR-, PCR no template negative control. Scale bars, 50µm (B), 25µm (C). |
|
|
Figure S3: miR-182 MO efficiently knocks down endogenous miR-182 without affecting the generation of RGCs nor the growth of their axons, and miR-182 mimics rescues miR-182 expression, Related to Figure 3. (A-E) Effect of the injection of control or miR-182 MOs in both dorsal blastomeres at eight cell stage embryos, driving the expression of the morpholino in the central nervous system, in Xenopus laevis embryos at stage 37/38 and 40. (A) Schematic of the experimental protocol and representative images of control and miR-182-injected embryos at stage 40. No major difference was observed between controls and miR-182 morphants morphology. (B) Representative images of ISH signal for control or miR-182 probes on stage 37/38 control or miR-182 morphant embryos. Most of the ISH signal for miR-182 in neural cells disappears in presence of miR-182 MOs, suggesting that miR-182 MOs efficiently knockdown endogenous miR-182. (C) Quantification of the size of the eye of control and miR-182 morphant embryos at stage 40 shows no significant differences between the two populations. (D) Representative images of cryosections of the eye of control or miR-182 morphant embryos at stage 40, at the level of the optic nerve head, after immunolabeling for Sox2 (red) and Islet1 (green) and counterstaining with DAPI (blue). (E) Quantification of the number of RGCs, per section, in stage 40 control or miR-182 morphant embryos. No significant difference was observed. (F) Schematic representation of the quantification method after injection in dorsal blastomeres or electroporation in the eye of control or miR-182 MOs, and DiI labeling of the RGC axons. The length of axons was assessed by measuring the distance from the optic chiasm to the longest RGC axons (l) normalized to the size of the brain from the optic chiasm to the posterior boundary of the tectum (L). (G-H) Graph showing the quantification of RGC axon length in control and miR-182 MOs injected (G) or electroporated (H) embryos. No significant difference in RGC axon length was detected in absence of miR-182. (I) Representative images of ISH for miR-182 on vibratome section of stage 37/38 morphant embryos after eye electroporation of control- or miR-182 mimics in the eye. Exogenous miR-182 mimics, but not control mimics, were detected in electroporated retinal areas (delineated by a dashed black line) in a miR-182 morphant background. Through the figure: values are mean ± SEM. Numbers of eye/embryo (C), retinal sections (E) and brains (G, H) analyzed are indicated within bars. All samples passed D’Agostino & Pearson Omnibus normality test. Student’s t-test. ns, nonsignificant Scale bars, 1mm (A), 250µm (B), 100µm (D,I). |
|
|
Figure S4: MO-mediated Slit2 knockdown affects the size of the eye, Related to Figure 4. (A) Representative images of stage 40 embryos whose dorsal blastomeres have been injected with control or Slit2 MOs at 8 cell stage. (B-C) The efficiency of Slit2 knockdown was assessed by Western Blot. (B) Representative western blot for Slit2 and α-tubulin of head lysates from stage 40 control or Slit2 morphants. (C) Quantification of Slit2/ α-tubulin intensity ratio (n=3) shows a drastic reduction of Slit2 expression in the presence of Slit2 MO in the nervous system. Values are mean ± SEM. Wilcoxon paired test, **p<0.01. ns, nonsignificant; cont, control; MO, morpholino. Scale bar, 1mm (A). |
|
|
Figure S5: miR-182 is not required for Sema3A-induced repulsive turning of RGC axons in vitro, Related to Figure 4. In vitro turning assay on stage 35/36 RGC axons cultured for 24h and isolated from their cell bodies. (A) Representative images of control or miR-182 morphants RGC GC before and 60 minutes after being exposed to a gradient of Sema3A established from a pipette (top right corner) set at 45° angle from the initial direction of growth. Scale bar, 30µm. (B) Tracings of RGC axons analyzed. Source of guidance cue is indicated by arrowhead. Red, black and blue traces represent, respectively repulsive behaviors (angle <-5°), nonsignificant changes in the direction of growth (-5°<angle<5°), and attractive turning (angle >5°). (C) Quantification of the average turning angle ± SEM. Numbers of GCs analyzed are between brackets. Mann-Whitney test, **p<0.01. ns, nonsignificant. |
|
|
Figure S6: Basal expression level of Kaede-cofilin1 construct in RGC growth cones is regulated by miR-182, Related to Figure 6. Comparison of the basal expression levels of Kaede-cofilin1 in control or miR-182 morphant RGC growth cones in vitro. (A) Representative images of control or miR-182 morphant Kaede-cofilin1 expressing growth cones. Scale bar, 10µm. (B) Quantification of Kaede fluorescent signal in control or miR-182 morphant growth cones. miR-182 knockdown increases the basal expression level of Kaedecofilin1 in RGC growth cones. Values are mean ± SEM. Numbers of growth cones analyzed are indicated within bars. Unpaired Student’s t-test, *p<0.05. |
|
|
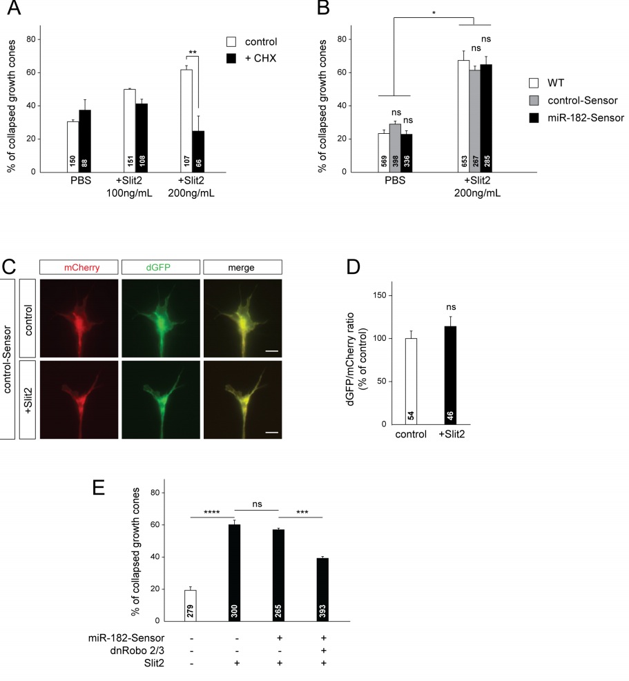
Figure S7: Protein synthesis-dependent Slit2-induced collapse is not affected by the expression of miR-182 activity Sensor, Related to Figure 7. (A) Quantification of collapsed growth cones from stage 35/36 retinal explants cultured for 24h following 10 min 100ng/mL or 200ng/mL Slit2 stimulation by bath application in the presence or absence of the translational blocker cycloheximide (CHX). At 200ng/mL a Slit2-induced PSdependent collapse was observed. (B) Quantification of collapsed growth cones from stage 35/36 retina from wildtype embryos or embryos electroporated at stage 26 with control or miR-182-Sensor (shown in Fig. 2A), cultured for 24h and stimulated for 10 min by 200ng/mL Slit2 or PBS control. (C) Representative images of GCs following retinal electroporation of control-Sensor. (D) Quantification of dGFP / mCherry fluorescent ratio directly at the GC following 10 min Slit2 or PBS control bath application. Mann Whitney Test. (E) Quantification of collapsed growth cones from stage 35/36 retina from wildtype embryos or embryos electroporated at stage 26 with miR-182-Sensor and/or pCS2- dnRobo2-MT and pCS2-dnRobo3-MT, cultured for 24h and stimulated for 10 mins by 200ng/mL Slit2 or PBS control. Collapse was significantly reduced by 18% following electroporation of dnRobo2/3. Residual collapsed growth cones might be due to the fact that not all RGCs are targeted by electroporation. Values are mean ± SEM. Numbers of growth cones analyzed are shown within bars. Two-way ANOVA followed by Sidak multiple comparison test (A,B). *p<0.05; **p<0.01. (B) Not displayed on graph: WT, ****p < 0.0001; control-Sensor, *p<0.05; miR-182-Sensor, **p < 0.01. Oneway ANOVA followed by Sidak multiple comparison post hoc test (E). ***p< 0.001; ****p < 0.0001. ns, nonsignificant. Scale bar, 5µm. |
|
|
Graphical Abstract |
|
|
|
|
|
Figure 1. miR-182 Is Localized in RGC Axons(A) Heatmap representing the average expression of mature miRNAs from two axonal small RNA-sequencing (sRNA-seq) libraries prepared from stage 37/38 retinal cultures. The figure is sorted by decreasing axonal average values.(B) Fluorescent ISH on stage 35/36 RGC GCs cultured in vitro for 24 hr.(C) TaqMan qPCR performed on RNA extracted from laser-captured stage 37/38 RGC axons. U6 snRNA was used as positive control, because it is found in developing axons (Natera-Naranjo et al., 2010, Zhang et al., 2013, Hancock et al., 2014).RT−, no template negative control; snRNAU6, U6 snRNA. Scale bar, 5 μm (B). See also Figure S1 and Table S1. |
|
|
Figure 2. miR-182 Is Active and Enriched in RGC Axons(A) Sensor construct design.(B) Schematic representation of the experimental protocol.(C–E) Illustrative images of RGC GCs (C), RGC soma (D), or PRs (E) following retinal electroporation of control-Sensor or miR-182-Sensor. Clear examples of dGFP/mCherry ratio decrease are shown in (C) and (E).(F and G) Quantification of the dGFP/mCherry ratio at the RGC GCs, soma, or PRs.Values are mean ± SEM. Mann-Whitney test (F) and two-way ANOVA followed by Tukey post hoc test (G), ∗p < 0.05, ∗∗∗∗p < 0.0001. ns, nonsignificant; CMV, cytomegalovirus promoter; CS, complementary sequence; dGFP, destabilized GFP; INL, inner nuclear layer; PRL, photoreceptor layer; RGCL, retinal ganglion cell layer. Scale bars, 20 μm (B, D, and E) and 5 μm (C). See also Figure S2. |
|
|
Figure 3. In Vivo, miR-182 Is Involved in RGC Axon Targeting but Not Long-Range Pathfinding(A, C, and E) Schematic representation of the experimental protocols and representative images of brains, where RGC axons are stained with DiI or expressing mCherry. Arrows delineate the width of the pathway (A).(B, D, and F) Quantification of pathway width. (B) Schematic representation of the methodology applied for pathway width measurements.Values are mean ± SEM. Numbers of brains analyzed are between brackets. Two-way ANOVA followed by Bonferroni post-test, ∗p < 0.05, ∗∗p < 0.01. Cont, control; MO, morpholino oligomer; RGC, retinal ganglion cell. Scale bars, 150 μm (A, top panels) and 50 μm (A, bottom panel; C; and E). See also Figure S3. |
|
|
Figure 4. miR-182 Is Involved in Slit2-Driven RGC Axon Guidance and Targeting In Vivo and In Vitro(A) Schematic representation of the experimental protocol and representative images of brains, where RGC axons are stained with DiI.(B) Quantification of pathway width. Numbers of brains analyzed are between brackets.(C and D) Schematic representation of the experimental protocols (C) and representative images (D) of brains, where RGC axons are stained with HRP and Slit2 mRNAs are revealed by ISH.(E–G) In vitro turning assay on stage 35/36 RGC axons cultured for 24 hr and isolated from their cell bodies. (E) Representative images of control of miR-182 morphant RGC GC before and 60 min after being exposed to a gradient of Slit2 established from a pipette (top right corner) set at 45° angle from the initial direction of growth. (F) Tracings of RGC axons are analyzed. The source of the guidance cue is indicated by the arrowhead. Red, black, and blue traces represent, respectively, repulsive behaviors (angle < −5°), nonsignificant changes in the direction of growth (−5° < angle < 5°), and attractive turning (angle > 5°). (G) Quantification of the average turning angle. Numbers of GCs analyzed are between brackets.Values are mean ± SEM (B and G). Two-way ANOVA followed by Bonferroni post-test (B) or Mann-Whitney test (G), ∗p < 0.05, ∗∗p < 0.01. Cont, control; HRP, horseradish peroxidase; ISH, in situ hybridization; MO, morpholino oligomer; RGC, retinal ganglion cell. Scale bars, 150 μm (A, top panels), 50 μm (A, bottom panel, and D), and 30 μm (E). See also Figures S4 and S5. |
|
|
Figure 5. miR-182 Targets Cfl1 mRNA and Regulates Its Expression in RGC Axons(A) Top predicted miR-182 targets expressed in Xenopus laevis growth cones.(B) Sequence alignment of the 3′ UTR of Cfl1. The predicted miR-182 binding site is highlighted in red.(C) Schematic representation of Xenopus Cfl1-3′ UTR, subcloned downstream of a dual Renilla:Firefly luciferase reporter.(D) Quantification of reporter activity in HEK293T cells.(E and F) Representative images (E) and quantification (F) of Cfl1 immunostaining. White lines delineate RGC growth cones. Bath application of Slit2 was used at a suboptimal concentration to avoid collapse.Values are mean ± SEM (D and F). Numbers of GCs analyzed are indicated in bars (F). ANOVA followed by Bonferroni post-test, ∗∗∗p < 0.001. ns, nonsignificant; cfl1, Cfl1; cont, control; MO, morpholino oligomer; MUT, mutated; WT, wild-type. Scale bar, 5 μm (E). See also Table S2. |
|
|
Figure 6. miR-182 Is Required for Slit2-Induced Local Translation of Cfl1 in RGC GCs(A) Schematic representation of the experimental protocol. After 24 hr, RGC axons were isolated from their cell bodies. Bath application of Slit2 at a suboptimal concentration was used to avoid collapse. Vehicle was used as control. Recovery of the newly synthesized Kaede green protein was monitored over time.(B) Quantification of the recovery of Kaede green signal. Data are presented as the percentage change of the fluorescence intensity (F) over time. Numbers of GCs analyzed are indicated in the legend of the graph.(C and D) Representative pre- and post-photoconversion images of severed control (C) or miR-182 morphant (D) axons.Values are mean ± SEM (B). Kruskal-Wallis test, ∗p < 0.05, ∗∗p < 0.01. Scale bars, 10 μm (C and D). Cont, control; LPS, local protein synthesis; MO, morpholino oligomer. See also Figure S6. |
|
|
Figure 7. Slit2 Inhibits miR-182 Activity in RGC Axons without Decay(A, D, and F) Schematic representation of the experimental paradigm. Stage 35/36 retinal explants were cultured for 24 hr, and then Slit2 or vehicle were bath applied for 10 min.(B) Illustrative images of GCs from miR-182-Sensor-electroporated RGCs grown in culture. A clear example of dGFP/mCherry ratio increase is shown in (B).(C and E) Quantification of the dGFP/mCherry fluorescent ratio at the GC.(G) Illustrative images of explants and axons before and after LCM.(H) Illustrative gel of RT-PCR reaction for β-actin (β-act), MAP2, and histone H4 (H4) mRNA from cultured axons collected from stage 37/38 by LCM. In MAP2, H4, and β-act negative controls, PCR template was omitted.(I) Quantification of miR-182 by the ΔΔCt method in LCM axons.Values are mean ± SEM (C, E, and I). Mann-Whitney test, ∗p < 0.05. ns, nonsignificant; LCM, laser capture microdissection; RT−, RT no template negative control. Scale bars, 5 μm (B) and 200 μm (G). See also Figure S7. |
References [+] :
Aschrafi,
MicroRNA-338 regulates local cytochrome c oxidase IV mRNA levels and oxidative phosphorylation in the axons of sympathetic neurons.
2008, Pubmed
Aschrafi, MicroRNA-338 regulates local cytochrome c oxidase IV mRNA levels and oxidative phosphorylation in the axons of sympathetic neurons. 2008, Pubmed
Bartel, MicroRNAs: target recognition and regulatory functions. 2009, Pubmed
Baudet, miR-124 acts through CoREST to control onset of Sema3A sensitivity in navigating retinal growth cones. 2011, Pubmed , Xenbase
Bazzini, Ribosome profiling shows that miR-430 reduces translation before causing mRNA decay in zebrafish. 2012, Pubmed
Bouquet, Molecular mechanisms of axonal growth. 2007, Pubmed
Brittis, Axonal protein synthesis provides a mechanism for localized regulation at an intermediate target. 2002, Pubmed
Campbell, Chemotropic responses of retinal growth cones mediated by rapid local protein synthesis and degradation. 2001, Pubmed , Xenbase
Cornel, Precocious pathfinding: retinal axons can navigate in an axonless brain. 1992, Pubmed , Xenbase
Dajas-Bailador, microRNA-9 regulates axon extension and branching by targeting Map1b in mouse cortical neurons. 2012, Pubmed , Xenbase
Deglincerti, Insights into the roles of local translation from the axonal transcriptome. 2012, Pubmed
De Pietri Tonelli, Single-cell detection of microRNAs in developing vertebrate embryos after acute administration of a dual-fluorescence reporter/sensor plasmid. 2006, Pubmed
Djuranovic, miRNA-mediated gene silencing by translational repression followed by mRNA deadenylation and decay. 2012, Pubmed
Eichhorn, mRNA destabilization is the dominant effect of mammalian microRNAs by the time substantial repression ensues. 2014, Pubmed
Erskine, Retinal ganglion cell axon guidance in the mouse optic chiasm: expression and function of robos and slits. 2000, Pubmed
Falk, Electroporation of cDNA/Morpholinos to targeted areas of embryonic CNS in Xenopus. 2007, Pubmed , Xenbase
Gardiner, Competing Interactions of RNA-Binding Proteins, MicroRNAs, and Their Targets Control Neuronal Development and Function. 2015, Pubmed
Gumy, Transcriptome analysis of embryonic and adult sensory axons reveals changes in mRNA repertoire localization. 2011, Pubmed
Gumy, New insights into mRNA trafficking in axons. 2014, Pubmed
Han, Regulation of chemotropic guidance of nerve growth cones by microRNA. 2011, Pubmed , Xenbase
Hancock, MicroRNA-132 is enriched in developing axons, locally regulates Rasa1 mRNA, and promotes axon extension. 2014, Pubmed
Hengst, Functional and selective RNA interference in developing axons and growth cones. 2006, Pubmed
Hocking, Distinct roles for Robo2 in the regulation of axon and dendrite growth by retinal ganglion cells. 2010, Pubmed , Xenbase
Holt, The central dogma decentralized: new perspectives on RNA function and local translation in neurons. 2013, Pubmed
Holt, A single-cell analysis of early retinal ganglion cell differentiation in Xenopus: from soma to axon tip. 1989, Pubmed , Xenbase
Iyer, microRNAs in axon guidance. 2014, Pubmed
Kar, Intra-axonal synthesis of eukaryotic translation initiation factors regulates local protein synthesis and axon growth in rat sympathetic neurons. 2013, Pubmed
Kim, Biogenesis of small RNAs in animals. 2009, Pubmed
Kleiman, Differential subcellular localization of particular mRNAs in hippocampal neurons in culture. 1990, Pubmed
Krol, Characterizing light-regulated retinal microRNAs reveals rapid turnover as a common property of neuronal microRNAs. 2010, Pubmed
Krol, The widespread regulation of microRNA biogenesis, function and decay. 2010, Pubmed
Leung, Live visualization of protein synthesis in axonal growth cones by microinjection of photoconvertible Kaede into Xenopus embryos. 2008, Pubmed , Xenbase
Leung, Asymmetrical beta-actin mRNA translation in growth cones mediates attractive turning to netrin-1. 2006, Pubmed , Xenbase
Lin, Local translation and directional steering in axons. 2007, Pubmed
Lohof, Asymmetric modulation of cytosolic cAMP activity induces growth cone turning. 1992, Pubmed , Xenbase
Natera-Naranjo, Identification and quantitative analyses of microRNAs located in the distal axons of sympathetic neurons. 2010, Pubmed
Nguyen-Ba-Charvet, Sensory axon response to substrate-bound Slit2 is modulated by laminin and cyclic GMP. 2001, Pubmed
Obernosterer, Locked nucleic acid-based in situ detection of microRNAs in mouse tissue sections. 2007, Pubmed
Ovando-Vázquez, Improving microRNA target prediction with gene expression profiles. 2016, Pubmed
Pinter, Perturbations of microRNA function in mouse dicer mutants produce retinal defects and lead to aberrant axon pathfinding at the optic chiasm. 2010, Pubmed
Piper, Signaling mechanisms underlying Slit2-induced collapse of Xenopus retinal growth cones. 2006, Pubmed , Xenbase
Piper, NF-protocadherin and TAF1 regulate retinal axon initiation and elongation in vivo. 2008, Pubmed , Xenbase
Rüegger, MicroRNA turnover: when, how, and why. 2012, Pubmed
Sasaki, Identification of axon-enriched microRNAs localized to growth cones of cortical neurons. 2014, Pubmed
Schmittgen, Analyzing real-time PCR data by the comparative C(T) method. 2008, Pubmed
Schratt, A brain-specific microRNA regulates dendritic spine development. 2006, Pubmed
Shigeoka, Cell biology in neuroscience: RNA-based mechanisms underlying axon guidance. 2013, Pubmed
Tcherkezian, Transmembrane receptor DCC associates with protein synthesis machinery and regulates translation. 2010, Pubmed
Vuppalanchi, Regulation of mRNA transport and translation in axons. 2009, Pubmed
Walz, Chondroitin sulfate disrupts axon pathfinding in the optic tract and alters growth cone dynamics. 2002, Pubmed , Xenbase
Wang, FMRP-Mediated Axonal Delivery of miR-181d Regulates Axon Elongation by Locally Targeting Map1b and Calm1. 2015, Pubmed
Wei, Roles of miR-182 in sensory organ development and cancer. 2015, Pubmed
Wienholds, MicroRNA expression in zebrafish embryonic development. 2005, Pubmed
Wu, Local translation of RhoA regulates growth cone collapse. 2005, Pubmed
Yao, An essential role for beta-actin mRNA localization and translation in Ca2+-dependent growth cone guidance. 2006, Pubmed , Xenbase
Yoon, Local translation of extranuclear lamin B promotes axon maintenance. 2012, Pubmed , Xenbase
Zelina, Signaling switch of the axon guidance receptor Robo3 during vertebrate evolution. 2014, Pubmed
Zhang, The MicroRNA-17-92 cluster enhances axonal outgrowth in embryonic cortical neurons. 2013, Pubmed
Zivraj, Subcellular profiling reveals distinct and developmentally regulated repertoire of growth cone mRNAs. 2010, Pubmed , Xenbase
